ÚVOD | Novinky | 8 Bitů | Příslušenství | Drobnosti | TTL | Kontakt


SAPI-1 | ONDRA | PMI-80 | PMD-85 | klony PMD-85 | klony SM50/40 | PETR | PLAN-80A | IQ151 | TNS | FK-1 | HVĚZDA | SP 830 | PCS 1-QR6000 | TEMS


8 bity / HVĚZDA



Terminál HVĚZDA aneb M4T 276 02 xx (žákovská stanice)



K terminálu HVĚZDA aneb M4T 276 02 xx (žákovská stanice) nemám dokumentaci, schéma získáno zpětným inženýrstvím.

O výukovém systému hvězda z Metry Blansko se toho moc nedochovalo. Podle vícero kusu co mám, předpokládám, že v typovém označení poslední dvě číslice určovali číslo terminálu M4T 276 02 xx. Číslo terminálu je i na štítku nad typovým štítkem a je shodné s posledními dvěma číslicemi typu. Číslo stanice v síti je určeno obsahem EPROM, ze tří přečtených obsahů se všechny tři obsahy lišili v jednom jediném byte. Podle značení na skříni a na EPROM předpokládám, že se obsahy EPROM upravovali podle potřeby tj. čísla terminálů aneb číslo terminálu na skříňce nemusí souhlasit s číslem, na kterém se terminál hlásí.

Konstrukce terminálu je zajímavá aneb obsahuje spínaný zdroj napálený z nízkého střídavého napětí, pravděpodobně ~24V. Zdroj obsahuje celkem čtyři větve kdy tři (+5V, -5V a +12V) napájí počítač a čtvrtá větev (+5V) napájí displej, zemně obou zdrojů jsou spojeny až na desce displeje. Srdcem terminálu je mikroprocesor MHB8080A, ale do svaté trojce chybí obvod MHB8228 (řídí obvod systému a budič sběrnice). 8080A může pracovat i bez obvodu 8228, pro jednoduché systémy se 8228 vetešinou nahrazovala 3212 (obdoba minimální konfigurace pro 8088/8086), ale i ta zde chybí. Zapojení počítače je osekáno na kost. Je možno osadit dva typy EPROM a to 2708 nebo 2716. Vlastní počítač je velmi kompaktní ale obvody displeje a klávesnice jsou dosti roztahané. Klávesnice je membránová typu TESLA TS 522 0001 a o zobrazení se starají dva čtyř místné maticové displeje VQC10 na separátní desce displeje. Vypadá to, že deska displeje existuje minimálně ve dvou verzích. Přenos dat je sériový a řízený programově, podle zapojení to nejspíše budou úrovně RS232C.



Výpisy obsahů EPROM

Na sítku číslo 27, na EPROM číslo 15Ž (formát výpisu INTELHEX)

:20000000314C42210040E5E5E5213F42E5210041E5E531FF43214C42971620CD1A01210066
:2000200042CD18012100403E20CD1801CD0B05FB3E01325542C32101F5C57F3A008007D262
:200040009100D5010800110100CD05013A008017781F470DC246002F47B73E80EA600097BC
:200060004FC5C13A0080E680B9C2FA00CD0C017807D2DD003A008007DAFD003AFF05B8CAB6
:200080009500F640B8CA8D0004CA8D0097324C42D1C1F1FBC9973200803A4D42325D424F5B
:2000A0003A5A42B14F97325A420608C3B400110100CD0501790F4F320080057FC2AE00C559
:2000C000C13A4D4279B7EACA00371F32008097324D42CD0C013EFF320080C390003A00807C
:2000E00007DAFD003A4C42B7CA9000EB2A4042702C224042EBD1C1F1FBC9CD0C013E803276
:200100005A42C390001B7AB3C20501C93A4E42B7CA14013D324E42C91610772315C21A013D
:20012000C9CD0C012A42423A4042BDCA23027E4F2C224242FE20D2E701FE0ECAB601FE0FF5
:20014000CAB501FE11CABF01FE12CAC901FE13CAD101FE14CAD901FE0ACA0302FE08CAF7E1
:2001600001FE04CAE101FE02D270013E203200403A5D42B7CA230279FE00CA8F01FE01CAA4
:20018000AC01FE02CA8F01FE03CAAC01C323023A5D42FE7FCA1F022A4A422CC29F012D2224
:2001A0004A423A4842BDCA1B02C31F022A4A42224842C3180297325742326342C323029770
:2001C000325B42325E42C3CB013EFF325C42C323023EFF325B42C323023EFF325E42C32311
:2001E00002CD8904C323022A4642717DFEFFCA0F02233620C30F022A464297BDCA18022BE1
:20020000C3F201210040E53E201608CD1A01E1224642224842224A42CD0B059732584297C2
:20022000324D423A5842B7CA38023A4D42B7C238022A4A427E324D423A4E42B7CC48023E28
:20024000443DC24102C32101E5D5C52A44427D0F0F0F2F3CF6204F11FFBF137EEB77EB2BB2
:200260007BFE07C25A02793200003A00802FE61F32604279E607FE03C287023A6042F5E60A
:2002800002326442C39502FE04C29B023A6042F5E602326142F1E6FD3260423A5342B7C24B
:2002A000F20279E607473A5442B7CAD4020F0F0FE607B8C2F2023A5442E60747043A60420A
:2002C0000F05C2C002DA3A041E00CDC904C2F202AF3254423E3F3252423A6042B7CAF202F5
:2002E00006BF040FD2E20279E607070707B0473253427DFEFF3E04C2FE02213F4297324E00
:2003000042224442C207053A5442FEE0CA1B03FE00CA1B033A5F42B7C268033A55423DC21A
:2003200065033A5642B7C255033EFF3256423A5F42B7C24D032A4842563A5742B7360FCA64
:200340004403360ECD0B05723E07C36503CDAC043E05C3650397325642CD0B053A5F42B798
:20036000C250033E0F3255423A6442473A6542B8CA9D031E01CDC904C29D0378326542B705
:20038000CA9D033A6342B73E00C28D033D3263423A6242B7C29D033A63423257423A61423B
:2003A000473A6242B8CAC0031E02CDC904C2C00378326242B73A6342CABD033EFF3257421E
:2003C0003A5242B7C2D3033E073252423A544247C3E7033A534247B7CA03051E00CDC904DA
:2003E000C2030578325442FEE0CAF3033A5F42B7C203053A5742B7682605C205047807078B
:2004000026036F29237E4FFE09CA9704FE08CAA604FE03CA8304FE7FCA70043A5E42B7C2E5
:20042000BB0479FE0ACAE504FE0DCAEE04CD48043A5B42B7C2F104C303053A5242B7CAF298
:20044000023D325242C3F2022A4A42EB2A48427DBBDA5504713A4642BDC26904FEFFCA0B2F
:20046000052C36203C3246422D2C224842C30B052A46423A4A42BDCABB042D36202246423C
:20048000C3A004CD8904C303053EFF325F42210040224842C30B052A484297BDCA03052DD9
:2004A000CD6A04C30305CDAC04C303052A48423A4642BDC26904AF325F42C93A4D42B7C2FF
:2004C000030579324D42C30305E5214F421600197EB7CAD90435B7E1C93602E1C9FEFFCA2E
:2004E000FE04C303053A5C42B7C2F1040E0ACD48042A48423A4A42BDCADD04D203053EFFBF
:2005000032584297325342C1D1E1C9C5D5E5113F422A48427DFE07D21C052E07E56E7DFE38
:200520001BC226052E0B2600292929010005097EEB77EB237BD6085FFE08D22F05E12BFE0E
:2005400000CA4A05C6375FC31C05E1D1C1C9FFFF041F041F040E04FF0000081F080000FF7F
:20056000FFFFFFFFFFFFFFFF0000121F020000FF1F000000000000FF0000000000001FFF15
:20058000FFFFFFFFFFFFFFFFFFFFFFFFFFFFFFFFFFFFFFFFFFFFFFFFFFFFFFFFFFFFFFFF7B
:2005A000FFFFFFFFFFFFFFFFFFFFFFFFFFFFFFFFFFFFFFFFFFFFFFFFFFFFFFFFFFFFFFFF5B
:2005C0003133353432FFFFFF2D3D3A2F2BFFFFFF3E26213B22FFFFFF0A0F202008FFFFFFE7
:2005E000030EFFFF09FFFF0F1B2E3F2C25FFFFFF0D28242A29FFFFFF3038363739FFFF8EBD
:20060000000000000000005104040404040004450A0A0A00000000540A0A1F0A1F0A0A52F8
:2006200000110E0A0E11005703130804021918FF040A0A06150916FF04040200000000FF6D
:20064000080402020204084102040808080402440004150E150400470004041F04040046D7
:2006600000000000020201530000001F000000FF00000000000002FF00100804020100FFE5
:200680000E11191513110E3C0406040404040E580E11100C02011F561F10080C10110E43B7
:2006A000080C0A091F08085A1F010F1010110EFF1C02010F11110EFF1F100804020202FF80
:2006C0000E11110E11110E0A0E11111E1008070F00000000020002200000040004040220D4
:2006E000080402010204080800001F001F0000FF02040810080402FF0E111008040004FF2F
:20070000061119151D010E03040A11111F11110E0F11110F11110FFF0E11010101110EFF36
:200720000F12121212120F091F01010F01011FFF1F01010F010101FF0E11010119111EFF4E
:200740001111111F1111111B0E04040404040E4D1010101011110E42110905030509114E3B
:200760000101010101011F7F111B1515111111FF11111315191111FF0E11111111110EFF59
:200780000F11110F0101010D0E1111111509164B0F11110F050911480E11010E10110E4AFB
:2007A0001F0404040404044C1111111111110EFF1111110A0A0404FF1111111515150AFF7A
:2007C00011110A040A11115011110A04040404491F10080402011F590701010101010755CA
:2007E000000102040810004F1C10101010101CFF0E110000000000FF0000000000001FFFC8
:00000001FF

Na sítku číslo 26, na EPROM číslo 26 (formát výpisu INTELHEX)

:20000000314C42210040E5E5E5213F42E5210041E5E531FF43214C42971620CD1A01210066
:2000200042CD18012100403E20CD1801CD0B05FB3E01325542C32101F5C57F3A008007D262
:200040009100D5010800110100CD05013A008017781F470DC246002F47B73E80EA600097BC
:200060004FC5C13A0080E680B9C2FA00CD0C017807D2DD003A008007DAFD003AFF05B8CAB6
:200080009500F640B8CA8D0004CA8D0097324C42D1C1F1FBC9973200803A4D42325D424F5B
:2000A0003A5A42B14F97325A420608C3B400110100CD0501790F4F320080057FC2AE00C559
:2000C000C13A4D4279B7EACA00371F32008097324D42CD0C013EFF320080C390003A00807C
:2000E00007DAFD003A4C42B7CA9000EB2A4042702C224042EBD1C1F1FBC9CD0C013E803276
:200100005A42C390001B7AB3C20501C93A4E42B7CA14013D324E42C91610772315C21A013D
:20012000C9CD0C012A42423A4042BDCA23027E4F2C224242FE20D2E701FE0ECAB601FE0FF5
:20014000CAB501FE11CABF01FE12CAC901FE13CAD101FE14CAD901FE0ACA0302FE08CAF7E1
:2001600001FE04CAE101FE02D270013E203200403A5D42B7CA230279FE00CA8F01FE01CAA4
:20018000AC01FE02CA8F01FE03CAAC01C323023A5D42FE7FCA1F022A4A422CC29F012D2224
:2001A0004A423A4842BDCA1B02C31F022A4A42224842C3180297325742326342C323029770
:2001C000325B42325E42C3CB013EFF325C42C323023EFF325B42C323023EFF325E42C32311
:2001E00002CD8904C323022A4642717DFEFFCA0F02233620C30F022A464297BDCA18022BE1
:20020000C3F201210040E53E201608CD1A01E1224642224842224A42CD0B059732584297C2
:20022000324D423A5842B7CA38023A4D42B7C238022A4A427E324D423A4E42B7CC48023E28
:20024000443DC24102C32101E5D5C52A44427D0F0F0F2F3CF6204F11FFBF137EEB77EB2BB2
:200260007BFE07C25A02793200003A00802FE61F32604279E607FE03C287023A6042F5E60A
:2002800002326442C39502FE04C29B023A6042F5E602326142F1E6FD3260423A5342B7C24B
:2002A000F20279E607473A5442B7CAD4020F0F0FE607B8C2F2023A5442E60747043A60420A
:2002C0000F05C2C002DA3A041E00CDC904C2F202AF3254423E3F3252423A6042B7CAF202F5
:2002E00006BF040FD2E20279E607070707B0473253427DFEFF3E04C2FE02213F4297324E00
:2003000042224442C207053A5442FEE0CA1B03FE00CA1B033A5F42B7C268033A55423DC21A
:2003200065033A5642B7C255033EFF3256423A5F42B7C24D032A4842563A5742B7360FCA64
:200340004403360ECD0B05723E07C36503CDAC043E05C3650397325642CD0B053A5F42B798
:20036000C250033E0F3255423A6442473A6542B8CA9D031E01CDC904C29D0378326542B705
:20038000CA9D033A6342B73E00C28D033D3263423A6242B7C29D033A63423257423A61423B
:2003A000473A6242B8CAC0031E02CDC904C2C00378326242B73A6342CABD033EFF3257421E
:2003C0003A5242B7C2D3033E073252423A544247C3E7033A534247B7CA03051E00CDC904DA
:2003E000C2030578325442FEE0CAF3033A5F42B7C203053A5742B7682605C205047807078B
:2004000026036F29237E4FFE09CA9704FE08CAA604FE03CA8304FE7FCA70043A5E42B7C2E5
:20042000BB0479FE0ACAE504FE0DCAEE04CD48043A5B42B7C2F104C303053A5242B7CAF298
:20044000023D325242C3F2022A4A42EB2A48427DBBDA5504713A4642BDC26904FEFFCA0B2F
:20046000052C36203C3246422D2C224842C30B052A46423A4A42BDCABB042D36202246423C
:20048000C3A004CD8904C303053EFF325F42210040224842C30B052A484297BDCA03052DD9
:2004A000CD6A04C30305CDAC04C303052A48423A4642BDC26904AF325F42C93A4D42B7C2FF
:2004C000030579324D42C30305E5214F421600197EB7CAD90435B7E1C93602E1C9FEFFCA2E
:2004E000FE04C303053A5C42B7C2F1040E0ACD48042A48423A4A42BDCADD04D203053EFFBF
:2005000032584297325342C1D1E1C9C5D5E5113F422A48427DFE07D21C052E07E56E7DFE38
:200520001BC226052E0B2600292929010005097EEB77EB237BD6085FFE08D22F05E12BFE0E
:2005400000CA4A05C6375FC31C05E1D1C1C9FFFF041F041F040E04FF0000081F080000FF7F
:20056000FFFFFFFFFFFFFFFF0000121F020000FF1F000000000000FF0000000000001FFF15
:20058000FFFFFFFFFFFFFFFFFFFFFFFFFFFFFFFFFFFFFFFFFFFFFFFFFFFFFFFFFFFFFFFF7B
:2005A000FFFFFFFFFFFFFFFFFFFFFFFFFFFFFFFFFFFFFFFFFFFFFFFFFFFFFFFFFFFFFFFF5B
:2005C0003133353432FFFFFF2D3D3A2F2BFFFFFF3E26213B22FFFFFF0A0F202008FFFFFFE7
:2005E000030EFFFF09FFFF0F1B2E3F2C25FFFFFF0D28242A29FFFFFF3038363739FFFF99B2
:20060000000000000000005104040404040004450A0A0A00000000540A0A1F0A1F0A0A52F8
:2006200000110E0A0E11005703130804021918FF040A0A06150916FF04040200000000FF6D
:20064000080402020204084102040808080402440004150E150400470004041F04040046D7
:2006600000000000020201530000001F000000FF00000000000002FF00100804020100FFE5
:200680000E11191513110E3C0406040404040E580E11100C02011F561F10080C10110E43B7
:2006A000080C0A091F08085A1F010F1010110EFF1C02010F11110EFF1F100804020202FF80
:2006C0000E11110E11110E0A0E11111E1008070F00000000020002200000040004040220D4
:2006E000080402010204080800001F001F0000FF02040810080402FF0E111008040004FF2F
:20070000061119151D010E03040A11111F11110E0F11110F11110FFF0E11010101110EFF36
:200720000F12121212120F091F01010F01011FFF1F01010F010101FF0E11010119111EFF4E
:200740001111111F1111111B0E04040404040E4D1010101011110E42110905030509114E3B
:200760000101010101011F7F111B1515111111FF11111315191111FF0E11111111110EFF59
:200780000F11110F0101010D0E1111111509164B0F11110F050911480E11010E10110E4AFB
:2007A0001F0404040404044C1111111111110EFF1111110A0A0404FF1111111515150AFF7A
:2007C00011110A040A11115011110A04040404491F10080402011F590701010101010755CA
:2007E000000102040810004F1C10101010101CFF0E110000000000FF0000000000001FFFC8
:00000001FF

Na sítku číslo 1, na EPROM číslo 13Ž (formát výpisu INTELHEX)

:20000000314C42210040E5E5E5213F42E5210041E5E531FF43214C42971620CD1A01210066
:2000200042CD18012100403E20CD1801CD0B05FB3E01325542C32101F5C57F3A008007D262
:200040009100D5010800110100CD05013A008017781F470DC246002F47B73E80EA600097BC
:200060004FC5C13A0080E680B9C2FA00CD0C017807D2DD003A008007DAFD003AFF05B8CAB6
:200080009500F640B8CA8D0004CA8D0097324C42D1C1F1FBC9973200803A4D42325D424F5B
:2000A0003A5A42B14F97325A420608C3B400110100CD0501790F4F320080057FC2AE00C559
:2000C000C13A4D4279B7EACA00371F32008097324D42CD0C013EFF320080C390003A00807C
:2000E00007DAFD003A4C42B7CA9000EB2A4042702C224042EBD1C1F1FBC9CD0C013E803276
:200100005A42C390001B7AB3C20501C93A4E42B7CA14013D324E42C91610772315C21A013D
:20012000C9CD0C012A42423A4042BDCA23027E4F2C224242FE20D2E701FE0ECAB601FE0FF5
:20014000CAB501FE11CABF01FE12CAC901FE13CAD101FE14CAD901FE0ACA0302FE08CAF7E1
:2001600001FE04CAE101FE02D270013E203200403A5D42B7CA230279FE00CA8F01FE01CAA4
:20018000AC01FE02CA8F01FE03CAAC01C323023A5D42FE7FCA1F022A4A422CC29F012D2224
:2001A0004A423A4842BDCA1B02C31F022A4A42224842C3180297325742326342C323029770
:2001C000325B42325E42C3CB013EFF325C42C323023EFF325B42C323023EFF325E42C32311
:2001E00002CD8904C323022A4642717DFEFFCA0F02233620C30F022A464297BDCA18022BE1
:20020000C3F201210040E53E201608CD1A01E1224642224842224A42CD0B059732584297C2
:20022000324D423A5842B7CA38023A4D42B7C238022A4A427E324D423A4E42B7CC48023E28
:20024000443DC24102C32101E5D5C52A44427D0F0F0F2F3CF6204F11FFBF137EEB77EB2BB2
:200260007BFE07C25A02793200003A00802FE61F32604279E607FE03C287023A6042F5E60A
:2002800002326442C39502FE04C29B023A6042F5E602326142F1E6FD3260423A5342B7C24B
:2002A000F20279E607473A5442B7CAD4020F0F0FE607B8C2F2023A5442E60747043A60420A
:2002C0000F05C2C002DA3A041E00CDC904C2F202AF3254423E3F3252423A6042B7CAF202F5
:2002E00006BF040FD2E20279E607070707B0473253427DFEFF3E04C2FE02213F4297324E00
:2003000042224442C207053A5442FEE0CA1B03FE00CA1B033A5F42B7C268033A55423DC21A
:2003200065033A5642B7C255033EFF3256423A5F42B7C24D032A4842563A5742B7360FCA64
:200340004403360ECD0B05723E07C36503CDAC043E05C3650397325642CD0B053A5F42B798
:20036000C250033E0F3255423A6442473A6542B8CA9D031E01CDC904C29D0378326542B705
:20038000CA9D033A6342B73E00C28D033D3263423A6242B7C29D033A63423257423A61423B
:2003A000473A6242B8CAC0031E02CDC904C2C00378326242B73A6342CABD033EFF3257421E
:2003C0003A5242B7C2D3033E073252423A544247C3E7033A534247B7CA03051E00CDC904DA
:2003E000C2030578325442FEE0CAF3033A5F42B7C203053A5742B7682605C205047807078B
:2004000026036F29237E4FFE09CA9704FE08CAA604FE03CA8304FE7FCA70043A5E42B7C2E5
:20042000BB0479FE0ACAE504FE0DCAEE04CD48043A5B42B7C2F104C303053A5242B7CAF298
:20044000023D325242C3F2022A4A42EB2A48427DBBDA5504713A4642BDC26904FEFFCA0B2F
:20046000052C36203C3246422D2C224842C30B052A46423A4A42BDCABB042D36202246423C
:20048000C3A004CD8904C303053EFF325F42210040224842C30B052A484297BDCA03052DD9
:2004A000CD6A04C30305CDAC04C303052A48423A4642BDC26904AF325F42C93A4D42B7C2FF
:2004C000030579324D42C30305E5214F421600197EB7CAD90435B7E1C93602E1C9FEFFCA2E
:2004E000FE04C303053A5C42B7C2F1040E0ACD48042A48423A4A42BDCADD04D203053EFFBF
:2005000032584297325342C1D1E1C9C5D5E5113F422A48427DFE07D21C052E07E56E7DFE38
:200520001BC226052E0B2600292929010005097EEB77EB237BD6085FFE08D22F05E12BFE0E
:2005400000CA4A05C6375FC31C05E1D1C1C9FFFF041F041F040E04FF0000081F080000FF7F
:20056000FFFFFFFFFFFFFFFF0000121F020000FF1F000000000000FF0000000000001FFF15
:20058000FFFFFFFFFFFFFFFFFFFFFFFFFFFFFFFFFFFFFFFFFFFFFFFFFFFFFFFFFFFFFFFF7B
:2005A000FFFFFFFFFFFFFFFFFFFFFFFFFFFFFFFFFFFFFFFFFFFFFFFFFFFFFFFFFFFFFFFF5B
:2005C0003133353432FFFFFF2D3D3A2F2BFFFFFF3E26213B22FFFFFF0A0F202008FFFFFFE7
:2005E000030EFFFF09FFFF0F1B2E3F2C25FFFFFF0D28242A29FFFFFF3038363739FFFF8CBF
:20060000000000000000005104040404040004450A0A0A00000000540A0A1F0A1F0A0A52F8
:2006200000110E0A0E11005703130804021918FF040A0A06150916FF04040200000000FF6D
:20064000080402020204084102040808080402440004150E150400470004041F04040046D7
:2006600000000000020201530000001F000000FF00000000000002FF00100804020100FFE5
:200680000E11191513110E3C0406040404040E580E11100C02011F561F10080C10110E43B7
:2006A000080C0A091F08085A1F010F1010110EFF1C02010F11110EFF1F100804020202FF80
:2006C0000E11110E11110E0A0E11111E1008070F00000000020002200000040004040220D4
:2006E000080402010204080800001F001F0000FF02040810080402FF0E111008040004FF2F
:20070000061119151D010E03040A11111F11110E0F11110F11110FFF0E11010101110EFF36
:200720000F12121212120F091F01010F01011FFF1F01010F010101FF0E11010119111EFF4E
:200740001111111F1111111B0E04040404040E4D1010101011110E42110905030509114E3B
:200760000101010101011F7F111B1515111111FF11111315191111FF0E11111111110EFF59
:200780000F11110F0101010D0E1111111509164B0F11110F050911480E11010E10110E4AFB
:2007A0001F0404040404044C1111111111110EFF1111110A0A0404FF1111111515150AFF7A
:2007C00011110A040A11115011110A04040404491F10080402011F590701010101010755CA
:2007E000000102040810004F1C10101010101CFF0E110000000000FF0000000000001FFFC8
:00000001FF



Schéma terminálu (žákovská stanice) D930 a černobílá verze ZDE.






DPS terminálu (žákovská stanice) D930




Schéma displeje (žákovská stanice) D931 a černobílá verze ZDE.






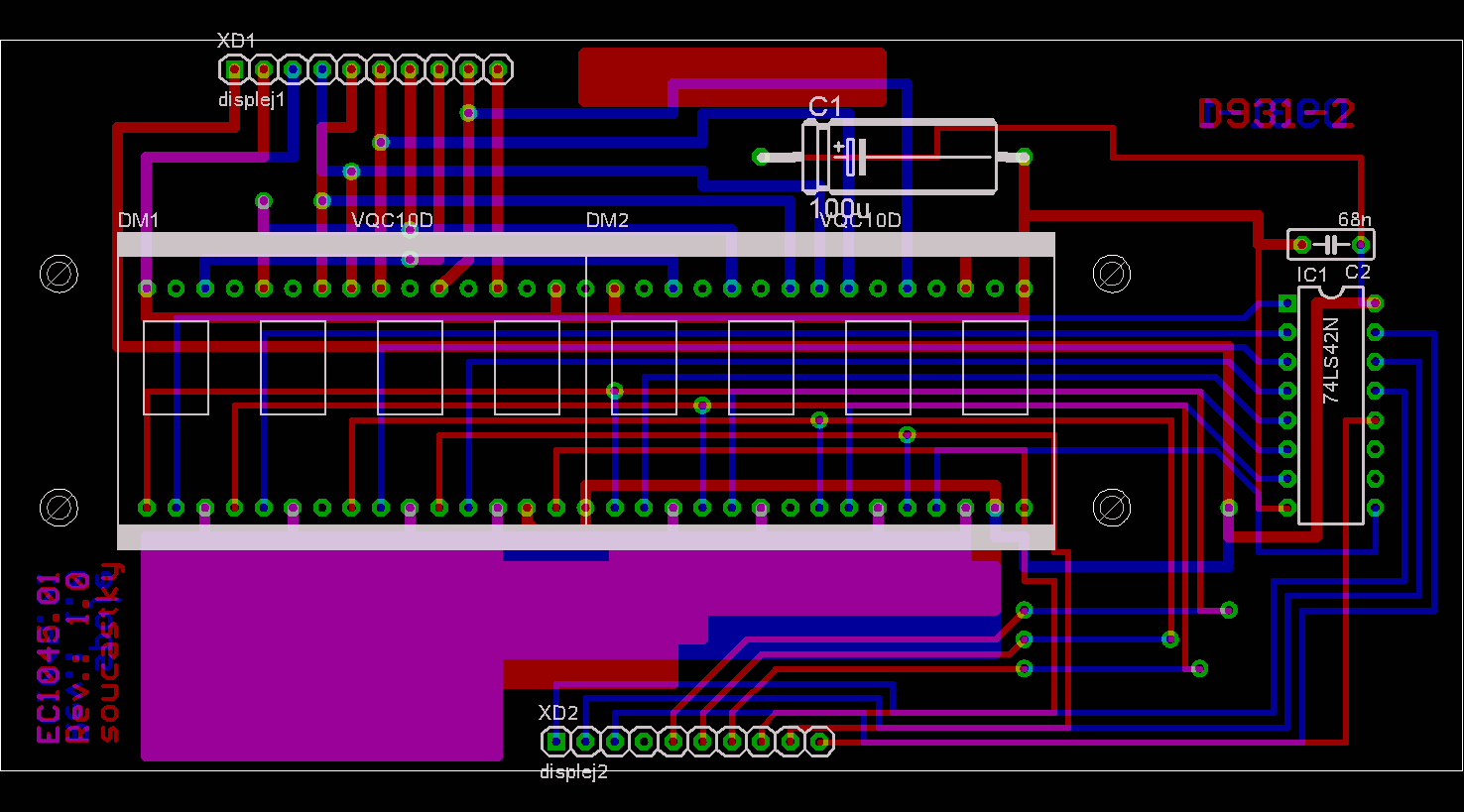
DPS displeje (žákovská stanice) D931




Schéma displeje (žákovská stanice) D979 a černobílá verze ZDE.






DPS displeje (žákovská stanice) D979


A teď trochu technického porna.



ÚVOD | Novinky | 8 Bitů | Příslušenství | Drobnosti | TTL | Kontakt


SAPI-1 | ONDRA | PMI-80 | PMD-85 | klony PMD-85 | klony SM50/40 | PETR | PLAN-80A | IQ151 | TNS | FK-1 | HVĚZDA | SP 830 | PCS 1-QR6000 | TEMS


8 bity / HVĚZDA



SAPI.cz - web o československých osmibitech, zejména SAPI-1. Provozuje EC1045 od roku 2011
Za korekce češtiny dekuji: MELSOFTovi, Silliconovi, Martinu Lukáškovi a NOSTALCOMPovi

Když začínám blbnout z 8bitů tak se chodím léčit mezi otaku.
Animefest.cz