ÚVOD | Novinky | 8 Bitů | Příslušenství | Drobnosti | TTL | Kontakt


SAPI-1 | ONDRA | PMI-80 | PMD-85 | klony PMD-85 | klony SM50/40 | PETR | PLAN-80A | IQ151 | TNS | FK-1 | HVĚZDA | SP 830 | PCS 1-QR6000 | TEMS


Mikropočítač IQ151 | Moduly k IQ151 | Dokumentace


8 bity / IQ151 / Moduly k IQ151 / ŘÍZENÍ DIAPROJEKTORU





ŘÍZENÍ DIAPROJEKTORU



Budu se zde výhradně věnovat technickým prostředkům a to proto, že již existují stránky které se věnují tomuto počítači např. ZDE (jejich zrcadlo) a nebo ZDE.

Originální a další dokumentace je k dispozici například ZDE a zrcadlo, technický popis nemusí vždy odpovídat schématům, co jsem spáchal, protože až na vzácné výjimky šlo o získaní schémat metodou zpětného inženýrství.

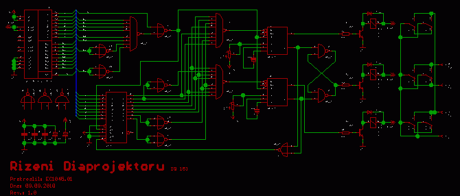
Schéma kompletně získáno metodou zpětného inženýrství.


Stručný popis funkce.

Modul slouží pro řízení diaprojektoru aneb pro zobrazení následujícího či předchozího snímku. Modul zabírá jednu adresu pro zápis, kdy zapsaná data na port udávají, zda dojde k zobrazení následujícího či předchozího snímku.


Řízení diaprojektoru:

Adresa portu3FH   63D
 
Data pro následující snímek   3FH63D
Data pro předchozí snímek3DH61D





Schéma ŘÍZENÍ DIAPROJEKTORU a černobílá verze ZDE.






DPS ŘÍZENÍ DIAPROJEKTORU




ÚVOD | Novinky | 8 Bitů | Příslušenství | Drobnosti | TTL | Kontakt


SAPI-1 | ONDRA | PMI-80 | PMD-85 | klony PMD-85 | klony SM50/40 | PETR | PLAN-80A | IQ151 | TNS | FK-1 | HVĚZDA | SP 830 | PCS 1-QR6000 | TEMS


Mikropočítač IQ151 | Moduly k IQ151 | Dokumentace


8 bity / IQ151 / Moduly k IQ151 / ŘÍZENÍ DIAPROJEKTORU



SAPI.cz - web o československých osmibitech, zejména SAPI-1. Provozuje EC1045 od roku 2011
Za korekce češtiny dekuji: MELSOFTovi, Silliconovi, Martinu Lukáškovi a NOSTALCOMPovi

Když začínám blbnout z 8bitů tak se chodím léčit mezi otaku.
Animefest.cz