ÚVOD | Novinky | 8 Bitů | Příslušenství | Drobnosti | TTL | Kontakt


SAPI-1 | ONDRA | PMI-80 | PMD-85 | klony PMD-85 | klony SM50/40 | PETR | PLAN-80A | IQ151 | TNS | FK-1 | HVĚZDA | SP 830 | PCS 1-QR6000 | TEMS


Mikropočítač IQ151 | Moduly k IQ151 | Dokumentace


8 bity / IQ151 / Moduly k IQ151 / MK-151





MK-151



Budu se zde výhradně věnovat technickým prostředkům a to proto, že již existují stránky které se věnují tomuto počítači např. ZDE (jejich zrcadlo) a nebo ZDE.

Originální a další dokumentace je k dispozici například ZDE a zrcadlo, technický popis nemusí vždy odpovídat schématům, co jsem spáchal, protože až na vzácné výjimky šlo o získaní schémat metodou zpětného inženýrství.

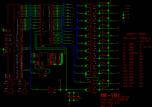
Schéma kompletně získáno metodou zpětného inženýrství.


Stručný popis funkce.

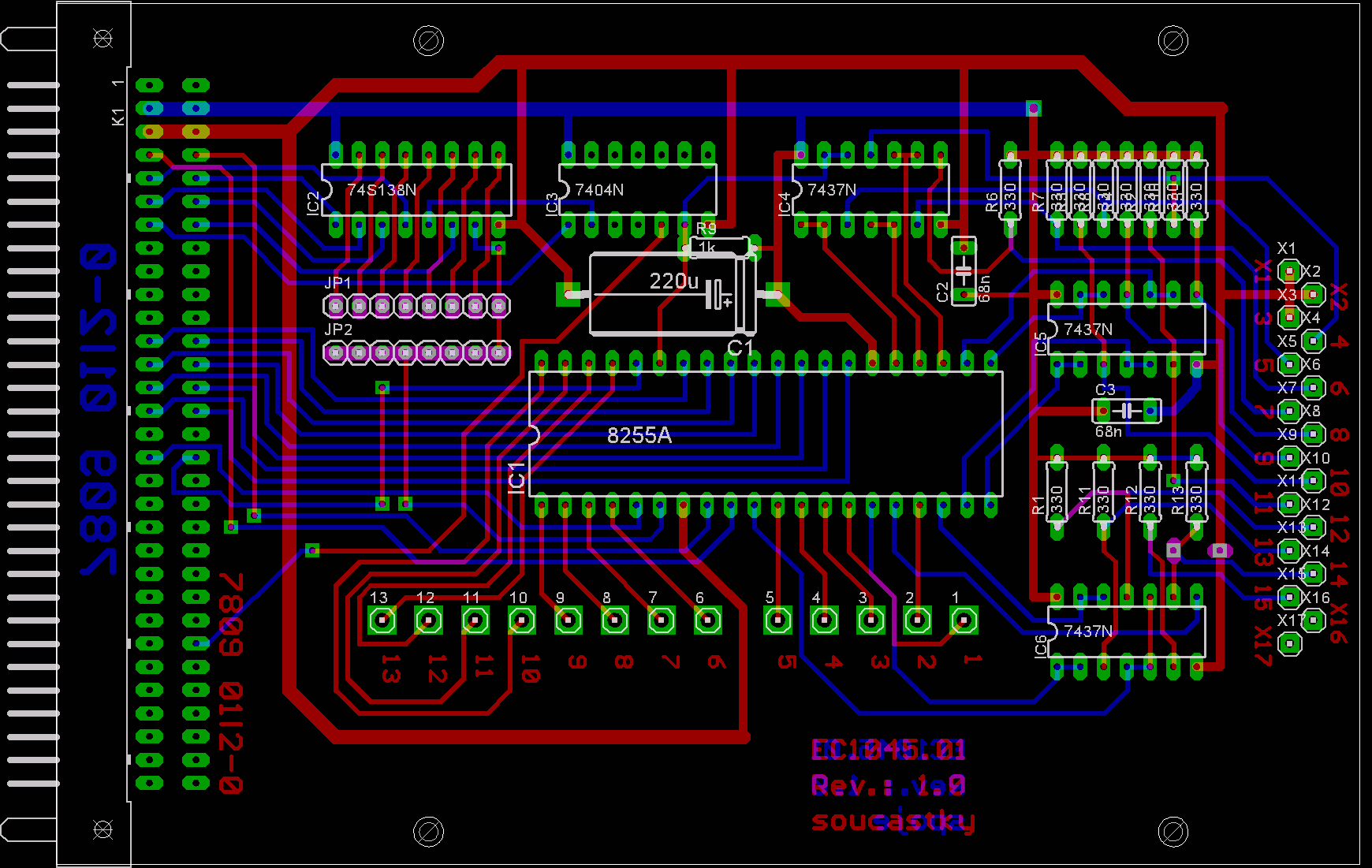
Modul obsahuje obvod 8255 kdy brána B je zapojená pro výstup v módu 1, všechny signály jsou oddělené přes výkonová NAND hradla (7437) a opatřena odpory 330R na +5V. Brána A a zbývající signály brány C jsou uvnitř modulu vyvedeny na pájecí plošky pro případné další využití.

Modul zabírá 4 adresy z osmy možných kombinací, adresa je nastavená na F8-FB ale po úpravě jde navolit jedna z C0-C3, C8-CB, D0-D3, D8-DB, E0-E3, E8-EB a F0-F3.

K čemu, byl modul připojen, mi není známo.




Schéma MK-151 a černobílá verze ZDE.






DPS MK-151




ÚVOD | Novinky | 8 Bitů | Příslušenství | Drobnosti | TTL | Kontakt


SAPI-1 | ONDRA | PMI-80 | PMD-85 | klony PMD-85 | klony SM50/40 | PETR | PLAN-80A | IQ151 | TNS | FK-1 | HVĚZDA | SP 830 | PCS 1-QR6000 | TEMS


Mikropočítač IQ151 | Moduly k IQ151 | Dokumentace


8 bity / IQ151 / Moduly k IQ151 / MK-151



SAPI.cz - web o československých osmibitech, zejména SAPI-1. Provozuje EC1045 od roku 2011
Za korekce češtiny dekuji: MELSOFTovi, Silliconovi, Martinu Lukáškovi a NOSTALCOMPovi

Když začínám blbnout z 8bitů tak se chodím léčit mezi otaku.
Animefest.cz