ÚVOD | Novinky | 8 Bitů | Příslušenství | Drobnosti | TTL | Kontakt
SAPI-1 | ONDRA | PMI-80 | PMD-85 | klony PMD-85 | klony SM50/40 | PETR | PLAN-80A | IQ151 | TNS | FK-1 | HVĚZDA | SP 830 | PCS 1-QR6000 | TEMS
Mikropočítač IQ151 | Moduly k IQ151 | Dokumentace
Budu se zde výhradně věnovat technickým prostředkům a to proto, že již existují stránky které se věnují tomuto počítači např. ZDE (jejich zrcadlo) a nebo ZDE.
Originální a další dokumentace je k dispozici například ZDE a zrcadlo, technický popis nemusí vždy odpovídat schématům, co jsem spáchal, protože až na vzácné výjimky šlo o získaní schémat metodou zpětného inženýrství.
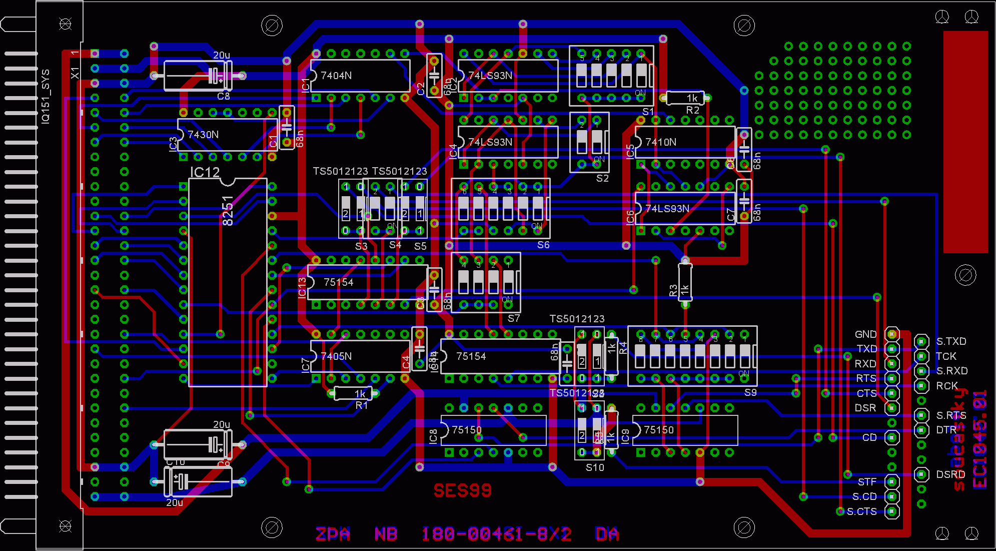
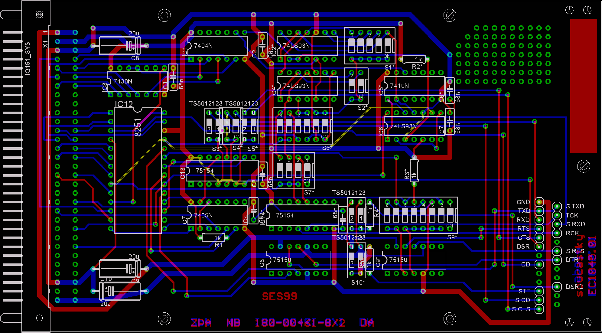
Schéma kompletně získáno metodou zpětného inženýrství.
Modul slouží k připojení zařízení se sériovým rozhraním RS232C. Pomocí přepínačů DIP lze zvolit u některých signálů, zda signál bude použít pro hlavní nebo pomocný kanál.
Popis modulu byl převzat se souhlasem autora z webu www.iq151.net
Sestyk/Sestyk9
Tento modul je určený připojování periferií po seriové lince - název je ze zkratky SEriový STYkový modul. Oba moduly obsahují IO 8251 pro programování a řízení seriové linky. Modul Sestyk9 obsahuje několik řad přepínačů na nastavení parametrů přenosu a kompletní konektor CANON 25 s vyvedenými všemi signály. Modul Sestyk je zjednodušená verze Sestyk9 s pevně nastavenými parametry (rychlost přenosu lze měnit pouze programově) a jako konektor je použit klasický pětikolík DIN5. Moduly Sestyk byly mimo jiné využity i pro vytvoření sítě počítačů IQ151 - VARIEL.
| -Technická dokumentace - | |
| Návod k obsluze modulu Sestyk9 + technický popis modulu | 36kb |
Pár poznatků k modulům SESTYK / SESTYK9
Zjednodušení modulu SESTYK šlo tak daleko, že jeho přenosová rychlost je úplně mimo standardní přenosové rychlosti. Dostupné jsou přenosové rychlosti 8000BAUD a 32000BAUD, podle dokumentace k síti (VARIEL) postavené na modulech SESTYK to MHB8251 dávala, oficiálně je maximum pro asynchronní režim 9600BAUD. Standardní nejbližší rychlosti jsou 9600BAUD nebo 38400BAUD.
K získání hodin pro přenosovou rychlost je využito systémových hodin a to konkrétně signálu FI2TTL. Krystal v IQ151 má hodnotu 18.432MHz (což je mimochodem celí násobek pro přenosové rychlosti). Po vydělení devíti v MH8224 se získá signál FI2TTL s kmitočtem 2.048MHz, ten je v modulu SESTYK vydělen čtyřmi v MH7493, čímž je získaný kmitočet 512KHz který je zaveden do MHB8251 (TxC a RxC). MHB8251 umožňuje nastavit vysílací/přijímací hodiny x1 (nevhodné pro asynchronní režim), x16 a x64. Reálně je tedy možno použit nastavení x64 a tím je získána zcela nestandardní přenosová rychlost 8000BAUD, ale i při nastavení x16 to chodilo ale taktéž na nestandardní rychlosti 32000BAUD
A jak je na tom plnohodnotný modul SESTYK9 s dodržením standardních přenosových rychlostí… žádná sláva ale do tolerance se pro asynchronní režim vleze za předpokladu, že protistrana je cca na jmenovité přenosové rychlosti. Stejně jak u zjednodušeného modulu tak i SESTYK9 odvozuje hodiny pro přenosové rychlosti ze signálu FI2TTL ale tentokráte je kmitočet 2.048MHz, vydělen v MH7493 třinácti čímž se získá kmitočet 157.538KHz z něhož jsou odvozené další kmitočty pro přenos. Pokut zavedeme kmitočet 157.538KHz do MHB8251 a pro asynchronní režim zvolíme vysílací/přijímací hodiny x16 dostaneme přenosovou rychlost 9846.15BAUD což je o 2.56% rychleji než standardní rychlost 9600BAUD. Když vezmeme v potaz, že odchylka přenosových rychlostí může bít jak kladná tak záporná. Měla by být maximální odchylka od jmenovité přenosové rychlosti tak do ±2% ale radši do ±1.5%.
Pro získání přesného kmitočtu pro přenos je třeba využit signál CLK na kterém je 18.432MHz a vydělením 120 se získá kmitočet 153.6KHz pro asynchronní režim zvolíme vysílací/přijímací hodiny x16 a dostaneme přenosovou rychlost 9600BAUD … stačí nahradit MH7410 za MH7490 a patřičně upravit zapojení. Podle ceníku z roku 1984 by se modul SESTYK9 prodražil o 3.50kčs aneb MH7410 stála 13.50kčs a MH7490 stála 17kčs, modul SESTYK by byl dražší o 17kčs … což i na tehdejší ceny není zas tak děsně moc … nevím, co se soudruhů honilo v hlavě, že to udělali tak jak to udělali.
Na to aby se daly moduly SESTYK/SESTYK9 zapojit do sítě tak na to rozhraní RS232C není vhodné, aneb umožňuje jen propojení dvou zařízení. Pravděpodobně vlastní propojení mezí jednotlivými moduly SESTYK/SESTYK9 bylo aktivní tj. obsahovalo nějaký převodník … ???
Schéma SESTYK9 a černobílá verze ZDE.
|
|
Schéma SESTYK a černobílá verze ZDE.
|
|
ÚVOD | Novinky | 8 Bitů | Příslušenství | Drobnosti | TTL | Kontakt
SAPI-1 | ONDRA | PMI-80 | PMD-85 | klony PMD-85 | klony SM50/40 | PETR | PLAN-80A | IQ151 | TNS | FK-1 | HVĚZDA | SP 830 | PCS 1-QR6000 | TEMS
Mikropočítač IQ151 | Moduly k IQ151 | Dokumentace