ÚVOD | Novinky | 8 Bitů | Příslušenství | Drobnosti | TTL | Kontakt
SAPI-1 | ONDRA | PMI-80 | PMD-85 | klony PMD-85 | klony SM50/40 | PETR | PLAN-80A | IQ151 | TNS | FK-1 | HVĚZDA | SP 830 | PCS 1-QR6000 | TEMS
Mikropočítač IQ151 | Moduly k IQ151 | Dokumentace
Budu se zde výhradně věnovat technickým prostředkům a to proto, že již existují stránky které se věnují tomuto počítači např. ZDE (jejich zrcadlo) a nebo ZDE.
Originální a další dokumentace je k dispozici například ZDE a zrcadlo, technický popis nemusí vždy odpovídat schématům, co jsem spáchal, protože až na vzácné výjimky šlo o získaní schémat metodou zpětného inženýrství.
Modul slouží k připojení zařízení s paralelním rozhraním. Kabely jsou zakončeny konektory pro standardní periferní zařízení a to pro snímač děrné pásky FS 1503, děrovač děrné pásky DT 105S a jehličkové tiskárny C2113.
Popis modulu byl převzat se souhlasem autora z webu www.iq151.net
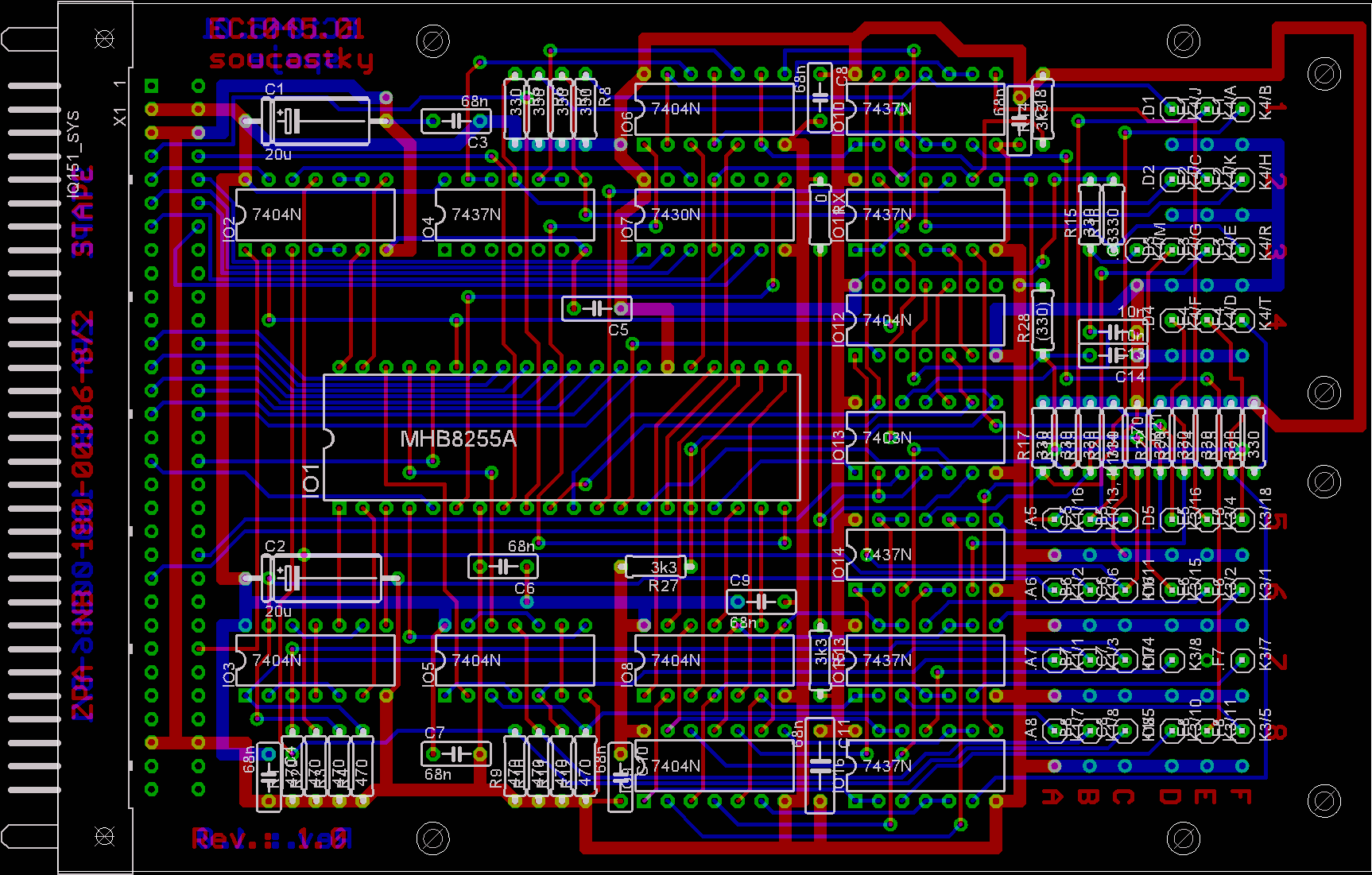
Staper
Tento modul je určen k připojení STAndardních PERiferních zařízení.
Jsou to: FS 1503 – snímač děrné pásky, DT 105S – děrovač děrné pásky, C2113 jehličková tiskárna (modrý konektor). Dále se používala i polská tiskárna D100(M) nebo jiné s rozhraním Centronics. Obsahuje IO 8255 ale je zapojen tak aby pracoval v režimu 1, přičemž lze využívat pouze 2 zařízení. Přepínání Tiskárna/Děrovač si řeší Basic při provádění příslušných příkazů, ve strojovém kódu je třeba nastavit příslušné bity portu C tohoto obvodu. Pro spolupráci s modulem BASIC slouží tyto příkazy : LLIST výpis na tiskárnu, PLIST vyděrování programu na pásku, PTAPE načtení programu z pásky, LPRINT výpis na tiskárnu (obdoba PRINT na obrazovku).
| -Technická dokumentace - | |
| Návod k obsluze modulu staper | 124kb |
Schéma stape a černobílá verze ZDE.
|
|
|
|
|
|
|
|
|
ÚVOD | Novinky | 8 Bitů | Příslušenství | Drobnosti | TTL | Kontakt
SAPI-1 | ONDRA | PMI-80 | PMD-85 | klony PMD-85 | klony SM50/40 | PETR | PLAN-80A | IQ151 | TNS | FK-1 | HVĚZDA | SP 830 | PCS 1-QR6000 | TEMS
Mikropočítač IQ151 | Moduly k IQ151 | Dokumentace