ÚVOD | Novinky | 8 Bitů | Příslušenství | Drobnosti | TTL | Kontakt
SAPI-1 | ONDRA | PMI-80 | PMD-85 | klony PMD-85 | klony SM50/40 | PETR | PLAN-80A | IQ151 | TNS | FK-1 | HVĚZDA | SP 830 | PCS 1-QR6000 | TEMS
Mikropočítač IQ151 | Moduly k IQ151 | Dokumentace
Budu se zde výhradně věnovat technickým prostředkům a to proto, že již existují stránky které se věnují tomuto počítači např. ZDE (jejich zrcadlo) a nebo ZDE.
Originální a další dokumentace je k dispozici například ZDE a zrcadlo, technický popis nemusí vždy odpovídat schématům, co jsem spáchal, protože až na vzácné výjimky šlo o získaní schémat metodou zpětného inženýrství.
Schéma kompletně získáno metodou zpětného inženýrství.
Souřadnicové zapisovače XY4140 a XY4150.
Popis modulu byl převzat se souhlasem autora z webu www.iq151.net
MS151(A) a Minigraf (0509)
Tyto moduly slouží pro připojení kresliče (souřadnicového zapisovače/plotru) k IQ 151.
Pro souřadnicové zapisovače typu XY 4120-4150 slouží moduly MS151 nebo MS151A. Tyto dva se od sebe liší pouze přítomností resp. nepřítomností 2kB Eprom s ovládacím programem. V praxi se setkáme pouze s novějšími moduly MS151A které ovládací program obsahují a není třeba nic zavádět z kazety. Modul Minigraf (někdy označovaný též jako Modul 0509) je určen pro kreslič Minigraf 0507 který vyráběla firma Aritma Praha. Lze se setkat s minimálně 2 verzemi tohoto modulu, jedna verze byla určena pouze pro spolupráci s modulem Basic6 a druhá verze modulu (novější) je univerzální pro libovolný z modulů Basic6/BasicG. U modulu Minigraf je drobná chyba v obsahu Eprom a nelzepoužít příkaz SIZE bez parametrů jako u modulu MS151. Autoři programu na tuto možnost pozapoměli a nastaví se nesmyslné hodnoty pro velikost a sklon písma. U Minigrafu je ještě třeba dát pozor na rok výroby vlastního kresliče - přístroje vyráběné do roku 1986 mají menší rychlost kreslení a je proto potřeba udělat příslušnou úpravu nastavení parametrů.
Oba moduly obsahují prováděcí rutiny basicových příkazů pro kresliče, inicializační hodnoty pro své proměnné a znakovou sadu pro psaní písmen. Vlastní obsah paměti Eprom se mapuje od adresy C000 a přítomnost modulů je testována před provedením příkazů.
Jen pro informaci seznam příkazů pro ovládání kresličů v Basicu: ORG, MOVA, MOVR, VECTA, VECTR, POINTA, POINTR, SPEED, SIZE, WRITE, WIDE, NARROW.
Podrobný popis příkazů a práce s vlastními kresliči najdete například v knize: Školní mikropočítač IQ 151 od Ing. Přívětivého.
Obsah EPROM ovladače ve fotmátu INTELHEX.
:200000003E006F672277012A6A011922A4012A6C010922A601AF327F0121A401CD5DC23A07 :200020007F01A7C232C03A7701A7C8CDD6C4AFC3D6C41158D9FE03CA41C01E200FD241C023 :2000400015EB22A10121A101CD03C821F3C3CD03C8C90000000000002A75012E00C304C0F4 :200060000000210100C304C000000000210000227701CDEAC42A6E011922A4012A7001C3CA :2000800011C0FFFFFF2A75012E00C36FC0FFFF210100C36FC0FFFFFFFF21000019226A01FD :2000A00021000009226C01C9EB2B11A7C4197E327A01C953455420504C4F54544552204F7A :2000C0004EA10D0A0000000000000000002A60017E3CF523235E2356D5CDEAC42A6E0122B8 :2000E000A80122AC012A700122AA0122AE01E1D115CA54C27ED5E5FE0DCAF8C1FE10DA06F4 :20010000C1FE80DA08C13E20D60A2147C50600577E070F15CA23C1D21BC123E60F3C4F0984 :20012000C310C158D228C11CE60F3C57EB22B701E1E57EFE18C23CC1237EFE491AD5C243BA :20014000C1F61050580707D24CC116FC07D252C11EFD217201A607D25BC11DEB22B50121FA :20016000B80135E123CAB0C1E57EF507070707E60721B50186CD1BC2F1F5E60F21B60186B1 :20018000CD37C22AAA011922A6012AA801D11922A401F1217701B6072BA632780121A401D5 :2001A000CD5DC23A7601CDD6C4AF327701C35FC13AB701A7CAC3C17EE6803277017EE67FA7 :2001C000C308C1AFCDD6C4E1E57EFE20DAE6C13AB50187C608CD1BC22AA8010922A8012ADA :2001E000AA011922AA01E123E5CDE8C3C2EEC021A801CD5DC2C306C83A7C01110000424A02 :20020000CD37C22AAE011922AA0122AE01D12AAC011922A80122AC01C3E6C1F52A6201CD74 :20022000BFC33E06CD8EC3444DF12A6401CDBFC33E06CD8EC3EBC9F52A6801CDBFC33E0A45 :20024000CD8EC319EBF12A6601CDBFC33E0ACD8EC309E3E921A801CD5DC2C31FC0E5CDEA7C :20026000C41181012152C4061CCD0CC42A6E01EBE1E5013CF6CD48C3228D01EBE3E5217FD9 :2002800001B6776079EE026F2293012A7001EBE12323012AF9CD48C322810107217F01B697 :2002A000776069228701CDACC4E1E5CD85C319B4E1FAB5C2EBE5D5218101118D01060BF431 :2002C0000CC42A8D01EB2AB40126002929E52919E1DA03C41922B001E1CD85C3EBC12100FC :2002E00000E5218D01CD26C3E119B43AB301E5F2FDC209E3218101CD26C33AB2013DC2FD54 :20030000C221B00134C212C32334C212C33E3C329C01C52174C43AB40106004F09C17E3D60 :20032000C21FC3C3E2C234C230C323342BCA38C37E0FD00FD02323E9D1D13A7F01A73E01D5 :20034000CA44C3AF327601C9D55E2356E1CD85C319CD82C3E521C223F25EC321C32BE37A74 :20036000A7EBFA6CC309D27DC3CD85C319CD85C3E5197DB4E129292BC1C83E01C9626BC3B6 :200380006DC37CA7F0F5AF956F9F9467F1C9C5D54FCD82C379F511000006087C91DAA5C347 :2003A0001367C39BC329EB29EB05C29BC37C91DAB4C313677C8791DABBC313EBC3E1C3C567 :2003C000D557AC7AF5CD82C31E000607EBCD82C37C6587D2D7C3192905C2D2C387D2E1C32D :2003E00019F1FC85C3D1C1C9DB86E620C0CD03F8FE03C9204F5554204F462052414E47C5C1 :200400000D0A00EB3E02CD8EC3C3D5C21A4EEB7112231305C20CC4C9FFFFFFFFFFFFFFFFBE :20042000FFFFFFFFFFFFFFFFFFFFFFFFFFFFFFFFFF0000180000000000280000000000008D :2004400000000080000008010000001831EE1031000000002A7001D3C223227001C90000EC :200460002A6E01D3C023226E0121B4017E3DC877AFC958D9000102020303040405050607F9 :2004800008090A0B0C0D0E0F10111213141516181A1C1E20222426282A2C2E303234383CCD :2004A0004044484C505458332118100B3A78012A7D01A7CAB9C42A7A01F53A7F01A7CAC4CF :2004C000C4218F0122B3014D2600293E05CD8EC3097D32B201F1217901BE772B77D3C4C8A7 :2004E0002A74012B7CB5C2E3C4C9C5D5CD01C5DAFEC421B3C0CD03C8CD01C5D2F8C4D1C127 :20050000C9DBC417D821D0073EFED3C43DC20CC5D3C37CB5C82BE5CDE8C3CA06C8E1DBC4BA :2005200017D208C5210000226E01227001060F3EFED3C23DC233C505C22FC53279013C320E :20054000760137C90000000646E4E2C0A082023AB00566E8CAAA881514A5C5D4D01814A5ED :20056000C5D4D1C0A0916912B1D2E4D6B79684926501E1E787816531E4B784B16402E2B76A :20058000826406B1E6866404E437B16401E707E16631B7668206E2024DBB1249B7032DBBC5 :2005A000CD1329B7C9042DAC4DCC1428A748C7052CBBCCBDAC1528B7C8B9A800133AB2305D :2005C0000427AA4AC78448C222A83D8812B1D2D49698B9D80C8A2798A9B8A732C3D2C1B259 :2005E0002F0B64B0A08283D7D9BA9997E0123AB7064AB9A7A3B1C0062AB9C7C3B1A00632CB :20060000B8579317D38232B82D5222B50205E511300200EA8200EA4F0517BAB020C0826070 :20062000808D820AEA8B054A83E346C0836A8A868B094B8391B0D1E3D5B69504098AEA807C :200640000D559799BAD9D7958391B0D1E3D54923EBDDBE9D8B99B8D912353191352C0368A3 :2006600085E20406E664840308E582833033B48D8953D6C7A79693A2C2E4C3070094BAD425 :20068000E014D48455E4E1D0D00868CAAA8882A0C0E20700C0E2E8CA8A80826080C6050092 :2006A0008AEA05C58345E5E04306008A6AE005E51620C030BA2ACA0511A0C0D1DA060A80E3 :2006C00004EA15E0030A80E005008AB5EAE004008AE0EA8162C307008ADAE9E6D585823375 :2006E000E04F8225E0500C02A0C0E2E3D4968788AACAE8820AEA0C060A82A0C0E2EA030A9F :20070000B0EA050A90B7D0EA820AE02F050AB5B035EA040AEA80E0044AAAA0C0020AE00461 :200720002ACAC0A08316BAD60C833785B32D122AD71C14A5C5D4D053A39291A0C0D1921ACA :20074000900F1854C5A59491A0C0D19250DA639213D3E35629C95ECEBDB0D511A0C0D1D983 :2007600063921A900E163724B5B020C0573B28B9B1A09081161A9011D533D0152ABAB020CF :20078000C00C00850495A5B430B4C5D5E4E09210950E9151E3D210990FD250D96316109527 :2007A00014A5C5D41A11A0C0D1D29394A5C5D41715B52AA1B0C0D1161591A0C0D1D513157D :2007C000B0D5050590B4D0E51410D515D05510A1D919B41415D590D0094ABAA9A695A4A173 :2007E000B0C0143AB733B0092ABAC9C6D5C4C1B0A0060596A6C4D4E50769EA8AB680E0E1DC :00000001FF
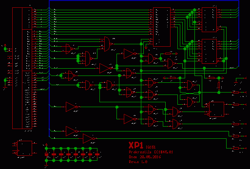
Schéma XP1 a černobílá verze ZDE.
|
|
ÚVOD | Novinky | 8 Bitů | Příslušenství | Drobnosti | TTL | Kontakt
SAPI-1 | ONDRA | PMI-80 | PMD-85 | klony PMD-85 | klony SM50/40 | PETR | PLAN-80A | IQ151 | TNS | FK-1 | HVĚZDA | SP 830 | PCS 1-QR6000 | TEMS
Mikropočítač IQ151 | Moduly k IQ151 | Dokumentace