ÚVOD | Novinky | 8 Bitů | Příslušenství | Drobnosti | TTL | Kontakt


SAPI-1 | ONDRA | PMI-80 | PMD-85 | klony PMD-85 | klony SM50/40 | PETR | PLAN-80A | IQ151 | TNS | FK-1 | HVĚZDA | SP 830 | PCS 1-QR6000 | TEMS


CONSUL 2717 | DIDAKTIK ALFA | DIDAKTIK ALFA 2 | DIDAKTIK BETA


Mikropočítač CONSUL 2717 | Příslušenství k CONSUL 2717


8 bity / Klony PMD-85 / CONSUL 2717 / Příslušenství k C2717 / Inteligentní kabel pro tiskárny





Inteligentní kabel pro tiskárny

Popis převzat z "AKTUALITY 02 CONSUL 2717"

                Inteligentní kabely pro tiskárny
               ==================================

               Ing. Vítězslav Ráb/ Zbrojovka Brno

         Počítač C2717 neobsahuje v základní konfiguraci  vstup/
výstupní paralelní rozhraní s obvodem MHB 8255. Toto rozhraní je
umístěno v tzv. inteligentním kabelu, který je připojován do ko-
nektoru "systémové sběrnice" v zadní části počítače z niž je ta-
ké napájen malým bezpečným napětím. Jeho odběr ze zdroje +5V  je
max. 0,65 A. Současně je dovoleno do počítače připojit dva  tyto
kabely.
         Kabely je povoleno připojovat i odpojovat pouze při vy-
pnutém počítači a vypnuté spolupracující  tiskárně  (nebo  jiném
zařízeni, připojeném na kabel)
        Paralelní port a další obvody jsou umístěny v krabičce.
Kratší kabel se zapojuje do počítače a přivádí adresové  signály
A0-A7 po odpovídajících vodičích,datové vodiče se signály D0-D7.
Dále jsou zde signály hodin 02TTL, signály čtení (-RI/O) a zápi-
su (-WI/O), signál pro přerušení PRE a samozřejmě všechna  napá-
jecí napětí +5V, +12V, -5V a 0V.
         Podle osazeni a nastavení propojek může kabel vykonávat
řadu funkci:
-nastavení a čtení čísla terminálu (0-15) v síti počítačů;
-zápis a čtení dat do/z paralelního portu MHB 8255;
-čtení obsahu modulu EPROM (4-16 kB).
         Číslo terminálu je nastaveno z výroby na hodnotu 0 pro-
pojkami 1-2-4-8 se zemí na desce plošného spoje vlevo u kabelu z
počítače. Přerušením propojek lze nastavit čísla v rozsahu 4 bi-
tů, na 1-15('01-'0F) Číslo terminálu se čte na adrese '49=73
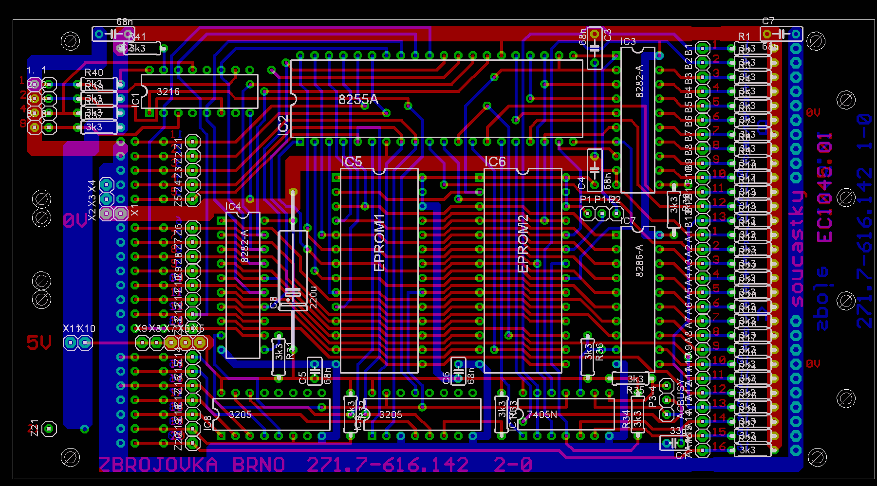
         Pro další popis je využito schématu na stranách 10, 11
         Připojení tiskáren je realizováno přes MHB 8255 (2).Pro
adresní dekódování jsou použity obvody MH 3205 (8/9), pokud není
využíváno číslo terminálu a modul EPROM, lze vynechat dekodér na
pozici (9), ale je nutno uzemnit signál -ROM ( a lze vynechat  i
další obvody). Kanál PA je na výstupu oddělen (posílen)  budičem
MH 8286 (7), ovládaným signálem T pro vstup nebo výstup dat: ne-
uzemněná špička A11 je pro výstup dat, uzemněná pro jejich vstup
do MH 8286 a přes MHB 8255 do počítače.
         Kanál PB je od výstupu oddělen registrem MH  8282  (3).
Signály portu PC (0/3/4/5/6/7) jsou vyvedeny bez zesílení -pozor
na jejich nízký logický zisk (asi 1) a možnost zničení MHB  8255
bez oddělení od výstupního zařízeni. Bity C1 a C2 jsou  inverto-
vány v MH 7405 (10).
         Tiskárna je připojena na kanál B. Data pro tisk  vystu-
pují přes B0-B7, řidiči signály AC/SC (nebo BUSY/STB) procházejí
přes PC1 a PC2. Př připojení tiskáren CONSUL 211/212 s rozhraním
IRPR se osazuje spojka P3 (BUSY), při tiskárnách CONSUL  200/201
s rozhraním CENTRONICS se propojí spojka P4 (AC).
         Pro takto připojenou tiskárnu platí adresa  '4D=77  pro
data (v BASIC-G je to: OUTPUT 404, LIST#404, PRINT#404, OUT 77,X
a pod.). Řídící registr MHB 8255 má adresu '4F=79 pro  nastavení
módu činnosti a bitů registru PC (v BASICu: CONTROL 4,3,132,5  -
tento příkaz musí předcházet příkazy pro výstup dat!). Podrobně-
ji o MHB 8255 a jeho programováni pojednávají AKTUALITY 1 C2717
         Pro osazení paměti EPROM s externím programem jsou  ur-
čeny pozice (5,6), umožňující použití 1-2 pamětí typu 2716 (2kB)
-potom je nutno osadit spojku P1, nebo typů 2732  (4kB)  a  2764
(8kB), vyžadujících propojku P2.
         Modul EPROM je adresován bity PA0-7 a PB0-5 (vyšší bity
adresy), pro čtení jeho obsahu je použita adresa '48=72.  Výstup
pamětí je přes registr MH 8282 připojen na sběrnici počítače.
         Adresy pamětí jsou pro různé typy uspořádány takto:

pozice (5): 0000-07FF   pozice (6): 2000-27FF    při 2716;
            0000-0FFF               2000-2FFF        2732;
            0000-1FFF               2000-3FFF        2764

         Při zapojeni druhého inteligentního kabelu je nutno za-
jistit jiné adresování obvodů uvnitř  krabičky  takto:  odpojíme
vodič od bodu Z19 (žlutý) a připojíme jej na pájecí bod Z14.  Na
desce plošného spoje je dále nutno  přerušit  na  straně  pájení
spoj uzemňující bod Z14.
         Tento kabel bude mít změněnu adresaci takto:
-paralelní port MHB 8255: '0C(PA), '0D(PB), '0E(PC), '0F(CWR);
-registr výstupu paměti EPROM: '08;
-čteni čísla terminálu: '09



Schéma "Inteligentní kabel pro tiskárny" a černobílá verze ZDE.




DPS "Inteligentní kabel pro tiskárny"

Technické porno










ÚVOD | Novinky | 8 Bitů | Příslušenství | Drobnosti | TTL | Kontakt


SAPI-1 | ONDRA | PMI-80 | PMD-85 | klony PMD-85 | klony SM50/40 | PETR | PLAN-80A | IQ151 | TNS | FK-1 | HVĚZDA | SP 830 | PCS 1-QR6000 | TEMS


CONSUL 2717 | DIDAKTIK ALFA | DIDAKTIK ALFA 2 | DIDAKTIK BETA


Mikropočítač CONSUL 2717 | Příslušenství k CONSUL 2717


8 bity / Klony PMD-85 / CONSUL 2717 / Příslušenství k C2717 / Inteligentní kabel pro tiskárny



SAPI.cz - web o československých osmibitech, zejména SAPI-1. Provozuje EC1045 od roku 2011
Za korekce češtiny dekuji: MELSOFTovi, Silliconovi, Martinu Lukáškovi a NOSTALCOMPovi

Když začínám blbnout z 8bitů tak se chodím léčit mezi otaku.
Animefest.cz