ÚVOD | Novinky | 8 Bitů | Příslušenství | Drobnosti | TTL | Kontakt


SAPI-1 | ONDRA | PMI-80 | PMD-85 | klony PMD-85 | klony SM50/40 | PETR | PLAN-80A | IQ151 | TNS | FK-1 | HVĚZDA | SP 830 | PCS 1-QR6000 | TEMS


8 bity / PCS 1-QR6000 / QR6004




QR6004



OCR z dokumentace:

Technické zprávy
Čidla a regulátory

TESLA TŘINEC, k. p.
739 39 Třinec, Oldřichovice
telefon 23 611, dálnopis 52 610



QR 6004 ROM 8K



Funkční jednotka statické paměti o kapacitě 8 KBytů s paměťovými obvody EPROM typu MHB 8708 obsahuje pole osmi dvacetičtyřdotekových objímek pro zasunutí paměťových pouzder. Pamětové pole o rozsahu 8 KBytů představované touto funkční jednotkou lze umístit v celém rozsahu 64 KBytů adres v násobcích po 8 KBytů.

Tato adresace je umožněna využitím propojovaného pole J1 na desce s tištěnými spoji. Pořadí adres jednotlivých pozic je vyznačeno, v rámci funkční jednotky, čísly 0 až 7.

Data jsou přivedena z vnitřní sběrnice funkční jednotky na systémovou sběrnici přes budiče s třístavovými výstupy. Řídícím signálem této funkční jednotky je MR.


Technická data:

napájecí napětí
UCC = +5V ±0,25V
UBB = -5V ±0,25V
UDD = +12V ±0,5V

odběr proudu stanovený dle katalogových údajů a osazení desky
ICC = 400mA
IBB = 360mA
IDD = 520mA

rozměry modulu
20 x 130 x 186,5 ( mm ) (š x v x d)

hmotnost
cca 150g

napěťové úrovně TTL:
0 ≤ L ≤ 0,8 ( V )
2 ≤ H ≤ 5,5 ( V )

vstupní signály
ADR0ADR15, MR

výstupní signály
DAT0DAT7






Schéma QR6004 a černobílá verze ZDE.




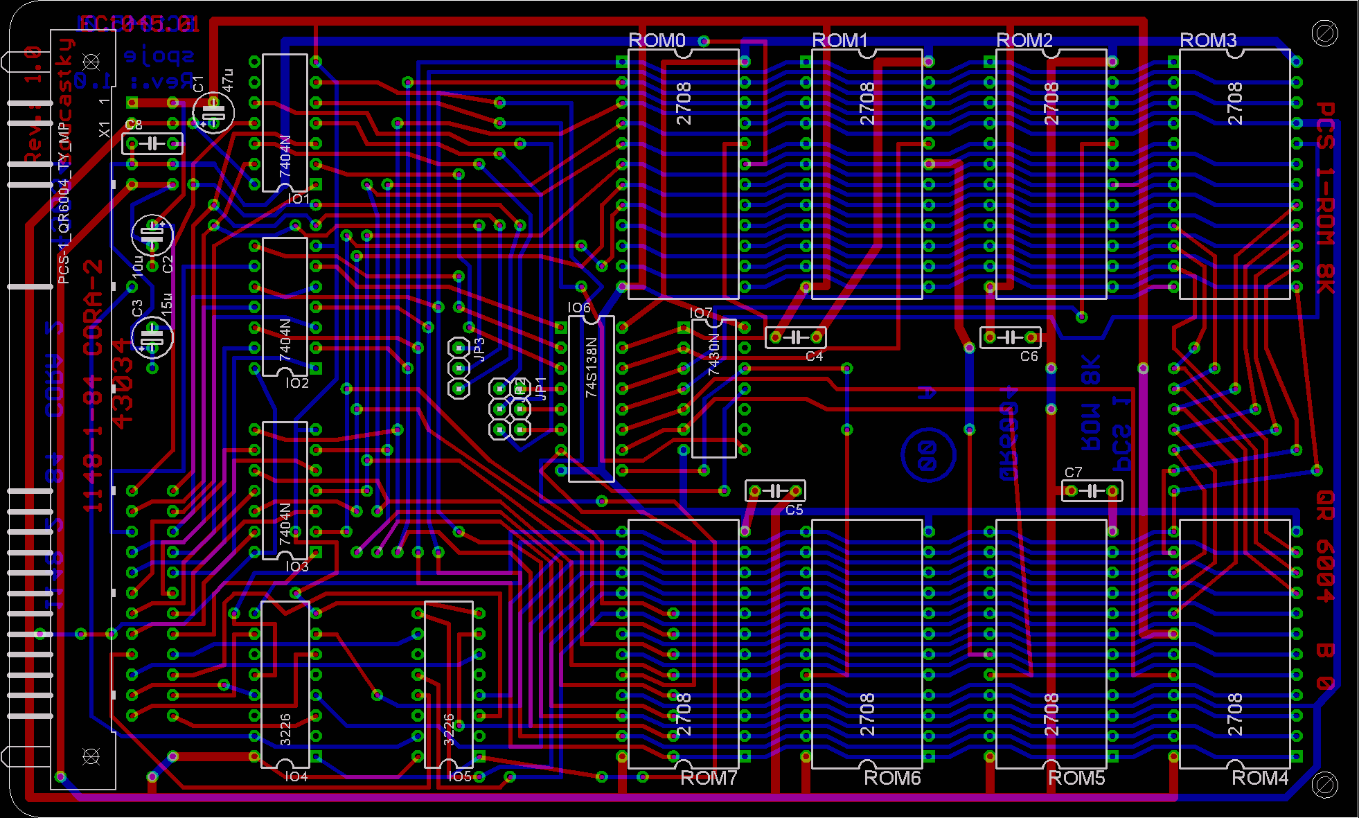
DPS QR6004





ÚVOD | Novinky | 8 Bitů | Příslušenství | Drobnosti | TTL | Kontakt


SAPI-1 | ONDRA | PMI-80 | PMD-85 | klony PMD-85 | klony SM50/40 | PETR | PLAN-80A | IQ151 | TNS | FK-1 | HVĚZDA | SP 830 | PCS 1-QR6000 | TEMS


8 bity / PCS 1-QR6000 / QR6004



SAPI.cz - web o československých osmibitech, zejména SAPI-1. Provozuje EC1045 od roku 2011
Za korekce češtiny dekuji: MELSOFTovi, Silliconovi, Martinu Lukáškovi a NOSTALCOMPovi

Když začínám blbnout z 8bitů tak se chodím léčit mezi otaku.
Animefest.cz