ÚVOD | Novinky | 8 Bitů | Příslušenství | Drobnosti | TTL | Kontakt


SAPI-1 | ONDRA | PMI-80 | PMD-85 | klony PMD-85 | klony SM50/40 | PETR | PLAN-80A | IQ151 | TNS | FK-1 | HVĚZDA | SP 830 | PCS 1-QR6000 | TEMS


8 bity / PLAN-80A

Návod na připojení MODEMU magnetofonu a připojení klávesnice TS 5220004.



Obsah:






                                              DRUKOV, k.v.d.
                                              Jakubské nám. 1
                                              656 56 Brno














Návod na připojení MODEMU magnetofonu a připojení
            klávesnice TS 5220004.




































.


























































(C) DRUKOV 1988


-------------------------------------------------------------


9. MODEM PRO MAGNETICKOU KAZETOVOU JEDNOTKU
===========================================

      PRO  UKLADANI  DATOVYCH SOUBORU  BYLA  VYVINUTA  VNEJSI
PAMETOVA  JEDNOTKA OPIRAJICI SE O KOMERCNI KAZETOVY  MAGNETO-
FON.  K  PREVODU DIGITALNICH DAT NA SINUSOVY SIGNAL A  NAOPAK
BYL VYVINUT SPECIALNI OBVOD - MODEM (MODULATOR/DEMODULATOR).

      PRINCIP ZAZNAMU SE OPIRA O ZMENU DELKY PERIODY SINOVEHO
PRUBEHU  PODLE LOGICKE HODNOTY BITU DAT.  PRITOM JEDNOMU BITU
ODPOVIDA   CELY  PRUBEH  JEDNE  PERIODY  (KLADNA  I   ZAPORNA
PULVLNA).  ZMENA PERIODY SIGNALU SE PROVADI SKOKEM, AVSAK PRI
NULOVE HODNOTE SINUSOVEHO NAPETI (RESP.  PRI PRUCHODU SINUSO-
VEHO PRUBEHU CASOVOU OSOU A ELIMINOVANE STEJNOSMERNE SLOZCE).

      PRO SVOU FUNKCI MODEM VYUZIVA PARALELNI PROGRAMOVATELNY
KOMUNIKACNI  OBVOD MHB8255A (EKVIVALENT  ZAHRANICNIHO  OBVODU
i8255A). NEDOPORUCUJE SE POUZITI SOVETSKEHO OBVODU KR580IK55,
NEBOT TEN JE EKVIVALENTEM MNOHEM POMALEJSIHO i8255.

      PROGRAMOVE JE MODEM RIZEN SPECIALNIM PROGRAMEM NAHRANYM
DO PAMETI EPROM (2 KB).  OVLADACI PROGRAM MODEMU LZE RIDIT NA
UROVNI MONITORU ZVLASTE PRO TENTO UCEL VYHRAZENYMI PRIKAZY. V
PROGRAMECH VYSSI UROVNE (TJ.  SYSTEMOVYCH NEBO UZIVATELSKYCH)
LZE MAGNETOFONU POUZIVAT JAKO NAHRADY DERNE PASKY.  PAK SE NA
KAZETOPASKOVOU   JEDNOTKU  OBRACIME  PRES  SPOJOVACI   ADRESY
MONITORU  VOLANIM  PODPROGRAMU  RI (VSTUP  ZE  SNIMACE  DERNE
PASKY)  PRO  CTENI  NEBO  PO (VYSTUP NA  DEROVAC  PASKY)  PRI
ZAPISU.  SOUCASTI PROGRAMU JE STATICKA SIMULACE DERNE  PASKY,
TJ.  JE  UMOZNENO  UKLADANI NEBO CTENI SAMOSTATNYCH  BYTU.  V
TAKTO  ORGANIZOVANEM SYSTEMU JE VSAK NUTNO  VYHRADIT  SLUZBU,
KTERA  Z VYSSIHO JAZYKA UMOZNI UZAVRIT PRAVE ZAPSANY  SOUBOR.
TATO  SLUZBA MUZE PROSTE VOLAT PODPROGRAM "CLOSE".  OTEVIRANI
SOUBORU  PRO  CTENI I ZAPIS JE AUTOMATICKE,  PROVEDE  SE  PRI
PRVNI  KOMUNIKACI  (PRVNI VYVOLANI  PO  NEBO  RI).  UZAVIRANI
SOUBORU PRO CTENI SE NEVYZADUJE.


9.1.  POPIS ZAPOJENI A CINNOSTI
-------------------------------

      U  POPSANEHO  ZAPOJENI BYLO POZADANO O  OCHRANU  POMOCI
AUTORSKEHO OSVEDCENI PV-7752-85.

      SCHEMA  ZAPOJENI  MODEMU  MA  CISLO  S-11,   ROZMISTENI
SOUCASTEK NA DESCE S PLOSNYMI SPOJI MA CISLO S-8.

      OBVOD  IO-08  (MH7439A) ZAJISTEJE  PODELENI  HODINOVEHO
SIGNALU CLC ZAKLABNIHO KMITOCTU  512 KHZ PRO JEDNOTLIVE  "BO-
DOVE" RYCHLOSTI.  K DISPOZICI JSOU STREDNI "BODOVE" RYCHLOSTI
600 BD,  1200 BD,  2400 BD A 4800 BD. TYTO ADAJE JSOU STATIS-
TICKE  A  PLATI PRO SOUBORY SE STEJNYM POCTEM JEDNICEK A  NUL
(DELKA JEDNICKY JE POLOVICNI VZHLEDEM K DELCE NULY),

      DELIC IO-07 (MH7493A) ZAJISTUJE DALSI SNIZENI FREKVENCE


----------------------------  1  ----------------------------
-------------------------------------------------------------


POSTUPUJICIHO  SIGNALU VYDELENIM  8.  ZA NIM NASLEDUJE RIZENY
DELIC DVEMI SESTAVENY Z OBVODU IO-06 (MH7474/09) A HRADEL IO-
05 (MH7400/06,08,11).  FUNKCE TOHOTO OBVODU SPOCIVA V TOM, ZE
PODLE HODNOTY BITU PC0 (VYSTUPNI DATOVY BIT Z MIKROPOCITACE),
ZAPSANEHO  DO  POMOCNEHO KLOPNEHO OBVODU  IO-06  (MH7474/05),
OTEVIRA BUD PRIMOU CESTU NEBO CESTU PRES DELIC DVEMI.  TIM JE
PROVADENA  ZMENA PERIODY ZAPISOVANEHO SIGNALU V ZAVISLOSTI NA
HODNOTE DAT.

      TAKTO  UPRAVENY  SIGNAL PROMENNE PERIODY  POSTUPUJE  NA
DEKADICKY  DELIC  IO-04  (MH7490A),  KTERY  ZAJISTI  VYDELENI
ZAKLADNI PERIODY NA DESET STEJNYCH CASOVYCH USEKU. V KAZBEM Z
TECHTO   USEKU  GENERUJE  DEKODER  IO-03  (MH7442)  JEDEN   Z
POSLOUPNOSTI  DESETI IMPULSU,  JEZ SE VEDOU NA ODPOROVOU  SIT
SESTAVENOU  Z ODPORU R16,  R18 AZ R27.  JEJICH  HODNOTY  BYLY
VYPOCTENY TAK,  ABY SIGNAL NA VYSTUPU MIC/AUX BYL  APROXIMACI
SINUSOVEHO PRUBEHU. Z ODPOROVE SITE VYCHAZI SIGNAL SCHODOVEHO
PRUBEHU,  KTERY  JE  JESTE UPRAVEN  TVAROVE  (C8,R15,C5,C7) I
AROVNOVE (R14,R17). ODPORY R16 AZ R27 BY MELY MIT PRESNOST 1 %
(V AMATERSKE PRAXI LZE RESIT VYBEREM Z VETSIHO MNOZSTVI).

      CTVRTY  A  OSMY IMPULS POSLOUPNOSTI  SOUCASNE  OVLADAJI
STAV R-S KLOPNEHO OBVODU IO-05 (MH7400/03,06).  DESATY IMPULS
ZAJISTUJE  ZAPIS  VYSTUPNICH  DAT PC0 DO  POMOCNEHO  KLOPNEHO
OBVODU IO-06 (MH7474/05).

      VSTUPNI SIGNAL Z MAGNETOFONU SE VEDE NA ZESILOVAC IO-01
(MAA741)  A  NA  SHMITTUV  KLOPNY  OBVOD  I0-02/MH7400/03-06.
UPRAVENY  SIGNAL JE VEDEN NA NULOVACI VSTUPY CITACU A VYVEDEN
NA VYSTUPNI KONEKTOR JAKO SIGNAL SYNC.  VZHLEDEM K  TOMU,  ZE
NEKTERE  MAGNETOFONY  OBRACEJI FAZI REPRODUKOVANEHO  ZAZNAMU,
BYLO   NUTNE  POUZIT  PREPINACE  "INV"  UMOZNUJICIHO   ZPETNE
OBRACENI  FAZE.  PRI  ZAZNAMU  VSAK MUSI BYT SPINAC  "INV"  V
TAKOVE  POLOZE,  ABY BYLY NULOVACI VSTUPY CITACU PROPOJENY  S
VYSUPEM IO-02/7400/06.

      HRADLO  IO-02/MH7400/08 A TRANZISTOR T1-KC509  UMOZNUJI
PROGRAMOVE  RIZENI MOTORKU MAGNETOFONU,  RESP.  POSUVU  PASKY
KAZETY.

      TRANZISTOR   T2-KC509  UMOZNUJE  PROGRAMOVE  ZABLOKOVAT
VYSTUP  GENERATORU  SINUSOVKY,  POKUD JE  ZADOUCI  ZAZNAMENAT
TICHOU PASAZ, NAPR. MEZERU MEZI DATOVYMI BLOKY A POD.

      PRI   ZAPISU  JE  CINNOST  MODEMU  TAKOVA,   ZE   PODLE
VYSTUPNICH    DAT   DIN,    KTERA   JSOU   MENENA   V   RYTMU
SYNCHRONIZACNIHO  SIGNALU  FRAME A  ZAPISOVANA  DO  POMOCNEHO
KLOPNEHO  OBVODU,  SE  MENI PERIODA  ZAPISOVANEHO  SINUSOVEHO
VYSTUPNIHO  SIGNALU MIC/AUX.  ULOHOU PROGRAMU JE ZDE SLEDOVAT
ZMENY  SYNCHRONIZACNIHO SIGNALU FRAME A PRI DOSAZENI  HODNOTY
LOG  1  VYSLAT  DALSI BIT DATOVEHO  SOUBORU  NA  DIN.  OBECNE
PROGRAM  ZAJISTUJE SPINANI POSUVU PASKY,  ODBLOKOVANI  CITACU
SIGNALY  BLK1  A TBLK2,  A ODBLOKOVANI  GENERATORU  SINUSOVKY
SIGNALEM BLKOUT.



----------------------------  2  ----------------------------
-------------------------------------------------------------


      PRI CTENI JE FUNKCE MODEMU PONEKUD SLOZITEJSI. SIGNAL Z
MAGNETOFONU  (MON) SE ZESILI A UPRAVI NA OBDELNIKOVY PRUBEH V
SCHMITTOVE KLOPNEM OBVODU OBVODU IO-02/7400/03,06.  POKUD  SE
JEDNA  O  PRVNI  KLADNOU  PULPERIODU  SIGNALU,   JSOU  CITACE
NULOVANY JEDNICKOVYM SIGNALEM NA NULOVACICH VSTUPECH. V DRUHE
ZAPORNE  PULPERIODE JE SIGNAL NA NULOVACICH VSTUPECH NULOVY A
CITACE ZAHAJI CINNOST.  PRITOM VYSTUP OBVODU  I0-06/MH7474/09
JE  Z MIKROPOCITACE NASTAVEN DO JEDNICKY,  TAKZE SE  NACITAVA
RYCHLEJSI  FREKVENCE.  CTVRTYM  IMPULSEM  Z DEKODERU  SE  R-S
KLOPNY OBVOD NASTAVI DO JEDNICKY,  TJ. CTENY DATOVY SIGNAL JE
V  JEDNICCE.  NYNI ZALEZI NA TOM,  ZDA JDE O KRATKOU  NEBO  O
DLOUHOU  PULPERIODU (TJ.  ZDA BYLA ZAPSANA LOG 1 NEBO LOG 0).
PRI  DLOUHE PULPERIODE SE VYGENERUJE TEZ OSMY  IMPULS,  KTERY
KLOPNY OBVOD R-S VYNULUJE,  TOMU ODPOVIDA NULOVY CTENY DATOVY
SIGANL  DOUT.  POKUD JDE O KRATKOU  PULPERIODU,  KE  GENERACI
OSMEHO IMPULSU NEDOJDE, NEBOT JSOU CITACE ZABLOKOVANY KLADNOU
PULPERIODOU  NASLEDUJICIHO  BITU,  A TAK CTENY DATOVY  SIGNAL
DOUT ZUSTANE JEDNICKOVY.

      ULOHOU PROGRAMU JE SLEDOVAT PRUBEH SIGNALU SYNC A  VZDY
PRI  NABEHU  KLADNE  PULPERIODY PRECIST  HODNOTU  BITU  DOUT.
SOUCASNE MUSI BYT OVLADANY OSTATNI FUNKCE MODEMU, OBDOBNE JAK
TOMU BYLO PRI ZAPISE.

      DIODY  D1  AZ  D4 UMOZNUJI OPTICKY  ZOBRAZIT  STAV,  VE
KTEREM  SE MODEM NACHAZI.  DIODA D1 URCUJE,  KDY  JE  SPUSTEN
MOTOREK MAGNETOFONU.  DIODA D4 OZNAMUJE, ZE MODEM JE V REZIMU
ZAZNAMU.  DIODA  D2 SVITI,  JE-LI MODEM V REZIMU CTENI.  JAKO
PRIZNAK CHYBY SLOUZI DIODA D3.



9.2.  OSAZOVANI A OZIVOVANI MODEMU
----------------------------------

      STEJNE  JAKO  U  PROCESOROVE  DESKY TAK  I  U  DESKY  S
PLOSNYMI  SPOJI  MODEMU  PROVADIME  NEJDRIVE  VELMI  PECLIVOU
KONTROLU PLOSNEHO SPOJE.  VZHLEDEM K TOMU, ZE TENTO SPOJ NENI
GALVANICKY  POCINOVAN (NEJDE O  PROKOVENE  OTVORY),  VENUJEME
ZVLASTNI POZORNOST PRASKLINAM PL.OSNYCH SPOJU.

      PO  OSAZENI VSECH SOUCASTEK PODLE PODKLADU UMISTENYCH V
PRILOZE (ROZMISTENI SOUCASTEK A SCHEMATA) PROVADIME OZIVOVANI
PODLE NASLEDUJICIHO POSTUPU:

1.  ZKONTROLUJEME,  ZDA VSECHNY PROPOJKY MEZI OBEMA  STRANAMI
    DESKY  S PLOSNYMI SPOJI JSOU PROPOJENE.  TY  PROPOJKY,  U
    NICHZ   NENI   PROPOJENI  ZAJISTENO  VYVODEM   SOUCASTKY,
    PROPOJIME POMOCNYM DRATKEM.

2.  PO PRIPOJENI K DESCE MIKROPOCITACE (KABELEM) A  PRIPOJENI
    NAPAJECICH   NAPETI   PROMERIME,    ZDA   JE   NA   VSECH
    INTEGROVANYCH OBVODECH NAPAJECI NAPETI.

3.  NA NUZ 10 KONEKTORU (REM) PRIVEDEME UROVEN LOG.  1., CIMZ


----------------------------  3  ----------------------------
-------------------------------------------------------------


    SE ROZSVITI DIOTA D1.  POKUD PRIPOJIME MAGNETOFON, PAK JE
    POVOLEN POHYB PASKY.  PO PRIVEDENI UROVNE LOG. 0 NA VSTUP
    10  ZHASNE  DIODA  D1  A POHYB  PASKY  V  MAGNETOFONU  JE
    ZABLOKOVAN.

4.  PREPINAC  "INV" NASTAVIME DO TAKOVE POLOHY,  PRI KTERE JE
    NA  NULOVACICH VSTUPEK CITACU  UROVEN  LOG.  0.  LOGICKOU
    SONDOU OVERIME, ZDA NA NOZI 7 KONEKTORU JE VSTUPNI SIGNAL
    (KMITOCET  512  KHZ).  DALE PROVERIME CINNOST DELICE  IO-
    08/7493A NA JEHO VYVODECH C. 12, 09 A 08.

5.  PREPNEME  PREPINAC  ROZSAHU DO POLOHY 600 BD  A  LOGICKOU
    SONDOU  OVERIME CINNOST DELICE IO-07/7493 NA  VYSTUPU  C.
    11.

6.  LOGICKOU  SONDOU  PROVERIME CINNOST DELICE IO-06/7474  NA
    VYVODU C. 05.

7.  NA  NUZ C.  9 KONEKTORU (DIN) PRIVEDEME HODNOTU  LOG.  0.
    LOGICKOU SONDOU ZJISTIME,  ZDA JE SIGNAL Z  IO-06/7474/05
    PRENASEN NA VYSTUP HRADLA IO-05/7400/11.

8.  NA  NUZ C.  9 KONEKTORU (DIN) PRIVEDEME HODNOTU  LOG.  1.
    LOGICKOU  SONDOU ZJISTIME,  ZDA JE SIGNAL Z IO-07/7493/11
    PRENASEN NA VYSTUP HRADLA IO-05/7400/03.

9.  PRO BODY 7.  A 8.  OVERIME LOGICKOU SONDOU PRENOS SIGNALU
    NA VYSTUP OBVODU IO-05/7400/03.

10. LOGICKOU  SONDOU  PROVERIME CINNOST CITACE IO-04/7490  NA
    JEHO VYSTUPECH C. 12, 09, 08, 11. NULOVACI VSTUPY (VYVODY
    02  A  03) MUSI MIT NIZKOU UROVEN  NASTAVENOU  PREPINACEM
    "INV".

11. LOGICKOU SONDOU PROVERIME CINNOST DEKODERU IO-03/7442  NA
    VSECH JEHO VYSTUPECH.

12. NA NUZ C.  13 (BLKOUT) PRIVEDEME SIGNAL S AROVNI LOG.  0.
    TIM   JE  VYSTUP  "MIC/AUX"  ODBLOKOVAN  (TRANZISTOR   T2
    UZAVREN)  A  POMOCI  ZESILOVACE  S  REPRODUKTOREM  (RESP.
    HLASITEHO PRIPOSLECHU PRI ZAZNAMU NA MAGNETOFONU) OVERIME
    SLUCHEM  GENERACI  SINUSOVEHO  SIGNALU.  KMITOCET  TOHOTO
    SIGNALU LZE PREPINAT ZMENOU UROVNE SIGNALU NA NOZI  C.  9
    KONEKTORU (DIN).  NAHRAJEME NA MAGNETOFONOVY PASEK SIGNAL
    V DELCE NEJMENE 10 MIN.

13. PREHRAVANIM TAKTO ZISKANEHO SIGNALU Z MAGNETOFONU OVERIME
    POMOCI LOGICKE SONDY FUNKCI ZESILOVACE IO-01 A SCHMITTOVA
    KLOPNEHO OBVODU SESTAVENEHO Z HRADEL IO-02/7400/03,06.

14. OVERIME CINNOST MODEMU V BEZNEM REZIMU.  ZAPLNIME URCITOU
    OBLAST   PAMETI  ZNAMYM  OBSAHEM  (NAPR.   OPAKUJICI   SE
    POSLOUPNOSTI 00 11 22 ...  FF). TUTO OBLAST NAHRAJEME PRI
    POLOZE PREPINACE RYCHLOSTI ZAZNAMU 2400 BD NEKOLIKRAT  NA
    PASKU POMOCI STANDARTNICH PRIKAZU.


----------------------------  4  ----------------------------
-------------------------------------------------------------



15. TAKTO  ZISKANOU POSLOUPNOST MNOHONASOBNE  CTEME,  PRICEMZ
    SOUCASNE   MENIME  HLASITOST  PREHRAVANI  (U   LEVNEJSICH
    MAGNETOFONU  MA  POLOHA  REGULATORU  HLASITOSTI  VLIV  NA
    VYSTUP  PRO  VNEJSI  ZESILOVAC).  OZNACIME  SI  OBE  MEZE
    HLASITOSTI (NEJNIZSI A NEJVYSSI), PRI KTERYCH SE OBJEVUJI
    PRI  CTENI CHYBY.  PRO BEZNY PROVOZ POUZIVAME PAK  POLOHU
    UPROSTRED MEZI TEMITO HRANICEMI.




9.3.  TESTOVANI MODEMU
----------------------

      TESTOVANI  OZIVENEHO MODEMU PROVEDEME NEJLEPE  TAK,  ZE
ZAPLNIME    PAMET   SYSTEMU   DEFINOVANYM   OBSAHEM,    KTERY
MNOHONASOBNE  NAHRAJEME  JAKO DATOVY SOUBOR  NA  KAZETU.  PRI
CTENI  TAKTO VYTVORENICH ZAZNAHU  SLEDUJEME,  ZDA  NEVZNIKAJI
CHYBY




10.  ZKUSENOSTI Z PROVOZU MAGNETOFONU
-------------------------------------


      PRI  POUZIVANI KAZETOVEHO MAGNETOFONU JE NUTNO  DODRZET
NASLEDUJICI ZAKLADNI PRAVIDLA:


1.   DOPORUCUJE SE POUZIVAT PASEK ORWO K-60 CHROMDIOXID  NEBO
     AUDIOSTAR  HS-I60. POKUD BUDOU POUZITY PASKY JINEHO TYPU
     (NAPR.  EMGETON),  JE NUTNE JE PRED POUZITIM  OTESTOVAT,
     NAVIC JE TREBA OMEZIT RYCHLOST PRENOSU DAT NA MAX.  2400
     BD.

2.   PASKY  SKLADUJEME VZDY PREVINUTE AZ K ZAVADECI  CASTI  A
     UZAVRENE V OBALECH. PASKU NIKDY NEVYJIMAME Z MAGNETOFONU
     BEZ PREDCHOZIHO PREVINUTI (VYJMA PRIPADU  MULTIBLOKOVEHO
     PREKLADU)

3.   PRI  POUZITI  MAGNETOFONU JINEHO TYPU NEZ K-10 JE  TREBA
     UVAZIT,  ZDA MA UROVNE NAPETI NA VSTUPU A VYSTUPU SHODNE
     S  MAGNETOFONEM  K-10.  BYLA OVERENA  SPOLEHLIVA  FUNKCE
     MAGNETOFONU BRG MK-27.

4.   HLAVA  MAGNETOFONU MUSI BYT ClSTENA PRAVIDELNE PRED KAZ-
     DYM POUZITIM K MAGNETOFONU PRILOZENYM CISTICIM  PRIPRAV-
     KEM A JEDNOU ZA 10 HODIN PROVOZU-VYMYTA PROPYLALKOHOLEM.

5.   MAGNETOFON  MUSI  BYT  VZDALEN OD  VSECH  ZDROJU  ELMAG.
     POLI  (OBVODY  OBRAZOVKY,   TRANSFORMATORY  ATP.).  VLIV
     OKOLNIHO   ELMAG. POLE NA MAGNETOFON LZE OVERIT V REZIMU


----------------------------  5  ----------------------------
-------------------------------------------------------------


     ZAZNAMU  S   HLASITYM PRIPOSLECHEM,  KDY PREMISTOVANIM A
     NATACENIM   MAGNETOFONU NAJDEME JEHO POLOHU S  NEJMENSIM
     SLYSITELNYM   BRUMEM.

6.   MAGNETOFON  MUSI BYT V BEZVADNEM STAVU.  TO SE TYKA  JAK
     HLAVY    TAK  I  MECHANICKE  CASTI  MAGNETOFONU.   NELZE
     DOCILIT    SPOLEHLIVE CINNOSTI,  POKUD VLIVEM OPOTREBENI
     MAGNETOFONU   (NEBO VADNYCH KAZET) JE SLYSITELNE  ZNACNE
     KOLISANI   RYCHLOSTI POSUVU PASKY.

7.   PASKY  MUSI  BYT SKLADOVANY V MISTE VZDALENEM  OD  VSECH
     ZDROJU    ELMAG.   POLI,  NEJLEPE  V  UZAVREME  PLECHOVE
     KRABICI.




11.   NAVOD K POUZITI MODEMU MAGNETOFONU
========================================


POPIS OVLADACICH A INDIKACNICH PRVKU
------------------------------------

      VSECHNY  OVLADACI  A INDIKACNI PRVKY  SE  NACHAZEJI  NA
CELNI  STENE  SKRINKY MODEMU.  V JEJI PRAVE HORNI CASTI  JSOU
UMISTENY  CTYRI PREPINACE PRO VOLBU RYCHLOSTI PRENOSU  DAT  A
JSOU  OZNACENY "600",  "1200",  "2400" A "4800" (U  POCATECNI
SERIE  STAVEBNICE  BYL  MISTO CTYR  PREPINACU  POUZIT  JEDINY
OTOCNI PREPINAC).  PRO SPOLUPRACI S MIKROPOCITACEM PLAN80A SE
DOPORUCUJE  RYCHLOST  2400  BD,  PRO  KTEROU  JSOU  VYTVARENY
VSECHNY CASOVE SMYCKY V OVLADACIM PROGRAMU MODEMU.  BEZE ZMEN
LZE  POUZIT  RYCHLOSTI  NIZSI  (600  A  1200  BD),  POUZE  SE
PRISLUSNE  PRODLOUZI VSECHNY CEKACI DOBY (NAPR.  MEZERY  MEZI
JEDNOTLIVYMI BLOKY ZAZNAMU NA KAZETE).  PRO RYCHLOST 4800  BD
JE  TREBA  POUZIT ZVLASTNICH UZIVATELSKYCH PROGRAMU A  TAKTEZ
VYBRANYCH KAZET PRO MAGNETOFON.  TATO RYCHLOST SE POUZIVA PRO
ARCHIVACI VETSIHO MNOZSTVI DAT.


P O Z O R !

SOUCASNE SMI BYT STISKNUT POUZE JEDEN ZE CTYR PREPINACU VOLBY
RYCHLOSTI   PRENOSU  DAT  (U  OTOCNEHO  PREPINACE  JE   TENTO
POZADAVEK  SPLNEN VZDY).  NENI DOVOLENO PREPINAT RYCHLOST DAT
BEHEM PROVOZU MIKROPOCITACE (NUTNO JEJ VYPNOUT).

      VE   STREDNI  CASTI  CELNI  STENY  SKRINKY  MODEMU   SE
NACHAZEJI  DVA PREPINACE.  PRVNI - OZNACENY "INV" - SLOUZI  K
INVERZI  VSTUPNIHO SIGNALU PRO  MAGNETOFONY,  KTERE  OBRACEJI
FAZI  CTENEHO  SIGNALU  OPROTI  SIGNALU  ZAZNAMENANEMU.  TOTO
TLACITKO SE POUZIVA V PRIPADE, KDY NEMUZEME PRECIST ZAZNAM ZE
ZAPUJCENE  NEBO  KOUPENE (V DRUZSTVU DRUKOV NAHRANE)  KAZETY.
PAK VE STLACENE POLOZE TLACITKA JE PROVADENA INVERZE  CTENEHO
SIGNALU.  TIM  JE ZAJISTENA KOMPATIBILITA MEZI RUZNYMI  DRUHY


----------------------------  6  ----------------------------
-------------------------------------------------------------


MAGNETOFONU.   DRUHE  TLACITKO  - OZNACENE  "MOT"  - UMOZNUJE
SPUSTIT  MOTOREK MAGNETOFONU (NAPR.  PRO PREVIJENI PASKY) BEZ
OHLEDU  NA TO,  V JAKE AROVNI JE SIGNAL PRO RIZENI MOTORKU  Z
MIKROPOCITACE.

      V  LEVE  DOLNI  CASTI CELNI STENY SKRINKY  MODEMU  JSOU
UMISTENY  INDIKACNI DIODY "LED",  JSOU OZNACENY  "RD",  "WR",
"ER"  A  "MO".  DIODA "RD" SVITI  TEHDY,  POKUD  JE  OVLADACI
PROGRAM MODEMU V REZIMU CTENI BLOKU.  DIODA "WR" SVITI TEHDY,
POKUD JE OVLADACI PROGRAM V REZIMU ZAZNAMU BLOKU.  DIODA "ER"
SVITI TEHDY, DOJDE-LI Z NEJAKEHO DUVODU KE VZNIKU CHYBY. TATO
DIODA  SVITI  DO  TE DOBY,  NEZ JE  PROGRAM  OVLADANI  MODEMU
INICIALIZOVAN PRIKAZEM "J" (V MONITORU).  DIODA "MO" ODPOVIDA
STAVU SIGNALU MIKROPOCITACE PRO RIZENI POHYBU MOTORKU.  POKUD
SVITI, JE POHYB MOTORKU ODBLOKOVAN.



PRIPOJENI MODEMU K MIKROPOCITACI
--------------------------------

      MODEM JE S MIKROPOCITACEM PROPOJEN POMOCI KABELU, JEHOZ
SCHEMA JE V PRILOZE A KTERY TVORI NEDILNY CELEK S KABELEM PRO
KLAVESNICI.  NA  SCHEMATU  MODEMU JE TENTO  KONEKTOR  OZNACEN
CISLY JEDNOTLIVYCH NOZU VE CTVERECKU.  KONEKTOR JE UMISTEN NA
ZADNI  STRANE  SKRINKY (MA 24 POLU).



P O Z O R !

KONEKTOR MUSI BYT PRIPOJEN TAK,  ABY SI CISLA POLU NA VIDLICI
I  NA  ZASUVCE VZAJEMNE ODPOVIDALY.  OPACNE PRIPOJENI  MODEMU
MUZE  ZAPRICINIT  JEHO  POSKOZENI.  PRIPOJOVANI  (ODPOJOVANI)
KABELU  MODEMU  K  MIKROPOCITACI LZE PROVADET  POUZE  V  JEHO
VYPNUTEM STAVU.



PRIPOJENI MODEMU K MAGNETOFONU
------------------------------

      S  MAGNETOFONEM JE MODEM PROPOJEN POMOCI  TRIVODICOVEHO
STINENEHO  KABELU  S PETIKOLIKOVYM KONEKTOREM,  KTERY  JE  NA
SCHEMATU MODEMU OZNACEN CISLEM KOLIKU V KOLECKU.  TENTO KABEL
JE  JEDNIM KONCEM PRIPOJEN K OBVODUM MODEMU,  NA JEHO  DRUHEM
KONCI   SE  NACHAZI  VIDLICE  PETIKOLIKOVEHO  KONEKTORU  DIN.
PREDPOKLADA  SE STANDARTNI PROPOJENI JEDNOTLIVYCH  PRTVODU  V
KONEKTORU MAGNETOFONU:


                VYVOD               VYZNAM

                  1       VYSTUP SIGNALU Z MODEMU
                          (NAHRAVACI VSTUP MAGNETOFONU)


----------------------------  7  ----------------------------
-------------------------------------------------------------


                  2       STINENI
                  3       VSTUP SIGNALU DO MODEMU
                          (VYSTUP SIGNALU Z MAGNETOFONU)
                  4       RIZENI OTACENI MOTORKU


      PREDPOKLADA  SE,  ZE MAGNETOFON UMOZNUJE VNEJSI  RIZENI
OTACENI  MOTORKU.  OTACENI MOTORKU SE RIDI UZEMNENIM VYVODU 4
KONEKTORU (MOTOREK SE ZASTAVI) NEBO PONECHANIM TOHOTO  VYVODU
V  "PLOVOUCIM" STAVU (MOTOREK SE MUZE  OTACET).  SPINACEM  JE
TRANZISTOR.  JEHOZ  KOLEKTOR JE PRIPOJEN NA VYVOD 4 KONKTORU.
TENTO PRINCIP VYHOVUJE MAGNETOFONUM K-10 (VYROBY TESLA)  NEBO
MK-27 (VYROBA BRG MARARSKO).


P O Z O R !

RIZENI   OTACEK  MOTORKU  JE  NUTNE  PRO   SPRAVNOU   CINNOST
OVLADACIHO  PROGRAMU.  MAGNETOFONY,  KTERE RIZENI NEUMOZNUJI,
NELZE BEZ APRAVY PUUZIT.





































----------------------------  8  ----------------------------



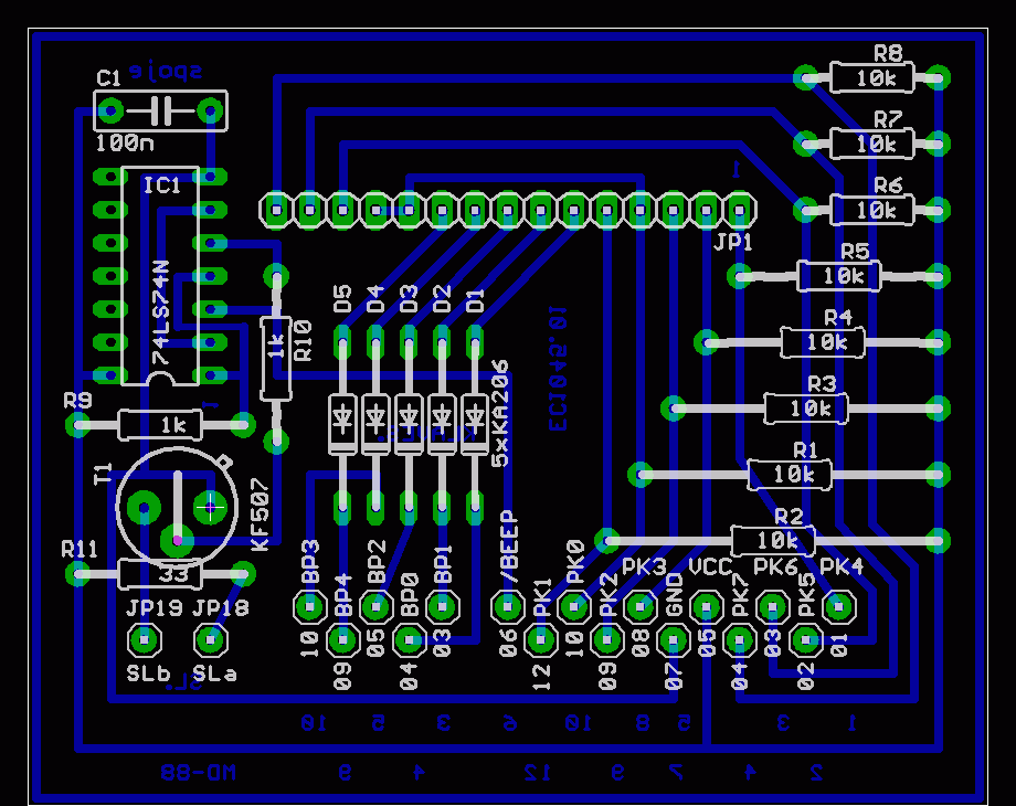
    PŘIPOJENÍ KLÁVESNICE PRO PLAN 80 A
    ----------------------------------


Připojení klávesnice TS 520004 je provedeno pomocí
propojovací desky klávesnice, která je součástí
sestavy součástek stavebnice;

1 ks klávesnice TS 5220004

1 ks plošný spoj

1 ks MH 7474

1 ks KP 507

1 ks telefonní vložka

1 ks ker, kondenzátor 100n

1 ks rezistor 33R

2 ks rezistor 1K

8 ks rezistor 10K

5 ks dioda KA 206



Po osazení součástek podle osazovacího výkresu
připojíme klávesnici TS 5220004. Zhotovíme si
příslušný propojovací kabel s konektory a při-
pojíme klávesnici k procesorové desce. Řídíme
se přiloženým výkresem připojení klávesnice.
Zapojením telefonní vložky (sluchátka) do-
cílíme při stisknutí tlačítka klávesnice zvu-
kové kontroly a programové funkce BEEP.



















.
KLÁVESNICE TS 5220004


KLÁVESNICE TS 5220004


KLÁVESNICE TS 5220004

Stavebnice mikropočítače PLAN 80 A
B A L Í C Í     L I S T
Č.NÁZEVTYPHODNOTAks
1.RezistorTR 2123R31
2.RazistorTR 21233R2
3.RezistorTR 21247R1
4.RezistorTR 212150R1
5.RezistorTR 212270R2
6.RezistorTR 212390R2
7.RezistorTR 212470R2
8.RezistorTR 212560R3
9.RezistorTR 212680R2
10.RezistorTR 212820R1
11.RezistorTR 2121K9
12.RezistorTR 2121K222
13.RezistorTR 2121K512
14.RezistorTR 2121K82
15.RezistorTR 2122K24
16.RezistorTR 212 3K92
17.RezistorTR 2124K72
18.RezistorTR 2126K81
19.RezistorTR 21210K8
20.RezistorTR 21256K1
21.RezistorTR 21282K2
22.RezistorTR 212470K1
23.   TrimrTP 0082K21
24.KondenzátorTK 75410p1
25.KondenzátorTK 754470p2
26.KondensátorTK 7242n21
27.KondenzátorTK 74422n1
28.KondenzátorTK 78333n42
29.KondenzátorTK 783100n4
30.KondenzátorTC 215470n1
31.KondenzátorTE 13115M3
KondenzátorTE 13222M1
KondenzátorTE 13147M6
32.IOMH 32053
IOMH 32121
IOMH 32161
 
c.NÁZEVTYPHODNOTAks
IOMH 74002
IOMH 74041
IOMH 74051
IOMH 74102
IOMH 74 164 1
IOMH 74421
IOMH 74744
IOMH 7490 A1
IOMH 7493 A6
IOMH 74963
IOMH 74S005
IOMH 74S041
IOMH 74S101
IOMH 74S201
IOMH 74S741
IOMH 82241
IOMH 82281
IOMHB 21144
IOMHB 2716 C3
IOMHB 8080 A1
IOMHB 8255 A1
IOMHB 82821
IOUCY 74 1574
IOUCY 74862
IOUCY 74S081
IOMAA 7411
33.DiodaKA 20611
DiodaKZ 1411
Dioda LEDLQ 1101rudá2
Dioda LEDLQ 1401žlutá3
Dioda LEDLQ 1701zelená2
TranzistorKC 5092
TranzistorKF 5071
34.Patice IOTX 787 54 0140 pólů1
Patice IOTX 787 52 4124 pólů3
35.KonektorWK 462 03/Nvidl. 36 P.1
KonektorWK 465 13/Wzás. 36 P.1
KonektorWK 462 65/Nvidi. 24 P.2
 
č.NÁZEVTYPHODNOTAks
KonektorWK 465 45/Wzás. 24 p.2
KonektorWK 462 05/Nvidl. 12 p.1
KonektorWK 465 39/W   zás. 12 p.1
KonektorTY 611 21 00vidl. souos.1
Konektor6AF 897 775. p. vidl.1
36.KrystalKD 2/1318,432 MHz   1
37.IsostatPřepínač2 p.2
Otoč. přep.WK 533 251
MikrospínačWH 559 001
38.Objímka LED2 RK 2004
KnoflíkWK 243 031
HrnatnikGΦ 122
Rozpraš, zátka   4
39.Telef. vložka3 FE 562 061
40.KlávesniceTS 5220041
41.KrabičkaK51
42.Plošný spojPLAN 80 Azákl. deska1
Plošný spojMODEMMGF1
Plošný spojPřipojeníklávesnice1
43.VodičMK 3 x 0,3535 Cm1
44.NálepkaMODEM1
45.Dist. trub.Φ 6 x 101
Dist. trub.Φ 6 x 134
Šroub02 1151M 2,5x204
Matice02 1401M 2,54
46.ManuálPLAN 80 A1
Návod sestav.MODEM +klávesnice1
47.VF MODULSestava1


Obsah:



ÚVOD | Novinky | 8 Bitů | Příslušenství | Drobnosti | TTL | Kontakt


SAPI-1 | ONDRA | PMI-80 | PMD-85 | klony PMD-85 | klony SM50/40 | PETR | PLAN-80A | IQ151 | TNS | FK-1 | HVĚZDA | SP 830 | PCS 1-QR6000 | TEMS


8 bity / PLAN-80A

Návod na připojení MODEMU magnetofonu a připojení klávesnice TS 5220004.



SAPI.cz - web o československých osmibitech, zejména SAPI-1. Provozuje EC1045 od roku 2011
Za korekce češtiny dekuji: MELSOFTovi, Silliconovi, Martinu Lukáškovi a NOSTALCOMPovi

Když začínám blbnout z 8bitů tak se chodím léčit mezi otaku.
Animefest.cz