ÚVOD | Novinky | 8 Bitů | Příslušenství | Drobnosti | TTL | Kontakt


SAPI-1 | ONDRA | PMI-80 | PMD-85 | klony PMD-85 | klony SM50/40 | PETR | PLAN-80A | IQ151 | TNS | FK-1 | HVĚZDA | SP 830 | PCS 1-QR6000 | TEMS


8 bity / PLAN-80A

PŘÍLOHY



Obsah:



S-1.      BLOKOVE SCHEMA SYSTEMU
S-2.      CASOVE PRUBEHY RIDICICH SIGNALU
S-3.      SCHEMA CENTRALNI JEDNOTKY
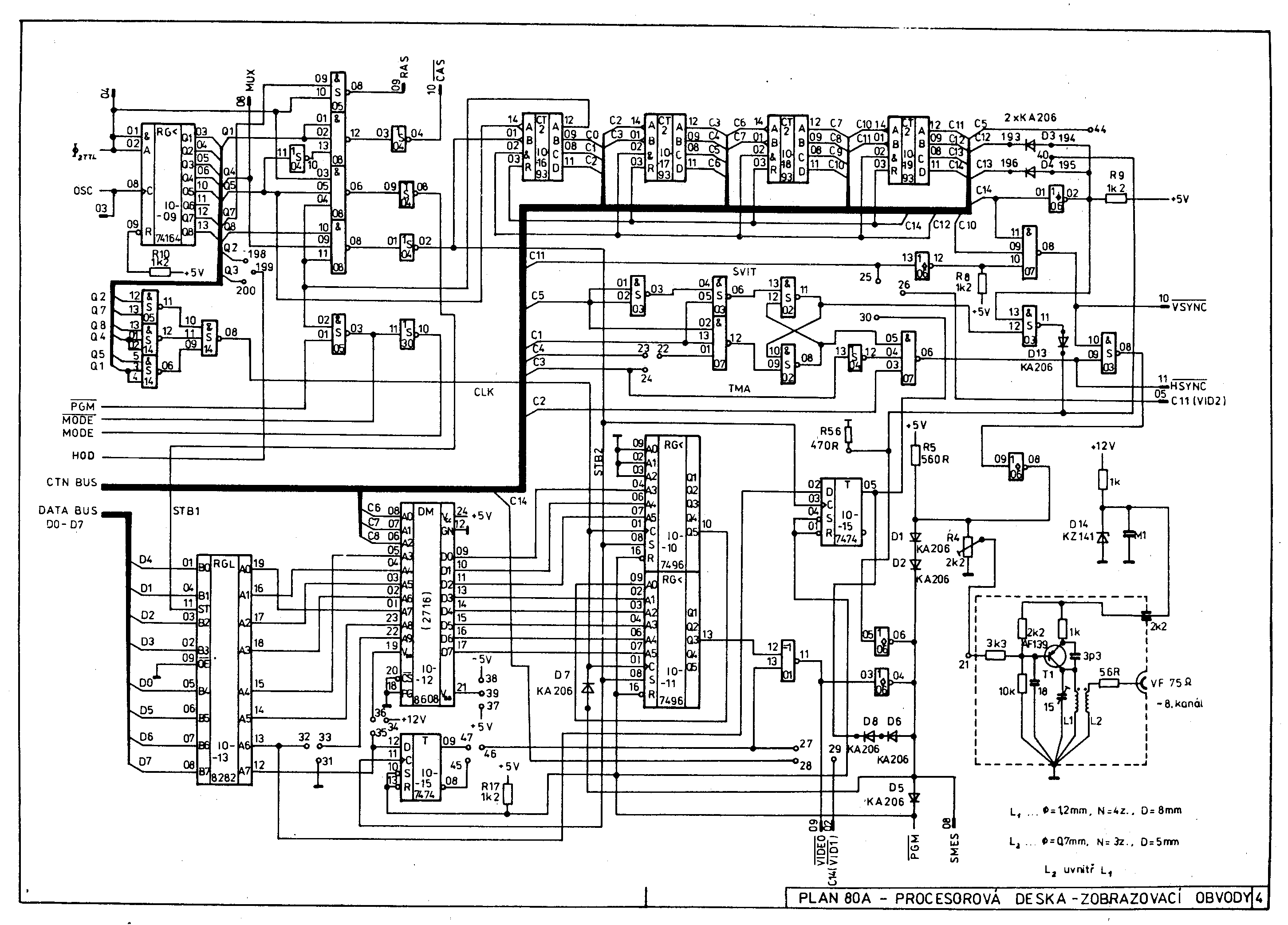
S-4.      SCHEMA ZOBRAZOVACICH OBVODU
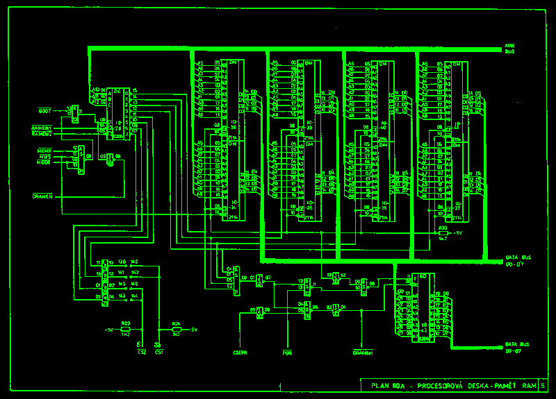
S-5.      SCHEMA PAMETI RAM
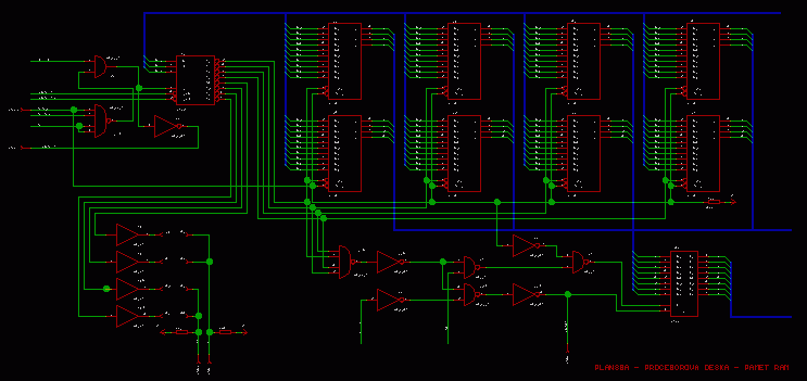
S-6.      SCHEMA PAMETI EPROM
S-7.      SCHEMA VSTUPNE/VYSTUPNICH OBVODU
S-8.      ROZMISTENI SOUCASTEK NA DESCE MODEMU MAGNETOFONU
S-9.      ROZMISTENI SOUCASTEK PROCESOROVE DESKY
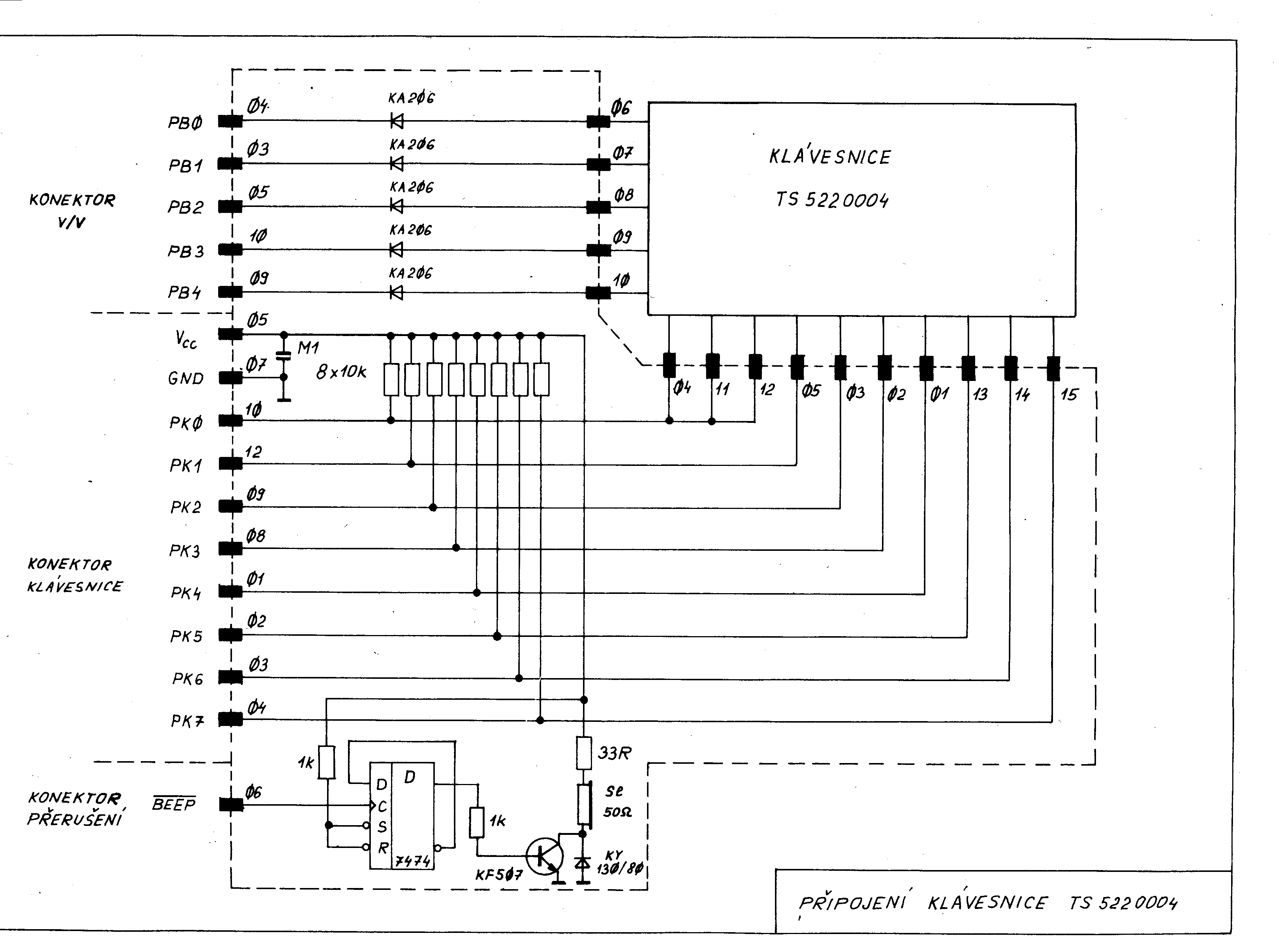
S-10.     OBVODY PRIPOJENI MATICOVE KLAVESNICE TS5220004
S-11.     SCHEMA ZAPOJENI MODEMU MAGNETOFONU
SCHEMA ZAPOJENI KONEKTORU A KONDENZATORU PROCESOROVE DESKY
PŘIPOJENÍ MODEMU
DPS MODEMU

ODPAD Z OCR

VÝPIS PROGRAMU MONITOR V.2.Q:

VÝPIS PROGRAMU MODEMU V.3.X:

VÝPIS PROGRAMU TINY BASIC V.3.Q:



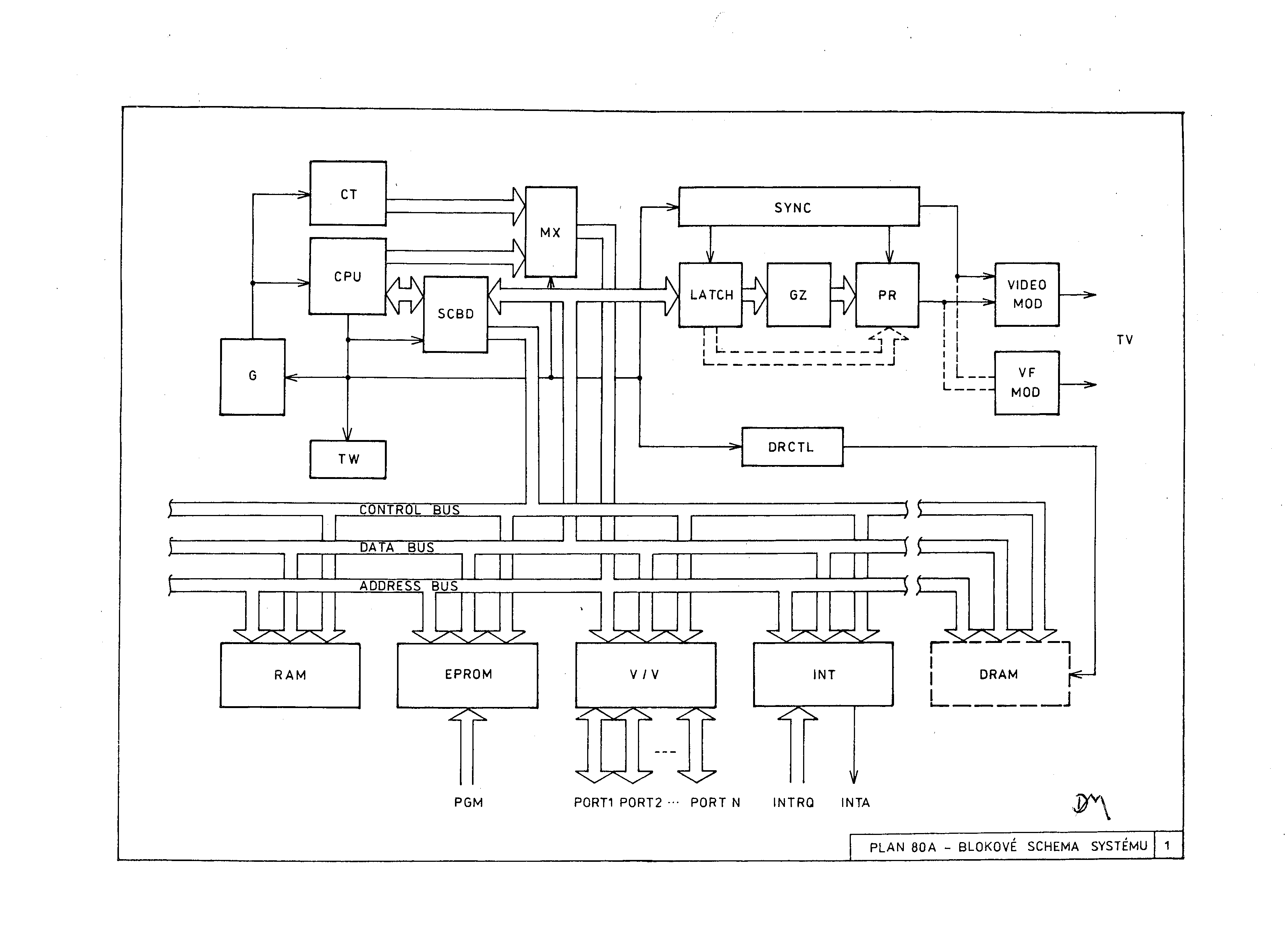
S-1. BLOKOVE SCHEMA SYSTEMU




BLOKOVE SCHEMA SYSTEMU



S-2. CASOVE PRUBEHY RIDICICH SIGNALU




CASOVE PRUBEHY RIDICICH SIGNALU



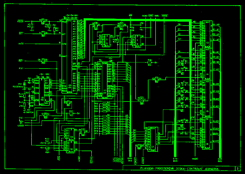
S-3. SCHEMA CENTRALNI JEDNOTKY




SCHEMA CENTRALNI JEDNOTKY


SCHEMA CENTRALNI JEDNOTKY a černobílá verze ZDE.



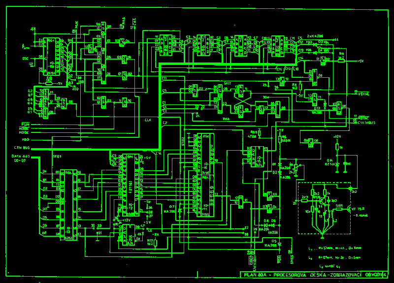
S-4. SCHEMA ZOBRAZOVACICH OBVODU




SCHEMA ZOBRAZOVACICH OBVODU


SCHEMA ZOBRAZOVACICH OBVODU a černobílá verze ZDE.



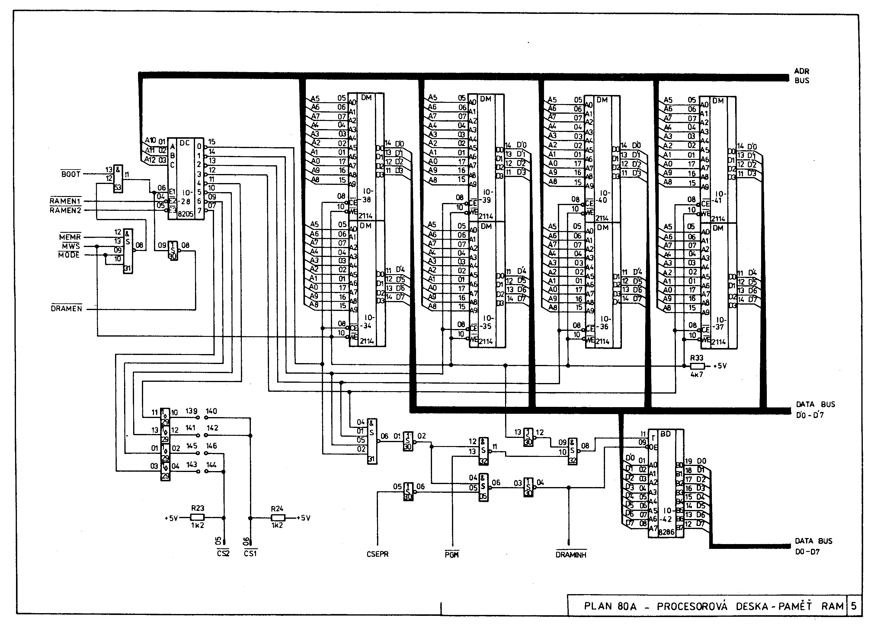
S-5. SCHEMA PAMETI RAM




SCHEMA PAMETI RAM


SCHEMA PAMETI RAM a černobílá verze ZDE.



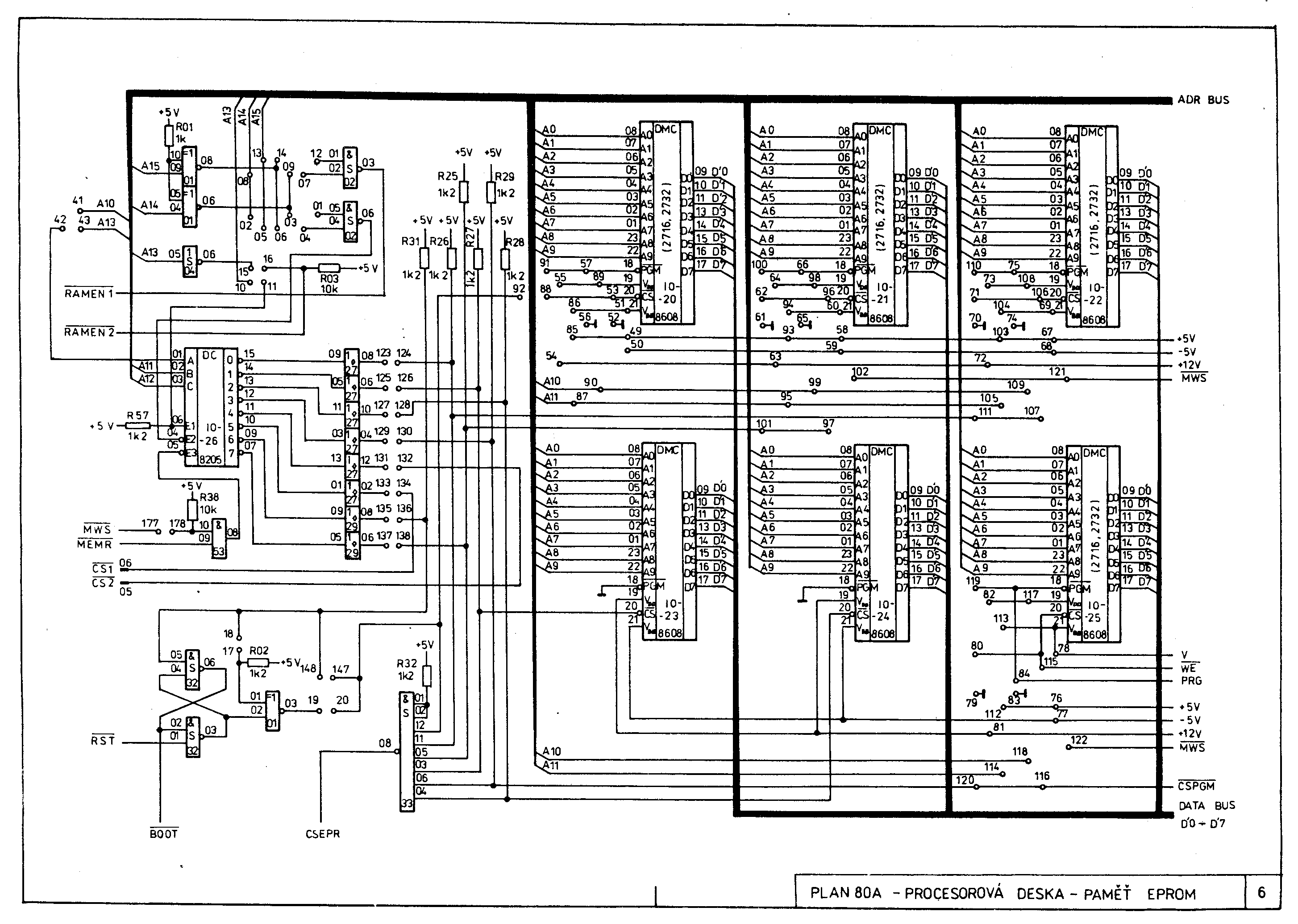
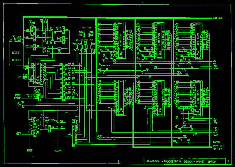
S-6. SCHEMA PAMETI EPROM




SCHEMA PAMETI EPROM


SCHEMA PAMETI EPROM a černobílá verze ZDE.



S-7. SCHEMA VSTUPNE/VYSTUPNICH OBVODU




SCHEMA VSTUPNE/VYSTUPNICH OBVODU


SCHEMA VSTUPNE/VYSTUPNICH OBVODU a černobílá verze ZDE.



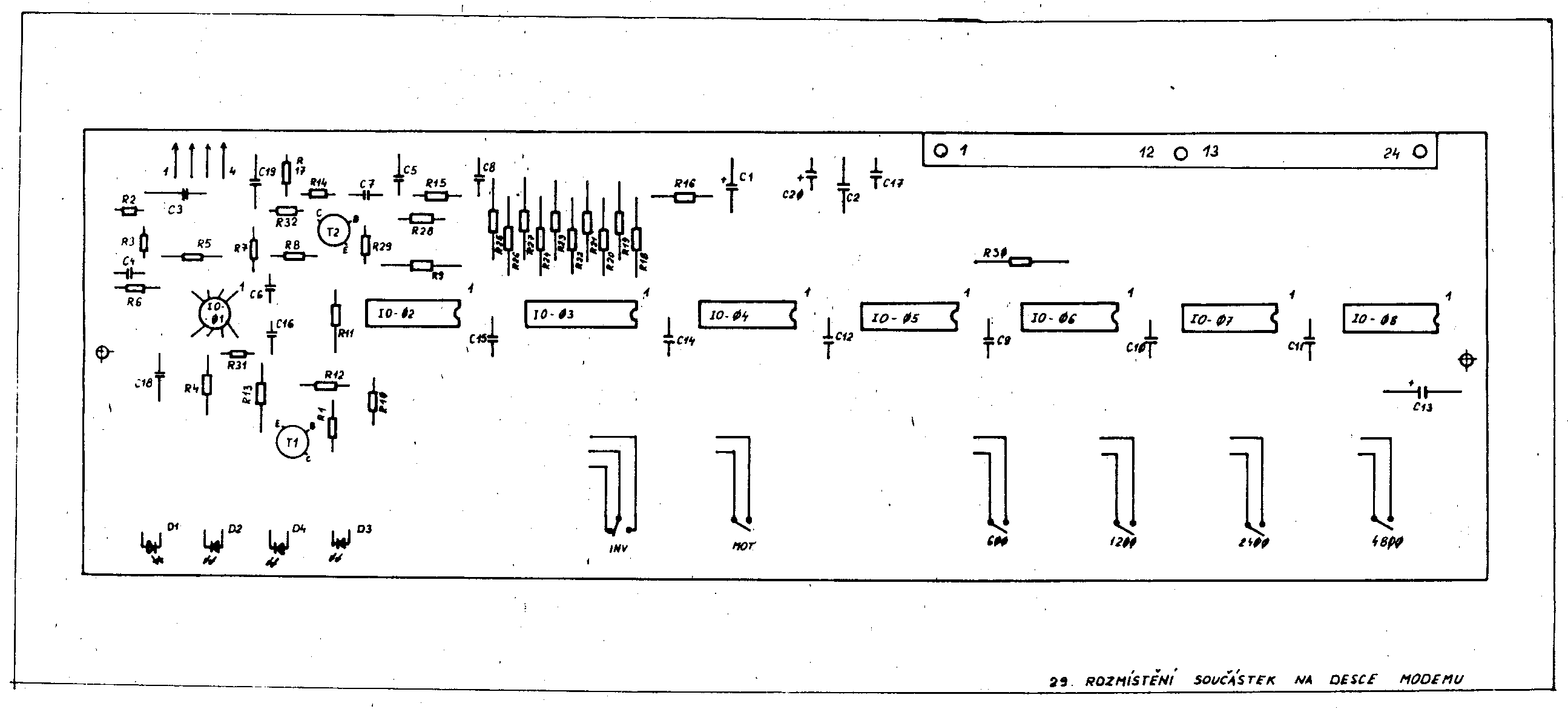
S-8. ROZMISTENI SOUCASTEK NA DESCE MODEMU MAGNETOFONU




ROZMISTENI SOUCASTEK NA DESCE MODEMU MAGNETOFONU


ROZMISTENI SOUCASTEK NA DESCE MODEMU MAGNETOFONU


ROZMISTENI SOUCASTEK NA DESCE MODEMU MAGNETOFONU



S-9. ROZMISTENI SOUCASTEK PROCESOROVE DESKY




ROZMISTENI SOUCASTEK PROCESOROVE DESKY


ROZMISTENI SOUCASTEK PROCESOROVE DESKY


ROZMISTENI SOUCASTEK PROCESOROVE DESKY


ROZMISTENI SOUCASTEK PROCESOROVE DESKY



S-10. OBVODY PRIPOJENI MATICOVE KLAVESNICE TS5220004




OBVODY PRIPOJENI MATICOVE KLAVESNICE TS5220004


OBVODY PRIPOJENI MATICOVE KLAVESNICE TS5220004 a černobílá verze ZDE.



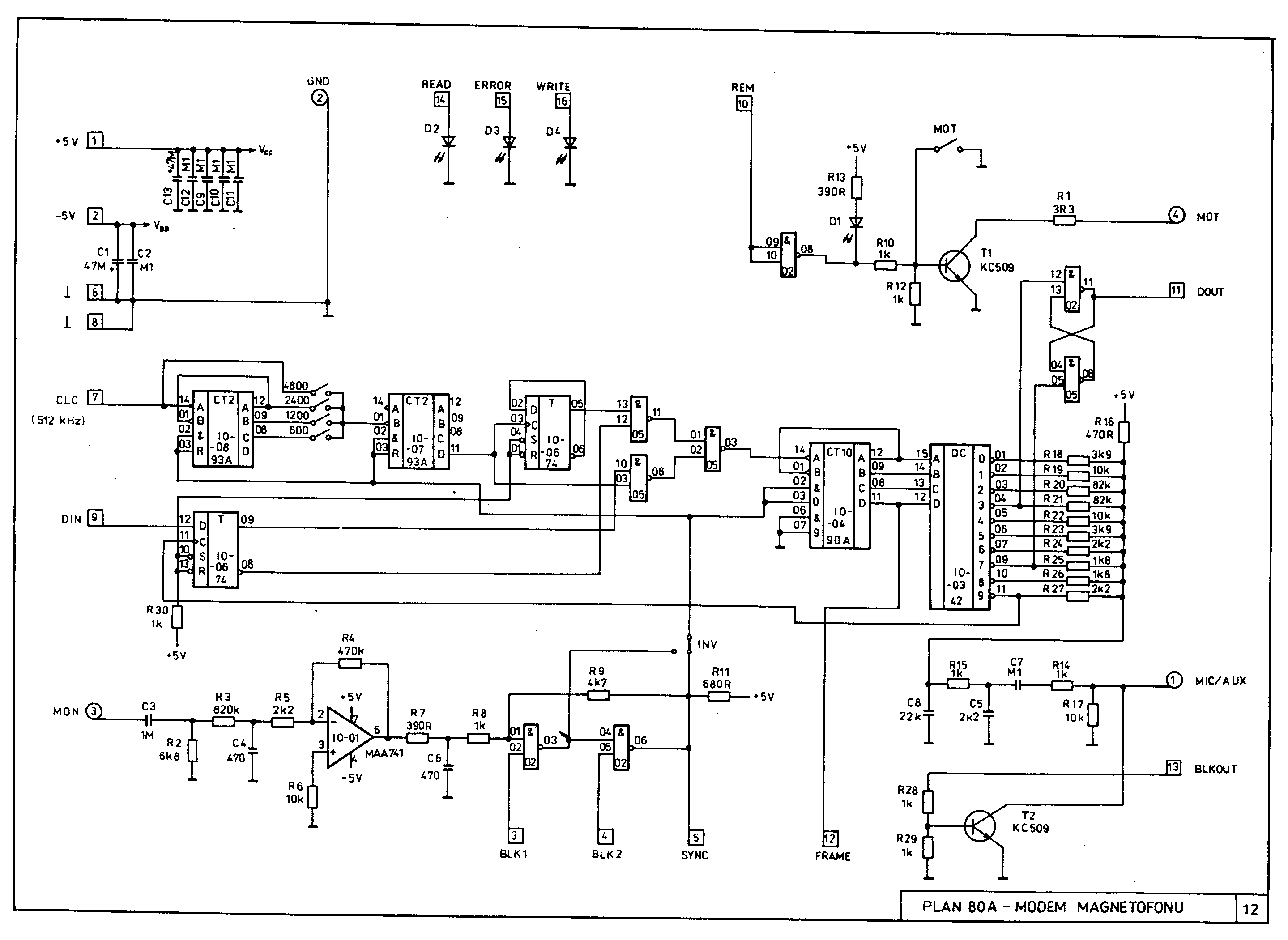
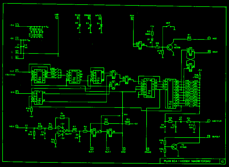
S-11. SCHEMA ZAPOJENI MODEMU MAGNETOFONU




SCHEMA ZAPOJENI MODEMU MAGNETOFONU


SCHEMA ZAPOJENI MODEMU MAGNETOFONU a černobílá verze ZDE.



SCHEMA ZAPOJENI KONEKTORU A KONDENZATORU PROCESOROVE DESKY




SCHEMA ZAPOJENI KONEKTORU A KONDENZATORU PROCESOROVE DESKY a černobílá verze ZDE.



PŘIPOJENÍ MODEMU




PŘIPOJENÍ MODEMU



DPS MODEMU




DPS MODEMU


DPS MODEMU


S-1.      BLOKOVE SCHEMA SYSTEMU
S-2.      CASOVE PRUBEHY RIDICICH SIGNALU
S-3.      SCHEMA CENTRALNI JEDNOTKY
S-4.      SCHEMA ZOBRAZOVACICH OBVODU
S-5.      SCHEMA PAMETI RAM
S-6.      SCHEMA PAMETI EPROM
S-7.      SCHEMA VSTUPNE/VYSTUPNICH OBVODU
S-8.      ROZMISTENI SOUCASTEK NA DESCE MODEMU MAGNETOFONU
S-9.      ROZMISTENI SOUCASTEK PROCESOROVE DESKY
S-10.     OBVODY PRIPOJENI MATICOVE KLAVESNICE TS5220004
S-11.     SCHEMA ZAPOJENI MODEMU MAGNETOFONU
SCHEMA ZAPOJENI KONEKTORU A KONDENZATORU PROCESOROVE DESKY
PŘIPOJENÍ MODEMU
DPS MODEMU

ODPAD Z OCR

VÝPIS PROGRAMU MONITOR V.2.Q:

VÝPIS PROGRAMU MODEMU V.3.X:

VÝPIS PROGRAMU TINY BASIC V.3.Q:



Obsah:





ÚVOD | Novinky | 8 Bitů | Příslušenství | Drobnosti | TTL | Kontakt


SAPI-1 | ONDRA | PMI-80 | PMD-85 | klony PMD-85 | klony SM50/40 | PETR | PLAN-80A | IQ151 | TNS | FK-1 | HVĚZDA | SP 830 | PCS 1-QR6000 | TEMS


8 bity / PLAN-80A

PŘÍLOHY



SAPI.cz - web o československých osmibitech, zejména SAPI-1. Provozuje EC1045 od roku 2011
Za korekce češtiny dekuji: MELSOFTovi, Silliconovi, Martinu Lukáškovi a NOSTALCOMPovi

Když začínám blbnout z 8bitů tak se chodím léčit mezi otaku.
Animefest.cz