ÚVOD | Novinky | 8 Bitů | Příslušenství | Drobnosti | TTL | Kontakt


SAPI-1 | ONDRA | PMI-80 | PMD-85 | klony PMD-85 | klony SM50/40 | PETR | PLAN-80A | IQ151 | TNS | FK-1 | HVĚZDA | SP 830 | PCS 1-QR6000 | TEMS


Mikropočítač PMD-85 | Příslušenství k PMD-85


8 bity / PMD-85 / Příslušenství k PMD-85 / PMD-40




OCR dokumentace k PMD-40 Více zde.

NÁVOD NA OBSLUHU

Úvod

Programátor pamäti PMD 40 je prídavné zariadenie k osobným počítačom rady PMD 85. Je umiestnený v jednotnej vymeniteľnej kazete, zasúvateľnej do mikropočítača, z ktorej vyčnieva pracovná pätica s nulovou zasúvacou silou. Slúži pre čítame a programovanie pamäti EPROM s kapacitou 1 kB typu MHB 8708, 2 kB typu MHB 2716 a ich ekvivalentov. Pri prevádzke nevyžaduje externý napájací zdroj, keďže využíva rezervy napájacieho zdroja počítača. Umožňuje vykonanie nasledujúcich operácií:


Technické parametre

Napájacie napätie a úroveň riadiacich, dresových a dátových signálov v ,pracovnej pätici zodpovedajú odporúčaným hodnotám, ktoré udáva výrobca pamätí:

UL = min. USSmax. + 0,65 V UH = min. + 3,0 V, max. Ucc

Úroveň programovacích impulzov pre pamäť typu MHB 8708 je + 26 V ±0,5 V.
Programovacie napätie Upp pre pamäť typu MHB 2716 je+25 V ±0,5 V.
Maximálny odber zo zdroja pri programovaní z vetvy -5 V je 0,1 A, z vetvy +5 V je 0,3 A a z vetvy +12 V je 0,3 A.

Doba čítania- asi 4 sek.
Doba programovania   - asi 2 min.
Doba kontroly- asi 4 sek.
Doba porovnávania- asi 4 sek.
Hmotnosť:330 g
Rozmery:281 x 35 x 82 mm


Uvedenie do činnosti.

Programátor PMD 40 zasunieme pri vypnutom zdroji do konektora K1 počítača radu PMD 85 a zapneme zdroj.

Ak použijeme počítač PMD 85-1, rozsvieti sa kontrolná dióda LED. Príkazom „JOB 00000900600" uložíme program programátora do operačnej pamäti počítača. Na obrazovke sa vypíše ovládanie programátora a dióda LED zhasne.

Ak použijeme počítač PMD 85-2, program programátora sa po zapnutí zdroja uloží do operačnej pamäte počítača automaticky, pričom dióda LED blikne.

Kontrolná dióda LED odteraz slúži na kontrolu vykonávania požadovanej inštrukcie, pričom na obrazovke je oznam „Vykonávam príkaz". Počas nevykonávania príkazu sú napájacie napätia a riadiace signály od pracovnej pätice odpojené (úroveň L) a dióda LED nesvieti. Program programátora je uložený v oblasti RWM počítača od adresy 6000H po adresu 67FFH a na činnosť využíva ešte oblasť od 6C00H po 6DFFH.



Ovládanie programátora

Po uvedení programátora do činnosti je v pasívnom stave na obrazovke vypísané ovládanie programátora:

A - kontrola 1 kBE - kontrola 2 kB
B - čítanie 1 kBF - čítanie 2 kB
C - porovnávanie 1 kBG - porovnávanie 2 kB
D - programovanie 1 kBH - programovanie 2 kB
I - prehľad adries rozdielnych buniek
J - presun do oblasti 0000H
K - presun od adresy 0000H na 0400H
L - OS ready


Význam jednotlivých príkazov

Ak pracujeme s pamäťami typu MHB 8708 s kapacitou 1 kbajtu a jeho ekvivalentmi, používame príkazy označené 1 kB. Ak pracujeme s pamäťami typu MHB 2716 s kapacitou 2 kbajty a jeho ekvivalentmi, použijeme príkazy označené 2 kB.



Vysvetlenie činnosti jednotlivých príkazov



Kontrola

Do pracovnej pätice vložíme pamäť (vývod 1 je pri ovládacej páčke pätice) a stlačíme kláves A alebo E podľa typu pamäte. Na obrazovku sa vypíše „Zopakuj príkaz". Znovu stlačíme kláves A alebo E podľa žiadanej činnosti. Ak bol zopakovaný zhodný príkaz, na obrazovku sa vypíše „Vykonávam príkaz". Po jeho ukončení sa vypíše „Pamäť obsahuje bajty FF". Príznak „0000" je v tom prípade, ak pamäť je „čistá". Ak sa v pamäti nachádza nulový bit, vypíše sa „Pamäť obsahuje bajty rôzne od FF. Príznak je XXXX", kde X znamená hexadecimálnu číslicu. Nenaprogramovaná pamäť musí obsahovať' všetky bity úrovne logickej jednotky. Príznak XXXX udáva, koľko bitov pamäte je v úrovni logickej nuly.

Ak zopakovaný príkaz nebol zhodný, na obrazovke sa vypíše „Zadanie chybné. Stlač Z". Po stlačení klávesu Z je programátor znovu pripravený na činnosť.

Upozornenie: Pri tomto príkaze sa prepíše obsah RWM počítača v oblasti od adresy po adresu 07FFH na hodnotu FF (úroveň logickej jednotky) a zmení sa obsah RWM od adresy 6C00H po 6DFFH.



Čítanie

Po vložení pamäte do pätice a po dvojnásobnom zadaní príkazu na čítanie podľa typu pamäte sa obsah pamäte uloží do RWM počítača od adresy 0000H po adresu 03FFH resp. 07FFH podľa typu pamäte. Po ukončení čítania sa na obrazovku vypíše „Príznak je XXXX. Stlač Z", kde X znamená hexadecimálnu číslicu. Príznak udáva počet nulových bitov v obsahu pamäte. Ak poznáme príslušný počet nulových bitov, slúži aj na rýchlu identifikáciu obsahu pamäte, pretože existuje len veľmi malá pravdepodobnosť, že by pamäte s rôznym obsahom obsahovali zhodný počet nulových bitov.

V prípade chybného zápisu obsahu pamäte EPROM do RWM počítača, sa na obrazovku vypíše „Chyba v čítaní obsahu. Stlač Z".

V tomto prípade zopakujte čítanie.

Po stlačení klávesu Z je programátor pripravený na ďalšiu činnosť.



POROVNÁVANIE

Po zadaní príslušného príkazu sa porovná obsah pamäte vloženej v pätici s obsahom RWM počítača od adresy 0000H v dĺžke kapacity pamäte v pätici. Po ukončení porovnávania sa na obrazovke vypíše „Obsah zhodný" resp. „Obsah nezhodný" a „Príznak je XXXX". Príznak udáva počet nulových bitov pamäte v pätici.

Obsahy dvoch pamätí porovnávame tak, že obsah jednej pamäte načítame do RWM počítača, potom vložíme do pätice druhú pamäť a porovnávame. Prehľad adries rozdielnych buniek (bajtov) získame spôsobom opísaným ďalej.



Programovanie

„Čistá" pamäť obsahuje všetky bity na úrovni logickej jednotky, to znamená hodnota každého bajtu je FF. Programovaním sa prepisuje úroveň jednotlivých bitov na úroveň logickej nuly.

Po zadaní príkazu programovania sa pamäť vložená do pätice programuje podľa obsahu RWM počítača uloženého od adresy 0000H po adresu 03FFH resp. 07FFH podľa typu pamäte.

Po ukončení programovania sa na obrazovke vypíše „Pamäť naprogramovaná dobré" alebo „Pamäť naprogramovaná chybné" a „Príznak je XXXX".

Ak bola pamäť naprogramovaná chybné, pokúsime sa ju naprogramovať ešte raz príkazom programovania. Ak ani tento pokus nebude úspešný, pravdepodobná chyba je vo vadnej pamäti. Doba programovania je asi 2 minúty.



Prehľad adries rozdielnych buniek

Po ukončení čítania a programovania pamätí sa automaticky vykoná porovnávame obsahu pamäte s obsahom RWM počítača. Pri porovnávaní sa zisťuje aj adresa rozdielnych bajtov. Prehľad týchto adries získame stlačením klávesu I. Na obrazovke sa vypíšu tieto adresy maximálne v množstve prvých 256 adries. Ak je rozdielnych bajtov menej, vypíšu sa len ich adresy a zostávajúca časť sa vyplní znakmi FF.

Príklad:

                 6C00 00 00 00 01 00 03 00 05
                 6C08 00 0C 01 05 FF FF FF FF

Znamená, že rozdielne bajty sú na adresách 0000H, 0001H, 0003H, 0005H, 000CH a 0005H.

Upozornenie:

Po ukončení výpisu adries sa počítač nachádza v režime operačného systému, teda mimo programu programátora. Ak chceme s programátorom ďalej pracovať, musíme odoslať príkaz „JUMP 600C". Tým je programátor znovu pripravený na činnosť a na obrazovke je výpis ovládania.



Presun do oblasti 0000H

Tento podprogram umožňuje presun obsahu RWM počítača z ľubovoľnej adresy s kapacitou 2 kbajty do oblasti od adresy 0000H. Pôvodný obsah zostane zachovaný. Tým je umožnené naprogramovať pamäť obsahom RWM počítača od akejkoľvek adresy.

Postup je takýto: po stlačení klávesu J sa na obrazovke vypíše „Počiatočná adresa". Po doplnení adresy v hexadecimálnom tvare sa obsah RWM okamžité presunie od zadanej adresy v rozsahu 2 kB do oblasti RWM od adresy H.

Na obrazovke sa vypíše „OK. Stlač Z". Po stlačení klávesu Z je programátor pripravený na ďalšiu činnosť.



Presun od adresy na 0400H

Tento podprogram využijeme vtedy, keď napr. potrebujeme naprogramovať pamäť obsahu 2kB z dvoch pamätí s obsahom 1 kB.

Postup: Načítame obsah 1 kB pamäte, ktorý má byť uložený v druhej polovici 2 kB. Stlačíme kláves K. Na obrazovke sa vypíše ,,OK. Stlač Z" Tým sa automaticky vykonal presun o rozsahu 1 kB od adresy 0000H na adresu 0400H. Načítame druhú 1 kB pamäť, ktorej obsah má byť uložený v prvej polovici 2 kB pamäte. Potom do pätice vložíme pamäť typu 2 kB a môžeme ju naprogramovať.



Os ready

Stlačením klávesu L prejde počítač do režimu operačného systému. Spať do režimu programátora prejdeme príkazom „JUMP 600C".



Upozornenie:

Podprogramy príkazov, kontrola, porovnávanie a programovanie prepisujú obsah RWM počítača od adresy 6C00H po adresu 6DFFH.



Odporúčanie:

Ak nepracujete s programátorom, odporúčame päticu uviesť do uvoľneného stavu (ovládacia páčka v polohe zvislej). Pred používaním programátora skontrolujte, či kontakty v pätici dostatočne priliehajú.



Zmeny vyhradené.

TESLA Bratislava, k. p.

1 PV 123 61



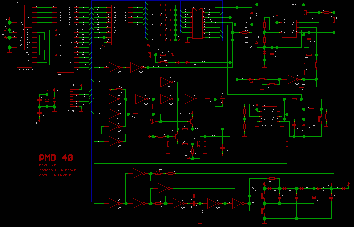
Schéma zapojení


Schéma PMD-40 a černobílá verze ZDE.



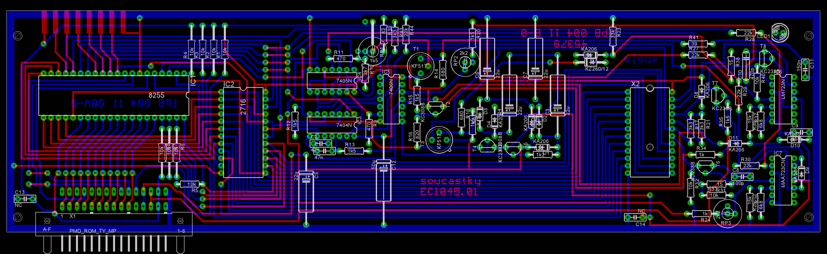
Rozmístění součástek


Výkres osazeni



Trochu technického porna




ÚVOD | Novinky | 8 Bitů | Příslušenství | Drobnosti | TTL | Kontakt


SAPI-1 | ONDRA | PMI-80 | PMD-85 | klony PMD-85 | klony SM50/40 | PETR | PLAN-80A | IQ151 | TNS | FK-1 | HVĚZDA | SP 830 | PCS 1-QR6000 | TEMS


Mikropočítač PMD-85 | Příslušenství k PMD-85


8 bity / PMD-85 / Příslušenství k PMD-85 / PMD-40



SAPI.cz - web o československých osmibitech, zejména SAPI-1. Provozuje EC1045 od roku 2011
Za korekce češtiny dekuji: MELSOFTovi, Silliconovi, Martinu Lukáškovi a NOSTALCOMPovi

Když začínám blbnout z 8bitů tak se chodím léčit mezi otaku.
Animefest.cz