ÚVOD | Novinky | 8 Bitů | Příslušenství | Drobnosti | TTL | Kontakt


SAPI-1 | ONDRA | PMI-80 | PMD-85 | klony PMD-85 | klony SM50/40 | PETR | PLAN-80A | IQ151 | TNS | FK-1 | HVĚZDA | SP 830 | PCS 1-QR6000 | TEMS


Mikropočítač PMD-85 | Příslušenství k PMD-85


8 bity / PMD-85 / Mikropočítač PMD 85 / PMD 85



Mikropočítač




Schéma PMD 85 a černobílá verze ZDE.






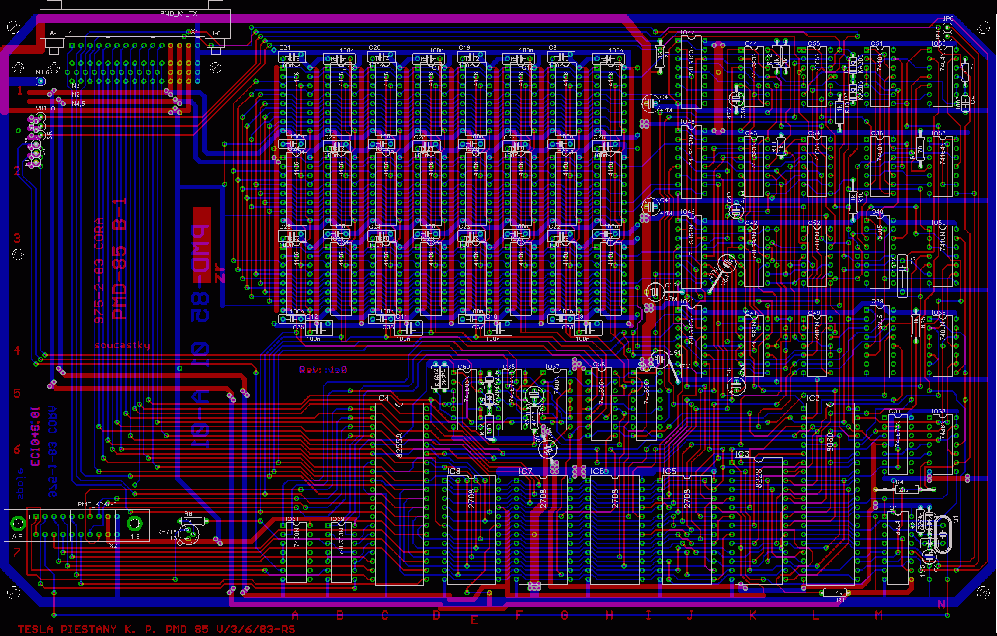
DPS PMD 85




Schéma PMD 85 podle DPS a černobílá verze ZDE.






DPS PMD 85 podle DPS

Klávesnice




Schéma klavesnice a černobílá verze ZDE.






DPS klávesnice




Schéma klavesnice a černobílá verze ZDE.






DPS klávesnice

ROM modul




Schéma ROM modulu a černobílá verze ZDE.






DPS ROM modulu

Modul rozhraní




Schéma rozhrani a černobílá verze ZDE.






DPS rozhrani





ÚVOD | Novinky | 8 Bitů | Příslušenství | Drobnosti | TTL | Kontakt


SAPI-1 | ONDRA | PMI-80 | PMD-85 | klony PMD-85 | klony SM50/40 | PETR | PLAN-80A | IQ151 | TNS | FK-1 | HVĚZDA | SP 830 | PCS 1-QR6000 | TEMS


Mikropočítač PMD-85 | Příslušenství k PMD-85


8 bity / PMD-85 / Mikropočítač PMD 85 / PMD 85



SAPI.cz - web o československých osmibitech, zejména SAPI-1. Provozuje EC1045 od roku 2011
Za korekce češtiny dekuji: MELSOFTovi, Silliconovi, Martinu Lukáškovi a NOSTALCOMPovi

Když začínám blbnout z 8bitů tak se chodím léčit mezi otaku.
Animefest.cz