ÚVOD | Novinky | 8 Bitů | Příslušenství | Drobnosti | TTL | Kontakt


SAPI-1 | ONDRA | PMI-80 | PMD-85 | klony PMD-85 | klony SM50/40 | PETR | PLAN-80A | IQ151 | TNS | FK-1 | HVĚZDA | SP 830 | PCS 1-QR6000 | TEMS


8 bity / PMI-80


PMI-80 patří to kategorie školních jednodeskových počítačů.

Budu se zde výhradně věnovat technickým prostředkům a to proto že již existují stránky které se věnují tomuto počítači.

Například zde: www.NOSTALCOMP.cz a zde http://adoid.webzdarma.cz/pmi

Blackhead se snaží už drahnou dobu dat svému webu obsah ale jaksi pořád není čas tak mi poslal nějaké to povídaní k PMI-80 světla a běžící text

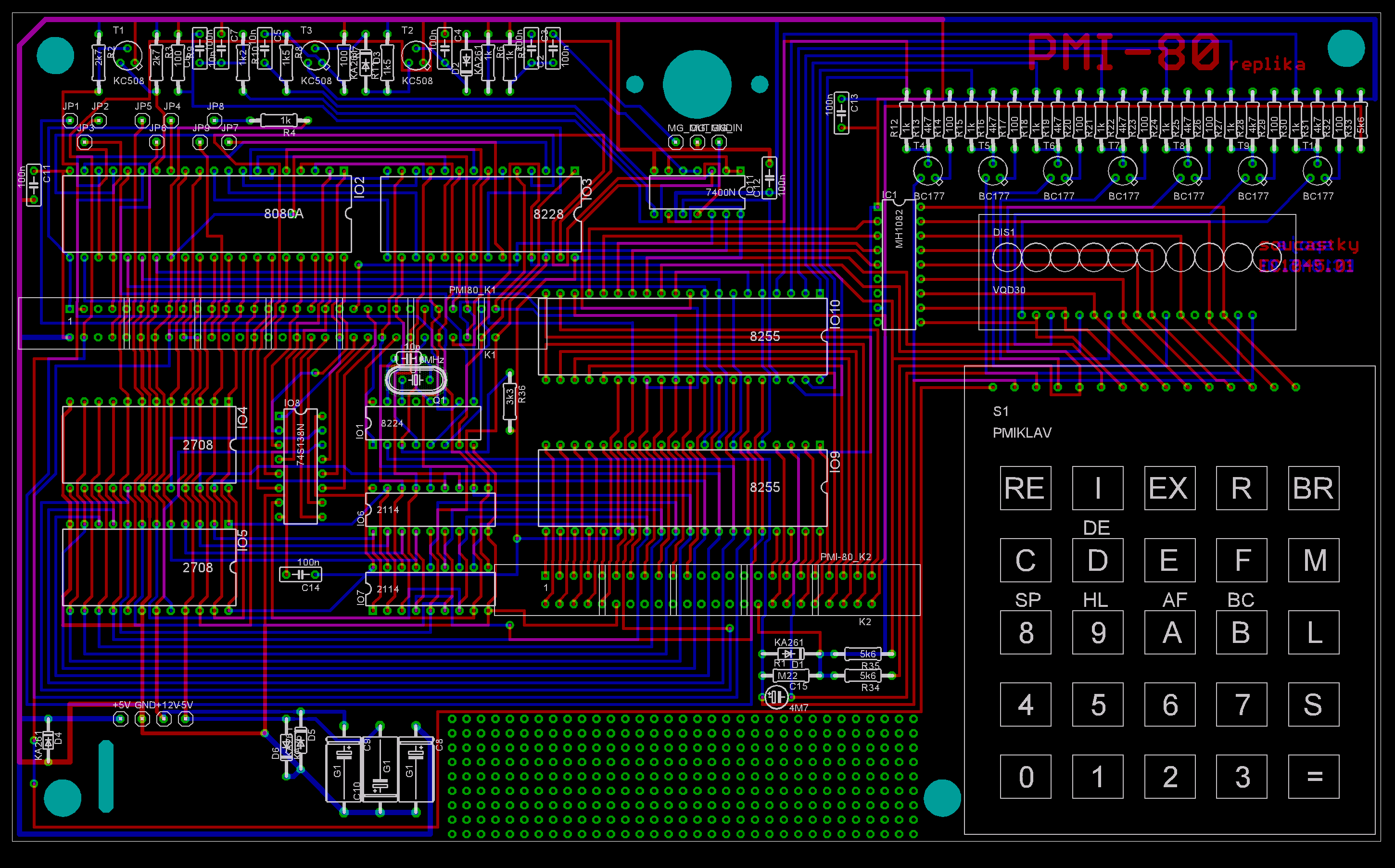
Jedná se o klasický školní jednodeskový počítač postavený okolo procesoru 8080A. Zapojení počítače je tak zvaně katalogové, hezký popis PMI-80 je ZDE (nemám rád slohová cvičení). Z důvodu co nejjednoduššího zapojení jsou v zapojení jisté kompromisy. Dekodér pamětí je neúplný, na dekodér 3205 (74138) není přiveden signál A13, což způsobuje zrcadlení v prvních 16kB. Prvních 8kB (0000H – 1FFFH) se zrcadlí do druhého 8kB bloku tj. 9 až 16kB (2000H – 3FFFH). Pro adresaci periferních obvodů je použit lineární způsob adresace. Což na jednu stranu velmi zjednodušuje zapojení, ale na druhou stranu velmi snižuje počet připojitelných periferií. V daném případě na 6 periferií s rozsahem čtyř adres, pro daný účel počítače zcela dostačující.

Poté co světlo světa spatřily stránky WWW.NOSTACOMP.CZ, jsem též propadl PMI-80 a jal se tvořit repliku. Nejprve vznikla co nejvěrnější replika, rozdíl je jen v použitém rastru. Původní PMI-80 je milimetrovém rastru (tj. 2,5 mm) kdežto replika je v palcovém rastru (tj. 2,54mm). Nakonec se povedlo dodržet původní rozměr DPS (Deska Plošných Spojů). V dobách nedávno minulých muselo být tvoření DPS dosti divoké. A to z důvodu, že v RVHP (Rada Vzájemné Hospodářské Pomoci) se měl pro tvorbu DPS používat metrický rastr, ale pouzdra součástek se dělaly v rastru palcovém (typicky pouzdra DIL). Aby toho nebylo málo, tak v SSSR se pouzdra součástek dělaly v milimetrovém rastru. Dále je na DPS doděláno napájení +5V na uživatelský konektor, které je v dokumentaci uvedeno, ale na DPS už není.



Schéma PMI-80 a černobílá verze ZDE.

DPS PMI-80



Na internetu byly vidět snahy o vytvoření replik více či méně věrné originálu. Souhrn replik PMI je ZDE . Tak jsem se rozhodl, že se též pokusím o repliku. Mou snahou byla co nejvěrnější replika, ale aby se dala postavit z dnes dostupných součástek. Po projití seznamu součástek, byly určeni kandidáti a to dekodér MH1082, displej VQD30 a klávesnice. To znamenalo předělat celý terminál. Inspirací pro přestavbu terminálu bylo AR/A 86/2 (Amatérské Rádio řada A – červené, ročník 1986 číslo 2). Tak vznikla replika PMI-80M (M jako moderní).



Schéma PMI-80M a černobílá verze ZDE.

DPS PMI-80M



Po připomínkovém řízení a zjištění dostupnosti součástek došlo k dalším úpravám. Z připomínek ke konstrukci byla nakonec vzata jen možnost osadit EPROM2716. Úprava spočívala v tom, že místo 1x nebo 2x PROM8608 či EPROM2708 lze osadit i 1x EPROM2716. Důvodem bylo, že naprogramovat EPROM2716 není problém, protože kdejaký programátor tento typ pamětí umí, kdežto s EPROM2708 je to dnes problém. Programátorů které tuto paměť umí je jak šafránu. Další spíše drobný problém nastal s displejem. S hrůzou jsem zjistil, že displeje které jsem měl v plánu použít, se jako nové téměř nedají koupit. Po projití nabídek obchodů se součástkama jsem nakonec skončil u původních. Hlavně kvůli rozměru a potom taky, že v dobách nedávno minulých se běžně používaly. Nakonec se úprava displeje týkala jen možnosti použití desetiné tečky u displejů jak vpravo tak vlevo. A tak došlo k přejmenování repliky na PMI-80M16 (M jako moderní a 16 že lze osadit EPROM2716). Více o replice PMI-80M16 ZDE.


Schéma PMI-80 a černobílá verze ZDE.

DPS PMI-80M16



ÚVOD | Novinky | 8 Bitů | Příslušenství | Drobnosti | TTL | Kontakt


SAPI-1 | ONDRA | PMI-80 | PMD-85 | klony PMD-85 | klony SM50/40 | PETR | PLAN-80A | IQ151 | TNS | FK-1 | HVĚZDA | SP 830 | PCS 1-QR6000 | TEMS


8 bity / PMI-80



SAPI.cz - web o československých osmibitech, zejména SAPI-1. Provozuje EC1045 od roku 2011
Za korekce češtiny dekuji: MELSOFTovi, Silliconovi, Martinu Lukáškovi a NOSTALCOMPovi

Když začínám blbnout z 8bitů tak se chodím léčit mezi otaku.
Animefest.cz