ÚVOD | Novinky | 8 Bitů | Příslušenství | Drobnosti | TTL | Kontakt
Ke klávesnici OKL 812 nemám dokumentaci, schéma získáno zpětným inženýrstvím.
Klávesnice obsahuje dvě DPS kdy na jedné DPS je matice tlačítek a na druhé DPS je řídící elektronika, jejímž výstupem je paralelní 7 bitové ASCII se sudou paritou. Je použito 61ks tlačítek pro telefonní přístroje s tónovou volbou, přesný typ mi není znám, obdobná tlačítka (liší se hmatníky) jsou použitá i u prvních modelů PMD-85 a u PP01. Klávesnice pracuje na skenovacím principu. Zdrojem hodin pro čítač řádků je časovač MAE555 (NE555), dekodér na 1 z 5 (8) je řešen pomocí PROM MH74188 a to z toho důvodu že je potřeba výstup v pozitivní logice. Pro sloupcový kodér je použit „kodér pro bezkontaktní klávesnice“ MH1KK1. Převod ze souřadnice v tlačítkovém poli na konkrétní znak je použitá dvojce PROM MH74S571.
Podle provedení a i označení usuzuji, že šlo o klávesnici k nějakému nemocničnímu přístroji. Klávesnici jsem ze zvědavosti přes redukci připojil k SAPI-1 a dle očekávání „fungovala“. Zoxidované kontakty tlačítek způsobovaly mnoho násobný stisk, ale to se postupem času zlepšovalo, aneb se kontakty sami čistili. Jediná vada na kráse byla ta, že při stisku klávesy CTRL se generovaly náhodně znaky. Což by se dít nemělo aneb CTRL jen a pouze v dekódovacích PROM vybírá konkrétní obsah. Podezření padlo, že je vadný obvod IC9 MH7404. Po jeho výměně za jiný obvod se závada pořád projevovala a to i s více kusy … po delším bádání a neúspěšných pokusech CTRL umravnit jsem na pozici IC9 osadil obvod MH74S04. Najednou závada zmizela, co jí způsobovalo, netuším ale klávesnice se SAPI-1 funguje. Klávesnici OKL 812 s klávesnicemi CONSUL nelze srovnávat ale pro nenáročné či testovací účely je plně použitelná.
kódy jednotlivých tlačítek … čudlíků.
| vyjádření v hexadecimálních číslech | vyjádření v znacích | |||||||||
| ČÍSLO TLACÍTKA | zakl. stav | SHIFT | CTRL | CTRL+ SHIFT | ČÍSLO TLACÍTKA | zakl. stav | SHIFT | CTRL | CTRL+ SHIFT | |
| 1 | 1B | 1B | 1B | 1B | 1 | ESC | ESC | ESC | ESC | |
| 2 | 12 | 12 | 12 | 12 | 2 | DC2 | DC2 | DC2 | DC2 | |
| 3 | 11 | 11 | 11 | 11 | 3 | DC1 | DC1 | DC1 | DC1 | |
| 4 | 18 | 18 | 18 | 18 | 4 | CAN | CAN | CAN | CAN | |
| 5 | 1D | 1D | 1D | 1D | 5 | GS | GS | GS | GS | |
| 6 | 1F | 1F | 1F | 1F | 6 | US | US | US | US | |
| 7 | 1C | 1C | 1C | 1C | 7 | FS | FS | FS | FS | |
| 8 | 1E | 1E | 1E | 1E | 8 | RS | RS | RS | RS | |
| 9 | 08 | 08 | 08 | 08 | 9 | BS | BS | BS | BS | |
| 10 | 1A | 1A | 1A | 1A | 10 | SUB | SUB | SUB | SUB | |
| 11 | 0A | 0A | 0A | 0A | 11 | LF | LF | LF | LF | |
| 12 | 09 | 09 | 09 | 09 | 12 | HT | HT | HT | HT | |
| 13 | 31 | 21 | 00 | 00 | 13 | 1 | ! | NUL | NUL | |
| 14 | 32 | 22 | 00 | 00 | 14 | 2 | " | NUL | NUL | |
| 15 | 33 | 23 | 00 | 00 | 15 | 3 | # | NUL | NUL | |
| 16 | 34 | 24 | 00 | 00 | 16 | 4 | $ | NUL | NUL | |
| 17 | 35 | 25 | 00 | 00 | 17 | 5 | % | NUL | NUL | |
| 18 | 36 | 26 | 00 | 00 | 18 | 6 | & | NUL | NUL | |
| 19 | 37 | 27 | 00 | 00 | 19 | 7 | ' | NUL | NUL | |
| 20 | 38 | 28 | 00 | 00 | 20 | 8 | ( | NUL | NUL | |
| 21 | 39 | 29 | 00 | 00 | 21 | 9 | ) | NUL | NUL | |
| 22 | 30 | 5F | 00 | 00 | 22 | 0 | _ | NUL | NUL | |
| 23 | 2D | 3D | 1D | 1D | 23 | - | = | GS | GS | |
| 24 | 2F | 3F | 1F | 1F | 24 | / | ? | US | US | |
| 25 | 51 | 71 | 11 | 11 | 25 | Q | q | DC1 | DC2 | |
| 26 | 57 | 77 | 17 | 17 | 26 | W | w | ETB | ETB | |
| 27 | 45 | 65 | 05 | 05 | 27 | E | e | ENQ | ENQ | |
| 28 | 52 | 72 | 12 | 12 | 28 | R | r | DC2 | DC2 | |
| 29 | 54 | 74 | 14 | 14 | 29 | T | t | DC4 | DC4 | |
| 30 | 5A | 7A | 1A | 1A | 30 | Z | z | SUB | SUB | |
| 31 | 55 | 75 | 15 | 15 | 31 | U | u | NAK | NAK | |
| 32 | 49 | 79 | 05 | 05 | 32 | I | i | ENG | ENG | |
| 33 | 4F | 64 | 0F | 0F | 33 | O | o | SI | SI | |
| 34 | 50 | 70 | 10 | 10 | 34 | P | p | DLE | DLE | |
| 35 | 60 | 40 | 7E | 7C | 35 | ` | @ | ~ | | | |
| 36 | 5B | 5D | 5E | 5C | 36 | [ | ] | ^ | \ | |
| 37 | - | - | - | - | 37 | - | - | - | - | |
| 38 | 41 | 61 | 01 | 01 | 38 | A | a | SOH | SOH | |
| 39 | 53 | 73 | 13 | 13 | 39 | S | s | STOP | STOP | |
| 40 | 44 | 64 | 04 | 04 | 40 | D | d | EOT | EOT | |
| 41 | 46 | 66 | 06 | 06 | 41 | F | f | ACK | ACK | |
| 42 | 47 | 67 | 07 | 07 | 42 | G | g | BEL | BEL | |
| 43 | 48 | 68 | 08 | 08 | 43 | H | h | BS | BS | |
| 44 | 4A | 4A | 0A | 0A | 44 | J | j | LF | LF | |
| 45 | 4B | 6B | 0B | 0B | 45 | K | k | VT | VT | |
| 46 | 4C | 6C | 0C | 0C | 46 | L | l | FF | FF | |
| 47 | 3B | 2B | 7B | 7B | 47 | ; | + | { | { | |
| 48 | 3A | 2A | 7D | 7D | 48 | : | * | } | } | |
| 49 | 0D | 0D | 0D | 0D | 49 | CR | CR | CR | CR | |
| 50 | - | - | - | - | 50 | - | - | - | - | |
| 51 | 59 | 79 | 17 | 17 | 51 | Y | y | ETB | ETB | |
| 52 | 58 | 78 | 18 | 18 | 52 | X | x | CAN | CAN | |
| 53 | 43 | 63 | 03 | 03 | 53 | C | c | EXT | EXT | |
| 54 | 56 | 76 | 16 | 16 | 54 | V | v | SYN | SYN | |
| 55 | 42 | 64 | 02 | 02 | 55 | B | b | STX | STX | |
| 56 | 4E | 6E | 0E | 0E | 56 | N | n | SO | SO | |
| 57 | 4D | 6D | 0D | 0D | 57 | M | m | CR | CR | |
| 58 | 2C | 3C | 1C | 1C | 58 | , | < | FS | FS | |
| 59 | 2E | 3E | 1E | 1E | 59 | . | > | RS | RS | |
| 60 | - | - | - | - | 60 | - | - | - | - | |
| 61 | 20 | 20 | 7F | 7F | 61 | SP | SP | DEL | DEL | |
Výpisy obsahů PROM
Pozice IC3 PROM MH 74S571 197051 (formát výpisu INTELHEX)
:20000000F9F8F3F6F2FEFDFCFEF0F0F0F0F0F0F0F1F3F4F6F7F8FAFBFCFBFAFDF0F0F0F02F :20002000F1F7F5F2F4FAF5F9FFF0F0FBF0F0F0F0F1F2F3F4F5F6F7F8F9F0FDFFF0F0F0F032 :20004000FBF2F1F8FDFFFCFEF8FAFAF9F0F0F0F0F0F0F0F0F0F0F0F0F0F0F0F0F0F0F0F02F :20006000F0F0F0F0F0F0F0F0F0F0F0F0F0F0F0F0F0F0F0F0F0F0F0F0F0F0F0F0F0F0F0F080 :20008000F9F8F3F6F2FEFDFCFEF0F0F0F0F0F0F0F1F3F4F6F7F8FAFBFCFBFAFDF0F0F0F0AF :2000A000F1F7F5F2F4FAF5F9FFF0F0FDF0F0F0F0F1F2F3F4F5F6F7F8F9FFFDFFF0F0F0F0A1 :2000C000FBF2F1F8FDFFFCFEF8FAFAF9F0F0F0F0F0F0F0F0F0F0F0F0F0F0F0F0F0F0F0F0AF :2000E000F0F0F0F0F0F0F0F0F0F0F0F0F0F0F0F0F0F0F0F0F0F0F0F0F0F0F0F0F0F0F0F000 :20010000F9F8F3F6F2FEFDFCFEF0FFF0F0F0F0F0F1F3F4F6F7F8FAFBFCFBFDFDF0F0F0F01C :20012000F1F7F5F2F4FAF5F9FFF0FEFEF0F0F0F0F0F0F0F0F0F0F0F0F0F0FDFFF0F0F0F04D :20014000FBF2F1F8FDFFFCFEF8FAFAF9F0F0F0F0F0F0F0F0F0F0F0F0F0F0F0F0F0F0F0F02E :20016000F0F0F0F0F0F0F0F0F0F0F0F0F0F0F0F0F0F0F0F0F0F0F0F0F0F0F0F0F0F0F0F07F :20018000F9F8F3F6F2FEFDFCFEF0FFF0F0F0F0F0F1F3F4F6F7F8FAFBFCFBFDFDF0F0F0F09C :2001A000F1F7F5F2F4FAF5F9FFF0FCFCF0F0F0F0F0F0F0F0F0F0F0F0F0F0FDFFF0F0F0F0D1 :2001C000FBF2F1F8FDFFFCFEF8FAFAF9F0F0F0F0F0F0F0F0F0F0F0F0F0F0F0F0F0F0F0F0AE :2001E000F0F0F0F0F0F0F0F0F0F0F0F0F0F0F0F0F0F0F0F0F0F0F0F0F0F0F0F0F0F0F0F0FF :00000001FF
Pozice IC4 PROM MH 74S571 197052 (formát výpisu INTELHEX)
:20000000F5FDFCF5F4F4F4FAF2F0FAF0F0F0F0F0F4F5F4FCF4F4FCF4FCFBF3F8F0F0F0F048 :20002000FDFDFCFDFDF5F5FCFCF5F6FDF0F0F0F0FBFBF3FBF3F3FBFBF3F3F2FAF0F0F0F0F4 :20004000F1F1F1F1F1F9F9F1F8F9F0F0F0F0F0F0F0F0F0F0F0F0F0F0F0F0F0F0F0F0F0F077 :20006000F0F0F0F0F0F0F0F0F0F0F0F0F0F0F0F0F0F0F0F0F0F0F0F0F0F0F0F0F0F0F0F080 :20008000FFF7F6FFFEFEFEF3FBF0FAF0F0F0F0F0FEFFFEF6FEFEF6FEF6F2FAF8F0F0F0F078 :2000A000F7F7F6F7F7FFFFF6F6FFFCFDF0F0F0F0F2F2FAF2FAFAF2F2FAF5FBF3F0F0F0F087 :2000C000F1F1F1F1F1F9F9F1F8F9F0F0F0F0F0F0F0F0F0F0F0F0F0F0F0F0F0F0F0F0F0F0F7 :2000E000F0F0F0F0F0F0F0F0F0F0F0F0F0F0F0F0F0F0F0F0F0F0F0F0F0F0F0F0F0F0F0F000 :20010000F9F1F0F9F8F8F8F9F1F0FFF0F0F0F0F0F8F9F8F0F8F8F0F8F0F7F7F8F0F0F0F054 :20012000F1F1F0F1F1F9F9F0F0F9F7FDF0F0F0F0F0F0F0F0F0F0F0F0F0F0F1F9F0F0F0F082 :20014000F1F1F1F1F1F9F9F1F8F9F0F0F0F0F0F0F0F0F0F0F0F0F0F0F0F0F0F0F0F0F0F076 :20016000F0F0F0F0F0F0F0F0F0F0F0F0F0F0F0F0F0F0F0F0F0F0F0F0F0F0F0F0F0F0F0F07F :20018000F9F1F0F9F8F8F8F9F1F0FFF0F0F0F0F0F8F9F8F0F8F8F0F8F0F7F7F8F0F0F0F0D4 :2001A000F1F1F0F1F1F9F9F0F0F9FFF5F0F0F0F0F0F0F0F0F0F0F0F0F0F0F1F9F0F0F0F002 :2001C000F1F1F1F1F1F9F9F1F8F9F0F0F0F0F0F0F0F0F0F0F0F0F0F0F0F0F0F0F0F0F0F0F6 :2001E000F0F0F0F0F0F0F0F0F0F0F0F0F0F0F0F0F0F0F0F0F0F0F0F0F0F0F0F0F0F0F0F0FF :00000001FF
Pozice IC8 PROM MH 74188 097053 (formát výpisu INTELHEX)
:200000000102040810204080000000000000000000000000000000000000000000000000E1 :00000001FF
Schéma matice kláves 2LB 024 07 a černobílá verze ZDE.
Schéma řídící elektroniky 2LB 024 08 a černobílá verze ZDE.
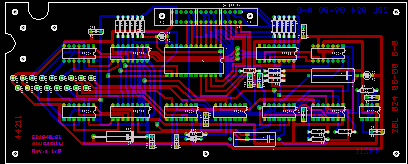
DPS řídící elektroniky 2LB 024 08
A teď trochu technického porna.
|
|
|
|
|
|
|
|
|
|
ÚVOD | Novinky | 8 Bitů | Příslušenství | Drobnosti | TTL | Kontakt