ÚVOD | Novinky | 8 Bitů | Příslušenství | Drobnosti | TTL | Kontakt


SAPI-1 | ONDRA | PMI-80 | PMD-85 | klony PMD-85 | klony SM50/40 | PETR | PLAN-80A | IQ151 | TNS | FK-1 | HVĚZDA | SP 830 | PCS 1-QR6000 | TEMS


ZPS | Technické prostředky | Programové vybavení | Dokumentace


8 bity / SAPI-1 / Technické prostředky / 5762




5762



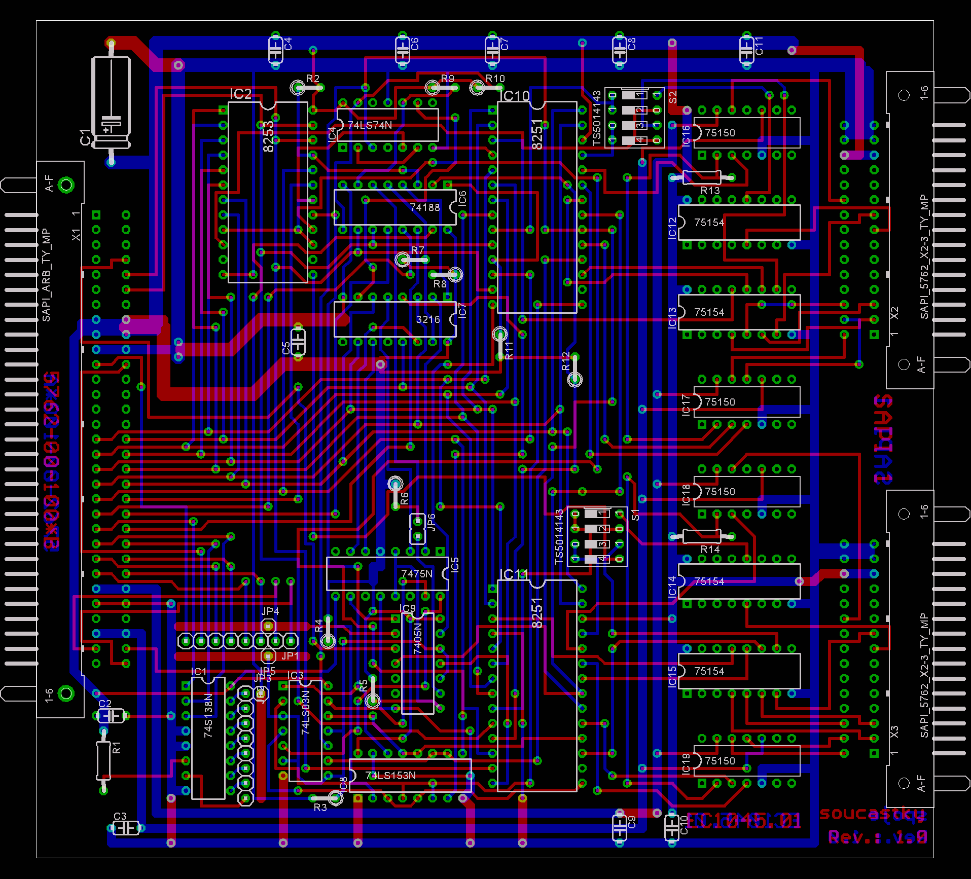
K desce 5762 nemám dokumentaci, schéma získáno metodou zpětného inženýrství s neosazené desky. Deska nenese žádné označení, číslo 5762 je jen identifikační číslo DPS.

Stručný popis funkce.

Deska obsahuje dva sériové kanály řešené pomocí obvodu 8251 s výstupem ve standartu RS232C. Přenosová rychlost se nastavuje programově pomocí obvodu 8253 a to nezávisle pro každý kanál nebo je možno použit i externí zdroj hodin. Přerušení je řešeno velice velkoryse. Deska jde adresovat v celém adresním prostoru, i při použití PROM je adresný dekodér neúplný. Deska zabírá cca 32adres.

Na desce je několik chyb … zkrat u C2 (opraveno), chybějící spoj VCC u X3 (opraveno) chybějící odpor u IC9B (7405) (neopraveno) …




Schéma 5762 a černobílá verze ZDE.




DPS 5762







ÚVOD | Novinky | 8 Bitů | Příslušenství | Drobnosti | TTL | Kontakt


SAPI-1 | ONDRA | PMI-80 | PMD-85 | klony PMD-85 | klony SM50/40 | PETR | PLAN-80A | IQ151 | TNS | FK-1 | HVĚZDA | SP 830 | PCS 1-QR6000 | TEMS


ZPS | Technické prostředky | Programové vybavení | Dokumentace


8 bity / SAPI-1 / Technické prostředky / 5762



SAPI.cz - web o československých osmibitech, zejména SAPI-1. Provozuje EC1045 od roku 2011
Za korekce češtiny dekuji: MELSOFTovi, Silliconovi, Martinu Lukáškovi a NOSTALCOMPovi

Když začínám blbnout z 8bitů tak se chodím léčit mezi otaku.
Animefest.cz