ÚVOD | Novinky | 8 Bitů | Příslušenství | Drobnosti | TTL | Kontakt


SAPI-1 | ONDRA | PMI-80 | PMD-85 | klony PMD-85 | klony SM50/40 | PETR | PLAN-80A | IQ151 | TNS | FK-1 | HVĚZDA | SP 830 | PCS 1-QR6000 | TEMS


ZPS | Technické prostředky | Programové vybavení | Dokumentace


8 bity / SAPI-1 / Technické prostředky / 6XB 005 05





6XB 006 80-0 / OVV-1




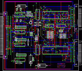
6XB 006 80-2



K desce nemám dokumentaci, schéma získáno metodou zpětného inženýrství. Deska existuje ve více verzích.

Označení 6XB 005 05-x je TESLAcké identifikační číslo DPS a označení 6XK 199 39 je TESLAcké označení kompletní desky.

Vypadá to, že desky 6XB 005 05, 6XB 005 21, 6XB 005 97 plus další byli součásti nějakého systému. Nemám vůbec ponětí jakého.

Deska obsahuje dvě paralelní brány typu 8255A které je možno adresovat jako porty tak jako paměť a to v rozsahu 32768 adres od adresy 8000H.

Deska zabírá 8 adres pro zápis a čtení.




Schéma 6XB00505-0 a černobílá verze ZDE.






DPS 6XB00505-0 / OVV-1




Schéma 6XB00505-2 a černobílá verze ZDE.






DPS 6XB00505-2





ÚVOD | Novinky | 8 Bitů | Příslušenství | Drobnosti | TTL | Kontakt


SAPI-1 | ONDRA | PMI-80 | PMD-85 | klony PMD-85 | klony SM50/40 | PETR | PLAN-80A | IQ151 | TNS | FK-1 | HVĚZDA | SP 830 | PCS 1-QR6000 | TEMS


ZPS | Technické prostředky | Programové vybavení | Dokumentace


8 bity / SAPI-1 / Technické prostředky / 6XB 005 05



SAPI.cz - web o československých osmibitech, zejména SAPI-1. Provozuje EC1045 od roku 2011
Za korekce češtiny dekuji: MELSOFTovi, Silliconovi, Martinu Lukáškovi a NOSTALCOMPovi

Když začínám blbnout z 8bitů tak se chodím léčit mezi otaku.
Animefest.cz