ÚVOD | Novinky | 8 Bitů | Příslušenství | Drobnosti | TTL | Kontakt


SAPI-1 | ONDRA | PMI-80 | PMD-85 | klony PMD-85 | klony SM50/40 | PETR | PLAN-80A | IQ151 | TNS | FK-1 | HVĚZDA | SP 830 | PCS 1-QR6000 | TEMS


ZPS | Technické prostředky | Programové vybavení | Dokumentace


8 bity / SAPI-1 / Technické prostředky / 6XB 006 80




6XB 006 80



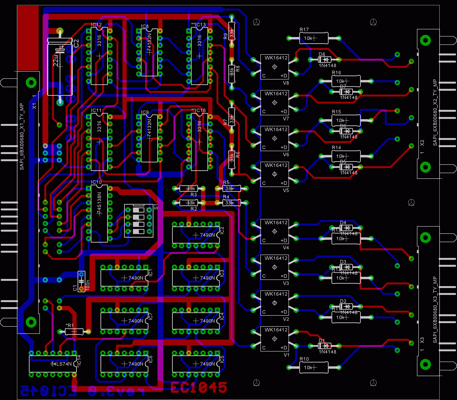
K desce nemám dokumentaci, schéma získáno metodou zpětného inženýrství.

Označení 6XB 006 80 je TESLAcké identifikační číslo DPS.

Na desce je 8 bitový optoizolovaný vstupní port a generátor sekundového přerušení.

Deska zabírá 4 adresy pro čtení které se zrcadlí vlivem neúplného adresného dekodéru.

Desku lze adresovat :
S1-190H94H98H   9CH
S1-292H96H   9AH9EH
S1-391H   95H99H9DH
S1-4   93H97H9BH9FH

Na desce nebyli osazeny R1, IC14, IC13 a IC16




Schéma 6XB00680 a černobílá verze ZDE.






DPS 6XB00680





ÚVOD | Novinky | 8 Bitů | Příslušenství | Drobnosti | TTL | Kontakt


SAPI-1 | ONDRA | PMI-80 | PMD-85 | klony PMD-85 | klony SM50/40 | PETR | PLAN-80A | IQ151 | TNS | FK-1 | HVĚZDA | SP 830 | PCS 1-QR6000 | TEMS


ZPS | Technické prostředky | Programové vybavení | Dokumentace


8 bity / SAPI-1 / Technické prostředky / 6XB 006 80



SAPI.cz - web o československých osmibitech, zejména SAPI-1. Provozuje EC1045 od roku 2011
Za korekce češtiny dekuji: MELSOFTovi, Silliconovi, Martinu Lukáškovi a NOSTALCOMPovi

Když začínám blbnout z 8bitů tak se chodím léčit mezi otaku.
Animefest.cz