ÚVOD | Novinky | 8 Bitů | Příslušenství | Drobnosti | TTL | Kontakt


SAPI-1 | ONDRA | PMI-80 | PMD-85 | klony PMD-85 | klony SM50/40 | PETR | PLAN-80A | IQ151 | TNS | FK-1 | HVĚZDA | SP 830 | PCS 1-QR6000 | TEMS


ZPS | Technické prostředky | Programové vybavení | Dokumentace


8 bity / SAPI-1 / Technické prostředky / 7253




7253



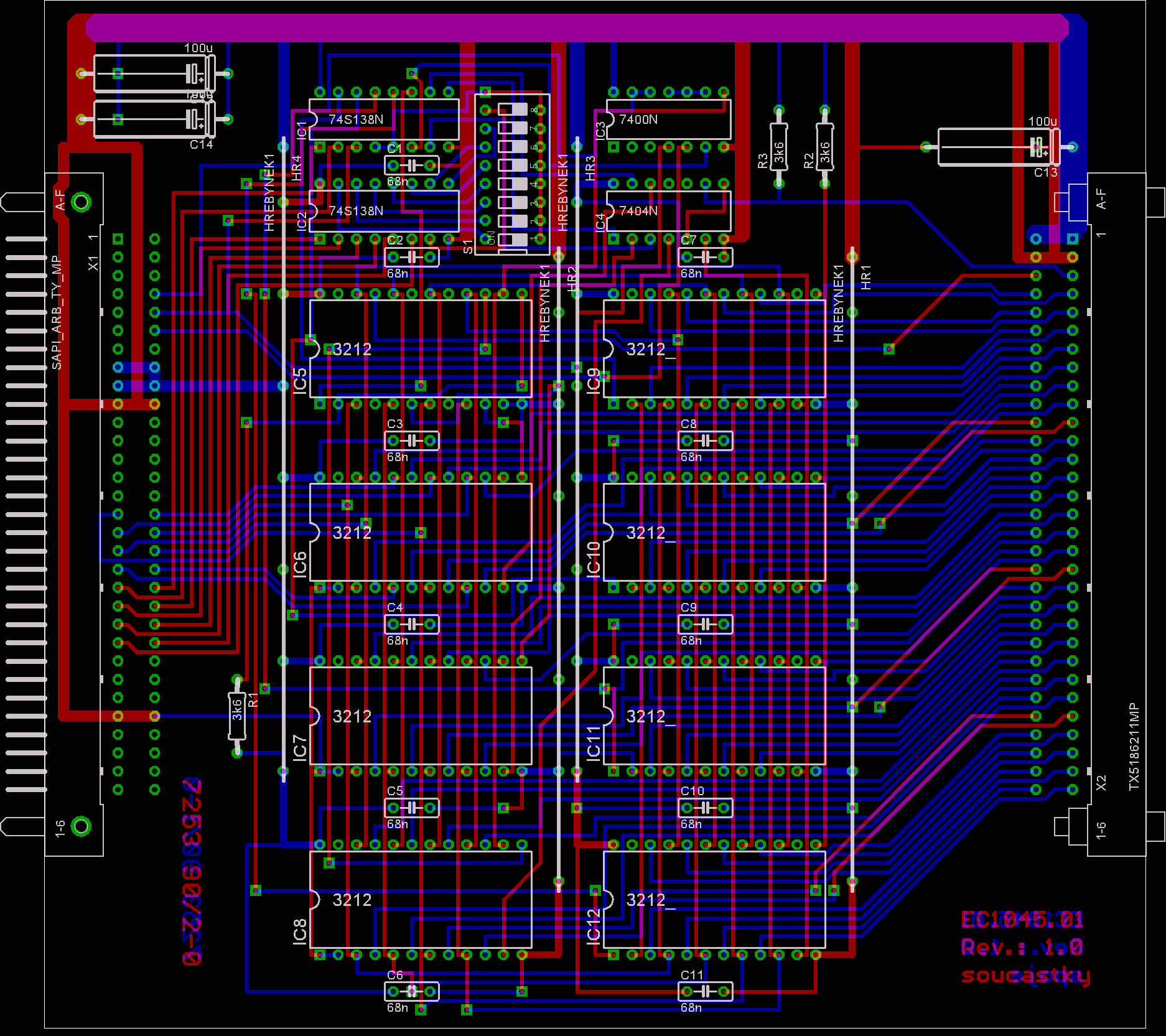
K desce 7253 nemám dokumentaci, schéma získáno metodou zpětného inženýrství. Deska nenese žádné označení, číslo 7253 je jen identifikační číslo DPS.

Stručný popis funkce.

Deska obsahuje 8x multifunkční střadač 3212 kdy 4x je zapojen jako vstupní port, 3x jako výstupní port a poslední 3212 slouží jako pomocný registr. Kdy pomocný registr určuje, který z výstupních portů bude aktivní.

Deska zabírá 4 adresy pro zápis a čtení v rozsahu 80H až 9FH s krokem 4 adres.




Schéma 7253 a černobílá verze ZDE.




DPS 7253







ÚVOD | Novinky | 8 Bitů | Příslušenství | Drobnosti | TTL | Kontakt


SAPI-1 | ONDRA | PMI-80 | PMD-85 | klony PMD-85 | klony SM50/40 | PETR | PLAN-80A | IQ151 | TNS | FK-1 | HVĚZDA | SP 830 | PCS 1-QR6000 | TEMS


ZPS | Technické prostředky | Programové vybavení | Dokumentace


8 bity / SAPI-1 / Technické prostředky / 7253



SAPI.cz - web o československých osmibitech, zejména SAPI-1. Provozuje EC1045 od roku 2011
Za korekce češtiny dekuji: MELSOFTovi, Silliconovi, Martinu Lukáškovi a NOSTALCOMPovi

Když začínám blbnout z 8bitů tak se chodím léčit mezi otaku.
Animefest.cz