ÚVOD | Novinky | 8 Bitů | Příslušenství | Drobnosti | TTL | Kontakt


SAPI-1 | ONDRA | PMI-80 | PMD-85 | klony PMD-85 | klony SM50/40 | PETR | PLAN-80A | IQ151 | TNS | FK-1 | HVĚZDA | SP 830 | PCS 1-QR6000 | TEMS


ZPS | Technické prostředky | Programové vybavení | Dokumentace


8 bity / SAPI-1 / Technické prostředky / ADC-12



ADC-12

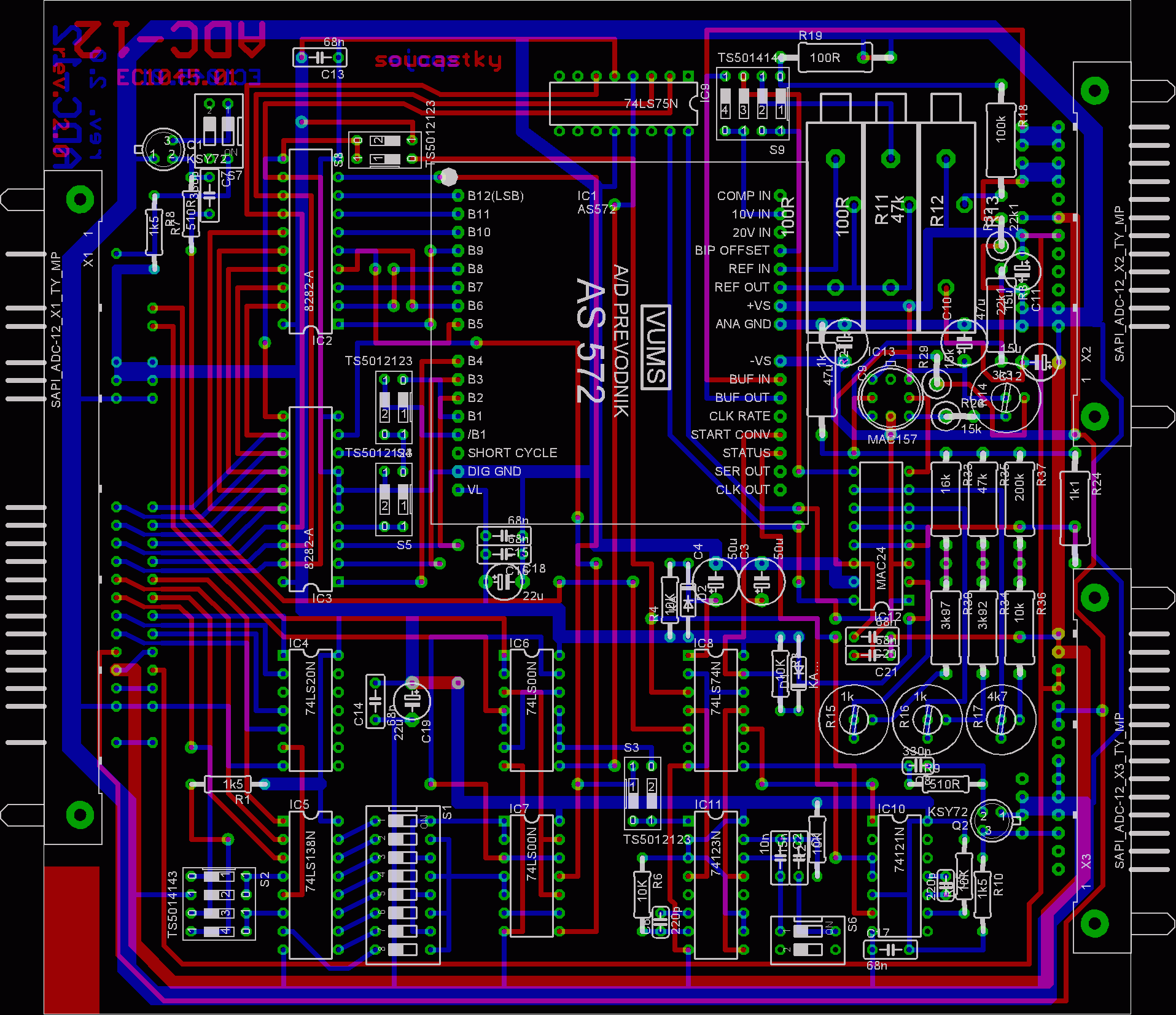
K desce ADC-12 nemám dokumentaci, schéma získáno metodou zpětného inženýrstvý.

12bitový převodník AD s možností nastavit zesílení v rozsahu 1-10-25-100

K desce nemám dokumentaci, schéma získáno metodou zpětného inženýrstvý.

Částečný popis funkce.
Osazeni V/V prostoru.
Dvě adresy z rozsahu adres. Dekodér adres dvoj stupňoví.
F0 - F7
F8 - FF

Deska zabírá 2 adresy (dvě pro čteni, jednu pro zápis). Jedna adresa slouží pro čteni nižších 8bitů (S1-liché) a zápis do registru ovládající zesilovač (S1- sudé, platné jen D0-D1). Druha adresa slouží pro čteni vyšších 4bitu (platné jen D0-D3 a D7).

Spuštění převodníku dojde při čtení nižších 8bitů. Deska umožňuje vložení čekacích cyklů (sepnut S7-1) během převodu. Po dokončení převodu dojde k uložení dat do registrů kde jsou uloženy až do dalšího převodu.

S9-1 unipolární vstup (+10V)
S9-2 bipolární vstup (± 5V)
S9-3 přímý vstup (na X2 spojit piny 7-10 a 27-30; GND na X2:7-10 a 27-30; vstup na X2:23-26)
S9-4 impedančně oddělený vstup (GND na X2:7-10; vstup na X2:27-30

Popsané funkce bili zjištěny při tomto nastavení propojek. Soupis obsahuje jen sepnuté přepínače ostatní rozpojené: (nastavení adresy S1-5 a 6, S2-1 a 4), S3-2, S4-1, S5-1, S6-1, S7-1, S8-1, S9-lze přepínat



Schéma ADC-12 a černobílá verze ZDE.




DPS ADC-12



ÚVOD | Novinky | 8 Bitů | Příslušenství | Drobnosti | TTL | Kontakt


SAPI-1 | ONDRA | PMI-80 | PMD-85 | klony PMD-85 | klony SM50/40 | PETR | PLAN-80A | IQ151 | TNS | FK-1 | HVĚZDA | SP 830 | PCS 1-QR6000 | TEMS


ZPS | Technické prostředky | Programové vybavení | Dokumentace


8 bity / SAPI-1 / Technické prostředky / ADC-12



SAPI.cz - web o československých osmibitech, zejména SAPI-1. Provozuje EC1045 od roku 2011
Za korekce češtiny dekuji: MELSOFTovi, Silliconovi, Martinu Lukáškovi a NOSTALCOMPovi

Když začínám blbnout z 8bitů tak se chodím léčit mezi otaku.
Animefest.cz