ÚVOD | Novinky | 8 Bitů | Příslušenství | Drobnosti | TTL | Kontakt
SAPI-1 | ONDRA | PMI-80 | PMD-85 | klony PMD-85 | klony SM50/40 | PETR | PLAN-80A | IQ151 | TNS | FK-1 | HVĚZDA | SP 830 | PCS 1-QR6000 | TEMS
ZPS | Technické prostředky | Programové vybavení | Dokumentace
OCR návodu ADP-1
Deska ADP-1 je analogově číslicový převodník s třímístným výstupem v BCD kódu. Na vstupu je opatřen šestnácti kanálovým analogovým multiplexerem umožňujícím analogově číslicový převod jednoho ze šestnácti vstupních kanálů.
| + 5 V | ± 0,25 V | 0,42 A | (max.0,82 A) | |||
| +12 V | ± 0,5 V | 40 mA | (max.65 mA)* | |||
| -12 V | ± 0,5 V | 15 mA | (max.30 mA)* |
| Maximální vstupní napětí | ± 8 V (napájení ± 12 V) |
| ±11 V (napájení ± 15 V) |
| Měřicí | Citlivost | Vstupní | Chyba |
| rozsah | na 1 digit | odpor | měření |
| ± 5 V (± 9,99 V) | 10 mV | 10 MΩ | ± 0,5 % |
| ± 0,999 V | 1 mV | 10 MΩ | ± 0,5 % |
| minimální | 48/sec | (21 ms) | ||
| maximální | 168/sec | (6 ms) |
| + 9,99 V/1mA max. |
| + 0,999 V/0,1 mA max. |
POZNÁMKA: Zařízeni připojené k vstupům desky musí splňovat požadavek ochrany zvýšenou izolací dle ČSN 36 9060.
Analogové signály ze špiček 15 až 30 konektoru X3 jsou přivedeny na multiplexer D2C a odtud je jeden vybraný signál veden na operační zesilovač NA 3. Zesílení tohoto zesilovače je určováno multiplexerem D6B a může nabývat hodnoty A = 1 nebo A = 10, přičemž jednotkové zesílení je používáno pro měřící rozsah do ± 5 V, resp. ± 9,99 V, a desítkové zesílení pro rozsah ± 0,999 V. Výstup operačního zesilovače jde přes měřící bod MB 1 na převodník na absolutní hodnotu (NA 4). Z výstupu tohoto převodníku pokračuje analogový signál přes odporový dělič (R 10 a R 13) na vstup (vývod 11) integrovaného A/D převodníku D1C (C 520 D). Obvod NA 1 (MAB 311) signalizuje polaritu vstupního napětí a obvod NA 2 (MAB O1) vytváří referenční napětí použitelné pro kontrolu a nastavení analogové části převodníku.
A/D převodník C 520 D (D1C) je určen především pro činnost v režimu přímého zobrazování. Tři výstupní byty po čtyřech bitech jsou přiváděny na výstupný čtyřbitovou sběrnici časově multiplexované. Přítomnost dolního, středního a horního bytu na výstupní sběrnici je určována trojicí signálů MPX, na nichž se objevují mimo užitečného signálu i rušivé impulsy, které sice nevadí při přímém zobrazováni, avšak znemožňuji zápis do rychlých registrů. Z toho důvodu jsou na desce ADP-1 signály MPX vedeny od obvodu D1C přes transistory VT1 až VT3 zajišťující přizpůsobení těchto signálů úrovním TTL a dále přes invertory D1B a RC členy R44 C22, R45 C23, R46 C24 a tvarovače D2B. Časová konstanta RC členů oddělených hradly D1B a D2B je 10µs a to postačuje k potlačení rušivých signálů, trvajících přibližně 1µs.
Výstupy BCD hodnot QA až QD obvodu C 520D mají otevřený kolektor a proto jsou na desce ADP-1 připojeny ke kolektorovým odporům R32 až R35. Dále jsou tyto signály vedeny přes obvod D1A na vstupy registrů D2A, D3A a D4A. Výstupy registrů vedou na konektor X1, kterým je deska připojena ke sběrnici systému SAPI-1.
Dekodér adresy desky ADP-1 je řešen jako dvoustupňový. Adresy A4 až A7 jsou komparátorem D7A porovnávány s adresou nastavenou spínači SA1 až SA4. Pokud se přicházející adresa, resp. její horní polovina, shoduje s adresou předvolenou, vyšle obvod D7A signál H na povolovací vstup E3 obvodu DSA. Obvod D5A zpracovává adresy A0 až A3. Signál z tohoto obvodu je přiveden společně se signály /IOR a /IOW na obvod D7B, kde po sečtení vznikají interní signály /RD0, /RD1 a /WR1. Obvod D5A je po dobu trvání signálu blokován úrovní H na povolovacím vstupu E2.
Na konektor X2 jsou vyvedeny výstupy umožňující případné připojení pomocného zobrazovače a vstupy pro připojení napájecího napětí ± 15 V.
| Vývod X2 | Význam |
| 2 | polarita (L .. +, H .. -) |
| 10 | QA (nejvyšší bit číslice) |
| 12 | QB |
| 16 | QC |
| 14 | QD (nejnižší bit číslice) |
| 24 | MSD (na QA-QD nejvýznamnější číslice) |
| 22 | NSD |
| 26 | LSD (na QA-QD nejméně významná číslice) |
| 29 | zem |
| 30 | + 5 V |
| 1 | + 15 V |
| 5 | - 15 V |
Přesnost měření závisí na správném nastavení analogové části desky ADP-1. Výrobní podnik provádí nastavení s maximální pečlivostí, na speciálních přípravcích a pomocí speciálních testů. Může se však stát, že deska vlivem zvýšené relativní vlhkosti nebo vlivem větších teplotních změn (i během skladování) rychleji stárne a je nutno, ji znovu nastavit.
Obvod NA4 vytváří z měřeného napětí absolutní hodnotu U a obvod NA1 hlásí polaritu tohoto napětí. Na obvod D1C (C 520 D) se záporné napětí může dostat pouze při chybném nastavení rezistorů RP2 nebo RP4. Přítomnost záporného napětí na vstupu obvodu C 520 D je signalizován hodnotou 1010 (AH) v MSD a měřenou hodnotou v NSD a LSD je-li záporné napětí v rozmezí 0 až - 0,099 V, resp. hodnotou 1010 (AH) v MSD, NSD a LSD je-li záporné napětí nižší než - 0,099 V.
Při překročení měřícího rozsahu je v MSD, NSD i LSD hodnota 1011 (BH).
Desku vyjměte z obalu a překontrolujte zda nedošlo k jejímu poškození (včetně kontaktů konektorů FRB) během přepravy.
Prověřte, zda předvolená adresa není v systému použita. Pokud ano, změňte adresaci ADP-1 přepínači SA1 - SA4.
Zasuňte desku ADP-1 do vany systému SAPI-1 (Pozor ! Zasouvání a vysouvání desek provádějte jen při vypnutém napájení).
Na konektor X3 připojte vstupní kabel.
Obal desky a kryty konektorů uschovejte pro případné odeslání do opravy.
Je-li zapotřebí zmenšit vstupní odpor převodníku, osaďte příslušný rezistor na pozici R8.
Deska ADP-1 má jednu adresu pro zápis a dvě adresy pro čtení. Zápis a čtení se provádí instrukcemi OUT a IN. Deska ADP-1 má možnost volby jedné ze šestnácti adres (přepínači SA1 až SA4). V systému lze tudíž současně použít nejvýše šestnáct desek ADP-1.
Zápisem do registru řízení převodníku je nulován bit READY a spuštěn jeden cyklus měření. Po jeho dokončení se bit READY nastaví a změřená hodnota zůstává na výstupu převodníku až do dalšího zápisu do registru. Údaj o polaritě sleduje okamžitý stav.
Významy jednotlivých bitů :
Bit 0 - bit 3 - výběr kanálu S1 až S16
| bit 0-3 | kanál | vstup X3 | ||
| 0H | S1 | 15 | ||
| 1H | S2 | 16 | ||
| 2H | S3 | 17 | ||
| 3H | S4 | 18 | ||
| 4H | S5 | 19 | ||
| 5H | S6 | 20 | ||
| 6H | S7 | 21 | ||
| 7H | S8 | 22 | ||
| 8H | S9 | 23 | ||
| 9H | S10 | 24 | ||
| AH | S11 | 25 | ||
| BH | S12 | 26 | ||
| CH | S13 | 27 | ||
| DH | S14 | 28 | ||
| EH | S15 | 29 | ||
| FH | S16 | 30 |
Bit 4 - zesílení
| Bit 4 | A | |
| 0 | 1 | |
| 1 | 10 |
Bity 5 až 7 nemají význam
Významy jednotlivých bitů :
| Bity 0 až 3 | MSD (nejvyšší číslice) v BCD kódu | |
| Bit 4 | polarita |
| Bit 4 | polarita | |
| 0 | + | |
| 1 | - |
Bity 5 a 6 jsou bez významu
Bit 7 - READY (bit 7=1)
Významy jednotlivých bitů :
Bit 0 až 3 - LSD (nejnižší číslice) v BCD kódu
Bit 4 až 7 - NSD (střední číslice) v BCD kódu
Deska ADP-1 je ve výrobním podniku kontrolována testem TSX 20.
Údržbu desky lze omezit na občasné ošetření kontaktů konektorů FRB, případně na nastavení popsané v kapitole NASTAVENÍ.
Servis zajišťuje TESLA-DIZ prostřednictvím svých servisních středisek. Při odesílání desky do opravy použijte originální obal.
| X 1 | TY 517 36 11 58 |
| X 2 | TY 513 15 11 27 |
| X 3 | TY 513 20 11 28 |
| přepínač DIL | TS 501 4141 |
| R13 | TR 161 203 RD1 |
| R10 | TR 161 1K82RD1 |
| R12 | TR 161 1K01D1 |
| R11 | TR 161 9K09D1 |
| R1, R3 | TR 161 I0K0D1 |
| R2, R4-7 | WK 681 24 10KB |
| R9 | TR 161 90K9F1 |
| R8 | TR 161 18K0D1 |
| R47 | TR 161 100KD1 |
| R39 | TR 191 10RK |
| R38 | TR 191 39RK |
| R43 | TR 191 100RK |
| R40-42, R14, R15, R18, R24-28 | TR 191 1K0K |
| R36, R37 | TR 191 1K0K |
| R19, R20 | TR 191 6K8K |
| R21, R29-35 | TR 191 10KK |
| R23 | TR 191 12KK |
| R22 | TR 191 18KK |
| R16, R17 | TR 191 100KK |
| R44-46 | TR 191 1OKK |
| RP3 | TP 095 470R |
| RP1, RP4, RP5 | TP 095 10K |
| RP2 | TP 095 100K |
| C1 | TC 215 220nK |
| C3 | TK 744 22n5 |
| C4 | TK 783 47n |
| C5-C17 | TK 783 68n |
| C21 | TE 984 100µ-PVC |
| C19,C20 | TE 134 4µ7S |
| C22-C24 | TK 783 6n8 |
| VD1, VD2 | KA 206 |
| VT1 - VT4 | KSY 82 |
| NA4 | MA 1458 |
| NA3 | MAA 725 |
| NA2 | MAB 01H |
| NA1 | MAB 311 |
| D1A | K 555 LI 1 (74 LS 08) |
| D2A, D3A, D4A | K 155 IR15 (74173) |
| D6A, D2B | K 555 TL2 (74 LS 14) |
| D7A | K 555 SP1 (74 LS 85) |
| D5A | MH3205 |
| D1B | UCY 7406 |
| D3B | K 155 LP8 (74125) |
| D4B | MH 7474 |
| D5B | MHB 8282 |
| D6B | MAB 24F |
| D7B | K 555 LL1 (74 LS 32) |
| D1C | C520D |
| D2C | MAB 16F |
SYSTÉM SAPI-1
| č. | signál | název | typ | č. | signál | název | typ | |
| 1 | 2 | |||||||
| 3 | 4 | |||||||
| 5 | 6 | |||||||
| 7 | 8 | RES | nulování | INP | ||||
| 9 | 10 | IOR | čtení | INP | ||||
| 11 | 12 | IOW | zápis | INP | ||||
| 13 | 14 | |||||||
| 15 | +5V | napájení | NAP | 16 | +5V | napájení | NAP | |
| 17 | +5V | napájení | NAP | 18 | +5V | napájení | NAP | |
| 19 | 0V | zem | NAP | 20 | 0V | zem | NAP | |
| 21 | 22 | |||||||
| 23 | 24 | |||||||
| 25 | 26 | |||||||
| 27 | 28 | |||||||
| 29 | 30 | |||||||
| 31 | D4 | data | I/O | 32 | D3 | data | I/O | |
| 33 | D6 | data | I/O | 34 | D5 | data | I/O | |
| 35 | D2 | data | I/O | 36 | D7 | data | I/O | |
| 37 | D0 | data | I/O | 38 | D1 | data | I/O | |
| 39 | A1 | adresa | INP | 40 | A0 | adresa | INP | |
| 41 | A3 | adresa | INP | 42 | A2 | adresa | INP | |
| 43 | A5 | adresa | INP | 44 | A4 | adresa | INP | |
| 45 | A7 | adresa | INP | 46 | A6 | adresa | INP | |
| 47 | -15V | napájení | NAP | 48 | ||||
| 49 | 50 | +15V | napájení | NAP | ||||
| 51 | +12V | napájení | NAP | 52 | +12V | napájení | NAP | |
| 53 | 0V | napájení | NAP | 54 | 0V | napájení | NAP | |
| 55 | 56 | |||||||
| 57 | -12V | napájení | NAP | 58 | -12V | napájení | NAP | |
| 59 | 60 | |||||||
| 61 | 62 |
| ČISLO KONEKTORU : X1 | KONEKTOR: TY 517 36 11 | NAP | - napájení |
| DESKA/ZAŘIZENÍ : ADP-1 | I/O | - vstup,výstup | |
| KLČOVANÍ: C6 | INP | - vstup |
SYSTÉM SAPI-1
| č. | signál | název | typ | č. | signál | název | typ | |
| 1 | +15V | napájení | NAP | 2 | +,- | znaménko | OUT | |
| 3 | 4 | |||||||
| 5 | -15V | napájeni | NAP | 6 | ||||
| 7 | 8 | |||||||
| 9 | 10 | Q.D | výstup BCD | OUT | ||||
| 11 | 12 | Q.C | výstup BCD | OUT | ||||
| 13 | 14 | Q.A | výstup BCD | OUT | ||||
| 15 | 16 | Q.B | výstup BCD | OUT | ||||
| 17 | 18 | |||||||
| 19 | 20 | |||||||
| 21 | 22 | NSD | MPX-stř. číslice | OUT | ||||
| 23 | 24 | MSD | MPX-nejvyšší č. | OUT | ||||
| 25 | 26 | LSD | MPX-nejnižší č. | OUT | ||||
| 27 | 28 | |||||||
| 29 | 0V | napájení ZOM | NAP | 30 | +5V | napájení ZOM | NAP |
| ČÍSLO KONEKTORU : X2 | KONEKTOR : TY 513 15 11 | OUT - výstup |
| DESKA ZAŘÍZENI : ADP-1 | NAP - napájení | |
| KLIČOVÁNI : E5 |
SYSTÉM SAPI-1
| č. | signál | název | typ | č. | signál | název | typ | |
| 1 | +0,999V | referenční nap. | OUT | 2 | +9,99V | referenční.nap. | OUT | |
| 3 | 0V | nula | INP | 4 | 0V | nula | INP | |
| 5 | 6 | |||||||
| 7 | 0V | zem | NAP | 8 | 0V | zem | NAP | |
| 9 | 10 | |||||||
| 11 | 12 | |||||||
| 13 | 14 | |||||||
| 15 | S1 | měřící vstup | INP | 16 | S2 | měřící vstup | INP | |
| 17 | S3 | měřící vstup | INP | 18 | S4 | měřící vstup | INP | |
| 19 | S5 | měřící vstup | INP | 20 | S6 | měřící vstup | INP | |
| 21 | S7 | měřící vstup | INP | 22 | S8 | měřící vstup | INP | |
| 23 | S9 | měřící vstup | INP | 24 | S10 | měřící vstup | INP | |
| 25 | S11 | měřící vstup | INP | 26 | S12 | měřící vstup | INP | |
| 27 | S13 | měřicí vstup | INP | 28 | S14 | měřící vstup | INP | |
| 29 | S15 | měřící vstup | INP | 30 | S16 | měřící vstup | INP |
| ČISLO KONEKTORU : X3 | KONEKTOR : TY 513 20 11 | OUT | - VÝSTUP |
| DESKA/ZAŘÍZENÍ : ADP-1 | INP | - VSTUP | |
| KLÍČOVÁNI : C5 | NAP | - NAPAJENÍ |
| BIT / | SPÍNAČ | Bázová adresa | ||
| A7/SA4 | A6/SA3 | A5/SA2 | A4/SA1 | |
| 1 | 1 | 1 | 1 | 0.H |
| 1 | 1 | 1 | 0 | 1.H |
| 1 | 1 | 0 | 1 | 2.H |
| 1 | 1 | 0 | 0 | 3.H |
| 1 | 0 | 1 | 1 | 4.H |
| 1 | 0 | 1 | 0 | 5.H |
| 1 | 0 | 0 | 1 | 6.H |
| 1 | 0 | 0 | 0 | 7.H |
| 0 | 1 | 1 | 1 | 8.H |
| 0 | 1 | 1 | 0 | 9.H |
| 0 | 1 | 0 | 1 | A.H |
| 0 | 1 | 0 | 0 | B.H |
| 0 | 0 | 1 | 1 | C.H |
| 0 | 0 | 1 | 0 | D.H |
| 0 | 0 | 0 | 1 | E.H |
| 0 | 0 | 0 | 0 | F.H |
SA1 až SA4 jsou spínače pro volbu adresy desky.
Adresa příslušného registru se přičítá k bázové adrese desky. Pro interní signál RD0 přičtěte 0, pro RD1 a WR1 přičtěte 1 (pro bázovou adresu 0.H má tedy RD0 adresu 00H, RD1 01H a WR1 rovněž 01H) .
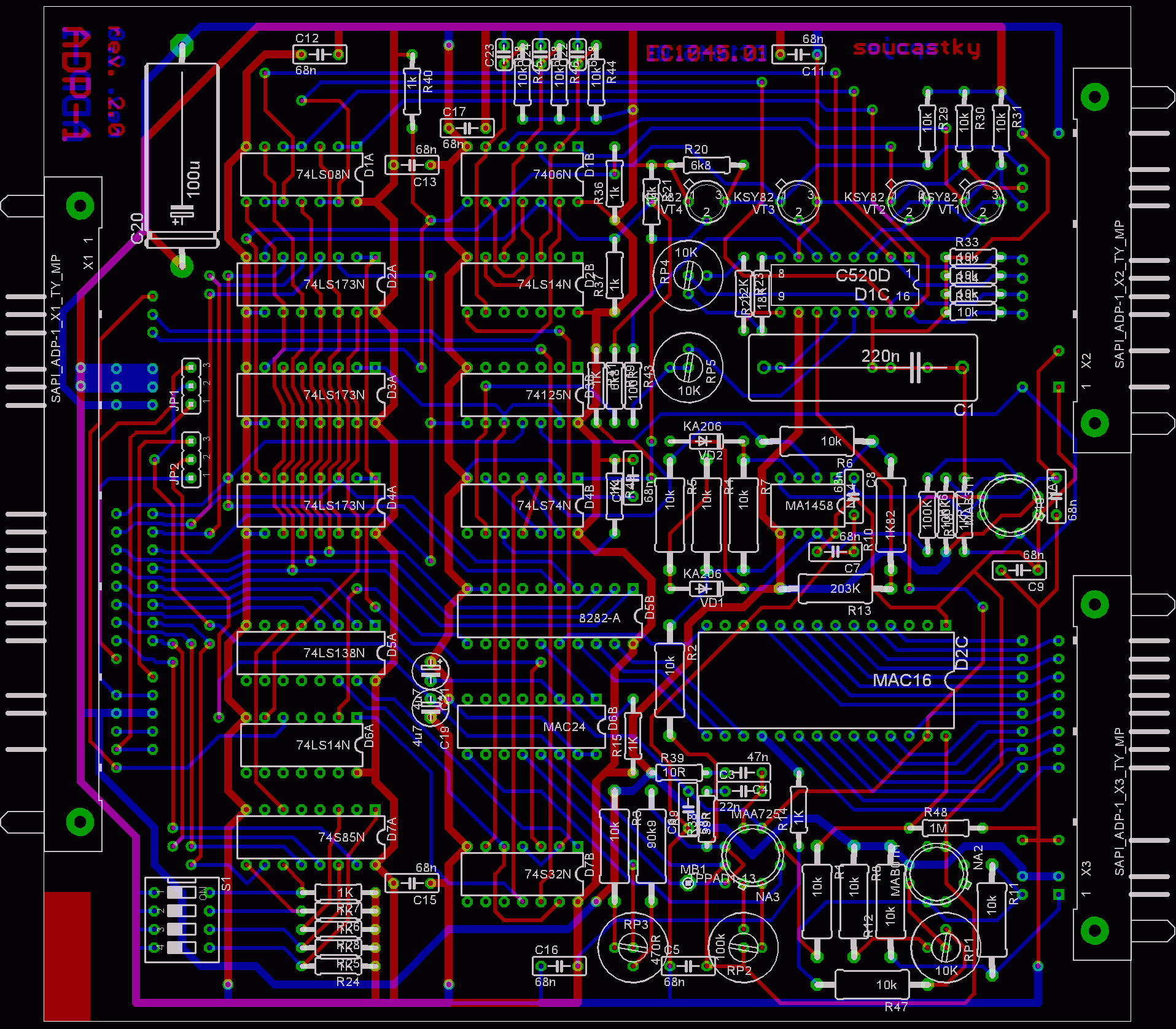
Schéma ADP-1 a černobílá verze ZDE.
ÚVOD | Novinky | 8 Bitů | Příslušenství | Drobnosti | TTL | Kontakt
SAPI-1 | ONDRA | PMI-80 | PMD-85 | klony PMD-85 | klony SM50/40 | PETR | PLAN-80A | IQ151 | TNS | FK-1 | HVĚZDA | SP 830 | PCS 1-QR6000 | TEMS
ZPS | Technické prostředky | Programové vybavení | Dokumentace