ÚVOD | Novinky | 8 Bitů | Příslušenství | Drobnosti | TTL | Kontakt


SAPI-1 | ONDRA | PMI-80 | PMD-85 | klony PMD-85 | klony SM50/40 | PETR | PLAN-80A | IQ151 | TNS | FK-1 | HVĚZDA | SP 830 | PCS 1-QR6000 | TEMS


ZPS | Technické prostředky | Programové vybavení | Dokumentace


8 bity / SAPI-1 / Technické prostředky / AND-1 úprava




AND-1 úprava



K desce AND-1 úprava nemám dokumentaci, schéma získáno metodou zpětného inženýrstvý.

Stručný popis funkce.

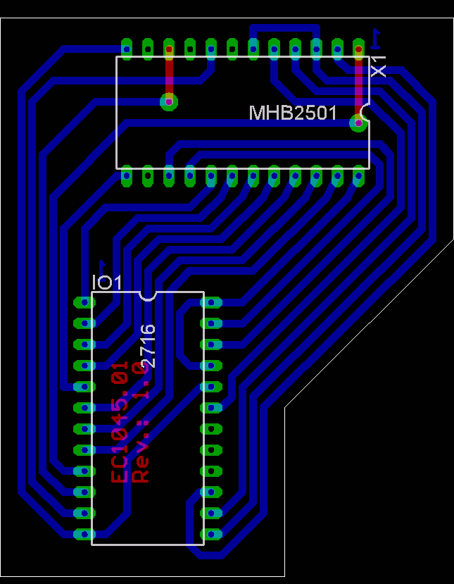
Úprava spočívá v rozšíření zobrazovaných znaků na dvojnásobek. Byla zrušená funkce blikajícího kurzoru a místo něj se zobrazuje alternativní sada znaků, ostatní funkce jsou zachovány tj. normální znak, znak s dvojitou šířkou a blikající znak. Ale pouze pro původní sadu znaků, alternativní sada znaků se zobrazuje pouze normálně. To si vyžádalo úpravu obsahu PROM D3C MH74188 a výměnu znakového generátoru D1A MHB2501 za EPROM 2716. Zrušením funkce blikání kurzoru a použitím EPROM jako generátoru znaků je možno zobrazovat znaky v rastru 10x6 místo původních 7x5. Úpravy se dočkala i základní sada znaků. Veškeré úpravy jak DPS tak znakové sady jsou udělány tak aby bylo možno zobrazit technologické schéma provozu, indicie naznačují, že šlo o chemický provoz SPOLANY Neratovice.

Na DPS jsou tři přerušené (přeškrábnuté) spoje, kdy dva mají přímou souvislost se zmiňovanou úpravou a tření je úprava pro zmenšení rušivých vlivu „sněžení“ při práci s displejem. Úprava spočívá v tom že „sněžení“ se místo bílých linek, projevuje černými linkami, což působí mnohem méně rušivé. Nový znakový generátor v podání EPROM 2716 je připojen pomocí pomocné DPS která zajišťuje i mechanické upevnění EPROM.


Obsah PROM D3C MH74188 (INTELHEX)

:2000000002020202030303033E3E3E3E2828282802020202020202023E3E3E3E282828288C
:00000001FF

Znakový generátor EPROM 2716 (INTELHEX)

:020000040000FA
:2000000014360022363726220000000000000000000000002404342400000000000000003F
:20002000000000302430043000000000000000000000001024202410000000000000000080
:2000400000000030242424200000000000000000000000342030203400000000000000000C
:20006000000000342030202000000000000000000000000420042400000000000000000070
:20008000000000242434242400000000000000000000000400000004000000000000000094
:2000A000000000040404241000000000000000000000002420302024000000000000000048
:2000C0000000002020002034000000000000000000000022362222220000000000000000CE
:2000E0000000002232222622000000000000000000000000240424000000000000000000F6
:200100000000003024302020000000000000000000000000240424040400000000000000C7
:2001200000000020243020240000000000000000000000142010043000000000000000008F
:200140000000001400000000000000000000000000000024242424100000000000000000EB
:200160000000002222141400000000000000000000000022220220040000000000000000A9
:200180000000002424102424000000000000000000000004140000000000000000000000A7
:2001A0000000003400002034000000000000000000000000000700000000000000000000B0
:2001C0000000000000300000000000000000000000000000003000000000000000000000BF
:2001E00000001414360000000000000000000000000000000037373737370000000000008E
:200200000000000000000000000000000000000000000000000000000000000000000000DE
:20022000000000140400000000000000000000003537373737373737373700000000000082
:20024000000000000037000000000000000000000000000000370000000000000000000030
:20026000141400223637362200000000000000000000000036041000000000000000000025
:20028000000000000007000000000000000000000000000000300000000000000000000027
:2002A0000000000020042000000000000000000000000000003600000000000000000000C4
:2002C0000000000000000000200000000000000000000000003700000000000000000000C7
:2002E0000000000000000000000000000000000000000000040010200000000000000000CA
:2003000000000010243424000000000000000000000000000000001400000000000000003D
:200320000000001024000024000000000000000000000030041004300000000000000000ED
:20034000000000001020340000000000000000000000003420300430000000000000000081
:2003600000000014203024100000000000000000000000340400101000000000000000008D
:200380000000001024102400000000000000000000000010241404000000000000000000A9
:2003A000000000000000000000000000000000000000000000370000000000000000000006
:2003C000000004040435140004000000000000000000000036003600000000000000000058
:2003E0000000000406370604000000000000000000000000000700000000000000000000AB
:200400000000000000000000000000000000000000000000000000000025000000000000B7
:200420000000000000000000342500000000000000000000000000373737000000000000BE
:200440000000000000003535342400000000000000000000003737373737000000000000C7
:200460000000000037373737373700000000000000000037373534353535000000000000BC
:200480000000373737373737373700000000000000353535353535273434000000000000D7
:2004A00034353535343534343524000000000000000000000000000000000000000000003F
:2004C000000000000000000000000000000000000000000000000000040400000000000014
:2004E0000000000000000004040400000000000000000000000004040400000000000000E4
:200500000000000000040404040400000000000000000000040404000404000000000000B3
:2005200000000004040004000004000000000000000004040404040404040000000000008B
:20054000000404040404040400040000000000000404040404040404040400000000000053
:200560000003070507171737373700000000000000303034343434363634000000000000C2
:200580003422351215020504010000000000000000201420142414203000000000000000AD
:2005A000142114201423142014200000000000000003050205101522352200000000000086
:2005C00004201420142014201520000000000000003010241422162314230000000000001C
:2005E0003722152015221520152200000000000000000000000000000000000000000000CA
:20060000152015200520152014370000000000000000000000000000003400000000000097
:20062000000000341405103400000000000000003420352034203520352200000000000080
:2006400000000020303030200000000000000000000000003030300000000000000000003A
:20066000202020202020202020200000000000000000000100000000000000000000000039
:2006800000030400001010202020000000000000003000040400000000000000000000009B
:2006A00020202010100000040200000000000000000101000004040030000000000000007A
:2006C000303434151404070400000000000000000000000000370000000000000000000013
:2006E00037000000000000000000000000000000000000040400001010200000000000007B
:20070000200010000004040000010000000000000000010504340405000000000000000059
:20072000000020301010103020300000000000000037202422212024203700000000000060
:200740000035040010201000043700000000000035211515010115152035000000000000E4
:200760002020202020372020202000000000000000000000003500000000000000000000ED
:200780000002040010200000000000000000000000000000000004001020000000000000EF
:2007A0000000000000300004000000000000000020100004020100000000000000000000CE
:2007C00000000400101000040000000000000000343737343434343030000000000000001F
:2007E00020100004000004001020000000000000340000000000000000000000000000005D
:00000001FF

Zobrazení fontu znakového generátoru.



Znaková sada upravené AND-1.



Pro srovnání znaková sada AND-1.




Schéma AND-1 úprava a černobílá verze ZDE.




DPS AND-1 úprava




Schéma AND-1 úprava_redukce a černobílá verze ZDE.




DPS AND-1 úprava_redukce





ÚVOD | Novinky | 8 Bitů | Příslušenství | Drobnosti | TTL | Kontakt


SAPI-1 | ONDRA | PMI-80 | PMD-85 | klony PMD-85 | klony SM50/40 | PETR | PLAN-80A | IQ151 | TNS | FK-1 | HVĚZDA | SP 830 | PCS 1-QR6000 | TEMS


ZPS | Technické prostředky | Programové vybavení | Dokumentace


8 bity / SAPI-1 / Technické prostředky / AND-1 úprava



SAPI.cz - web o československých osmibitech, zejména SAPI-1. Provozuje EC1045 od roku 2011
Za korekce češtiny dekuji: MELSOFTovi, Silliconovi, Martinu Lukáškovi a NOSTALCOMPovi

Když začínám blbnout z 8bitů tak se chodím léčit mezi otaku.
Animefest.cz