ÚVOD | Novinky | 8 Bitů | Příslušenství | Drobnosti | TTL | Kontakt


SAPI-1 | ONDRA | PMI-80 | PMD-85 | klony PMD-85 | klony SM50/40 | PETR | PLAN-80A | IQ151 | TNS | FK-1 | HVĚZDA | SP 830 | PCS 1-QR6000 | TEMS


ZPS | Technické prostředky | Programové vybavení | Dokumentace


8 bity / SAPI-1 / Technické prostředky / AND-30C




AND-30C



K desce AND-30C nemám dokumentaci, schéma získáno metodou zpětného inženýrstvý.

Deska AND-30C byla součástí SAPI-IPS jenž obsahovalo desky JPR-1Z, AND-30C, RAM-64 a RFD-Z.

Stručný popis funkce.

Deska alfanumerického displeje AND-30C je postavená na obvodu MC6845, vzhledem k použití bodovému kmitočtu 10.8MHz, velikosti znaku 6x12 bodu a RAM o kapacitě 2kB bylo možno dosáhnout na standardní TVP s video vstupem 80 znaku na řádek a max. 21 řádků. Font znaků je shodný s deskou videa AND-1Z. Znakový generátor je řešen pomocí EPROM a jde osadit typy 2716 nebo 2732. Pro znakový generátor při plné znakové sadě je potřeba 4kB. Při vhodném nastavení propojek a osazení 2x 2732 je možno mít dvě znakové sady, přepínání znakových sad se bude provádět pomocí některého signálu MAP nebo S. Jako u celé sestavy SAPI-IPS co nebylo potřeba, k provozu sestavy to není osazeno. Při překreslování DPS jsem zanesl většinu úprav, co byla provedena na DPS, proto je ve schématu i na DPS to „u“ v názvu.

Adresace desky

Adresný dekodér je řešen pomocí PROM a umožňuje adresaci v celém rozsahu RAM s krokem 2kB. Taktéž je možno použít stránkování.



Obsah dekodéru adres, platí pro SAPI-IPS, INTELHEX.

:200000000E0E0E0E0E0E0E0E0E0E0E0E0E0E0E0E0E0E0E0E0E0E0E0E0E0E0E0E0E0E0E0E20
:200020000E0E0E0E0E0E0E0E0E0E0E0E0E0E0E0E0E0E0E0E0E0E0E0E0E0E0E0E0E0E0E0806
:200040000E0E0E0E0E0E0E0E0E0E0E0E0E0E0E0E0E0E0E0E0E0E0E0E0E0E0E0E0E0E0E02EC
:200060000E0E0E0E0E0E0E0E0E0E0E0E0E0E0E0E0E0E0E0E0E0E0E0E0E0E0E0E0E0E0E0AC4
:200080000E0E0E0E0E0E0E0E0E0E0E0E0E0E0E0E0E0E0E0E0E0E0E0E0E0E0E0E0E0E0E0EA0
:2000A0000E0E0E0E0E0E0E0E0E0E0E0E0E0E0E0E0E0E0E0E0E0E0E0E0E0E0E0E0E0E0E0E80
:2000C0000E0E0E0E0E0E0E0E0E0E0E0E0E0E0E0E0E0E0E0E0E0E0E0E0E0E0E0E0E0E0E0E60
:2000E0000E0E0E0E0E0E0E0E0E0E0E0E0E0E0E0E0E0E0E0E0E0E0E0E0E0E0E0E0E0E0E0E40
:00000001FF


Obsah znakového dekodéru EPROM0, INTELHEX.

:2000000030303030381C0C00000000000000000000000000000C1C383030303000000000A0
:200020000000000000C0E07030303030000000003030303070E0C000000000000000000020
:2000400030303030303C3C00000000000000000000000000003C3C303030303000000000D0
:200060000000000000F0F03030303030000000003030303030F0F0000000000000000000E0
:200080003030303030FCFC00000000000000000030303030303C3C30303030300000000020
:2000A0000000000000FCFC3030303030000000003030303030F0F030303030300000000098
:2000C000303030303030303030303030000000000000000000FCFC000000000000000000E8
:2000E0003030303030FCFC303030303000000000FCFCFCFCFCFCFCFCFCFCFCFC0000000058
:20010000FCFCFCFCFCFCFCFCFCFCFCFC00000000FCFCFCFCFCFCFCFCFCFCFCFC000000003F
:20012000FCFCFCFCFCFCFCFCFCFCFCFC00000000FCFCFCFCFCFCFCFCFCFCFCFC000000001F
:20014000FCFCFCFCFCFCFCFCFCFCFCFC00000000FCFCFCFCFCFCFCFCFCFCFCFC00000000FF
:20016000FCFCFCFCFCFCFCFCFCFCFCFC00000000FCFCFCFCFCFCFCFCFCFCFCFC00000000DF
:20018000FCFCFCFCFCFCFCFCFCFCFCFC00000000FCFCFCFCFCFCFCFCFCFCFCFC00000000BF
:2001A000FCFCFCFCFCFCFCFCFCFCFCFC00000000FCFCFCFCFCFCFCFCFCFCFCFC000000009F
:2001C000FCFCFCFCFCFCFCFCFCFCFCFC00000000FCFCFCFCFCFCFCFCFCFCFCFC000000007F
:2001E000FCFCFCFCFCFCFCFCFCFCFCFC00000000FCFCFCFCFCFCFCFCFCFCFCFC000000005F
:2002000000000000000000000000000000000000000020202020200020000000000000001E
:2002200000505050A0000000000000000000000000005050F850F8505000000000000000AE
:2002400000002078A07028F020000000000000000000C0C810204098180000000000000016
:20026000000040A0A040A8906800000000000000002020204000000000000000000000007E
:200280000000204080808040200000000000000000002010080808102000000000000000A6
:2002A00000000020A870A82000000000000000000000002020F820200000000000000000C6
:2002C000000000000000000020204000000000000000000000F800000000000000000000A6
:2002E0000000000000000000200000000000000000000008102040800000000000000000E6
:200300000000708898A8C88870000000000000000000206020202020700000000000000075
:200320000000708808708080F8000000000000000000F80810300888700000000000000015
:200340000000103050F8101010000000000000000000F880F0080888700000000000000075
:200360000000384080F0888870000000000000000000F8080810204080000000000000001D
:20038000000070888870888870000000000000000000708888780810E000000000000000FD
:2003A00000000000200020000000000000000000000000000000200020204000000000005D
:2003C0000000102040804020100000000000000000000000F800F8000000000000000000CD
:2003E0000000402010081020400000000000000000007088081020002000000000000000C5
:2004000000007088A8B8B08078000000000000000000205088F88888880000000000000054
:200420000000F08888F08888F000000000000000000070888080808870000000000000005C
:200440000000F08888888888F0000000000000000000F88080F08080F80000000000000034
:200460000000F88080F080808000000000000000000078888080988878000000000000007C
:200480000000888888F88888880000000000000000007020202020207000000000000000B4
:2004A0000000080808080888700000000000000000008890A0C0A0908800000000000000EC
:2004C0000000808080808080F800000000000000000088D8A8A8A8888800000000000000BC
:2004E00000008888C8A898888800000000000000000070888888888870000000000000004C
:200500000000F08888F080808000000000000000000070888888A8906800000000000000C3
:200520000000F08888F0A0908800000000000000000070888070088870000000000000002B
:200540000000F8A820202020200000000000000000008888888888887000000000000000BB
:20056000000088888850502020000000000000000000888888A8A8A8500000000000000023
:2005800000008888502050888800000000000000000088885020202020000000000000009B
:2005A0000000F80810204080F8000000000000000000F8C0C0C0C0C0F800000000000000A3
:2005C000000000804020100800000000000000000000F81818181818F800000000000000BB
:2005E0000000002070A8202020000000000000000000000000000000F8000000000000006B
:2006000000004020100000000000000000000000000000007008788878000000000000007A
:2006200000008080F0888888F00000000000000000000000708080807000000000000000E2
:2006400000000808788888887800000000000000000000007088F880700000000000000022
:2006600000001020207020202000000000000000000000007888888878083000000000009A
:2006800000008080F0888888880000000000000000002000602020207000000000000000FA
:2006A00000001000301010101010600000000000000040404850605048000000000000003A
:2006C0000000602020202020700000000000000000000000D0A8A8A8A8000000000000003A
:2006E00000000000B0C8888888000000000000000000000070888888700000000000000072
:2007000000000000F0888888F08080000000000000000000788888887808080000000000C9
:20072000000000005860404040000000000000000000000078807008F000000000000000E1
:20074000000000207020202010000000000000000000000088888888780000000000000001
:2007600000000000888888502000000000000000000000008888A8A85000000000000000C1
:200780000000000088502050880000000000000000000000888888887808300000000000B9
:2007A00000000000F8102040F80000000000000000001020204020201000000000000000F9
:2007C000000020202020202020000000000000000000402020102020400000000000000029
:2007E000000040A810000000000000000000000054A854A854A854A854A854A80000000019
:00000001FF


Obsah znakového dekodéru EPROM1, INTELHEX.

:2000000000000000000000000000000000000000E0E0E0E000000000000000000000000060
:200020001C1C1C1C000000000000000000000000FCFCFCFC00000000000000000000000060
:2000400000000000E0E0E0E00000000000000000E0E0E0E0E0E0E0E0000000000000000020
:200060001C1C1C1CE0E0E0E00000000000000000FCFCFCFCE0E0E0E0000000000000000020
:20008000000000001C1C1C1C0000000000000000E0E0E0E01C1C1C1C000000000000000000
:2000A0001C1C1C1C1C1C1C1C0000000000000000FCFCFCFC1C1C1C1C000000000000000000
:2000C00000000000FCFCFCFC0000000000000000E0E0E0E0FCFCFCFC0000000000000000C0
:2000E0001C1C1C1CFCFCFCFC0000000000000000FCFCFCFCFCFCFCFC0000000000000000C0
:200100000000000000000000E0E0E0E000000000E0E0E0E000000000E0E0E0E0000000005F
:200120001C1C1C1C00000000E0E0E0E000000000FCFCFCFC00000000E0E0E0E0000000005F
:2001400000000000E0E0E0E0E0E0E0E000000000E0E0E0E0E0E0E0E0E0E0E0E0000000001F
:200160001C1C1C1CE0E0E0E0E0E0E0E000000000FCFCFCFCE0E0E0E0E0E0E0E0000000001F
:20018000000000001C1C1C1CE0E0E0E000000000E0E0E0E01C1C1C1CE0E0E0E000000000FF
:2001A0001C1C1C1C1C1C1C1CE0E0E0E000000000FCFCFCFC1C1C1C1CE0E0E0E000000000FF
:2001C00000000000FCFCFCFCE0E0E0E000000000E0E0E0E0FCFCFCFCE0E0E0E000000000BF
:2001E0001C1C1C1CFCFCFCFCE0E0E0E000000000FCFCFCFCFCFCFCFCE0E0E0E000000000BF
:2002000000000000000000001C1C1C1C00000000E0E0E0E0000000001C1C1C1C000000007E
:200220001C1C1C1C000000001C1C1C1C00000000FCFCFCFC000000001C1C1C1C000000007E
:2002400000000000E0E0E0E01C1C1C1C00000000E0E0E0E0E0E0E0E01C1C1C1C000000003E
:200260001C1C1C1CE0E0E0E01C1C1C1C00000000FCFCFCFCE0E0E0E01C1C1C1C000000003E
:20028000000000001C1C1C1C1C1C1C1C00000000E0E0E0E01C1C1C1C1C1C1C1C000000001E
:2002A0001C1C1C1C1C1C1C1C1C1C1C1C00000000FCFCFCFC1C1C1C1C1C1C1C1C000000001E
:2002C00000000000FCFCFCFC1C1C1C1C00000000E0E0E0E0FCFCFCFC1C1C1C1C00000000DE
:2002E0001C1C1C1CFCFCFCFC1C1C1C1C00000000FCFCFCFCFCFCFCFC1C1C1C1C00000000DE
:200300000000000000000000FCFCFCFC00000000E0E0E0E000000000FCFCFCFC000000007D
:200320001C1C1C1C00000000FCFCFCFC00000000FCFCFCFC00000000FCFCFCFC000000007D
:2003400000000000E0E0E0E0FCFCFCFC00000000E0E0E0E0E0E0E0E0FCFCFCFC000000003D
:200360001C1C1C1CE0E0E0E0FCFCFCFC00000000FCFCFCFCE0E0E0E0FCFCFCFC000000003D
:20038000000000001C1C1C1CFCFCFCFC00000000E0E0E0E01C1C1C1CFCFCFCFC000000001D
:2003A0001C1C1C1C1C1C1C1CFCFCFCFC00000000FCFCFCFC1C1C1C1CFCFCFCFC000000001D
:2003C00000000000FCFCFCFCFCFCFCFC00000000E0E0E0E0FCFCFCFCFCFCFCFC00000000DD
:2003E0001C1C1C1CFCFCFCFCFCFCFCFC00000000FCFCFCFCFCFCFCFCFCFCFCFC00000000DD
:20040000FCFCFCFCFCFCFCFCFCFCFCFC0000000000102000700878887800000000000000EC
:20042000FCFCFCFCFCFCFCFCFCFCFCFC000000000028100078808080780000000000000044
:2004400050200808788888887800000000000000005020007088F880700000000000000044
:2004600000102000506840404000000000000000FCFCFCFCFCFCFCFCFCFCFCFC0000000004
:200480000028500088888888780000000000000000102000602020207000000000000000EC
:2004A000205020008888888878000000000000000808602020202020700000000000000094
:2004C000281060202020202070000000000000000028500070888888700000000000000084
:2004E00000502000B0C88888880000000000000000102000708888887000000000000000D4
:2005000000205000708888887000000000000000002850007008788878000000000000008B
:20052000005020005068404040000000000000000050200078807008F00000000000000003
:2005400028100020702020201000000000000000001020008888888878000000000000009B
:20056000FCFCFCFCFCFCFCFCFCFCFCFC00000000001020007088F88070000000000000009B
:2005800000402000700878887800000000000000001020008888888878083000000000000B
:2005A00000502000F8102040F800000000000000FCFCFCFCFCFCFCFCFCFCFCFC000000009B
:2005C00050200000000000000000000000000000FCFCFCFCFCFCFCFCFCFCFCFC00000000DB
:2005E0000000000000F808080000000000000000FCFCFCFCFCFCFCFCFCFCFCFC0000000023
:2006000008100000000000000000000000000000081020508888F888880000000000000022
:20062000FCFCFCFCFCFCFCFCFCFCFCFC00000000502070888080808870000000000000000A
:200640005020F08888888888F0000000000000005020F88080F08080F80000000000000052
:200660001020F08888F0A0908800000000000000FCFCFCFCFCFCFCFCFCFCFCFC00000000D2
:20068000285088888888888870000000000000001020702020202020700000000000000092
:2006A0002050A8888888888870000000000000001020808080808080F800000000000000E2
:2006C0005020808080808080F80000000000000028507088888888887000000000000000B2
:2006E00050208888C8A89888880000000000000010207088888888887000000000000000AA
:2007000070887088888888887000000000000000285020508888F888880000000000000059
:200720005020F08888F0A09088000000000000005020708880700888700000000000000049
:200740005020F8A82020202020000000000000001020888888888888700000000000000019
:20076000FCFCFCFCFCFCFCFCFCFCFCFC000000001020F88080F08080F80000000000000099
:20078000804020508888F88888000000000000001020888850202020200000000000000001
:2007A0005020F80810204080F800000000000000FCFCFCFCFCFCFCFCFCFCFCFC0000000011
:2007C000FCFCFCFCFCFCFCFCFCFCFCFC00000000FCFCFCFCFCFCFCFCFCFCFCFC0000000079
:2007E000FCFCFCFCFCFCFCFCFCFCFCFC00000000FCFCFCFCFCFCFCFCFCFCFCFC0000000059
:00000001FF



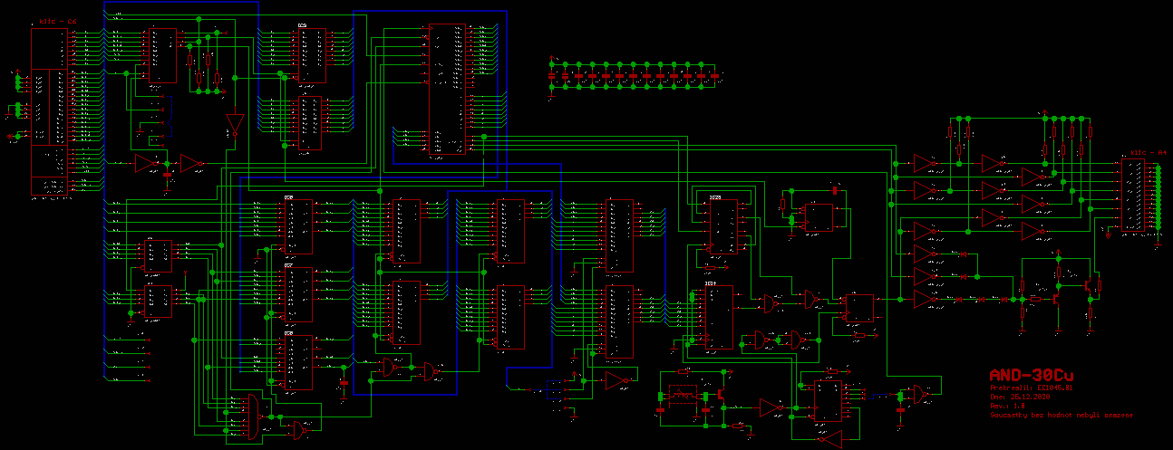
Schéma AND-30C a černobílá verze ZDE.




DPS AND-30C





ÚVOD | Novinky | 8 Bitů | Příslušenství | Drobnosti | TTL | Kontakt


SAPI-1 | ONDRA | PMI-80 | PMD-85 | klony PMD-85 | klony SM50/40 | PETR | PLAN-80A | IQ151 | TNS | FK-1 | HVĚZDA | SP 830 | PCS 1-QR6000 | TEMS


ZPS | Technické prostředky | Programové vybavení | Dokumentace


8 bity / SAPI-1 / Technické prostředky / AND-30C



SAPI.cz - web o československých osmibitech, zejména SAPI-1. Provozuje EC1045 od roku 2011
Za korekce češtiny dekuji: MELSOFTovi, Silliconovi, Martinu Lukáškovi a NOSTALCOMPovi

Když začínám blbnout z 8bitů tak se chodím léčit mezi otaku.
Animefest.cz