ÚVOD | Novinky | 8 Bitů | Příslušenství | Drobnosti | TTL | Kontakt


SAPI-1 | ONDRA | PMI-80 | PMD-85 | klony PMD-85 | klony SM50/40 | PETR | PLAN-80A | IQ151 | TNS | FK-1 | HVĚZDA | SP 830 | PCS 1-QR6000 | TEMS


ZPS | Technické prostředky | Programové vybavení | Dokumentace


8 bity / SAPI-1 / Technické prostředky / ANK-1





ANK-1

Alfa Numerická Klávesnice

Klávesnice ANK-1 je popsána ve více zdrojích. První uveřejněný popis je v AR/B 83/2 (Amatérské Rádio řada B (modré – pro konstruktéry), ročník 1983 číslo 2) kde je podrobnější popis funkce klávesnice a popis oživení. Dále je popsán v dokumentaci dodávané k ZPS-1 či samotné klávesnici.

OCR návodu ANK-1 z dokumentace od ZPS-1



ABECEDNĚ-ČÍSLICONÁ KLÁVESNICE

ANK-1







6XN 280 57







Obsah:

  1. Úvod
  2. Technické parametry
  3. Popis funkce
  4. Instalace
  5. Programování
  6. Testování
  7. Údržba a servis
  8. Skladováni a záruka

Přílohy:

  1. Zapojení kabelu KB-01
  2. Zapojení kabelu KB-07
  3. Zapojení kabelu pro připojení klávesnice Consul 259.11 (KB-13)
  4. Tabulka kódu ASCII
  5. Názvy řídících znaků kódu ASCII
  6. HEX a DEC vyjádřeni kódu ASCII
  7. Programování ANK-1 a JPR-1
  8. Tabulka konektoru X1
  9. Tabulka konektoru X2
  10. Výkres sestavení klávesnice M 1:1
  11. Rozpiska součástí klávesnice
  12. Deska logiky klávesnice
  13. El. schéma
  14. DPS


  1. Úvod

  2. Klávesnice ANK-1 je jednoduchá klávesnice pro vstup dat do mikropočítačového souboru SAPI-1. Klávesnice ANK-1 je "membránová klávesnice", to znamená, že kontakt při stisknutí je způsoben prohnutím tenké fólie /membrány/, na které jsou vodivé zkratovací plošky. Vodivá ploška zkratuje na spodní nepohyblivé části klávesnice dva vodiče a tento zkrat je mikropočítačem vyhodnocen jako stisk klávesy. Výhodou membránové klávesnice je její jednoduchost, neboť se vyrábí vlastně lepením jednotlivých vrstev k sobě. Nevýhodou je to, že zdvih pro stisk tlačítka je malý /asi 0,2 mm/ a proto na ní není možné psát tak rychle a spolehlivě jako na klávesnicích pro pořizování dat. Pro soubor SAPI-1 však tato klávesnice plně vyhovuje. Pro aplikace, kde membránová klávesnice ANK-1 nevyhoví, je možno k souboru SAPI-1 připojit klávesnici Consul 259.11. Doporučené zapojení kabelu pro připojení této klávesnice k desce JPR-1 /konektor X2/ je v příloze III.

  3. Technické parametry

    1. Rozměry a hmotnost

    2. Šířka205 mm
      Hloubka150 mm
      Výška40 mm
      Hmotnost   1 kg

    3. Provozní podmínky

    4. Teplota okolí+5°C až +40°C
      Prostředíneklimatizované, bez agresivních plynů a par
      Atmosférický tlak   84 kPa až 107 kPa
      Pracovní vibrace0,1 mm při 25 Hz

    5. Informativní pracovní údaje membránové klávesnice

    6. Zdvih tlačítka0,2 mm
      Síla pro sepnutícca 2 N
      Isolační odpor>100 MΩ
      Odpor při sepnutí<10 Ω
      Životnost>2.106/ znak
      Povrchová úprava spínačů   2 µm Au

    7. Napájení

    8. Jmenovité napájecí napětí je stejnosměrné, 5V ±5%, odběr cca 0,15 A

    9. Všeobecné údaje

    10. Určení:
      Přídavné zařízení, alfanumerické klávesnice pro mikropočítače, pro zadávání krátkých textů.
      Spolupracující zařízení: mikropočítač
      Zdroj napájení 5V ±5%/ 0,15 A
      / je totožné s napájením ovládaného přístroje/
      Elektrický předmět třídy III dle ČSN 35 6501
      Třída krytí IP 20 dle ČSN 33 0330
      Pracovní prostředí - základní dle ČSN 33 0300 čl. 3.1.1
      Kvalifikace obsluhy - pracovník seznámený dle §3 vyhl.50/78 Sb.

  4. Popis funkce

  5. Alfanumerická klávesnice ANK-1 je jednoduché přídavné zařízení, určené pro zadávání dat do systému. Je vybavené soustavou membránových tlačítek. Protože tlačítka mají extrémně malý zdvih /cca 0,2 mm/ a potřebují malou sílu ke stlačeni /cca 2N/, není vhodné používat klávesnici ANK-1 pro zadáváni dlouhých textů /pořizovače dat/.

    Popisování tlačítek je z kódu ASCII určeno:
    10 číslic 0 až 9
    26 písmen velké abecedy A až Z /rozloženi "QWERTY"/
    SHIFT
    SP
    LF
    CR
    23 pomocných znaků /pro programování/

    Spínače membránové klávesnice jsou zapojené jako křížové pole 5x8. Pomocné spínače INT /přerušení/, RES /nulování/ a T /univerzální použití/ jsou umístěné na pravém boku klávesnice ANK-1. Svítivé diody SHIFT /zelená-přeřazení/ a ERR /červená-chyba/ jsou umístěny na čelním panelu klávesnice. Stav sepnutí spínačů je signalizován elektroakustickým měničem /bzučákem/.

    Klávesnice ANK-1 zadá do systému všechny potřebné znaky, umožňuje nulování s přerušení, tlačítko T je pro univerzální použití. Světelná signalizace upozorní na stlačené tlačítko SHIFT a na chybu. Stlačení membránových spínačů je signalizováno akusticky. Dekódování znaků, ošetření odskoků kontaktů, stlačení více tlačítek zároveň atd. je nutno zajistit programově.

    Příslušenství klávesnice tvoří kabely KB-01 a KB-07, jejichž zapojení je uvedeno v příloze I. a II.

  6. Instalace

    1. Klávesnici vyjmeme z obalu a překontrolujeme, zda nedošlo k mechanickému poškození krytu nebo konektorů klávesnice.
    2. Pro připojení do souboru SAPI-1 použijeme kabely z příslušenství klávesnice KB-01 a KB-07. Kabely jsou proti záměně zajištěny klíčováním. Kabel KB-01 je 30-ti žilový a propojuje konektor X2 desky JPR-1 s konektorem X2 klávesnice ANK-1. Kabel KB-07 je 3-žilový a zajišťuje napájení klávesnice ze systémového panelu SPN-1. Spojuje konektor X1 klávesnice s jedním z konektorů X2 až X5 panelu SPN-1.
    3. Obal klávesnice uložíme pro případ zaslání výrobku do opravy.
  7. Programování

  8. Klávesnice ANK-1 je v souboru SAPI-1 připojena ke konektoru X2 desky JPR-1 kabelem KB-01. Klávesnice obsazuje následující porty mikropočítače JPR-1:

    PORT 0 - VSTUPpro vstup osmi snímacích vodičů z kontaktního pole klávesnice
    PORT 0 - VÝSTUP5 bitů /D4 až D0/ pro dotazovací vodiče kontaktního pole klávesnice, 2 bity pro rozsvícení diod LED /ERR a SHIFT/ na klávesnici a 1 bit pro ovládání spínače zvuku /pípání/ v klávesnici ANK-1
    PORT 1 - VSTUPpro snímání stavu tlačítka INT /bit D7/ a pro snímání stavu tlačítka T /bit D6/.

    Význam bitů jednotlivých portů je v přtloze VII. Z této přílohy je zřejmý i princip zjišťování, které tlačítko je stlačeno. Přes port P0 - výstup se posílá postupně nula do jednotlivých "řádků" matice klávesnice a dotazem na stav portu P0-vstup se zjišťuje, ve kterém "sloupci" se nula objeví. Programově je nutné ošetřit takové případy jako je zakmitávání kontaktů, stlačení více tlačítek a další.

    Rozložení znaků na klávesnici ANK-1 odpovídá klávesnicím, používajícím kód ASCII. Tento kód je používán standardně u všech mikropočítačů. I když klávesnice ANK-1 nepracuje přímo v kódu ASCII, je důležité tento kód znát, neboť všechny programy pro soubor SAPI-1 používají vyjádření znaků v tomto kódu. Program pro převod souřadnice stisknutého tlačítka na kód ASCII je součástí programu MIKROBASIC. Pro rychlou orientaci v kódu ASCII je v příloze IV. uvedena tabulka kódu ASCII. V příloze V. jsou názvy řídících znaků kódu ASCII. V příloze VI. je vyjádření kódu ASCII v dekadické - DEC a šestnáctkové - HEX soustavě. Toto vyjádření je potřebné pro programování v jazyku BASIC, kde můžeme zadávat jak DEC, tak HEX hodnoty.

  9. Testování

  10. Klávesnice ANK-1 je ve výrobním podniku testována pomocí speciálních testů. K ověření funkce v základní sestavě souboru SAPI-1 /konfigurace roku 1983/ slouží "Test systému" TSX 03. Tento test ověřuje funkci všech spínačů klávesnice včetně pomocných tlačítek. Dále ověřuje funkci zvukové a světelné indikace. Test systému je popsán v Návodu k obsluze a užití souboru SAPI-1 a je dodáván na magnetofonové kazetě jako zvláštní příslušenství souboru.

  11. Údržba a servis

    1. Fólii hmatníku klávesnice, které je z umělé hmoty lze čistit vlhkým hadříkem s použitím mýdla nebo saponátu. Zásadně se nesmí použít nitroředidlo, acetony, trichloretylen s podobná rozpouštědla. Deska membránová klávesnice ANK-1 je slepená z několika částí a je neopravitelná. Při poškození je nutno vyměnit kompletní hmatníkovou desku.
    2. Servis klávesnice ANK-1 provádí Tesla DIZ prostřednictvím svých servisních středisek. Při odesílání klávesnice do opravy je nutno tuto zabalit do původního přepravního obalu.
  12. Skladování a záruka

    1. Skladování

    2. Skladovací prostor musí být suchý, dobře větraný, bez mechanických otřesů a chemických vlivů. Skladovací teplota musí být v rozmezí -5°C až +35°C a relativní vlhkost vzduchu smí být max. 75%. Výrobky musí být skladovány v neporušeném obalu. Při vybalování výrobku /zvláště v zimním období/ je nutné ponechat výrobek v přepravním obalu 4 až 5 hodin v pracovních podmínkách, aby nedošlo k orosení.

    3. Záruka

    4. Dodavatel ručí za jakost výrobku po dobu 6 městců ode dne splnění dodávky za předpokladu, že výrobek nebyl poškozen hrubým nebo neodborným zásahem.



    1. PŘÍLOHA

    2. KABEL UNIVERYÁLNÍ KB-01






    3. PŘÍLOHA

    4. KABEL SPN-1/ANK-1 KB-07






    5. PŘÍLOHA

    6. Připojení klávesnice CONSUL 259.11 (KB-13)

      PortJPR-1 X2Konektor
      JPR-1FRB 30Z/F3CannonSignál
      P1-IN0061D1
      P1-IN1042D2
      P1-IN2033D3
      P1-IN3054D4
      P1-IN4025D5
      P1-IN5086D6
      P1-IN6097D7
      -nezapojen8-9volný
      P0-IN03010SC
      P1-IN70711CLR
      P0-OUT01312AC
      0V2113A0
      P0-OUT11414ZVUK
      0V21150V
      Napájení ze zdroje16-210V
      +5V/0,95 A.22-24+5V
      25volný

      Klávesnici nelze napájet ze systémového panelu SPN-1, neboť jeho max. povolený odběr je 0,3A. Pro připojení možno použít např. plochý vodič PNLY 12x0,15 a pro napájení PNLY 2x0,50.



    7. PŘÍLOHA

    8. Abeceda ASCII (American Standard code for Information Interchange) dle ANS X 3.4.l968 byla s malými kompatibilními úpravami především komb. 2/4 nahradit obecnou značkou měny ¤ převzata mezinárodními organizacemi jako Mezinárodní abeceda č.5 MA5 dle CCITT V.3/1968. a také jako ISO7 dle ISO R 646/1973 pro národní použití s diakritickými znaménky byly upřesněny
      komb. 5/C háček nad písmenem ˇ
      komb. 6/0 čárka nad písmenem '
      komb. 7/E kroužek nad písmenem °
      vše v rámci mezinárodních norem jako
      Kód obměna informacij KOI-7čsl dle ČSN36 9102/1979 (nahr. z 1970).



    9. PŘÍLOHA

    10. NULNullprázdny symbol
      SOHStart of Headingzačátek záhlaví
      STXStart of Textzačátek textu
      ETXEnd of Textkonec textu
      EOTEnd of Transmissionkonec přenosu
      ENQEnquirydotaz
      ACKAcknowledgepotvrzeni
      BELBellzvonek
      BSBack Spacekrok zpět
      HTHorizontal Tabulationvodorovná tabulace
      LFLine Feedřádek
      VTVertical Tabulationsvislá tabulace
      FFForm Feednová stránka
      CRCarriage Returnnávrat vozíku
      SOShift-outzměna registru
      SIShift-innávrat registru

      DLEDate Link Escapeautoregistr 1
      DC1Device Control 1ovládání zařízení 1
      DC2Device Control 2ovládání zařízení 2
      DC3Device Control 3ovládání zařízení 3
      DC4Device Control 4stop
      NAKNegative Acknowledgezáporná odpověď
      SYNSynchronous Idlesynchronizace
      ETB   End of Transmission Block   konec bloku
      CANCancelzrušení
      EMEnd of Mediumkonec média
      SUBSubstitutesubstituce
      ESCEscapeautoregistr 2
      FSFile Separatoroddělovač souborů
      GSGroup Separatoroddělovač skupin
      RSRecord Separatoroddělovač vět
      USUnit Separatoroddělovač jednotek

      SPSpacemezera
      DELDeletevýmaz



    11. PŘÍLOHA

    12. HEX   DEC   ASCII          HEX   DEC   ASCIIHEX    DEC   ASCII          HEX   DEC   ASCII
      000NUL2032Space       4064@6096 `
      011SOH2133!4165A6197a
      022STX2234"4266B6298b
      033ETX2335#4367C6399c
      044EOT2436$4468D64100d
      055ENQ2537%4569E65101e
      066ACK2638&4670F66102f
      077BEL2739'4771G67103g
      088BS2840(4872H68104h
      099HT2941)4973I69105i
      0A10LF2A42*4A74J6A106j
      0B11VT2B43+4B75K6B107k
      0C12FF2C44,4C76L6C1081
      0D13CR2D45-4D77M6D109m
      0E14SO2E46.4E78N6E110n
      0F15SI2F47/4F79O6F111o

      1016DLE304805080P70112p
      1117DC1314915181Q71113q
      1218DC2325025282R72114r
      1319DC3335135383S73115s
      1420DC4345245484T74116t
      1521NAK355355585U75117u
      1622SYN365465686V76118v
      1723ETB375575787W77119w
      1824CAN385685888X78120x
      1925EM395795989Y79121y
      1A26SUB3A58:5A90Z7A122z
      1B27ESC3B59;5B91[7B123{
      1C28FS3C60<5C92\7C124|
      1D29GS3D61=5D93]7D125}
      1E30RS3E62>5E94^7E126~
      1F31US3F63?5F95_7F127DEL



    13. PŘÍLOHA

    14. PROGRAMOVÁNÍ ANK-1 S POUŽITÍM JPR-1






    15. PŘÍLOHA

    16. Zařízení ANK-1   Konektor: X1   Klíč: C6Typ: TY 5l3 3011
      Kabel KB-07Protikus: X2PRB 30 pólový   Typ: TX 514 3013
      Č.SIGNÁL   NÁZEVTYP   Č.SIGNÁL   NÁZEVTYP
      0102KI-4Vstup kláv. do P1
      03   KI-2Vstup kláv. do P104KI-1Vstup kláv. do P1
      05KI-3Vstup kláv. do P1   06   KI-0Vstup kláv. do P1
      07KI-7Vstup kláv. do P108KI-5Vstup kláv. do P1   
      09KI-6Vstup kláv. do P110
      110VZem12
      13KO-0Vystup kláv. z P014KO-1Vystup kláv. z P0
      15KO-5Vystup kláv. z P016KO-6Vystup kláv. z P0
      17KO-4Vystup kláv. z P018KO-7Vystup kláv. z P0
      19KO-3Výstup kláv. z P020KO-2Výstup kláv. z P0
      210VZem22
      2324
      2526REStlačítko reset
      27+5VNepájení28+5VNepájení
      290VZem300VZem



    17. PŘÍLOHA

    18. Zařízení ANK-1   Konektor: X2   Klič: F3Typ: TY 513 3011
      Kabel KB-01Protikus: X2FRB 30 pólový   Typ: TX 514 3013
      Č.SIGNÁL   NÁZEVTYP   Č.SIGNÁL   NÁZEVTYP
      0102   P1-IN4Vstup portu 1
      03   P1-IN2Vstup portu 104PI-IN1Vstup portu 1
      05P1-IN3Vstup portu 106P1-IN0Vstup portu 1
      07P1-IN7Vstup portu 108P1-IN5Vstup portu 1
      09P1-IN6Vstup portu 110
      110VZem12
      13P0-OUT0   Výstup portu 014P0-OUT1Výstup portu 0
      15P0-OUT5Výstup portu 016P0-OUT6Výstup portu 0
      17P0-OUT4Výstup portu 018P0-OUT7Vystup portu 0
      19P0-OUT3Výstup portu 020P0-OUT2   Vystup portu 0
      210VZem22
      23P0-IN4Vstup portu 024P0-IN6Vstup portu 0
      25P0-IN7Vstup portu 026P0-IN5Vstup portu 0
      27P0-IN2Vstup portu 028P0-IN1Vstup portu 0
      29P0-IN3Vstup portu 030P0-IN0Vstup portu 0



    19. PŘÍLOHA





    20. PŘÍLOHA

    21. Jednotka ANK-1 ROZPISKA DÍLŮ 6XN 280 57

      Ks   TypOznačení polohopisné Název
      16XA 678 56držák
      16XA 569 49bočnice levá
      16XA 569 48bočnice pravá
      16XF 694 49kryt svařený spodní
      16XA 699 20kryt vrchní
      16XK 559 52S1-S3 trojice přepínacích tlačítek

      16XF 051 74deska klávesnice lepená obsahuje:
      16XA 394 18hmatník se sítotiskovým obrazem
      16XF 801 22fólie oboustranně lepivá neperfor.
      16XB 004 56ohebná deska PS jednostranná
      16XF 801 12fólie oboustranně lepivá perforovaná
      16X8 004 55základní deska PS jednostr.80x194 mm

      16XK 198 78deska logiky osazené obsahuje:
      16X8 004 63deska PS oboustranná 55x140 mm
      1TY 513 3011X1vidlice FRB 30 pólová klíč C6
      1TY 513 3011X2vidlice FRB 30 pólová klíč F3
      16XK 052 58B1akustická jednotka (bzučák)

      1MH 7400D1integrovaný obvod
      1MH 7405D2integrovaný obvod
      5GA 203V1-V5dioda
      1KF 517V6tranzistor
      1LQ 1732V7dioda svítivá zelené
      1LQ l132V8dioda svítivá rudá
      1TP 095470RR16 potenc. trimr cermetový těsny 0,5 W

      15Odpor 0,25 W tolerance 10%:
      2TR 191220RKR14,R15
      1TR 191560RKR13
      4TR 1911K0KR6-R9
      6TR 1912K2KR1-R5,R12
      2TR 19110KKR10,R11

      4Kondenzátor:
      2TK 783 100n/Z   C3,C4   keramicky
      1TC 215 220nC2metalizovaný polyesterový 100 V
      1TE 004 20uC1elektrolytický 15V



    22. PŘÍLOHA




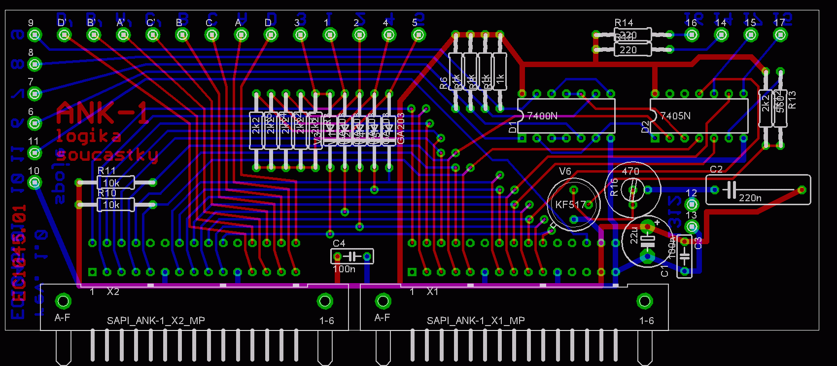
    23. Deska logiky klávesnice

    24. PŘÍLOHA


    25. El. schéma ANK-1


      Schéma logiky ANK-1 a černobílá verze ZDE.


      Schéma tlacitek ANK-1 a černobílá verze ZDE.



    26. PŘÍLOHA


    27. DPS logiky ANK-1


      DPS tlacitek ANK-1



    1. Úvod
    2. Technické parametry
    3. Popis funkce
    4. Instalace
    5. Programování
    6. Testování
    7. Údržba a servis
    8. Skladováni a záruka

    Přílohy:

    1. Zapojení kabelu KB-01
    2. Zapojení kabelu KB-07
    3. Zapojení kabelu pro připojení klávesnice Consul 259.11 (KB-13)
    4. Tabulka kódu ASCII
    5. Názvy řídících znaků kódu ASCII
    6. HEX a DEC vyjádřeni kódu ASCII
    7. Programování ANK-1 a JPR-1
    8. Tabulka konektoru X1
    9. Tabulka konektoru X2
    10. Výkres sestavení klávesnice M 1:1
    11. Rozpiska součástí klávesnice
    12. Deska logiky klávesnice
    13. El. schéma
    14. DPS




ÚVOD | Novinky | 8 Bitů | Příslušenství | Drobnosti | TTL | Kontakt


SAPI-1 | ONDRA | PMI-80 | PMD-85 | klony PMD-85 | klony SM50/40 | PETR | PLAN-80A | IQ151 | TNS | FK-1 | HVĚZDA | SP 830 | PCS 1-QR6000 | TEMS


ZPS | Technické prostředky | Programové vybavení | Dokumentace


8 bity / SAPI-1 / Technické prostředky / ANK-1



SAPI.cz - web o československých osmibitech, zejména SAPI-1. Provozuje EC1045 od roku 2011
Za korekce češtiny dekuji: MELSOFTovi, Silliconovi, Martinu Lukáškovi a NOSTALCOMPovi

Když začínám blbnout z 8bitů tak se chodím léčit mezi otaku.
Animefest.cz