ÚVOD | Novinky | 8 Bitů | Příslušenství | Drobnosti | TTL | Kontakt


SAPI-1 | ONDRA | PMI-80 | PMD-85 | klony PMD-85 | klony SM50/40 | PETR | PLAN-80A | IQ151 | TNS | FK-1 | HVĚZDA | SP 830 | PCS 1-QR6000 | TEMS


ZPS | Technické prostředky | Programové vybavení | Dokumentace


8 bity / SAPI-1 / Technické prostředky / DHM-1




DHM-1



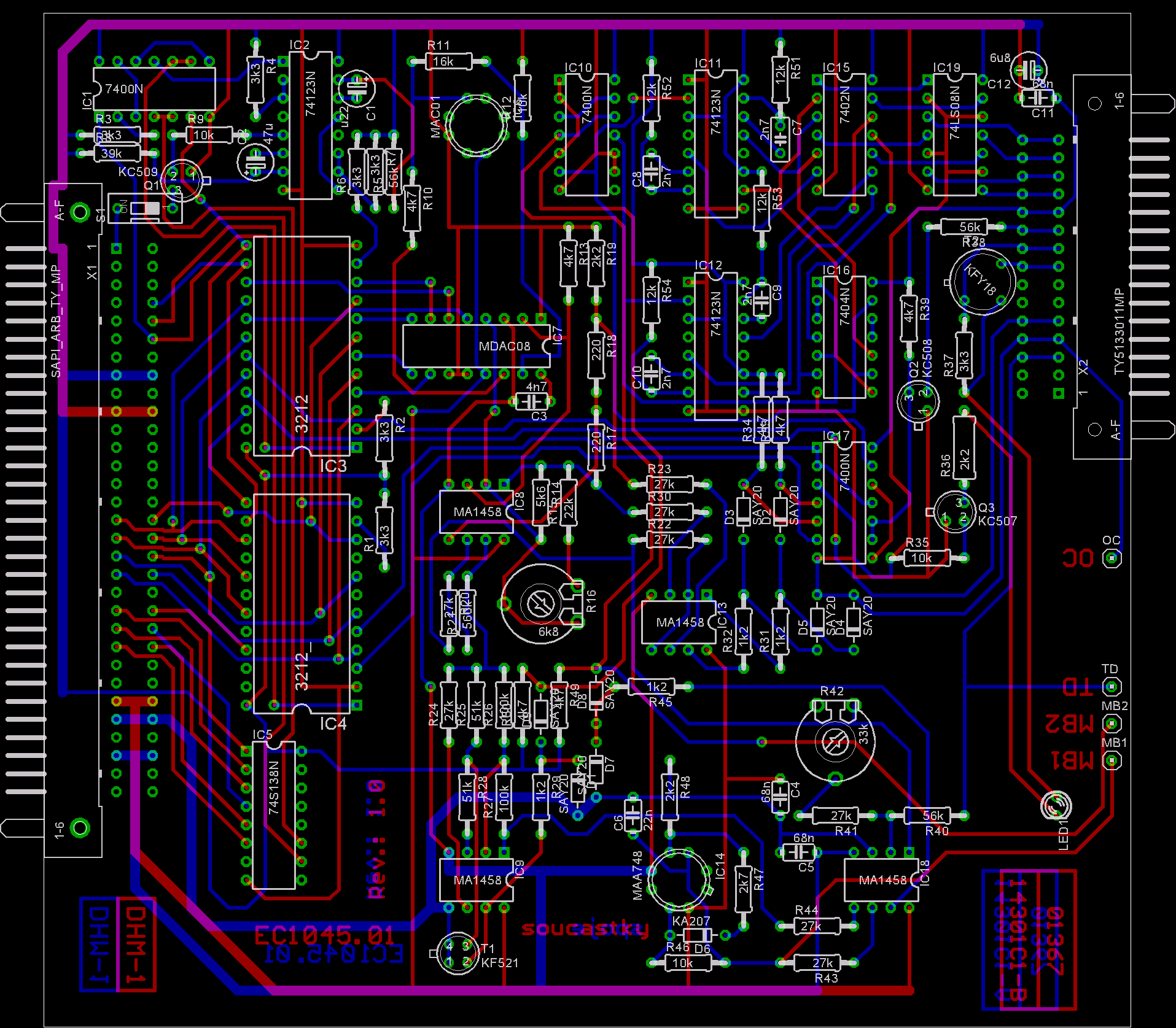
K desce DHM-1 nemám dokumentaci, schéma získáno metodou zpětného inženýrstvý.

Stručný popis funkce.

Není mi znám původ desky ani netuším její funkci. Na desce se nachází zapojení typu "watch dog".

Adresace desky

Deska obsahuje neúplný dekodér adres, čímž zabírá 8 adres pro zápis A0 až A7 a 4 adresy pro čtení A0 až A3. Kdy vždy 4 adresy po sobě se zrcadlí.




Schéma DHM-1 a černobílá verze ZDE.




DPS DHM-1





ÚVOD | Novinky | 8 Bitů | Příslušenství | Drobnosti | TTL | Kontakt


SAPI-1 | ONDRA | PMI-80 | PMD-85 | klony PMD-85 | klony SM50/40 | PETR | PLAN-80A | IQ151 | TNS | FK-1 | HVĚZDA | SP 830 | PCS 1-QR6000 | TEMS


ZPS | Technické prostředky | Programové vybavení | Dokumentace


8 bity / SAPI-1 / Technické prostředky / DHM-1



SAPI.cz - web o československých osmibitech, zejména SAPI-1. Provozuje EC1045 od roku 2011
Za korekce češtiny dekuji: MELSOFTovi, Silliconovi, Martinu Lukáškovi a NOSTALCOMPovi

Když začínám blbnout z 8bitů tak se chodím léčit mezi otaku.
Animefest.cz