ÚVOD | Novinky | 8 Bitů | Příslušenství | Drobnosti | TTL | Kontakt


SAPI-1 | ONDRA | PMI-80 | PMD-85 | klony PMD-85 | klony SM50/40 | PETR | PLAN-80A | IQ151 | TNS | FK-1 | HVĚZDA | SP 830 | PCS 1-QR6000 | TEMS


ZPS | Technické prostředky | Programové vybavení | Dokumentace


8 bity / SAPI-1 / Technické prostředky / DKM-1




DKM-1



K desce nemám dokumentaci, schéma získáno metodou zpětného inženýrství.

Deska DKM-1 slouží k připojení do sítě mikropočítačů PMD-85 s moduly sítě PMD-71 nebo mikropočítačů CONSUL 2717 kdy SAPI-1 sloužilo jako server. Přenos dat je sériový synchronní, rozhraní je řešeno pomocí proudového rozhraní realizované pomocí obvodů 75107 až 75110 (CCITT V.35), synchronnost přenosu je zajištěna tím že na druhém kanále jsou posílané hodiny stanice, co vysílá. Režim přenosu dat je poloduplex, jedna stanice vysílá a ostatní přijímají.

Zapojení DKM-1 je řešeno podobně jako u PMD-71 nebo CONSUL 2717. Přenosová rychlost je nastavována pomocí časovače 8253 a o sériový přenos se stará USART 8251. Je osazen i obvod přerušení, který je resetován zápisem do řídícího registru časovače 8253 a spuštěn dočítáním druhého kanálu časovače 8253.

Deska DKM-1 je řešena velice jednoduše a to bez datového budiče a s pevnou adresací obvodů 8251 a 8253.

Deska zabírá 8 adres pro zápis a čtení v rozsahu 30H - 37H kdy adresy 34H - 35H se zrcadlí s 36H - 37H vlivem neúplného dekodéru adres.

8251datový registr34H zrcadlo 36H
stavový registr   35H zrcadlo 37H
 
8253   čítač 130H
čítač 231H
čítač 332H
řídící registr33H




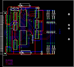
Schéma DKM-1 a černobílá verze ZDE.






DPS DKM-1





ÚVOD | Novinky | 8 Bitů | Příslušenství | Drobnosti | TTL | Kontakt


SAPI-1 | ONDRA | PMI-80 | PMD-85 | klony PMD-85 | klony SM50/40 | PETR | PLAN-80A | IQ151 | TNS | FK-1 | HVĚZDA | SP 830 | PCS 1-QR6000 | TEMS


ZPS | Technické prostředky | Programové vybavení | Dokumentace


8 bity / SAPI-1 / Technické prostředky / DKM-1



SAPI.cz - web o československých osmibitech, zejména SAPI-1. Provozuje EC1045 od roku 2011
Za korekce češtiny dekuji: MELSOFTovi, Silliconovi, Martinu Lukáškovi a NOSTALCOMPovi

Když začínám blbnout z 8bitů tak se chodím léčit mezi otaku.
Animefest.cz