ÚVOD | Novinky | 8 Bitů | Příslušenství | Drobnosti | TTL | Kontakt
SAPI-1 | ONDRA | PMI-80 | PMD-85 | klony PMD-85 | klony SM50/40 | PETR | PLAN-80A | IQ151 | TNS | FK-1 | HVĚZDA | SP 830 | PCS 1-QR6000 | TEMS
ZPS | Technické prostředky | Programové vybavení | Dokumentace
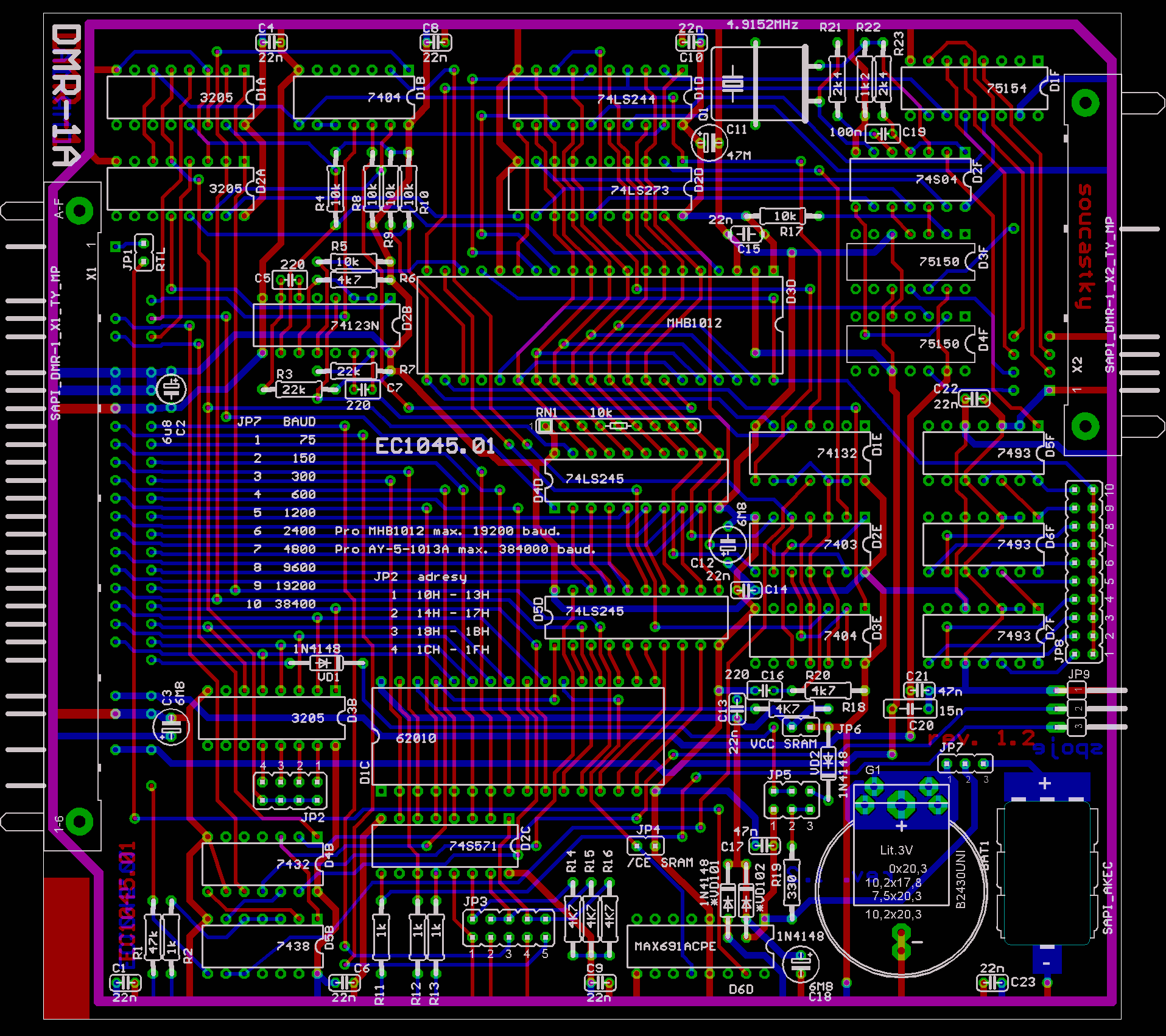
Deska DMR-1A vznikla z potřeby osadit do JZS-1A více desek a to hlavně u CPM sestav. DMR-1A slučuje DSM-1 a RAM, z desky DSM-1 byl převzat jen sériový port a do zbývajícího prostoru se vměstnala SRAM. Původně bylo v plánu osadit i EEPROM 2864 ale ta je už nevešla. Paměťová část desky DMR-1A umožňuje nahradit desku RAM-1Z nebo RAM-1A a DSM-1 v sestavách ZPS-3 a ZPS-4 nebo RAM-1 z určitými omezeními i REM-1 případně i DSM-1 pokut bude stačit jen sériové rozhraní (RS232C) v sestavách ZPS-1 a ZPS-2.
Obvody sériového modemu vycházejí z desky DSM-1, kdy je zachována plná programová slučitelnost pro sériové rozhraní tj. RS232C. Vynechány jsou obvody pro spolupráci s kazetovým magnetofonem a obvod pro dálnopisný konvertor DPK-1. Z důvodu slučitelnosti s DSM-1 byl zachován UART MHB 1012 (AY-5-1013) ale kde to bylo možné, se použili modernější ale hlavně prostorově úspornější obvody. Konkrétně 2x 3216 je nahrazen 74LS245 a 2x MH3212 jsou nahrazeny obvody 74LS244 a 74LS273. Zjednodušen byl zdroj hodin pro přenosové rychlosti, zrušené byli přenosové rychlosti 200, 100 a 50 baud a byli přidány přenosové rychlosti 19200 a 38400 baud. Podle katalogu je maximální přenosová rychlost pro UART MHB 1012 19200baud a pro UART AY-5-1013 38400 baud. Z UART MHB 1012 jde vybrat obvody, co chodí spolehlivě i při 38400 baud.
Základní adresa sériového modemu
| JP2 | adresa |
| 1 | 10H |
| 2 | 14H |
| 3 | 18H |
| 4 | 1CH |
Nastavení přenosové rychlosti pro UART
| JP8 | BAUD |
| 1 | 75 |
| 2 | 150 |
| 3 | 300 |
| 4 | 600 |
| 5 | 1200 |
| 6 | 2400 |
| 7 | 4800 |
| 8 | 9600 |
| 9 | 19200 |
| 10 | 38400 |
Ve zbylém prostoru desky je osazená paměť a to 128KB SRAM D1C 62010, dekodér adres je řešen pomocí PROM D2C 74S571 který pracuje z rozlišením 1KB v celém adresném rozsahu. Dále je možno do adresného dekodéru zavést mapovací signály MAP1 a MAP2. Celkem je možno mít až 8 verzí konfigurací paměti a z toho až 4 verze konfigurací paměti, které se dají měnit za provozu pomocí signálů MAP.
| JP7 | spojeno | rozpojeno | adresa PROM D2C 74S571 |
| 1 | MAP1 | A6 | |
| 2 | LOG0 | LOG1 nebo MAP1 | A6 |
| 3 | MAP2 | A7 | |
| 4 | LOG0 | LOG1 nebo MAP2 | A7 |
| 5 | LOG0 | LOG1 | A8 |
Význam datových bitu PROM D2C 74S571
| D0 | Povolení adresace SRAM D1C 62010 |
| D1 | adresa A16 pro SRAM D1C 62010 |
| D2 | nezapojeno |
| D3 | blokování zápisu do paměti tj. MW |
| JP9 | |
| 1 - 2 | trvalé povolení zápisu do pamětí |
| 2 - 3 | řízené blokování zápisu do pamětí |
SRAM D1C 62010 umožňuje zálohování a je s touto variantou počítáno, pro zálohování je použit k tomu účelu určen obvod a to D6D MAX691. Alternativně jde pro zálohování použit místo D6D MAX691 dvě diody VD101 a VD102 ale tím se sníží spolehlivost zálohovaní. Pokut není použité zálohování SRAM D3D 62010 je potřeba zapojit propojky JP4 a JP6 pro správnou funkci SRAM D1C 62010. K zálohování lze použit bud akumulátor BAT1 nebo baterii G1, JP7 volí, zda bude pro zálohování použit akumulátor BAT1 nebo baterie G1, případně JP7 slouží jako odpojovač akumulátoru BAT1 nebo baterie G1. Dobíjení lze použít pouze pro akumulátor BAT1.
| JP7 | |
| rozpojeno | odpojen akumulátor BAT1 i baterie G1 |
| spojeno 1 - 2 | připojená baterie G1 |
| spojeno 2 - 3 | připojen akumulátor BAT1 |
| JP5 | |
| 1 | dobíjení akumulátoru BAT1 z +5V |
| 2 | dobíjení akumulátoru BAT1 z externího zdroje |
| 3 | zálohovací napětí z externího zdroje |
| JP1 | povolení reset od MAX691 |
| JP4 | povolení SRAM D3D 62010 pokut není použitý D1A MAX691 |
| JP6 | napájení pro SRAM D1C 62010 pokut není použito zálohování |
Seznam součástek
polovodiče
| 3 | D1A, D2A, D3B | 3205, 74LS138 |
| 2 | D1B, D3E | 7404 |
| 1 | D1D | 74LS244 |
| 1 | D1E | 74132 |
| 1 | D2B | 74123 |
| 1 | D2C | 74S571 |
| 1 | D2D | 74LS273 |
| 1 | D2E | 7403 |
| 1 | D2F | 74S04 |
| 1 | D4B | 7432 |
| 2 | D4D, D5D | 74LS245 |
| 1 | D5B | 7438 |
| 3 | D5F, D6F, D7F | 7493 |
| 1 | D1C | 62010, TC551001CP, 628128, ... |
| 1 | D3D | MHB1012 |
| 1 | D1F | 75154 |
| 2 | D3F, D4F | 75150 |
| 1 | D6D | MAX691, ADM691, ... |
| 2 | VD1, VD2 | 1N4148, ... |
| 2* | VD101, VD102 | 1N4148, ... |
Kondenzátory
| 11 | C1, C4, C6, C8-C10, C13-C15, C22, C23 | 22n | keramický |
| 4 | C2, C3, C12, C18 | 6µ8 | elektrolytický |
| 3 | C5, C7, C16 | 220 | keramický |
| 1 | C11 | 47µ | elektrolytický |
| 2 | C17, C21 | 47n | keramický |
| 1 | C19 | 100n | keramický |
| 1 | C20 | 15n | keramický |
odpory
| 1 | R1 | 47k | |
| 3 | R2, R11, R12, R13 | 1k | |
| 2 | R3, R7 | 22k | |
| 6 | R4, R5, R8, R9, R10, R17 | 10k | |
| 6 | R6, R14, R15, R16, R18, R20 | 4k7 | |
| 1 | R19 | 330 | |
| 2 | R21, R23 | 2k4 | |
| 1 | R22 | 1k2 | |
| 1 | RN1 | 10k | SIP |
ostatní
| 1 | Q1 | 4.9152MHz | Krystal HC49 | |
| 1 | BAT1 | 3.6V/80mA NiMH akumulátor (3.6V/60mA NiCd) | ||
| 1 | G1 | držák baterie | ||
| 1 | X1 | TY517 62 11 nebo TY 525 62 11 | klíč C6 | |
| 1 | X2 | TY513 30 11 nebo TY 527 30 11 | klíč A2 | |
| 3 | JP1, JP4, JP6 | jumper 1x2 | ||
| 1 | JP2 | jumper 2x4 | ||
| 1 | JP3 | jumper 2x5 | ||
| 1 | JP5 | jumper 2x3 | ||
| 1 | JP7 | jumper 1x3 | ||
| 1 | JP8 | jumper 2x10 | ||
| 1 | JP9 | jumper 1x3 | uhlový | |
Zapojení konektoru X1
| č. | signál | význam | typ | č. | signál | význam | typ | |
| 1 | RTL | Tlačítko reset | OUT | 2 | ||||
| 3 | 4 | |||||||
| 5 | 6 | |||||||
| 7 | 8 | RES | nulování | INP | ||||
| 9 | MR | čtení z paměti | INP | 10 | IOR | čteni z portu | INP | |
| 11 | MW | zápis do paměti | INP | 12 | IOW | zápis do portu | INP | |
| 13 | 14 | |||||||
| 15 | +5V | napájení | NAP | 16 | +5V | napájení | NAP | |
| 17 | +5V | napájení | NAP | 18 | +5V | napájení | NAP | |
| 19 | 0V | zem | NAP | 20 | 0V | zem | NAP | |
| 21 | MAP1 | ovládání výběru paměti 1 | INP | 22 | MAP2 | ovládání výběru paměti 2 | INP | |
| 23 | A9 | adresa | INP | 24 | A15 | adresa | INP | |
| 25 | A11 | adresa | INP | 26 | A14 | adresa | INP | |
| 27 | A13 | adresa | INP | 28 | A12 | adresa | INP | |
| 29 | A10 | adresa | INP | 30 | A8 | adresa | INP | |
| 31 | D4 | data | I/O | 32 | D3 | data | I/O | |
| 33 | D6 | data | I/O | 34 | D5 | data | I/O | |
| 35 | D2 | data | I/O | 36 | D7 | data | I/O | |
| 37 | D0 | data | I/O | 38 | D1 | data | I/O | |
| 39 | A1 | adresa | INP | 40 | A0 | adresa | INP | |
| 41 | A3 | adresa | INP | 42 | A2 | adresa | INP | |
| 43 | A5 | adresa | INP | 44 | A4 | adresa | INP | |
| 45 | A7 | adresa | INP | 46 | A6 | adresa | INP | |
| 47 | 48 | Uz | záložní napájení | NAP | ||||
| 49 | 50 | |||||||
| 51 | +12V | napájení | NAP | 52 | +12V | napájení | NAP | |
| 53 | 0V | zem | NAP | 54 | 0V | zem | NAP | |
| 55 | 56 | |||||||
| 57 | -12V | napájení | NAP | 58 | -12V | napájení | NAP | |
| 59 | 60 | |||||||
| 61 | 62 | INT0 | žádost o přeruš. | INP |
| Typ signálu: | INP | vstupní |
| OUT | výstupní | |
| I/O | obousměrný | |
| NAP | napájení |
Zapojení konektoru X2
| Č. | SIGNÁL | NÁZEV | TYP | Č. | SIGNÁL | NÁZEV | TYP | |
| 01 | ZEM | Signál 101 CCITT | V24 | 02 | TD | Vysílená data | V24 | |
| 03 | RD | Čtená data | V24 | 04 | RTS | Signál 105 CCITT | V24 | |
| 05 | CTS | Signál 106 CCITT | V24 | 06 | DSR | Signál 107 CCITT | V24 | |
| 07 | 0 V | Signál 102 CCITT | V24 | 08 | DCD | Signál 109 CCITT | V24 | |
| 09 | 10 | |||||||
| 11 | 12 | |||||||
| 13 | 14 | |||||||
| 15 | 16 | |||||||
| 17 | 18 | |||||||
| 19 | 20 | DTR | Signál 108 CCITT | V24 | ||||
| 21 | 22 | |||||||
| 23 | 24 | |||||||
| 25 | 26 | |||||||
| 27 | 28 | |||||||
| 29 | 30 |
| Typ signálu: | V24 | přenosové úrovně V24 |
Schéma DMR-1A a černobílá verze ZDE.
ÚVOD | Novinky | 8 Bitů | Příslušenství | Drobnosti | TTL | Kontakt
SAPI-1 | ONDRA | PMI-80 | PMD-85 | klony PMD-85 | klony SM50/40 | PETR | PLAN-80A | IQ151 | TNS | FK-1 | HVĚZDA | SP 830 | PCS 1-QR6000 | TEMS
ZPS | Technické prostředky | Programové vybavení | Dokumentace