ÚVOD | Novinky | 8 Bitů | Příslušenství | Drobnosti | TTL | Kontakt


SAPI-1 | ONDRA | PMI-80 | PMD-85 | klony PMD-85 | klony SM50/40 | PETR | PLAN-80A | IQ151 | TNS | FK-1 | HVĚZDA | SP 830 | PCS 1-QR6000 | TEMS


ZPS | Technické prostředky | Programové vybavení | Dokumentace


8 bity / SAPI-1 / Technické prostředky / DOV-1




DOV-1



OCR návodu DOV-1

SAPI-1



DESKA OPTOIZOLOVANYCH VSTUPŮ

DOV-1







6XV 122 51

6XK 199 81

TESLA ELSTROJ     TESLA LIBEREC     TESLA ELTOS-DIZ







Obsah:

  1. Úvod
  2. Technické parametry
  3. Popis funkce
  4. Instalace
  5. Programování
  6. Testováni
  7. Údržba a servis
  8. Všeobecné údaje

Přílohy:

  1. Tabulka konektoru X1
  2. Tabulka konektoru X2
  3. Tabulka konektoru X3
  4. Rozpiska součástí
  5. Výkres osazení
  6. Elektrické schéma


  1. ÚVOD

  2. Deska optoizolovaných vstupů DOV-1 umožňuje připojeni šestnácti dvouhodnotových signálů a jejich galvanické odděleni od systému SAPI-1. Galvanické odděleni je docíleno optočleny.

    Desku DOV-1 tvoři osazená deska plošného spoje o rozměrech 140 x 150 mm. Signály vstupují do desky přes dva 30 - pólové FRB konektory, Pomocí 62 - pólového FRB konektoru se deska DOV-1 připojuje na sběrnici ARB-1 /jednotka JZS-1, JZS-1A/ nebo IOB-1 /jednotka JPN-1/.



  3. TECHNICKE PARAMETRY

  4. Napájecí napětí+ 5 v ± 0,25 V
    Odběr ze zdroje+ 5 V max. 400 mA
    typ. 330 mA
    Max. napětí připojitelné na vstup   ± 24 V
    Vstupní odpor2,2 kΩ
    Rozmezí napětí přivedených
    na vstup zaručující log, úroveň 0
    - 24 V až + 5 V
    Rozmezí napětí přivedených
    na vstup zaručující log, úroveň 1
    + 18 V až + 24 V
    Napěti mezi jednotlivými
    vstupními bity smi být
    max. 42,5 V
    Nastavitelná adresalibovolná pomoci ROM
    /z výroby nastaveno A0H a A1H/
    Hmotnost desky130g
    Rozměr desky140 x 150 mm

    Pozn.: Signály přivedené na kontakty optočlenů musí splňovat bezpečnostní požadavky ČSN 36 9060



  5. POPIS FUNKCE

  6. Deska optoizolovaných vstupů DOV-1 obsahuje 16 optočlenů, které slouží ke galvanickému oddělení signálů vstupujících do desky DOV-1 přes konektory X2 a X3 od sběrnice mikropočítače SAPI-1. Zapojeni vstupních konektorů a význam jednotlivých bitů je popsán v tabulce 1.

    Vstupní strana optočlenů je ošetřena odporovými děliči a ochrannými diodami proti přepólováni. Signály z optočlenů jsou přivedeny na datovou sběrnici přes budiče MHB 8287 /D1B a D2B/. Dekodér adresy je tvořen pamětí ROM MH 745287 /D2A/.



  7. INSTALACE

    1. Desku vyjmeme z obalu a překontrolujeme, zda nedošlo k poškozeni desky při přepravě. Dále zkontrolujeme kontakty FRB konektorů, zda nedošlo k jejich mech, poškození.

    2. Překontrolujeme, zda adresa používaná deskou DOV-1, již není někde v souboru použita. V případě, že ano, je zapotřebí změnit obsah paměti, již je realizován dekodér adresy.

    3. Desku DOV-1 zasuneme do vany JZS-1 /JZS-1A/ nebo JPN-1. Desku lze zasouvat nebo vysouvat jen při vypnutém systému!

    4. Na konektor X2 případně X3 přivedeme kabel se signály, které je třeba galvanicky oddělit od systému SAPI-1.

    5. Obal desky uložíme pro případ zaslání desky do opravy.

    Konektor X2    Adresa A0H
      bit dat    optočten    Vývody    označení    označení  
    D0V281 - 2- IN0+ IN0
    D1V205 - 6- IN1+ IN1
    D2V279 - 10- IN2+ IN2
    D3V1913 - 14- IN3+ IN3
    D4V2617 - 18- IN4+ IN4
    D5V1821 - 22- IN5+ IN5
    D6V2525 - 26- IN6+ IN6
    D7V1729 - 30- IN7+ IN7

    Konektor X3    Adresa A1H
      bit dat    optočten    Vývody    označení    označení  
    D0V241 - 2- IN0+ IN0
    D1V325 - 6- IN1+ IN1
    D2V239 - 10- IN2+ IN2
    D3V3113 - 14- IN3+ IN3
    D4V2217 - 18- IN4+ IN4
    D5V3021 - 22- IN5+ IN5
    D6V2125 - 26- IN6+ IN6
    D7V2929 - 30- IN7+ IN7

    Tab. 1: Zapojení vstupních konektorů a význam jednotlivých bitů



  8. PROGRAMOVÁNÍ

  9. Deska DOV-1 představuje dva čtecí registry v prostoru vstupních / výstupních zařízení systému SAPI-1. Adresa je volitelná pomoci paměti ROM. Z výroby se dodává deska naadresovaná na adresy A0H a A1H. Obsah paměti ROM /D2A/ MH 74S287 je uveden v tabulce 2.

    ADR              OBSAH
    /HEX/
    00 F F F F F F F F F F F F F F F F
    10 F F F F F F F F F F F F F F F F
    20 F F F F F F F F F F F F F F F F
    30 F F F F F F F F F F F F F F F F
    40 F F F F F F F F F F F F F F F F
    50 F F F F F F F F F F F F F F F F
    ó0 F F F F F F F F F F F F F F F F
    70 F F F F F F F F F F F F F F F F
    80 F F F F F F F F F F F F F F F F
    90 F F F F F F F F F F F F F F F F
    A0 D E F F F F F F F F F F F F F F
    80 F F F F F F F F F F F F F F F F
    C0 F F F F F F F F F F F F F F F F
    D0 F F F F F F F F F F F F F F F F
    E0 F F F F F F F F F F F F F F F F
    F0 F F F F F F F F F F F F F F F F
    
    :20000000FFFFFFFFFFFFFFFFFFFFFFFFFFFFFFFFFFFFFFFFFFFFFFFFFFFFFFFFFFFFFFFF00
    :20002000FFFFFFFFFFFFFFFFFFFFFFFFFFFFFFFFFFFFFFFFFFFFFFFFFFFFFFFFFFFFFFFFE0
    :20004000FFFFFFFFFFFFFFFFFFFFFFFFFFFFFFFFFFFFFFFFFFFFFFFFFFFFFFFFFFFFFFFFC0
    :20006000FFFFFFFFFFFFFFFFFFFFFFFFFFFFFFFFFFFFFFFFFFFFFFFFFFFFFFFFFFFFFFFFA0
    :20008000FFFFFFFFFFFFFFFFFFFFFFFFFFFFFFFFFFFFFFFFFFFFFFFFFFFFFFFFFFFFFFFF80
    :2000A000FDFEFFFFFFFFFFFFFFFFFFFFFFFFFFFFFFFFFFFFFFFFFFFFFFFFFFFFFFFFFFFF63
    :2000C000FFFFFFFFFFFFFFFFFFFFFFFFFFFFFFFFFFFFFFFFFFFFFFFFFFFFFFFFFFFFFFFF40
    :2000E000FFFFFFFFFFFFFFFFFFFFFFFFFFFFFFFFFFFFFFFFFFFFFFFFFFFFFFFFFFFFFFFF20
    :00000001FF
    

    Tab. 2: Obsah paměti ROM /D2A/ 74S287



  10. TESTOVÁNÍ

  11. Deska optoizolovaných vstupů DOV-1 je ve výrobním podniku kontrolována testem TSX 17 v konfiguraci SAPI-1M.



  12. ÚDRŽBA A SERVIS

  13. Údržba desky DOV-1 spočívá v udržování kontaktů FRB konektorů. Tyto kontakty je nutno chránit před znečištěním a mechanickým poškozením, aby byla zajištěna spolehlivá činnost systému. Před každým zasunutím desky do sběrnice systému je nutno zkontrolovat, zda nejsou kontakty konektorů ohnuty, aby nedošlo k jejich ulomení.

    Servis desky zajišťuje dodavatel systému Tesla Eltos DIZ prostřednictvím svých servisních středisek. V případě odesláni desky do opravy je nutno ji zabalit do původního přepravního obalu.



  14. VŠEOBECNÉ ÚDAJE

    1. Pracovní podmínky
    2. Teplota okolí+ 5 ° C až + 40 ° C
      Relativní vlhkost40% až 80% při 30 ° C
      Prostředíneklimatizované, bez agresivních plynů a par
      Atmosférický tlak84 až 107 kPa
      Prašnost prostředímax. 1 mg/m3 velikost částic max. 10 µm
      Odolnost proti vibracím   0,1 mm při 25 Hz

    3. Krytí dle ČSN 33 0330     IP 00
    4. Deska je napájena ze zdroje, který odpovídá ČSN 36 9060
    5. Kvalifikace obsluhy a údržby pracovník poučený dle §4 vyhlášky 50/78 Sb.
    6. Skladování
    7. Skladovací prostor musí být suchý, dobře větraný, bez mechanických otřesů a chemických vlivů. Skladovací teplota musí být v rozmezí - 5°C až + 35°C a relativní vlhkost vzduchu smí být max. 75%. Výrobky musí být skladovány v neporušeném obalu. Při vybalováni desky /zvláště v zimním období/ je nutné ponechat výrobek v přepravním obalu 4 až 5 hodin v pracovních podmínkách, aby se zabránilo orosení desky.

    8. Záruka
    9. Výrobce ručí za jakost výrobku po dobu 6 měsíců ode dne splněni dodávky za předpokladu, že deska nebyla poškozena hrubým nebo neodborným zásahem.



  1. Příloha: Tabulka konektoru X1

  2. Deska: DOV-1   Konektor: X1   Klíč: C6   Typ: TY 517 6211
    Protikus:Sběrnice ARB-1 /JZS-1, JZS-1A/ - pozice X2 až X8
    Sběrnice IOB-1 /JPN-1/ - pozice X1 až X8
    č.signál   významtyp   č.signál   významtyp
    12
    34
    56
    78RESnulováníINP
    910IORčteniINP
    1112
    1314
    15+5Vnapájení   NAP16+5Vnapájeni   NAP
    1718
    190VzemNAP200VzemNAP
    2122
    2324
    2526
    2728
    2930
    31D4dataI/O32   D3dataI/O
    33   D6dataI/O34D5dataI/O
    35D2dataI/O36D7dataI/O
    37D0dataI/O38D1dataI/O
    39A1adresaINP40A0adresaINP
    41A3adresaINP42A2adresaINP
    43A5adresaINP44A4adresaINP
    45A7adresaINP46A6adresaINP
    4748
    4950
    5152
    5354
    5556
    5758
    5960
    6162
    Typ signálu:INP vstupní I/0 obousměrný   NAP napájení


  3. Příloha: Tabulka konektoru X2

  4. Deska: DOV-1   Konektor: X2   Klíč: D3   Typ: TY 513 3011
    Protikus: FRB zásuvka 30-pólová   Typ: TX 514 3013
    č.signál   význam   typ   č.signál   význam   typ
    1-IN0data -INP2+IN0data +INP
    34
    5-IN1data -INP5+IN1data +INP
    78
    9-IN2data -INP10+IN2data +INP
    1112
    13-IN3data -INP14+IN3data +INP
    1516
    17-IN4data -INP18+IN4data +INP
    1920
    21-IN5data -INP22+IN5data +INP
    2324
    25-IN6data -INP26   +IN6data +INP
    2728
    29   -IN7data -INP30+IN7data +INP
    Typ signálu: INP vstupní


  5. Příloha: Tabulka konektoru X3

  6. Deska: DOV-1   Konektor: X3   Klíč: A3   Typ: TY 513 3011
    Protikus: FRB zásuvka 30-pólová   Typ: TX 514 3013
    č.signál   význam   typ   č.signál   význam   typ
    1-IN0data -INP2+IN0data +INP
    34
    5-IN1data -INP5+IN1data +INP
    78
    9-IN2data -INP10+IN2data +INP
    1112
    13-IN3data -INP14+IN3data +INP
    1516
    17-IN4data -INP18+IN4data +INP
    1920
    21-IN5data -INP22+IN5data +INP
    2324
    25-IN6data -INP26   +IN6data +INP
    2728
    29   -IN7data -INP30+IN7data +INP
    Typ signálu: INP vstupní


  7. Příloha: Rozpiska součástí

  8. konstrukční materiál

    ks   označení   
    součásti
    označení   
    polohy
    název
    16XB 005 84deska PS dvoustranná
    16XA 276 08podložka pod objímku 18 pin
    1TY 517 6211X1vidlice FRB 62-pólová
    2TY 513 3011X2, X3vidlice FRB 30-pólová
    1TX 782 2171   objímka 18 pin

    pasivní prvky

    ks   označení
    součásti
    označení   
    polohy
    název
    16TR 191 390RK   R17-R32odpor 0,25W tolerance 10%
    16TR 191 2K2KR33-R48odpor 0,25W tolerance 10%
    16TR 191 4K7KR1-R16odpor 0,25W tolerance 10%
    2TR 191 l0KKR49,R50odpor 0,25W tolerance 10%
    2TK 783 22nC1,C2kondenzátor keramický

    polovodičové prvky

    ks   označení
    součásti
    označení   
    polohy
    název
    16KA 206V1-V16dioda křemíková
    16WK 164 12/4   V17-V32optočlen

    integrované obvody

    ks   označení
    součásti
    označení
    polohy
    název
    1MH 74ALS04   D1A6 x invertor
    1MH 74S287D2Apaměť PROM
    2MHB 8287D1B,D2B   osmibitový budič


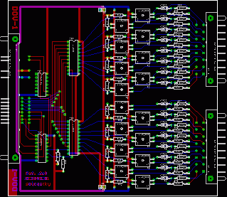
  9. Výkres osazení


  10. Výkres osazení



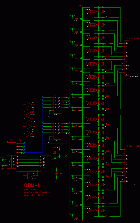
  11. Elektrické schéma


  12. Schéma DOV-1 a černobílá verze ZDE.



Obsah:

  1. Úvod
  2. Technické parametry
  3. Popis funkce
  4. Instalace
  5. Programování
  6. Testováni
  7. Údržba a servis
  8. Všeobecné údaje

Přílohy:

  1. Tabulka konektoru X1
  2. Tabulka konektoru X2
  3. Tabulka konektoru X3
  4. Rozpiska součástí
  5. Výkres osazení
  6. Elektrické schéma




ÚVOD | Novinky | 8 Bitů | Příslušenství | Drobnosti | TTL | Kontakt


SAPI-1 | ONDRA | PMI-80 | PMD-85 | klony PMD-85 | klony SM50/40 | PETR | PLAN-80A | IQ151 | TNS | FK-1 | HVĚZDA | SP 830 | PCS 1-QR6000 | TEMS


ZPS | Technické prostředky | Programové vybavení | Dokumentace


8 bity / SAPI-1 / Technické prostředky / DOV-1



SAPI.cz - web o československých osmibitech, zejména SAPI-1. Provozuje EC1045 od roku 2011
Za korekce češtiny dekuji: MELSOFTovi, Silliconovi, Martinu Lukáškovi a NOSTALCOMPovi

Když začínám blbnout z 8bitů tak se chodím léčit mezi otaku.
Animefest.cz