ÚVOD | Novinky | 8 Bitů | Příslušenství | Drobnosti | TTL | Kontakt


SAPI-1 | ONDRA | PMI-80 | PMD-85 | klony PMD-85 | klony SM50/40 | PETR | PLAN-80A | IQ151 | TNS | FK-1 | HVĚZDA | SP 830 | PCS 1-QR6000 | TEMS


ZPS | Technické prostředky | Programové vybavení | Dokumentace


8 bity / SAPI-1 / Technické prostředky / DPC-10




DPC-10



K desce DPC-10 nemám dokumentaci, schéma získáno metodou zpětného inženýrstvý.

Stručný popis funkce.

Deska pravděpodobně sloužila k počítání pulzů z jednoho z 32 vstup. S podmíněním uvedením desky do provozu, tri obvody mají nestandardní napájení se sběrnice a taktéž dekodér adres je povolován přítomnosti tohoto napájení. Vstupní signál je na stupu ošetřen ochrannými obvody tudíž je možno pracovávat signály vyšší než +5V (pouze kladné napětí). Podle zapojení signálů pro přerušení to vypadá, že deska byla vyvržená pro spolupráci s procesorovou deskou JPR-1A.

Adresace desky

Desku lze adresovat v celém adresném rozsahu, dekodér adres řešen pomoci PROM. Deska zabírá 9 adres a z toho 8 pro zápis a ctění a jednu adresu pro zápis.

Obsah PROM (INTELHEX)

:20000000FFFFFFFFFFFFFFFFFFFFFFFFFFFFFFFFFFFFFFFFFFFFFFFFFFFFFFFFFFFFFFFF00
:20002000FFFFFFFFFFFFFFFFFFFFFFFFFFFFFFFFFFFFFFFFFFFFFFFFFFFFFFFFFFFFFFFFE0
:20004000FFFFFFFFFFFFFFFFFFFFFFFFFFFFFFFFFFFFFFFFFFFFFFFFFFFFFFFFFFFFFFFFC0
:20006000FFFFFFFFFFFFFFFFFFFFFFFFFFFFFFFFFFFFFFFFFFFFFFFFFFFFFFFFFFFFFFFFA0
:20008000FFFFFFFEFDFDFDFDFBFBFBFBFFFFFFFFFFFFFFFFFFFFFFFFFFFFFFFFFFFFFFFF99
:2000A000FFFFFFFFFFFFFFFFFFFFFFFFFFFFFFFFFFFFFFFFFFFFFFFFFFFFFFFFFFFFFFFF60
:2000C000FFFFFFFFFFFFFFFFFFFFFFFFFFFFFFFFFFFFFFFFFFFFFFFFFFFFFFFFFFFFFFFF40
:2000E000FFFFFFFFFFFFFFFFFFFFFFFFFFFFFFFFFFFFFFFFFFFFFFFFFFFFFFFFFFFFFFFF20
:00000001FF



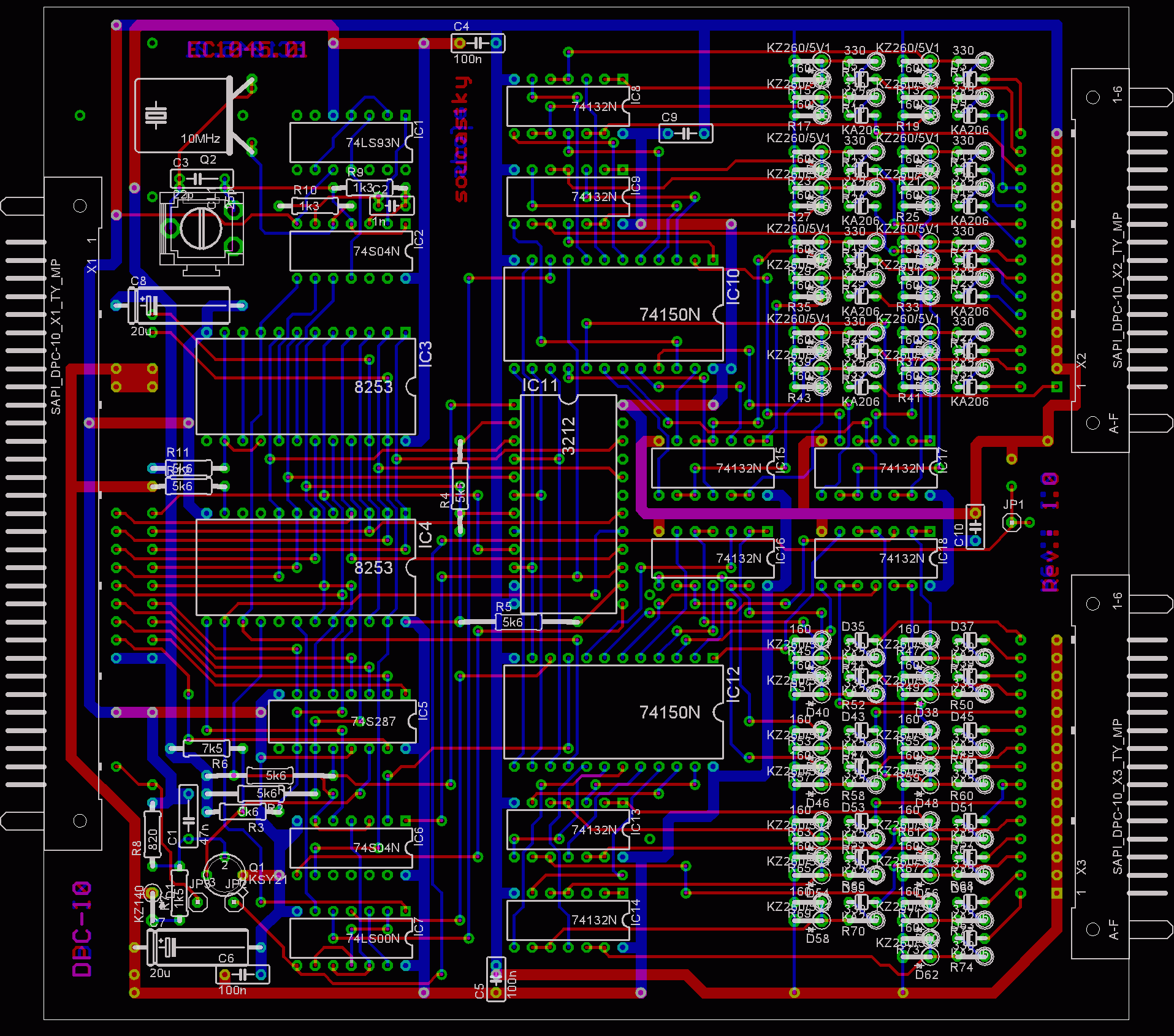
Schéma DPC-10 a černobílá verze ZDE.




DPS DPC-10





ÚVOD | Novinky | 8 Bitů | Příslušenství | Drobnosti | TTL | Kontakt


SAPI-1 | ONDRA | PMI-80 | PMD-85 | klony PMD-85 | klony SM50/40 | PETR | PLAN-80A | IQ151 | TNS | FK-1 | HVĚZDA | SP 830 | PCS 1-QR6000 | TEMS


ZPS | Technické prostředky | Programové vybavení | Dokumentace


8 bity / SAPI-1 / Technické prostředky / DPC-10



SAPI.cz - web o československých osmibitech, zejména SAPI-1. Provozuje EC1045 od roku 2011
Za korekce češtiny dekuji: MELSOFTovi, Silliconovi, Martinu Lukáškovi a NOSTALCOMPovi

Když začínám blbnout z 8bitů tak se chodím léčit mezi otaku.
Animefest.cz