ÚVOD | Novinky | 8 Bitů | Příslušenství | Drobnosti | TTL | Kontakt


SAPI-1 | ONDRA | PMI-80 | PMD-85 | klony PMD-85 | klony SM50/40 | PETR | PLAN-80A | IQ151 | TNS | FK-1 | HVĚZDA | SP 830 | PCS 1-QR6000 | TEMS


ZPS | Technické prostředky | Programové vybavení | Dokumentace


8 bity / SAPI-1 / Technické prostředky / DRV-1




DRV-1



OCR návodu DRV-1 stručná verze

SAPI-1
DRV-1



DESKA RELEOVÝCH VÝSTUPŮ

6XK 199 64/65







TESLA LIBEREC
koncernový podnik







Deska reléových výstupů DRV-1 umožňuje nezávislé spínání osmi výkonových zátěží s proudem do 1A. Zajišťuje galvanické oddělení zátěže od sběrnice systému SAPI-1.

Dodává se ve dvou variantách, které se liší napájecím napětím použitých relé.

  1. Deska DRV-1/12V - spínací relé je možno napájet ze zdroje SAPI-1 nebo z externího zdroje 12V=.
  2. Deska DRV-1/24V - spínací cívky relé je možno napájet pouze z externího zdroje 24V=.

TECHNICKÉ PARAMETRY

Odběr ze zdroje 5Vmax. 150mA
Odběr ze zdroje 12V (deska DRV-1/12V)   max. 400mA (50mA jedno relé)
Odběr ze zdroje 24V (deska DRV-1/24V)max. 200mA (25mA jedno relé)
Max. proud spínaný kontaktem1Ass
Max. napětí převedení na kontakty42V

Signály přivedení na kontakty relé musí splňovat bezpečnostní požadavky (zejména oddělení od sítě) dle ČSN 36 9060.

Adresace desky v prostoru I/O:

AdresaPropojky
F8H1 - 3
F9H1 - 2

Řízení relé se děje zápisem jednoho byte pomocí instrukce OUT na adresu nastavenou na desce DRV-1. Každý jednotlivý bit ovládá jedno relé. Význam bitů a zapojení konektoru jsou popsány následující tabulkou.


KONEKTOR X2

Číslo
špičky   
Název
sign.
Ovládající   
bit
Číslo
špičky   
Název
sign.
Ovládající
bit
1kontakt relé f1a   D02kontakt relé f1b   D0
3napájení relé +4napájení relé +
5kontakt relé f2aD16kontakt relé f2bD1
7zem8zem
9kontakt relé f3aD210kontakt relé f3bD2
1112
13kontakt relé f4aD314kontakt relé f4bD3
1516
17kontakt relé f5aD418kontakt relé f5bD4
1920
21kontakt relé f6aD522kontakt relé f6bD5
2324
25kontakt relé f7aD626kontakt relé f7bD6
2728
29kontakt relé f8aD730kontakt relé f8bD7

Tabulka nastavení propojky napájení relé ze sběrnice nebo externího zdroje.

Napájení ze sběrnice4-6
Napájení z ext. zdroje   4-5

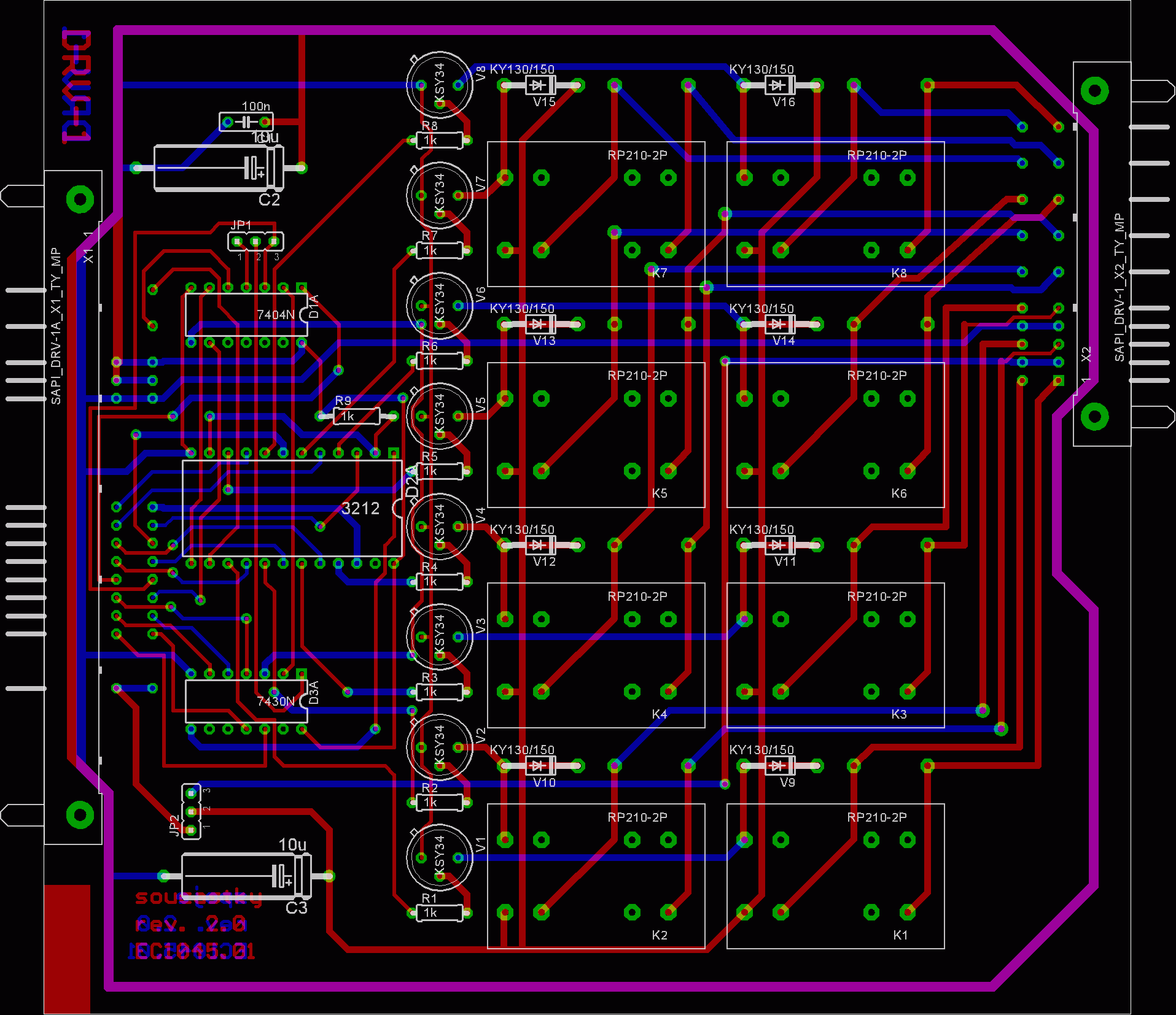
Rozmístění propojek na desce DRV-1


Obr. 1

ČÍSLO VÝKRESU   RELÉ RP 210   PROPOJKY
6XK199 64+ 24V4-5
6XK199 65+ 12V4-6




Schéma DRV-1 a černobílá verze ZDE.




DPS DRV-1



ÚVOD | Novinky | 8 Bitů | Příslušenství | Drobnosti | TTL | Kontakt


SAPI-1 | ONDRA | PMI-80 | PMD-85 | klony PMD-85 | klony SM50/40 | PETR | PLAN-80A | IQ151 | TNS | FK-1 | HVĚZDA | SP 830 | PCS 1-QR6000 | TEMS


ZPS | Technické prostředky | Programové vybavení | Dokumentace


8 bity / SAPI-1 / Technické prostředky / DRV-1



SAPI.cz - web o československých osmibitech, zejména SAPI-1. Provozuje EC1045 od roku 2011
Za korekce češtiny dekuji: MELSOFTovi, Silliconovi, Martinu Lukáškovi a NOSTALCOMPovi

Když začínám blbnout z 8bitů tak se chodím léčit mezi otaku.
Animefest.cz