ÚVOD | Novinky | 8 Bitů | Příslušenství | Drobnosti | TTL | Kontakt


SAPI-1 | ONDRA | PMI-80 | PMD-85 | klony PMD-85 | klony SM50/40 | PETR | PLAN-80A | IQ151 | TNS | FK-1 | HVĚZDA | SP 830 | PCS 1-QR6000 | TEMS


ZPS | Technické prostředky | Programové vybavení | Dokumentace


8 bity / SAPI-1 / Technické prostředky / DRV-1A




DRV-1A



OCR návodu DRV-1A

SAPI-1



Deska reléových výstupů

DRV-1A







6XV 122 82

TESLA

LIBEREC







Obsah:

  1. Úvod
  2. Technické parametry
  3. Popis funkce
  4. Instalace
  5. Programování
  6. Testování
  7. Údržba a servis
  8. Všeobecné údaje

Přílohy:

  1. Tabulka kontaktů- relé
  2. Význam propojek
  3. Tabulka konektoru XC1
  4. Tabulka konektoru XC2
  5. Tabulka konektoru XC3
  6. Rozpiska součástí
  7. Výkres osazení
  8. Elektrické schéma


  1. ÚVOD
  2. Deska reléových výstupů DRV-1A umožňuje nezávislé spínání osmi zátěží. Zajišťuje galvanické oddělení zátěže od systému SAPI-1 zvýšenou izolací s pevností 3,75 kV dle revidované ČSN 36 9060.

    Desku DRV-1A tvoří osazená deska plošného spoje o rozměrech 140 x 150 mm. Obsahuje osm jazýčkových relé, jejichž spínací kontakty jsou vyvedeny pro univerzální použití na dva 30-pólové FRB konektory. Na sběrnici systému SAPI-1 se deska připojuje pomocí 62-pólového FRB konektoru.



  3. TECHNICKÉ PARAMETRY
  4. Napájecí napětí+ 5 V ± 0,25 V
    + 12 V ± 0,5 V
     
    Odběr ze zdroje   + 5 Vmax. 300 mA
    + 12 V   max. 150 mA

    Výstupy
    Jazýčkové spínací kontakty RKR 2001   dle TGL 24 589
    Max. proud spínaný kontaktem0,5 A
    Max. napětí na kontaktu110 V =
    150 V
    Max. spínaný výkon12 W
    15 VA /50 Hz/
    Doba pří tahu kontaktu0,5 ms
    Doba odpadu kontaktu0,1 ms
    Přechodový odpor kontaktu250 mΩ max.

    Adresování desky
    Deska je adresována jako výstupní zařízení   /IOW/
    Nastavitelné adresy /hexadecimálně/40, 41, ... 47
    50, 51, ... 57
    60, 61, ... 67
    70, 71, ... 77

    Rozměry desky   140 x 150 mm
    Hmotnost265 g



  5. POPIS FUNKCE
  6. Deska reléových výstupů DRV-1A obsahuje osm jazýčkových relé, jejichž spínací kontakty S1 až S8 jsou vyvedeny pro univerzální použití na konektory XC2 a XC3.

    Každé z těchto relé /KH1 až KH8/ je ovládáno jedním bitem datové sběrnice D0 až D7. Sepnutí příslušného relé se provádí úrovní log. 1 v příslušném datovém bitu /viz příloha I/.

    Data se zapisují do registru 3212 /DD1/. Výstupy tohoto obvodu ovládají cívky relé přes spínací tranzistory VT1 až VT8.

    Signálem RES z mikropočítače se registr dat nuluje. To znamená, že po zapnutí systému nebo po stlačení tlačítka RESET jsou všechny kontakty relé rozpojeny.

    Adresa desky spolu se signálem zápisu /IOW/ je dekódována obvody 3205 /DD2 a DD3/ a je nastavitelná propojkami na desce /viz příloha II/.



  7. INSTALACE
    1. Desku DRV-1A vyjmeme z obalu a překontrolujeme, zda nedošlo k poškození desky při přepravě. Zkontrolujeme především kontakty FRB konektorů.

    2. Překontrolujeme zapojení propojek na desce, případně změníme.propojky podle potřeby.

    3. Překontrolujeme, zda adresa desky DRV-1A není již v systému použita.

    4. Desku zasuneme do jednotky JZS-1.
    5. Upozornění: Desku lze zasouvat a vysouvat jen při vypnutém napájení systému!

    6. Pokud obvody, které budou deskou DRV-1A ovládány, nesplňují požadavek bezpečného oddělení od sítě dle ČSN 9060, je z hlediska bezpečnosti nutné zajistit zakrytování přípojných míst desky DRV-1A /protikusy konektorů XC2 a XC3/. K tomu slouží kryty konektorů FRB, které lze objednat na zvláštní objednávku.

    7. Obal desky uložíme pro potřebu zaslání desky do opravy.


  8. PROGRAMOVÁNÍ
  9. Deska reléových výstupů DRV-1A představuje jeden zápisový registr v adresním prostoru vstupně výstupních zařízení souboru SAPI-1.

    Adresa je volitelná pomocí propojek na desce podle tabulky v příloze II.

    Výstupy jsou ovládány jednotlivými bity datové sběrnice podle přílohy I.



  10. TESTOVÁNÍ
  11. Funkce desky DRV-1A je ve výrobním podniku kontrolována testem TSX 22.



  12. ÚDRŽBA A SERVIS
  13. Údržba desky DRV-1A spočívá v udržování FRB konektorů. Kontakty FRB konektorů je nutno chránit před znečištěním a mechanickým poškozením, aby byla zajištěna spolehlivá činnost systému. Před každým zasunutím desky do sběrnice systému je nutné zkontrolovat, zda nejsou kontakty konektorů ohnuty, aby nedošlo k jejich ulomení.

    Servis desky DRV-1A zajišťuje dodavatel systému Tesla Eltos DIZ prostřednictvím svých servisních středisek. V případě zaslání desky do opravy je nutno ji zabalit do původního přepravního obalu.



  14. VŠEOBECNÉ ÚDAJE
  15. Pracovní podmínky

    Teplota okolí+ 5°C.až + 40°C
    Relativní vlhkost40% až 80% při 30°C
    Prostředíneklimatizované, bez
    agresivních plynů a par
    Atmosférický tlak84 až 107 kPa
    Prašnost prostředímax. 1 mg/m3
    velikost částic max. 10 µm
    Odolnost proti vibracím   0,1 mm při 25 Hz
     
    Krytí dle ČSN 33 0330IP 00

    Deska je napájena ze zdroje, který odpovídá ČSN 36 9060.

    Kvalifikace obsluhy a údržby pracovník poučený dle §4 vyhlášky 50/78 Sb.

    Skladování

    Skladovací prostor musí být suchý, dobře větraný, bez mechanických otřesů a chemických vlivů. Skladovací teplota musí být v rozmezí - 5°C až + 35°C a relativní vlhkost vzduchu smí být max. 75%. Výrobky musí být skladovány v neporušeném obalu. Při vybalování desky /zvláště v zimním období/ je nutné ponechat výrobek v přepravním obalu 4 až 5 hodin v pracovních podmínkách, aby se zabránilo orosení desky.

    Záruka

    Výrobce ručí za jakost výrobku po dobu 6 měsíců ode dne splnění dodávky za předpokladu, že deska nebyla poškozena hrubým nebo neodborným zásahem.



  1. Příloha: Tabulka kontaktů relé


  2. Příloha: Význam propojek
  3. Propojky určují hexadecimální adresu desky DRV-1A.



    Příklad: Deska DRV-1A je z výrobního podniku dodávána s nastavenou adresou 77H. Horní části adresy /7/ odpovídá propojka 10-14. Dolní části adresy /7/ odpovídá propojka 9-8. Dodávané zapojení je v tabulce vyznačeno orámováním.



  4. Příloha: Tabulka konektoru XC1
  5. Deska: DRV-1A   Konektor: XC1   Klíč: C6   Typ: TY 517 3111/51
    Protikus: Sběrnice ARB-1 /JZS-1, JZS-1A/ - pozice X2 až X8

    č.signál   významtyp   č.signál   významtyp
    12
    34
    56
    78RESnulováníINP
    910
    1112IOWzápisINP
    1314
    15+5VnapájeníNAP16+5Vnapájení   NAP
    17+5Vnapájení   NAP18+5VnapájeníNAP
    190VzemNAP200VzemNAP
    2122
    2324
    2526
    2728
    2930
    31D4dataINP32D3dataINP
    33D6dataINP34D5dataINP
    35D2dataINP36D7dataINP
    37D0dataINP38D1dataINP
    39A1adresaINP40A0adresaINP
    41A3adresaINP42A2adresaINP
    43A5adresaINP44A4adresaINP
    45A7adresaINP46A6adresaINP
    4748
    4950
    51+12VnapájeníNAP52+12VnapájeníNAP
    5354
    5556
    5758
    59   60
    6162   

    Typ signálu: INP - vstupní   NAP - napájení



  6. Příloha: Tabulka konektoru XC2
  7. Deska: DRV-1A   Konektor: XC2   Klíč: D6   Typ: TY 513 1011/24
    Protikus: FRB zásuvka 30-pólová

    č.signál   významtyp   č.signál   významtyp
    1S4bkontakt reléOUT2
    34S4akontakt reléOUT
    56
    7S3bkontakt reléOUT8
    910
    1112S3akontakt reléOUT
    1314
    15S2bkontakt reléOUT16
    1718
    1920S2akontakt reléOUT
    2122
    23S1bkontakt relé   OUT24
    25   26
    2728S1akontakt relé   OUT
    2930   

    Typ signálu: OUT - výstupní



  8. Příloha: Tabulka konektoru XC3
  9. Deska: DRV-1A   Konektor: XC3   Klíč: D4   Typ: TY 513 1011/24
    Protikus: FRB zásuvka 30-pólová

    č.signál   významtyp   č.signál   významtyp
    12
    34S8bkontakt reléOUT
    56
    7S8akontakt reléOUT8
    910
    1112S7bkontakt reléOUT
    1314
    15S7akontakt reléOUT16
    1718
    1920S6bkontakt reléOUT
    2122
    23S6akontakt reléOUT24
    2526
    27   28S5bkontakt relé   OUT
    29S5akontakt relé   OUT30   

    Typ signálu: OUT - výstupní



  10. Příloha: Rozpiska součástí
  11. typks   označení
    součásti
    označení
    polohy
    název
     
    konstrukční
    materiál
    16XB 006 47deska PS dvoustranná
    16XA 371 28spodní část krytu
    16XA 569 69vrchní část krytu
    146XA 474 101 až 14kontakt pro ovíjené spoje
    86XF 595 06KH1 až KH8cívka jazýčkového relé
    8TGL 24 589S1 až S8jazýčkový kontakt RKR 20
    1TY 517 6211XC1vidlice FRB 62-pólová
    2TY 513 3011XC2,XC3vidlice FRB 30-pólová
     
    pasivní
    prvky
    8TR 191 220RKliché R3 až R17odpor 0,25W tolerance 10%
    1TR 191 560RK   R1
    8TR 191 1K0Ksudé R2 až R16   
    1TF 010 22uC1kondenzátor elektrolytický
    1TK 782 100nC2kondenzátor keramický
     
    polovodičové   
    prvky
    8KA 262VD1 až VD8dioda křemíková
    8KFY 34VT1 až VT8tranzistor spínací NPN
    int. obvody
    2MH 3205DD2, DD3dekodér 1 z osmi
    1MH 3212DD1osmibitový střadač

    Pozn.: Drobný konstrukční materiál / šrouby, podložky, izolační trubičky, vodiče / není v rozpisce uveden.



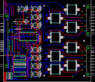
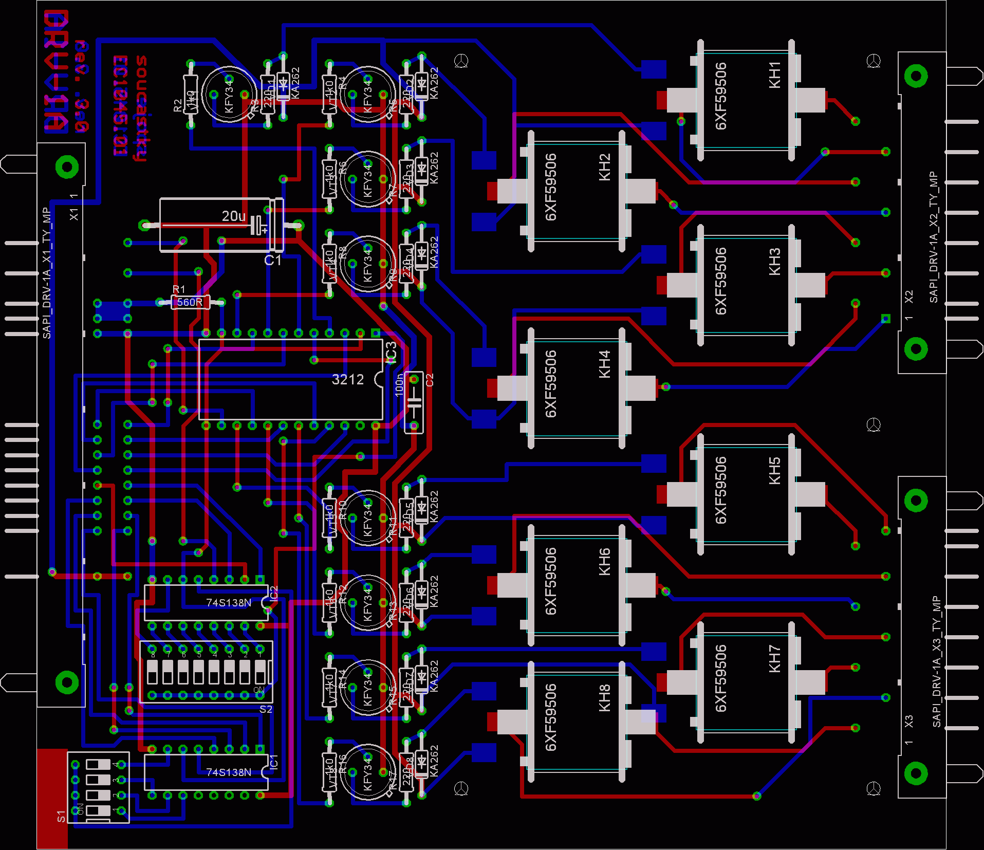
  12. PŘÍLOHA: VÝKRES OSAZENÍ DRV-1

  13. Rozložení součástek



  14. PŘÍLOHA: ELEKTRICKÉ SCHEMA

  15. Schéma DRV-1A a černobílá verze ZDE.



Obsah:

  1. Úvod
  2. Technické parametry
  3. Popis funkce
  4. Instalace
  5. Programování
  6. Testování
  7. Údržba a servis
  8. Všeobecné údaje

Přílohy:

  1. Tabulka kontaktů- relé
  2. Význam propojek
  3. Tabulka konektoru XC1
  4. Tabulka konektoru XC2
  5. Tabulka konektoru XC3
  6. Rozpiska součástí
  7. Výkres osazení
  8. Elektrické schéma


ÚVOD | Novinky | 8 Bitů | Příslušenství | Drobnosti | TTL | Kontakt


SAPI-1 | ONDRA | PMI-80 | PMD-85 | klony PMD-85 | klony SM50/40 | PETR | PLAN-80A | IQ151 | TNS | FK-1 | HVĚZDA | SP 830 | PCS 1-QR6000 | TEMS


ZPS | Technické prostředky | Programové vybavení | Dokumentace


8 bity / SAPI-1 / Technické prostředky / DRV-1A



SAPI.cz - web o československých osmibitech, zejména SAPI-1. Provozuje EC1045 od roku 2011
Za korekce češtiny dekuji: MELSOFTovi, Silliconovi, Martinu Lukáškovi a NOSTALCOMPovi

Když začínám blbnout z 8bitů tak se chodím léčit mezi otaku.
Animefest.cz