ÚVOD | Novinky | 8 Bitů | Příslušenství | Drobnosti | TTL | Kontakt


SAPI-1 | ONDRA | PMI-80 | PMD-85 | klony PMD-85 | klony SM50/40 | PETR | PLAN-80A | IQ151 | TNS | FK-1 | HVĚZDA | SP 830 | PCS 1-QR6000


ZPS | Technické prostředky | Programové vybavení | Dokumentace


8 bity / SAPI-1 / Technické prostředky / DTO-1A




DTO-1A



Obsah:

  1. DTO-1A


  1. DTO-1A
  2. Deska DTO-1A vychází z desky DTO-1 kdy na desce DTO-1A je přidaná možnost měřit napájecí proud testovaného IO a přepracovány konektory aby se zjednodušila kabeláž pro měření logických úrovní a umožnilo měření napájecího proudu testovaného IO.

    Deska DTO-1A je určena pro připojení k desce BWP-1 a případně i 2xADP-1 kdy spolu tvoří základ pro tester číslicových integrovaných obvodů, obsluhováno pomocí programu IOT.

    DTO-1A aneb Deska Testovaných Obvodů je určena pro připojování testovaných obvodů v pouzdrech DIL 14, 16, 20 a 24 s napájením v protilehlých rozích (ZIF28). A obvodů v pouzdrech DIL 14 a 16 s napájením na protilehlých stranách uprostřed pouzdra (ZIF16). Kdy v patici ZIF28 se obvody umisťují k spodní hraně patice a u ZIF16 k horní straně patice. Dané uspořádání vzniklo ze snahy mít co nejjednodušší zapojení připínání napájení. Připínání napájení je řešeno pomocí relé s přepínacím kontaktem.

    K ovládání relé slouží pomocné signály Px kdy P0 a P1 vybírají jednu ze 4 variant napájení pro danou ZIF patici, P2 vybírá ZIF28, P3 vybírá ZIF16 a P5 přepíná z indikace pomocí zelné svítivky aneb LED nad paticí určené k testování IO a připojením napájením a indikací pomocí červené svítivky aneb LED nad paticí při testování.

    Je použito celkem 8 relé (K1 až K8) kdy K8 je ovládáno signálem P5 a připíná +5V k napájení ZIF28 pro DIL 24 a relé K1 až K5. Relé K1 a K3 připínají napětí pro DIL14 (K1), DIL16 (K2) a DIL20 (K3) v patici ZIF28. Relé K4 až K7 připínají napájecí napětí pro ZIF16 kdy K4 a K5 +5V a K6 a K7 0V. Sepnutí jednotlivých relé je indikováno pomocí červené svítivky aneb LED vedle relé.

    Napájení DTO-1A je řešeno přes DIN 5(7,8) konektor kdy je použito +5V pro napájení TTL logiky na desce a +12V pro napájení relé, OZ a stabilizátoru +5V pro testovaný IO. Na DTO-1A jsou dále umístněné tři pomocné napájecí konektory „+12“ kde je trvale přítomno +12V z napájecího konektoru, „VCC“ kde je trvale přítomno +5V z napájecího konektoru a na „+5V“ je přítomno napájení jen tehdy, pokud je sepnuto napájení do patic ZIF.

    Pro testovaný IO je na DTO-1A stabilizátor 723 jehož odpor „R0“ tj. R19 pro omezení maximálního napájecího proudu je současně využít pro měření odebíraného proudu testovaným IO. Napětí pro měřený IO se nastavuje pomocí R18 a proud je omezen na cca 270mA. Mření proudu je převedeno na měření napětí aneb je zesílený napěťový úbytek na „R0“ tj. R19. OZ 741 dělá zdánlivou zem pro OZ 1458 a současně pomocí R27 (kompenzace nesymetrie vstupů) se nastavuje nula pro měření proudu. OZ 1458 obsahuje dva OZ, kdy každý OZ zesiluje napěťový úbytek na „R0“ tj. R19 tak aby po odečtení napájecího napětí pro testovaný IO byl výsledek proud a to v rozlišení na 0,1mA a 1mA. R26 slouží k nastavení zesílení pro rozlišení na 0,1mA a R21 pro nastavení zesílení pro rozlišení na 1mA. Kdy rozdíl 1V vůči napájecímu napětí testovaného IO je 10,0mA pro rozsah 0,1mA a 10mA pro rozsah 1mA. Maximální rozsah měření proudu pro rozsah 0,1mA je do cca 50mA a pro rozsah 1mA je do cca 500mA.

    U DTO-1 se původně vůbec nepočítalo s měřením napětí (logických úrovní a napájecího proudu pro testované IO). U DTO-1A bylo na měření pamatováno, pro připojení BWP-1 jsou určené konektory X2 a X3 a pro převodníky ADP-1 jsou určené konektory X4 a X5. Rozložení signálu na konektorech je provedeno tak aby se pokud možno co nejvíce zjednodušilo zapojení kabelů.

    U DTO-1 se jaksi nedomyslely výběrové obvody pro sepnutí relé, takže když nebyl připojen kabel nebo zapnut mikropočítač ale DTO-1 byla pod napětím tak došlo k sepnutí relé. Na DTO-1A je daný problém ošetřen i když ne zcela k dokonalosti aneb jde, programově sepnou napájení pro obě patice ZIF. Kvůli zpětné slučitelnosti a snaze použít minimum IO vznikl daný kompromis … hlavní problém co mi vadil se povedlo vyřešit aneb sepnutá relé když není zapojen kabel nebo zapnut mikropočítač.


    Rozpiska součástek

    Integrované obvody

    2IO4, IO67400
    2IO3, IO8   7406
    2   IO2, IO67420
    2IO1, IO53205 / 74138 / 74S405
    1IO9723 (MAA723, LM723, ...)
    1IO10741 (MAA741, LM741, ...)
    1IO111458 (MA1458, MC1458N, ...)

    polovodiče

    8   D1 - D81N4004 / KY130/80
    2LED1, LED35mmzelena
    2LED2, LED45mmcervena
    8LED5 - LED123mm/4mm   cervena
    2LED13, LED14   3mm/4mmžluta
     
    1T1KD135 / BD135

    Kondenzátory

    3   C1 - C333nkeramický
    1C4150   keramický
    4C5, C9, C13, C14   22nkeramický
    2C6, C1247µelektrolytický
    1C750µ AXIAL   elektrolytický
    1C820µ AXIALelektrolytický
    1C10100pkeramický
    1C11100nkeramický

    odpory

    2R1, R3330R
    1R7470R   
    4R2, R4, R5, R24   1k
    10   R6, R8 - R161k2
    1R201k5
    1R173k9
    3R28 - R304k7
    1R2212k
    2R23, R2533k
     
    1R192R20411/17
     
    1R172kRTRIM64Y
    1R2710kRTRIM64Y
    2R21, R2510kRTRIM64Z

    ostatní

    1X1DIN5(7 nebo 8)FDPS90
    2X2 - X5ML34   
     
    1ZIF16TEXTOOL16patice s nulovou silou
    1ZIF24TEXTOOL28patice s nulovou silou
     
    8K1 - K8TAGAMISAWA RY12W-K   signálové relé
     
    3   +12V, +5V, VCC   jumper 1x2
     
    1CHL1Chladic



    Zapojení konektoru X1

    č.signáltyp
    1+12VNAP
    20VNAP
    3+5VNAP
    4nz
    5sběrnice   snímání
    (6)nz
    (7)   nz
    (8)   nz
    Typ signálu:snímání   zpětný vodič pro +5V
    NAPnapájení

    Zapojení konektoru X2

    č.signál   význam   typ   č.signál   význam   typ
    10VzemNAP2zemNAP
    30VzemNAP4P1-IO6port P1I/O
    50VzemNAP6P1-IO5port P1I/O
    70VzemNAP8P1-IO4port P1I/O
    90VzemNAP10P1-IO3port P1I/O
    110VzemNAP12P1-IO2port P1I/O
    130VzemNAP14P1-IO1port P1I/O
    150VzemNAP16P1-IO0port P1I/O
    170VzemNAP18P0-IO7   port P0I/O
    190VzemNAP20P0-IO6port P0I/O
    210VzemNAP22P0-IO5port P0I/O
    230VzemNAP24P0-IO4port P0I/O
    250VzemNAP26P0-IO3port P0I/O
    270VzemNAP28P0-IO2port P0I/O
    29   0VzemNAP30P0-IO1port P0I/O
    310VzemNAP32   P0-IO0port P0I/O
    330VzemNAP34zemNAP
    Typ signálu:I/Oobousměrný
    NAP   napájení


    Zapojení konektoru X3

    č.signál   význam   typ   č.signál   významtyp
    10VzemNAP2zemNAP
    20VzemNAP4P2-IO7   port P2I/O
    50VzemNAP6P2-IO6port P2I/O
    70VzemNAP8P2-IO5port P2I/O
    90VzemNAP10P2-IO4port P2I/O
    110VzemNAP12P2-IO3port P2I/O
    130VzemNAP14P2-IO2port P2I/O
    150VzemNAP16P2-IO1port P2I/O
    170VzemNAP18P2-IO0port P2I/O
    190VzemNAP20P0řídící registr   IN
    210VzemNAP22P1řídící registrIN
    230VzemNAP24P2řídící registrIN
    250VzemNAP26P3řídící registrIN
    270VzemNAP28P4řídící registrIN
    29   0VzemNAP30P5řídící registrIN
    310VzemNAP32   P1-IO7port P1I/O
    330VzemNAP34zemNAP
    Typ signálu:INvstupní
    I/Oobousměrný
    NAP   napájení


    Zapojení konektoru X4

    č.signál   význam   typ   č.signál   význam   typ
    10VzemNAP2P0-IO7měření log. úrovníAN
    30VzemNAP4P0-IO6měření log. úrovníAN
    50VzemNAP6P0-IO5měření log. úrovníAN
    70VzemNAP8P0-IO4měření log. úrovníAN
    90VzemNAP10P0-IO3měření log. úrovníAN
    110VzemNAP12P0-IO2měření log. úrovníAN
    130VzemNAP14P0-IO1měření log. úrovníAN
    150VzemNAP16P0-IO0měření log. úrovníAN
    170VzemNAP18P2-IO3   měření log. úrovníAN
    190VzemNAP20P2-IO2měření log. úrovníAN
    210VzemNAP22P2-IO1měření log. úrovníAN
    230VzemNAP24P2-IO0měření log. úrovníAN
    250VzemNAP265Vměření nap. napětí   AN
    270VzemNAP28I1Mměření prouduAN
    29   0VzemNAP30I0.1Mměření prouduAN
    310VzemNAP32   ADrezervaAN
    330VzemNAP34zemNAP
    Typ signálu:ANanalogový
    NAP   napájení


    Zapojení konektoru X5

    č.signál   význam   typ   č.signál   významtyp
    10VzemNAP2P1-IO0měření log. úrovníAN
    30VzemNAP4P1-IO1měření log. úrovníAN
    50VzemNAP6P1-IO2měření log. úrovníAN
    70VzemNAP8P1-IO3měření log. úrovníAN
    90VzemNAP10P1-IO4měření log. úrovníAN
    110VzemNAP12P1-IO5měření log. úrovníAN
    130VzemNAP14P1-IO6měření log. úrovníAN
    150VzemNAP16P1-IO7měření log. úrovníAN
    170VzemNAP18P2-IO4   měření log. úrovníAN
    190VzemNAP20P2-IO5měření log. úrovníAN
    210VzemNAP22P2-IO6měření log. úrovníAN
    230VzemNAP24P2-IO7měření log. úrovníAN
    250VzemNAP265Vměření nap. napětí   AN
    270VzemNAP28I1Mměření prouduAN
    29   0VzemNAP30I0.1Mměření prouduAN
    310VzemNAP32   ADrezervaAN
    330VzemNAP34zemNAP
    Typ signálu:ANanalogový
    NAP   napájení



    Zapojení patic ZIF

    ZIF28

            D   D   D   D           D   D   D   D
            I   I   I   I           I   I   I   I
            L   L   L   L           L   L   L   L
            2   2   1   1           1   1   2   2 
            4   0   6   4  ZIF 28   4   6   0   4
            .   .   .   . +--\/--+  .   .   .   .
    (AD     .   .   .   . = 1  28=  .   .   .   .  P0-7)
    (PR-4   .   .   .   . = 2  27=  .   .   .   .  P2-7)
     P2-0   1   .   .   . = 3  26=  .   .   .  24  VCC
     P2-1   2   .   .   . = 4  25=  .   .   .  23  P2-6
     P2-2   3   1   .   . = 5  24=  .   .  20  22  P2-5/VCC
     P2-3   4   2   .   . = 6  23=  .   .  19  21  P2-4
     P0-O   5   3   1   . = 7  22=  .  16  18  20  P1-7/VCC
     P0-1   6   4   2   1 = 8  21= 14  15  17  19  P1-6/VCC
     P0-2   7   5   3   2 = 9  20= 13  14  16  18  P1-5
     P0-3   8   6   4   3 =10  19= 12  13  15  17  P1-4
     P0-4   9   7   5   4 =11  18= 11  12  14  16  P1-3
     P0-5  10   8   6   5 =12  17= 10  11  13  15  P1-2
     P0-6  11   9   7   6 =13  16=  9  10  12  14  P1-1
      GND  12  10   8   7 =14  15=  8   9  11  13  P1-0
                          +------+
    

    ZIF16

                D   D           D   D
                I   I           I   I
                L   L           L   L
                1   1           1   1
                6   4  ZIF 16   4   6
                .   . +--\/--+  .   .
     P0-O       1   1 = 1  16= 14  16  P1-7
     P0-1       2   2 = 2  15= 13  15  P1-6
     P0-2       3   3 = 3  14= 12  14  P1-5
     P0-3/VCC   4   4 = 4  13= 11  13  P1-4/GND
     P0-4/VCC   5   5 = 5  12= 10  12  P1-3/GND
     P0-5       8   6 = 6  11=  9  11  P1-2
     P0-6       7   7 = 7  10=  8  10  P1-1
     P0-7       8     = 8   9=      9  P1-0
                      +------+
    



    Schéma DTO-1A a černobílá verze ZDE.




    DPS DTO-1A



    • Příslušenství
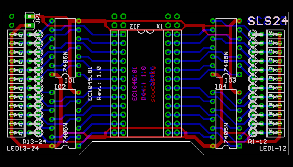
      1. SLS-24

      2. SLS-24



        SLS-24 vychází ideově z SLS 01 kdy původní SLS se nasazovala přímo na DIL14 nebo DIL 16 a umožňovala zobrazení logických stavů na IO, SLS-24 je určena k nasazení do ZIF28 na DTO-1 a obsahuje patici ZIF28 pro testované IO. logický stav se zobrazuje do DIL24, napájení je řešeno na rozdíl od SLS01 externě a připojuje se k JP2 na DTO-1.


        Schéma SLS-24 a černobílá verze ZDE.




        DPS SLS24



      3. Rz

      4. Rz



        Rz slouží k nastavení měření proudu na DTO-1A. Kdy pomocí propojek (jumprů) se nastavuje proud a při rozpojené propojce SX lze měřit protékající proud.


        Schéma Rz a černobílá verze ZDE.




        DPS Rz



    • Redukce

      1. REDUKCE



        Vzhledem k vlastnostem desky BWP-1 u které nelze nastavit třetí stav, aby se daly testovat, i obvody které mají na některých vývodech nestandardní signály případně připojené diskrétní součástky. Případně mít možnost testovat obvody s napájením, které nelze dosáhnout pomocí DTO-1 vzniklo několik redukcí.

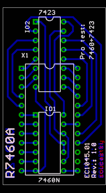
      2. R7460

      3. Redukce R7460 je určena pro test obvodů 7450, 7453 a 7455 nebo s expandérem 7460 a to 7460+7450, 7460+7453 a 7460+7455. Současně jde testovat jen jeden z obvodů (7450, 7453 a 7455) případně jen jeden z obvodů (7450, 7453 a 7455) s expandérem 7460.

      4. R7460A
      5. Redukce R7460A je určená pro testování obvodů 7423 nebo s expandérem 7460 tj. 7423+7460.

      6. R74100
      7. Obvod 74100 má nestandardní umístnění napájení 0V kdy R74100 upravuje napájení tak aby odpovídalo pro DIL24

      8. R_MKO
      9. Redukce R_MKO je určená pro test monostabilních klopných obvodu 74121, 74122 a 74123. Na redukci jsou umístěny i pasivní součástky tj. odpory a kondenzátory pro potřebu úplného testu. Na jednou jde testovat jen jeden obvod z 74121, 74122 a 74123.

      10. R_346/8
      11. Redukce R_346/8 slouží pro test obvodů D/E346D a D/E348D z produkce NDR.

      12. R75123
      13. Redukce R75123 je určená pro test obvodů 75123.

      14. R_75162
      15. Obvody 75162 se vyrábí ve dvou typech pouzder a to DIL24 a DIL22 kdy redukce R_75162 převádí pouzdro DIL22 na DIL24.




        Schéma R7460 a černobílá verze ZDE.

              


        Schéma R7460A a černobílá verze ZDE.

              


        Schéma R74100 a černobílá verze ZDE.

              


        Schéma R_MKO a černobílá verze ZDE.




        DPS R7460


        DPS R7460A


        DPS R74100


        DPS R_MKO




        Schéma R_346/8 a černobílá verze ZDE.

              


        Schéma R75123 a černobílá verze ZDE.

              


        Schéma R_75162 a černobílá verze ZDE.




        DPS R_346/8


        DPS R75123


        DPS R_75162



Obsah:

  1. DTO-1




ÚVOD | Novinky | 8 Bitů | Příslušenství | Drobnosti | TTL | Kontakt


SAPI-1 | ONDRA | PMI-80 | PMD-85 | klony PMD-85 | klony SM50/40 | PETR | PLAN-80A | IQ151 | TNS | FK-1 | HVĚZDA | SP 830 | PCS 1-QR6000


ZPS | Technické prostředky | Programové vybavení | Dokumentace


8 bity / SAPI-1 / Technické prostředky / DTO-1A



SAPI.cz - web o československých osmibitech, zejména SAPI-1. Provozuje EC1045 od roku 2011
Za korekce češtiny dekuji: MELSOFTovi, Silliconovi, Martinu Lukáškovi a NOSTALCOMPovi

Když začínám blbnout z 8bitů tak se chodím léčit mezi otaku.
Animefest.cz