ÚVOD | Novinky | 8 Bitů | Příslušenství | Drobnosti | TTL | Kontakt


SAPI-1 | ONDRA | PMI-80 | PMD-85 | klony PMD-85 | klony SM50/40 | PETR | PLAN-80A | IQ151 | TNS | FK-1 | HVĚZDA | SP 830 | PCS 1-QR6000 | TEMS


ZPS | Technické prostředky | Programové vybavení | Dokumentace


8 bity / SAPI-1 / Technické prostředky / DVT




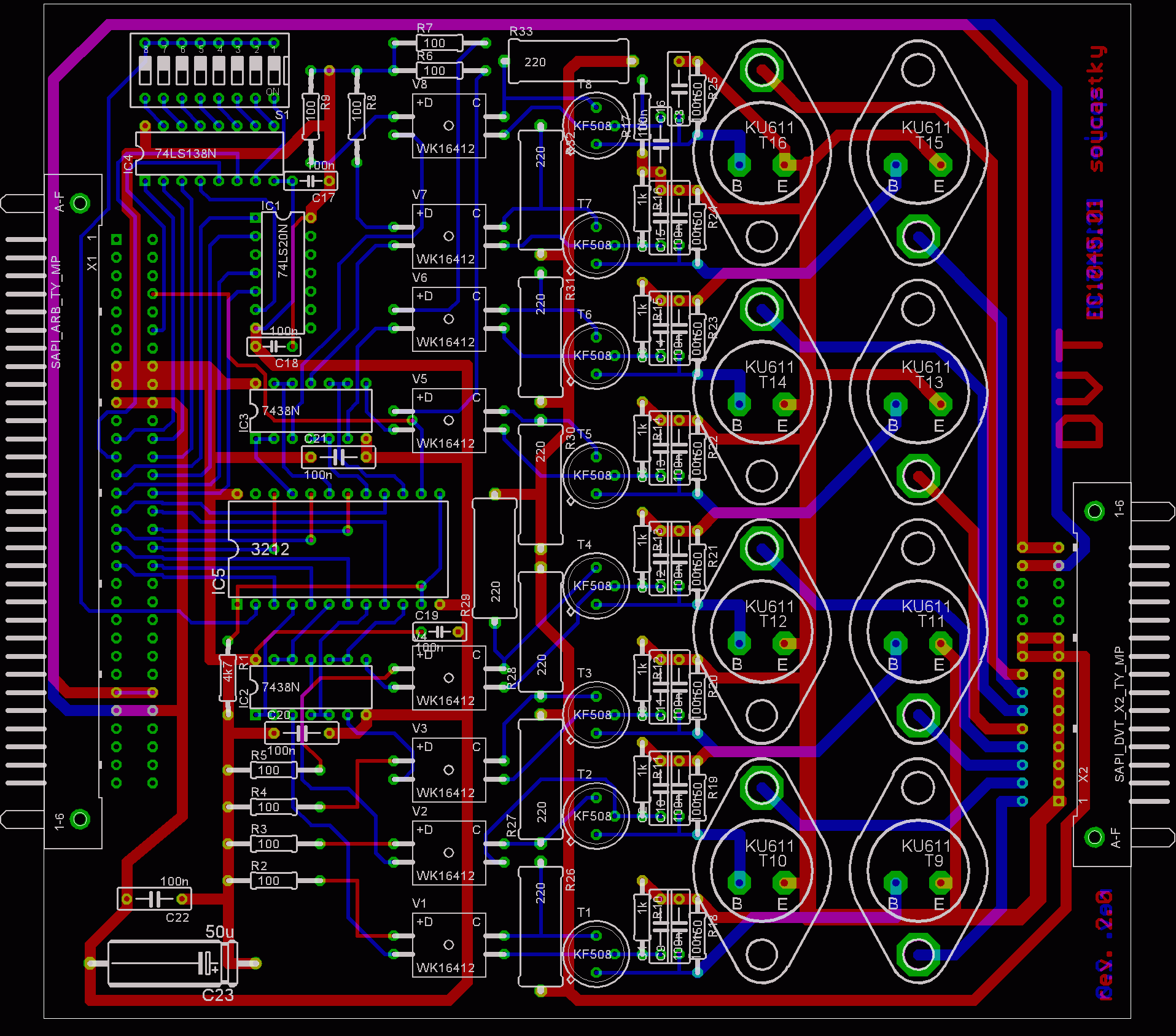
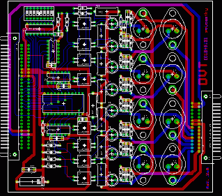
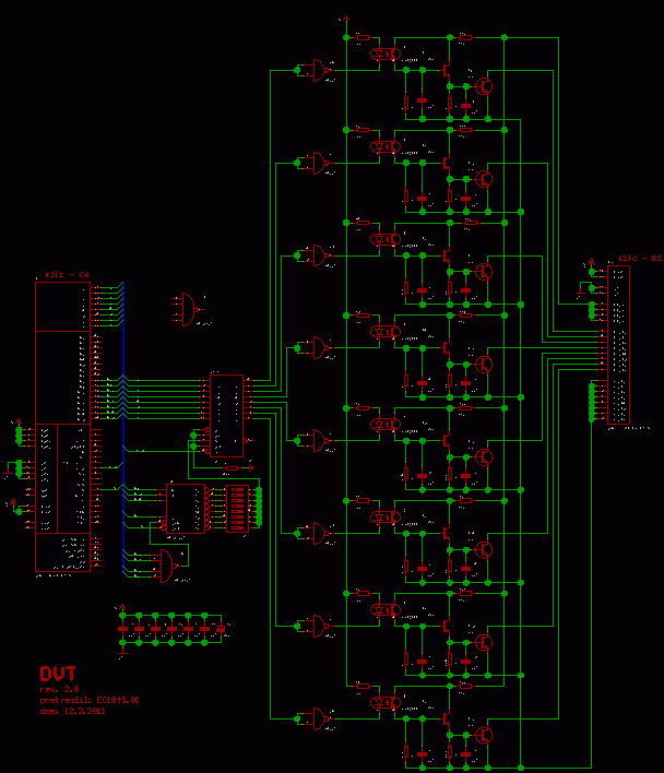
DVT



K desce nemám dokumentaci, schéma získáno metodou zpětného inženýrství.

Deska obsahuje osum výkonových optoizolovaných spínaču

deska zabírá jednu adresu pro zápis v daném rozsahu adres
obsazeni V/V prostoru
3D, 3F, 7D, 7F, BD, BF, FD, FF

Deska používá pro adresaci portů adresné signály A8 až A15 což u procesoru 8080A nečiní žádné potíže protože 8080A posílá adresu portu jak na spodní (A0 - A7) tak horní (A8 - A15) adresné vodiče. Přičemž procesor Z80 má jiné chování instrukcí pro periferie takže program z procesoru 8080A na Z80 a naopak jsou nepřenositelné.

DVT, MAS, SMJ, TRC, plus další standardní desky byly součástí jednoho systému. Netuším k čemu daný systém sloužil. Získáno jako torzo.




Schéma DVT a černobílá verze ZDE.




DPS DVT





ÚVOD | Novinky | 8 Bitů | Příslušenství | Drobnosti | TTL | Kontakt


SAPI-1 | ONDRA | PMI-80 | PMD-85 | klony PMD-85 | klony SM50/40 | PETR | PLAN-80A | IQ151 | TNS | FK-1 | HVĚZDA | SP 830 | PCS 1-QR6000 | TEMS


ZPS | Technické prostředky | Programové vybavení | Dokumentace


8 bity / SAPI-1 / Technické prostředky / DVT-1



SAPI.cz - web o československých osmibitech, zejména SAPI-1. Provozuje EC1045 od roku 2011
Za korekce češtiny dekuji: MELSOFTovi, Silliconovi, Martinu Lukáškovi a NOSTALCOMPovi

Když začínám blbnout z 8bitů tak se chodím léčit mezi otaku.
Animefest.cz