ÚVOD | Novinky | 8 Bitů | Příslušenství | Drobnosti | TTL | Kontakt


SAPI-1 | ONDRA | PMI-80 | PMD-85 | klony PMD-85 | klony SM50/40 | PETR | PLAN-80A | IQ151 | TNS | FK-1 | HVĚZDA | SP 830 | PCS 1-QR6000 | TEMS


ZPS | Technické prostředky | Programové vybavení | Dokumentace


8 bity / SAPI-1 / Technické prostředky / FDC-1




FDC-1A





FDC-1B



OCR návodu FDC-1

TESLA
ELTOS
STÁTNÍ
PODNIK
DIZ

SAPI-1


APLIKAČNÍ PŘÍRUČKA











FDC-1







Obsah:

  1. Úvod
  2. Technické parametry
  3. Instalace
  4. Popis funkce
  5. Programování
  6. Testování
  7. Údržba
  8. Všeobecné údaje
  9. Konfigurace mechanik
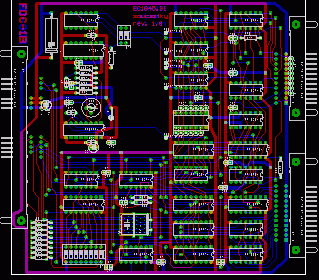
  10. Rozdíly v zapojeni
  11. Rozpiska součásti FDC-1A
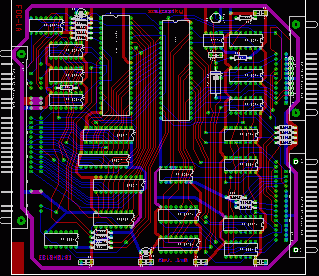
  12. Rozpiska součásti FDC-1B
  13. Rozloženi součástek FDC-1A
  14. Rozloženi součástek FDC-1B
  15. Elektrické schéma FDC-1A
  16. Elektrické schéma FDC-1B
  17. Obsah PROM


  1. ÚVOD

  2. Dvoudeskový řadič FDC-1 umožňuje připojit k mikroprocesorovému systému SAPI-1 mechaniky pružných disků a vytvořit tak systém pracuj i pod operačním systémem CP/M.

    Řadič FDC-1 umožňuje připojeni:

    - 4 ksmechanik s průměrem 8" s jednoduchou i dvojitou hustotou (v normě FM i MFM) a jednostranným i oboustranným záznamem
    - 4 ksmechanik s průměrem 5,25" s jednoduchou i dvojitou hustotou (v normě FM i MFM) a jednostranným i oboustranným záznamem
    - 4 ksvýše uvedených mechanik v libovolné kombinaci

    Oproti řadiči RPD-1 je FDC-1 vybaven kanálem DMA (8257) a moderní m obvodem 82 72 (CM 609), což umožňuje dosáhnout vyšší pracovní rychlosti, lze formátovat diskety atd.

    Účelem aplikační příručky je poskytnout uživateli základní informace pro instalaci a použiti řadiče FDC-1.



  3. Technické parametry

  4. Napájecí napětí desek   +5 V 5%
     
    Odběr prouduFDC-1A   max. 0,8 A
    FDC-1Bmax. 0,6 A
     
    Rozměry140 x 150 x 15 mm
     
    HmotnostFDC-1A180 g
    FDC-1B150 g
     
    Zátěže všech vstupů1,5 mA
     
    Zátěže všech výstupův log. 1250 µA
    v log.015 mA

    Všechny ostatní logické vstupy a výstupy v úrovních TTL výkonové a časově přizpůsobené sběrnici SAPI-1



  5. Instalace

  6. Před instalací desky FDC-1A,B zkontrolujeme, zda nedošlo během přepravy nebo skladování k mechanickému poškození desky nebo konektorů.

    Desky řadiče FDC-1 je možno připojit na sběrnici typu ARB-1 systému SAPI-1.

    Pomocí přepínačů nastavíme druh připojených mechanik.

    Po zasunutí desek FDC-1A a FDC-1B do vany a připojení na sběrnici kontrolujeme, zda nedošlo k nedovolenému zatížení sběrnice.



  7. Popis funkce

  8. FDC-1 (A,B) je dvoudeskový řadič pružných disků, umožňující provoz až 4 mechanik pružných disků a to Single Sided a Double Sided, Single Density a Double Density v různých kombinacích, umí 5" i 8" a to navzájem.

    Obě desky řadiče jsou propojeny stejnou propojkou jako u řadiče RPD-1 (A,B).

    Řadič je ve srovnáni s RPD-1 osazen modernější součástkovou základnou. Je osazen Floppy disk controlerem I8272 a obvodem přímého přístupu do paměti DMA I8257.

    Konfigurace mechanik je nastavena přepínačem DIL.

    Vzhledem k výše uvedenému faktu osazeni moderními součástkami je řadič FDC-1 spolehlivější ve srovnání s řadičem RPD-1.



  9. Programování

  10. Programování FDC-1A:

    Zápis do registru M a H (C8 a C9 = 74LS175) se provede na adresu 0FH podle následující tabulky:

    D0 = M0   D4 = H0Př.:LD A,88H
    D1 = M1D5 = H1OUT(0FH),A
    D2 = M2D6 = H2
    D3 = M3D7 = H3   aktivní M3 a H3

    Signály S0 - S3 odpovídají binárním slovům D0 a D1 zapsaným na adresu 0EH. Na této adrese lze zakázat či povolit přerušení bitem D3 a bitem D2 lze provést reset řadiče 8272 na desce FDC-1B.

    Instrukci IN 0EH lze číst stav DIL přepínače na bitech D0 a D1.


    Programování FDC-1B:

    Adresový dekodér je realizován ROM B5 (74S287).

    výstup Y3   je aktivní při 0EH a 0FH a přes X2 je přiveden na FDC-1B
    výstup Y2ovládá MR a MW pro 8257 a 8272
    výstup Y1je aktivní při 0CH a 0DH, přiveden na CS 8272
    výstup Y0je aktivní při 04 až 08 a je to CS pro 8257

    Programováni obvodů DMA (8257) a FDC (8272) viz manuály k obvodům.

    Adresy:   DMA TC05
    DMA MSR   08
    TC STAT04
    FDC ST0CH
    FDC DT0DH


    Stručný popis 8272.

    I8272 umožňuje záznam na mag. medium jednoduchou (FM) i dvojnásobnou (MFM) hustotu. Ovládat lze najednou až 4 mechaniky (oboustranné) 8", 5 1/4" a 3 1/2". Je napájen jedním napětím +5V ±10%. Vykonává 15 příkazů. Obsahuje hlavní stavový registr MSR (Main Status Register), jeden datový registr a další stavové registry obsahující informace o průběhu vykonávané operace.

    I8272 lze použít ve spolupráci s DMA kanálem nebo komunikaci FDD s CPU ošetřit programově. V DMA módu vyšle procesor pouze několik byte specifikujících druh operace a vlastní přenos dat probíhá již pod kontrolou kanálu DMA. Pokud FDD pracuje v tzv. NON DMA módu je řadičem generován signál INT při přenosu každého byte dat mezi FDD a CPU.

    Každou operaci vykonávanou FDD lze rozdělit na tři fáze:

    1. Command Phase - CPU vyšle veškeré informace o druhu operace
    2. Execution Phase - FDD provede operaci
    3. Result Phase - po ukončeni operace jsou stavové informace vyslány do CPU.

    Registry:
    obvod obsahuje dva registry, které mohou být přístupné programátorovi.

    MSR
    (Main Status Reg.) obsahuje důležité stavové informace a je pro CPU přístupný kdykoliv.

    DR
    (Data Reg.) je to vlastně několik registrů seskupených do zásobníku. Obsahuje data, příkazy a jejich parametry a též některé stavové informace. V každém okamžiku je však přístupný pouze jeden z těchto datových registrů. Před každým zápisem či čtením se nejdříve musíme přesvědčit, zda je přístup možný.To je ulehčeno pomocí bitů D6 a D7 MSR.

    Přenos dat
    (v Execution Ph.) se musí skončit externím signálem TC, v opačném případě by řadič pokračoval ve čteni/zápisu dat. Neukončení přenosu by také vedlo k chybovému hlášeni řadiče.


    Popis vývodů 8272:

    PIN   symboltyppřipojeni   význam
    1RESETINCPURESET = H po t = 10µS nastaví řadič do výchozího stavu
    2RDINCPU=L řídí přenos dat z řadiče do CPU
    3WRINCPU=L řídí přenos dat do řadiče z CPU
    4CSINCPU=L výběr obvodu
    5A0INCPUDATA / STATUS L= čte data H= čte STATUS z FDD do CPU
    6D0BDCPUdatová sběrnice
    7D1BDCPUdatová sběrnice
    8D2BDCPUdatová sběrnice
    9D3BDCPUdatová sběrnice
    10D4BDCPUdatová sběrnice
    11D5BDCPUdatová sběrnice
    12D6BDCPUdatová sběrnice
    13D7BDCPUdatová sběrnice
    14DRQOUT   DMADMA REQUEST H = data připravena pro DMA
    15DACKINDMADMA ACKNOWLEDGE L= DMA potvrzuje řadiči přenos
    16TCINDMATERMINAL COUNT. H= konec přenosu dat DMA
    17IDXINFDDINDEX H= indikace začátku stopy na disku
    18INTOUTCPINTERRUPT H= řadič požaduje na CPU přerušení
    19CLKINCLOCK hodiny se střídou 1:1; 8MHz pro 8", 4MHz pro 5 1/4"
    20GNTGROUND - společná zem
    21WR CLKINWRITE CLOCK - kmitočet určující přenosovou rychlost FM 500kHz, MFM 1MHz
    22DWINPLLDATA WINDOW - signál vzorkující data z FDD (H)
    23RD DATAINFDD READ DATA - čtená data
    24VCOOUTPLLVCO SYNC - spouští VCO ve smyčce PLL (H)
    25WEOUTFDDWRITE ENABLE - H povoluje zápis dat na disketu
    26MFMOUTPLLMFM MODE H= MFM L= FM
    27HD SELOUTFDDHEAD SELECT H= výběr hlavičky 1 L= výběr hlavičky 0
    28DS1OUTFDDDRIVE SELECT
    29DS0OUTFDDvýběr hlavičky (H)
    30WR DATAOUTFDDWRITE DATA - sériová data pro zápis na disketu
    31PS1OUTFDDPRECOMPENSATION - při zápisu MFM
    32PS0OUTFDDfázové předzkreslení
    33FLT/TRK0INFDDFAULT/TRACK0 v R/W módu došlo k chybě, v SEEK módu nalezení stopy 0 (H)
    34WP/TSINFDDWRITE PROT./TWO SIDE -H oznamuje ochranu diskety proti zápisu při SEEK oznamuje, že se jedná o oboustrannou disketu
    35RDYINFDDREADY H indikuje,že FDD je připraven pro přenos dat z CPU
    36HDLOUTFDDHEAD LOAD - H přiklopeni hlavičky na disk
    37FR/STEPOUTFDDFAULT RESET/STEP v R/W módu smaže chybový příznak v FDI v SEEK módu vyšle impuls pro přesun hlavičky
    38LCT/DIROUTFDDLOW CHRENT/DIRECTION při R/W módu signál pro sníženi zápisového proudu při vyšších stopách v SEEK určuje směr pohybu hlavičky
    39RW/SEEK   OUTFDDREAD WRITE/SEEK H= výběr SEEK módu, L= R/W mód
    40Vccnapájeni +5V


    Registry I8272

    MSR
    bit   jménosymbol   popis
    0FDD0BUSYD0BFDD0 je v SEEK
    1FDD1BUSYD1BFDD1 je v SEEK
    2FDD2BUSYD2BFDD2 je v SEEK
    3FDD3BUSYD3BFDD3 je v SEEK
    4FDC BUSYCBřadič je v R/W módu
    5Non DMANDMindikuje Result fázi při NONDMA
    6Data I/ODIOindikuje směr toku; L= z CPU do FDD
    7Req. for masterRQMData reg. je připraven pro čteni či zápis (DIO)
     
    STATUS REG.0
    bitjménosymbolpopis
    7InterruptICD7-0 a D6=0: normální konec operace
    codeD7-0 a D6=1: příkaz byl zahájen, ale neúspěšně ukončen
    6D7=1 a D6=0: chybný příkaz
    D7=1 a D6=1: v průběhu operace ztráta sig. READY
    5Seek EndSEukončení operace SEEK
    4Equipm.checkECpři jat sig.fault, nebo chybí sig. TRACK0 v příkazu RECALIBRATE
    3Not ReadyNRFDD oznamuje, že není ready
    2Head AdresHDindikuje číslo aktivní hlavičky
    1Unit SelectUS1tyto dva bity indikují
    0US0aktivní mechaniku
     
    STATUS REG.1
    bitjménosymbolpopis
    7End of CylinderENtento bit se nastaví při zápisu na sektor větší než EOT
    6--není využit - vždy 0
    5Data ErrorDEFDC detekuje chybu při čtení (chyba CRC)
    4Over RunORindikuje, že CPU nestačí dostatečně rychle přenést data
    3--není využit - vždy 0
    2No DataNDFDC nenalezl sektor definovaný v příkazové fázi
    1No WriteNWběhem zápisu FDD vyslal sig.Write Protect
    0Missing Adress MarkMAoznamuje, že nelze nalézt adresovou značku v hlavičce nebo dat. poli
     
    STATUS REG.2
    bitjménosymbolpopis
    7--nevyužit - vždy 0
    6Control MarkCMFDC nasel sektor označený jako 'smazaný'
    5Data ErrorDEFDC detekuje chybu v datovém poli sektoru
    4Wrong CylinderWCčíslo stopy v ID poli nesouhlasí se stopou požadovanou FDC
    3Scan Equal HitSHpři porovnáni je splněna rovnost dat
    2Scan not SatisfiedSNpři porovnáni dat nebyl nalezen sektor vyhovující žádané podmínce komparace
    1Bad CylinderBCdtto WC,ale dále musí být obsah C=FFH
    0Missing Ad. Mark in Data   MDnemůže najít při čtení dat adresovou značku v datovém poli
     
    STATUS REG.3
    bitjménosymbolpopis
    7FaultFTindikuje chybový signál FDD
    6Write ProtectWPje vložena disketa s mechanickou ochranou proti zápisu
    5ReadyRDYinformace o připravenosti FDD
    4Track 0T0FDD nalezl stopu 0
    3Two SideTSje připojen oboustranný FDD
    2Head AdHDstav signálu SIDE SELECT na FDD
    1Unit SelectUS1umožňuje zjistit stav signálu DS1
    0US0a US0 FDC


    POPIS INSTRUKCÍ I8272

    =======================================================
                          SPECIFY
    -------------------------------------------------------
    fáze D7 D6 D5 D4 D3 D2 D1 D0 poznámka
    -------------------------------------------------------
      1.  0  0  0  0  0  0  1  1 kód instrukce
          <- SRT  ->  <- HUT  -> 
          <------ HLT -------> ND
    ------------------------------------------------------- 
    
    SRT   časový interval mezi impulsy pro krok. motor hlavičky, časovač je programovatelný od 1 do 16 ms s krokem 1ms (F=1ms,E=2ms,...).
    HUTdefinuje čas od ukončení R/W operace do odklopeni hlavičky, časovač je programovatelný od 16 do 240 ms s krokem 16ms (01=16ms,02=32,...).
    HLTdefinuje čas mezi signálem pro přiklopeni hlavičky a okamžikem odstartováni R/W operace. časovač je programovatelný od 2 do 254 ms s krokem 2ms (01=2ms,...., FE=254ms).
    NDtento bit určuje druh provozu FDC. ND=1 = NON DMA mod

    Časové údaje platí pro f=8MHz (8“), pro f=4MHz je nutno zvětšit 2*


    =======================================================
                        RECALIBRATE
    -------------------------------------------------------
    fáze D7 D6 D5 D4 D3 D2 D1 D0 poznámka
    -------------------------------------------------------
     1.   0  0  0  0  0  1  1  1 kód instrukce
          0  0  0  0  0  0 DS1 DS2
    
     2.     přesun na stopu 0
    -------------------------------------------------------
    

    Hlavička na vybrané mechanice DS1 DS0 je přesunuta na stopu 00. Tato operace se musí provést při prvním přístupu řadiče na disk. mechaniku.


    =======================================================
                           SEEK
    -------------------------------------------------------
    fáze D7 D6 D5 D4 D3 D2 D1 D0 poznámka
    -------------------------------------------------------
     1.   0  0  0  0  1  1  1  1 kód instrukce
          0  0  0  0  0 HDS DS1DS0
          <------- NCN -------->
    
     2.     přesun na NCN
    -------------------------------------------------------
    
    HDS   Head Select- výběr hlavičky 0 či 1
    NCNNew Cylinder   - číslo stopy, kam bude hlavička přesunuta. Tato operace přesune hlavičku na novou pozici NCN mechaniky S1 S0.


    =======================================================
                           READ ID
    -------------------------------------------------------
    fáze D7 D6 D5 D4 D3 D2 D1 D0 poznámka
    -------------------------------------------------------
     1.   0 MFM 0  0  1  0  1  0 kód instrukce
          0  0  0  0  0 HDS DS1DS0
    
     2.    přečtení 1. ID pole  
    
     3.   <-------- ST0 -------> 
          <-------- ST1 -------> stavová informace
          <-------- ST2 -------> 
          <--------  C  -------> 
          <--------  H  -------> informace z ID pole
          <--------  R  -------> 
          <--------  N  -------> 
    -------------------------------------------------------
    
    ST0 - ST2   stavové registry
    Cstopa na disketě
    Hčíslo hlavičky v záhlaví sektoru (ID filed)
    Rčíslo sektoru ,který je určen pro R/W operaci
    Nurčuje délku sektoru (N=00 = 128B/s; N=01 = 256B/s atd.)

    Tato instrukce se používá ke zjištění polohy záznamové hlavy. FDC ukládá hodnoty z prvního ID pole jež může číst. Není-li nalezena správná adresní značka ID na disketě během 1 otáčky, pak je nastaven bit MA v ST1. Nejsou-li nalezena data, pak je nastaven i bit ND v ST1 a povel je ukončen.


    =======================================================
                           READ DATA
    -------------------------------------------------------
    fáze D7 D6 D5 D4 D3 D2 D1 D0 poznámka
    -------------------------------------------------------
     1.  MT MFM SK 0  0  1  1  0 kód instrukce
          0  0  0  0  0 HDS DS1DS0
          <--------  C  ------—>
          <--------  H  ------->
          <--------  R  ------->
          <--------  N  ------->
          <-------- EOT ------->
          <-------- GPL ------->
          <-------- DTL ------->
    
     2.    přenos dat
    
     3.   <-------- ST0 -------> stavová informace
          <-------- ST1 -------> po provedení
          <-------- ST2 ------->
          <--------  C  -------> informace z ID pole
          <—-------  H  ------->
          <--------  R  ------->
          <--------  N  ------->
    -------------------------------------------------------
    
    Cčíslo stopy
    Hčíslo hlavičky v záhlaví sektoru (ID filed) R číslo sektoru N délka sektoru
    EOT   číslo posledního sektoru na stopě
    GPLdélka mezery mezi sektory
    DTLje-li N = 00, pak DTL určuje počet byte, jež lze zapsat/číst do/z sektoru

    Po zapsáni 9 byte v 1.fázi, vyšle FDC sig.pro přiklopeni hlavičky a začne číst záhlaví (ID pole) prvního sektoru. Stále porovnává obsah registru C, H, R a N s odpovídajícími hodnotami v ID poli a souhlasí-li, začne vysílat data uložená na disketě po DBUS do nadřízeného systému.

    Na konci čteni každého sektoru je číslo sektoru v řadiči automaticky inkrementováno a FDC čte následující sektor. Tomuto plynulému čtení se říká "Vícesektorové čtení" (Multi-Sector Read Operation). Příkaz proto musí být ukončen signálem TC (Terminal Count). V okamžiku, kdy FDC obdrží tento signál (i v průběhu čteni sektoru), přestane FDC vysílat data do CPU, ale dokonči čtení dat z aktuálního sektoru, z kontrolu je CRC a teprve na konci sektoru ukonči operaci READ DATA.

    Délka sektoru je určena N v ID poli. Je-li N=0, pak byte DTL v příkazu definuje délku datového bloku, který bude do CPU přenesen. V případě, že DTL je menši než fyzická délka sektoru, byte nad DTL nebudou přeneseny (FDC ukonči vnitřně čtení sektoru včetně kontroly CRC) a záleží na způsobu ukončeni operace (sig. TC), zda vykoná Multi-Sector Read Operation. Je-li N<>0, pak DTL nemá význam a může být nastaven na 0FFh.

    Při ukončení operace READ DATA zůstane hlavička přiklopena po dobu HUT (viz SPECIFY). Vydá-li CPU příkaz k dalšímu čtení v této době, přestane se čítač HUT dekrementovat a hlavička zůstane přiklopena.

    Detekuje-li FDC indexový otvor a nenajde sektor odpovídající hodnotě R (v příkazu READ DATA), pak FDC ukonči operaci a nastaví ND v ST1.

    V případě, že FDC nalezne adr.značku zrušených dat a je bit SK=0, pak FDC nastaví příznak CM v ST2 a ukonči operaci. Je-li SK=1, pak FDC 'přeskočí' tento sektor a čte následující sektor.


    =======================================================
                          WRITE DATA
    -------------------------------------------------------
    fáze D7 D6 D5 D4 D3 D2 D1 D0 poznámka
    -------------------------------------------------------
     1.  MT MFM SK 0  0  1  0  1 kód instrukce
          0  0  0  0  0 HDS DS1DS0
          <--------  C  ------->
          <--------  H  ------->
          <--------  R  ------->
          <--------  N  ------->
          <-------- EOT ------->
          <-------- GPL ------->
          <-------- DTL ------->
    
     2.    přenos dat
    
     3.   <------- ST0 -------> stavové informace
          <------- ST1 -------> po provedení
          <------- ST2 -------> instrukce
          <—------  C  -------> informace z ID pole
          <-------  H  ------->
          <-------  R  ------->
          <-------  N  ------->
    -------------------------------------------------------
    

    Tato instrukce má stejný průběh jako READ DATA, pochopitelné až na směr přenosu dat.


    =======================================================
                        FORMÁT A TRACK
    -------------------------------------------------------
    fáze D7 D6 D5 D4 D3 D2 D1 D0 poznámka
    -------------------------------------------------------
     1.   0 MFM 0  0  1  1  0  1 kód instrukce
          0  0  0  0  0  HDS DS1DS0
          <-------- N  ------->
          <------—  SC ------->
          <------- GPL'------->
          <-------  D  ------->
    
     2.    formátováni
    
     3.   <------- ST0 -------> stavové informace
          <------- ST1 ------->
          <------- ST2 ------->
          <-------  C  -------> informace z ID pole
          <-------  H  ------->
          <-------  R  ------->
          <-------  N  ------->
    -------------------------------------------------------
    

    Instrukce umožňuje formátovat stopu diskety. Jakmile FDC detekuje indexový otvor, začne zapisovat ID pole, mezery, adresové značky a datové pole. Formát je částečně definován pomoci N (deklarace sektoru), SC (počet sektorů na stopu), GPL (délka mezer viz. tabulka TABGPL) a D (datový vzor).

    Datové pole je plněno byty dat uložených v D. Pole ID pro každý sektor je dodáváno procesorem, tj. jsou provedeny FDC čtyři žádosti o data na sektor (pro C, H, R a N).To dovoluje, je-li to požadováno, formátováni diskety s nesekvenčními čísly sektoru. (Operační systémy obvykle řeší nesekvenční přistup programově.)

    Pro formátováni každého sektoru musí tedy procesor vyslat nové hodnoty C, H, R a N do 8272 pro každý sektor na stopě. Obsah R je zvětšen o 1 po zformátováni každého sektoru, tzn. během výsledné fáze je R=R+1. Toto zvětšeni a formátování pokračuje po celé stopě, dokud se FDC nesetká s index otvorem po druhé, kdy se povel ukončí.

    Je-1i na konci zápisové operace z FDD přijat sig. FAULT, pak FDC nastaví příznak EC v ST0 a po nastavení bitu D7=0 a D6=1 v témže registru ukonči operaci. Ukončeni způsobí též ztráta sig. READY na začátku povelové fáze.


    =======================================================
                   SENSE INTERRUPT STATUS
    -------------------------------------------------------
    fáze D7 D6 D5 D4 D3 D2 D1 D0 poznámka
    -------------------------------------------------------
       1. 0  0  0  0  1  0  0  0 kód instrukce
    
       3. <-------- ST0 -------> stavová informace
          <-------- PCN -------> pozice hlavičky
    -------------------------------------------------------
    

    Signál přerušení (INT) je FDC generován vždy v jednom z následujících případů:

    1. na začátku 3. fáze u operací READ, WRITE DATA, READ TRACK, FORMÁT A TRACK, READ ID, READ, WRITE DELETED DATA a SCAN.
    2. změní-li sig. READY z FDD svůj stav
    3. na konci operace SEEK nebo RECALIBRATE
    4. v průběhu 2. fáze,je-li FDC v NON DMA módu, je sig. INT potvrzován přenos každého byte.

    Instrukce SENSE INTERRUPT STATUS slouží k určeni smyslu signálu INT. Praktické využiti má především ve spojeni s instrukcemi SEEK a RECALIBRATE, protože tyto nemají 3. fázi, která by systém informovala o nastavení hlavičky. Přerušeni způsobené případy 1 a 4 proběhnou během normálních povelových operací a jsou snadno rozlišitelné procesorem. V případech 2 a 3 mohou být však jednoznačně identifikovány pouze povelem SENSE INTERRUPT STATUS. Vysláním tohoto povelu se maže přerušovací signál. Příčina přerušení je uložena v bitech 7, 6 a 5 registru ST0.


    =======================================================
                        READ DELETED DATA
    -------------------------------------------------------
    fáze D7 D6 D5 D4 D3 D2 D1 D0 poznámka
    -------------------------------------------------------
     1.  MT MFM SK 0  1  1  0  0 kód instrukce
          0  0  0  0  0 HDS DS1DS0
          <--------  C  ------->
          <--------  H  ------->
          <--------  R  ------->
          <--------  N  ------->
          <-------- EOT ------->
          <-------- GPL ------->
          <-------- DTL ------->
    
     2.    přenos dat
    
     3.   <-------- ST0 -------> stavové informace
          <-------- ST1 ------->
          <-------- ST2 ------->
          <--------  C  -------> informace z ID pole
          <--------  H  ------->
          <—-------  R  ------->
          <--------  N  ------->
    -------------------------------------------------------
    

    Tento povel je shodný s READ DATA, kromě případu, kdy FDC zjistí adresní značku dat na začátku datového pole. Je-li SK=0 přečte všechna data v sektoru a nastaví indikátor CM v ST2 a ukončí činnost, při SK=1 přeskočí FDC sektor s adresní značkou a čte další sektor.


    =======================================================
                      WRITE DELETED DATA
    -------------------------------------------------------
    fáze D7 D6 D5 D4 D3 D2 D1 D0 poznámka
    -------------------------------------------------------
     1.  MT MFM 0  0  1  0  0  1 kód instrukce
          0  0  0  0  0 HDS DS1DS0
          <--------  C  ------->
          <--------  H  ------->
          <--------  R  ------->
          <--------  N  ------->
          <-------- EOT ------->
          <-------- GPL ------->
          <-------- DTL ------->
    
     2.    přenos dat
    
     3.   <-------- ST0 -------> stavové informace
          <-------- ST1 ------->
          <-------- ST2 ------->
          <--------  C  -------> informace z ID pole
          <--------  H  ------->
          <—-------  R  ------->
          <--------  N  ------->
    -------------------------------------------------------
    

    Tento povel je shodný s WRITE DATA kromě toho, ze značka vymazaných dat se zapíše na začátek datového pole místo normální adresní značky dat.


    ======================================================= READ TRACK ------------------------------------------------------- fáze D7 D6 D5 D4 D3 D2 D1 D0 poznámka ------------------------------------------------------- 1. 0 MFM SK 0 0 0 1 0 kód instrukce 0 0 0 0 0 HDS DS1DS0 <-------- C -------> <-------- H -------> <-------- R -------> <-------- N -------> <-------- EOT -------> <-------- GPL -------> <-------- DTL -------> 2. přenos dat 3. <-------- ST0 -------> stavové informace <-------- ST1 -------> <-------- ST2 -------> <-------- C -------> informace z ID pole <-------- H -------> <—------- R -------> <-------- N -------> -------------------------------------------------------

    Povel je podobný READ DATA až na to, že celé datové pole je čteno kontinuální z každého sektoru celé stopy. Od IX pulzu čte FDC všechna datová pole na stopě jako kontinuální blok dat. Ve čtení pokračuje i v případě, že nalezne chybu v ID nebo v CRC. Jednotka FDC srovnává ID informace odečtené z každého sektoru s hodnotou uloženou v IDR a v případě neshody nastaví indikátor ND v ST1. Vícestopé či přeskokové operace nejsou u tohoto povelu dovoleny.

    Povel skonči, když byla přečtena EOT čísla sektoru.Nenalezne-li adresní značku ID na disketě do 2. IX pulzu, nastaví příznak HA v ST1, v ST0 bit D7=0 a D6=1 a ukonči povel.


    =======================================================
                   SENSE DRIVER STATUS
    -------------------------------------------------------
    fáze D7 D6 D5 D4 D3 D2 D1 D0 poznámka
    -------------------------------------------------------
     1.   0  0  0  0  0  1  0  0 kód instrukce
          0  0  0  0  0 HDS DS1DS0
    
     3.   <-------- ST3 -------> stav FDC
    -------------------------------------------------------
    

    Povel může být použit kdykoliv je třeba získat informace o stavu řadiče.


    =======================================================
                        INVALID
    -------------------------------------------------------
    fáze D7 D6 D5 D4 D3 D2 D1 D0 poznámka
    -------------------------------------------------------
     1.  <---neplatný příkaz--->
    
     3.  <-------- ST0 --------> stav. inf. ST0=80h
    -------------------------------------------------------
    

    Je-li zaslán do FDC, ukonči právě vykonávanou operaci. Signál INT není v tomto případě řadičem generován. Bity D6 a D7 v MSR jsou oba nastaveny na 1 a indikují, že je v datovém registru připraven ke čteni stavový reg. ST0 obsahující 80h. Toto indikuje příjem neplatného příkazu.

    Po ukončeni operací SEEK a RECALIBRATE musí být vyslán SENSE INTERRUPT STATUS,jinak každý, i správný, příkaz bude FDC považovat za neplatný příkaz.

    Příkaz INVALID lze v některých případech použít jako tzv. 'prázdný' příkaz k uvedeni FDC do klidu.


    POROVNÁVACÍ POVELY

    Operace porovnávající data na disketě SCAN se v běžných programech (BIOS CP/M) neuplatňuji. Sama fy. INTEL jejich použiti nedoporučuje, neboť jsou často doprovázeny systémovými chybami. U FDC rumunské výroby nelze předpokládat lepši výsledky. Pro úplnost jsou zde uvedeny.

    Jednotka FDC srovnává data bajt po bajtu a vyhledává sektor dat jež vyhovuje podmínkám Dfdd=Dcpu, Dfdd<=Dcpu nebo Dfdd>=Dcpu. Je-li srovnán celý sektor a není splněna žádná z podmínek zvýší se R=R+STP a operace snímáni pokračuje dokud se nesplní jedna z následujících podmínek :

    1. podmínky pro snímáni jsou splněny (EQUAL, LOW nebo HIGH)
    2. dosáhlo se posledního sektoru na stopě (EOT)
    3. přišel TC signál

    Po splněni nastaví FDC příznak SH v ST2 a ukonči povel. Není-li splněna žádná z podmínek mezi startovacím sektorem (R) a posledním (EOT), pak FDC nastaví příznak SN v ST2 a ukonči povel snímání. Příjem TC z CPU nebo DMA během operace způsobí, že FDC dokonči srovnáni určitého bajtu jež je v procesoru a poté ukonči povel.

    Jestliže FDC narazí na adresní značku vymazaných dat na jednom ze sektorů (a SK=0) potom posuzuje sektor jako poslední sektor na válci, nastaví CM v ST2 a ukonči povel. Je-li SK=1, FDC přeskočí tento sektor a čte další, přitom nastaví CM v ST2 (informace o tom, že jsme se setkali s vymazaným sektorem).

    Jestliže jsou přečteny kontinuální sektory (STP=01),či střídavě sektory (STP=02) nebo je programováno MT, je nutno si uvědomit, že se musí číst poslední sektor na stopě.

    Např.: je-li STP=02,MT=0,sektory jsou číslovány sekvenčně1-26 a používáme povel snímáni v sektoru 21 -stane se následující:

    Sektory 21, 23 a 25 budou přečteny, pak další sektor (26) bude přeskočen a setkáme se s index otvorem dřív, než může být přečten EOT s 26. Bude to znamenat abnormální ukončeni povelu.Jestliže byl EOT nastaven na 25 nebo snímáni začalo v sektoru 20 potom bude povel snímáni ukončen normálním způsobem.

    Během snímáni jsou data pro srovnáváni s odečtenými daty z diskety dodávána buď CPU nebo DMA kontrolerem. Abychom se vyvarovali nastaveni příznaku OR v ST1 musí mít k dispozici data do 27 µs. (FM režim) nebo 13 µs. (MFM režim) Nastane-li přeběh, FDC ukonči povel.

    =======================================================
    Tabulka stavů
    -------------------------------------------------------
    povel                   ST 2                   poznámka 
                    SN bit 2     SH bit 3
    -------------------------------------------------------
    SCAN EQUAL          0            1         Dfdd = Depu
                        1            0         Dfdd <> Depu
    -------------------------------------------------------
    SCAN LOW ...        0            1         Dffd = Depu
                        0            0         Dffd < Depu
                        1            0         Dffd > Depu
    -------------------------------------------------------
    SCAN HIGH ...       0            1         Dffd = Depu
                        0            0         Dffd > Depu
                        1            0         Dffd < Depu
    
    
    
    
    =======================================================
                         SCAN EQUAL
    -------------------------------------------------------
    fáze D7 D6 D5 D4 D3 D2 D1 DO poznámka
    -------------------------------------------------------
     1.  MT MFM 0  0  1  1  0  1 kód instrukce
          0  0  0  0  0  HDS DS1DS0
          <--------  C  ------->
          <--------  H  ------->
          <--------  R  ------->
          <--------  N  ------->
          <-------- EOT ------->
          <-------- GPL ------->
          <-------- DTL ------->
    
     2.    přenos dat
    
     3.   <-------- ST0 ------->
          <-------- ST1 ------->
          <-------- ST2 ------->
          <--------  C  ------->
          <--------  H  ------->
          <—-------  R  ------->
          <--------  N  ------->
    -------------------------------------------------------
    
    
    
    =======================================================
    Instrukce SCAN LOW OR EQUAL a SCAN HIGH OREQUAL mají 
    shodnou strukturu, proto zde uvedu pouze operační kód:
    -------------------------------------------------------
    instrukce          D7 D6 D5 D4 D3 D2 D1 D0
    -------------------------------------------------------
    SCAN LOW OR EQUAL  MT MFM SK 1  1  0  0  1
                                 .
                                 .
    
    SCAN HIGH OR EQUAL MT MFM SK 1  1  1  0  1
                                 .
                                 .
    -------------------------------------------------------
    
    
    
    =======================================================
    
                 Vztah velikosti sektoru a GPL:
    
                            TABGPL
    -------------------------------------------------------
                           8"             5.25"
    -------------------------------------------------------
    mod byte/sektor N      GPL  GPL'      GPL  GPL'
    -------------------------------------------------------
    FM     128      00     07   1B        07   09
           256      01     0E   2A        18   30
           512      02     1B   3A        46   B7
          1024      03     47   8A        C8   FF
    -------------------------------------------------------
    FMF    256      01     0E   36        0A   0C
           512      02     1B   54        2A   50
          1024      03     66   74        80   F0
    -------------------------------------------------------
     GPL' platí pro formátováni
    =======================================================
    


  11. Testovaní

  12. Řadič FDC-1A,B je ve výrobním závodě testován pomocí speciálního testovacího programu.



  13. Údržba

  14. Údržba desek spočívá v udržování kontaktu FRB konektorů. Tyto kontakty je nutno chránit před znečištěním a mechanickým poškozením, aby byla zajištěna spolehlivá funkce systému. Před každým zasunutím desek do sběrnice je nutno zkontrolovat, zda nejsou špičky konektoru ohnuty, aby nedošlo k jejich ulomeni. Servis desek zajišťuje dodavatel systému. V případě odesláni desek do opravy je nutno je zabalit do původního přepravního obalu.



  15. Všeobecné údaje

  16. Pracovní podmínky:   teplota okolí+5°C až +40°C
    relativní. vlhkost40 – 80%. při 30°C
    prostředíneklimatizované, bez agresivních plynů a par
    atmosférický tlak   84 - 107 kPa
    prašnostmax. 1mg/m3 částice max. 10 µm
    vibrace-odolnost0,1 mm při 25 Hz

    Kryti dle ČSN 33 0330 je IP 00.

    Desky jsou napájeny ze zdroje, který odpovídá ČSN 36 9060.

    Kvalifikace obsluhy a údržby - pracovník poučený podle § 4 vyhlášky 50/78 Sb.

    Skladováni:
    skladovací prostor musí být suchý, dobře větraný bez mechanických otřesů a chemických vlivů, skladovací teplota musí být v rozmezí -5 až +35°C a relativní vlhkost max. 75%, výrobky musí být skladovány v neporušeném obalu, při vybalováni systému (zvláště v zimním období) je nutné ponechat výrobek v přepravním obalu 4-5 hodin v pracovních podmínkách, aby nedošlo k oroseni desek.

    Záruka:
    dodavatel ručí za jakost výrobku po dobu 6 měsíců ode dne splněni dodávky za předpokladu, že deska nebyla mechanicky poškozena hrubým, nebo neodborným zásahem.



  17. Konfigurace mechanik

  18. Konfigurace mechanik lze číst z nastavených DIL přepínačů na desce FDC-1B:


    Obr

    Mechaniky (FDM) se připojí na desku FDC-1A viz zapojeni konektorů.

    Na desce FDC-1B jsou na konektoru X3 samostatné ovládací signály SEL0 - SEL3, HL0 - HL3 a MOT0 - M0T3

    FDC-1A, X3

    116/H3
    2/M0      17
    318/S0
    4/M119
    520/S1
    6/M221
    722/S2
    8/M323
    924/S3
    10/H025
    1126
    12/H127
    1328
    14/H229
    1530



  19. Rozdíly v zapojení

  20. Rozdíly v zapojení konektorů řadiče RPD-1 a FDC-1

    FRB30   RPD-1B   FDC-1Avýznam zkratky
    1zemzemHL- HEAD LOAD
    2/HL/HLST- STEP
    3zemzemSEL0- SELECT0
    4/ST/STSEL1- SELECT1
    5zemzemSEL2- SELECT2
    6/SEL0/SEL0SEL3- SELECT3
    7zemzemRD- READ DATA
    8/RD/RDWG- WRITE GATE
    9zemzemWD- WRITE DATA
    10/WG/WGTR00- TRACK00
    11zemzemWP- WRITE PROTÉCT
    12/WD/WDIX- INDEX PULS
    13zemzemRDY- READY
    14/TR00/TR00TR43- TRACK43
    15zemzemSS1- SIDE SELECT
    16/WP/WPTWO SIDE- indikace oboustr. disk.
    17zemzemDIR- DIRECTION SELECT
    18/IX/IXWF- WRITE FAULT
    19zemzemFR- WRITE FAUL RESET
    20/WF/RDY*
    21zemzem
    22/TR43/TR43
    23zem/SS1
    24/SEL1/SEL1
    25zem/SEL2
    26/FR/TWO SIDE      
    27zem/SEL3
    28/DIR/DIR
    29zem/WF
    30reserva/FR

    * RDY je u dodávaných desek propojen na zem (pro CONSUL 7113)

    Pro 5,25" je nutno přerušit propojku na zem !


    Zapojeni mechanik CONSUL 7115

    signálFRB 30mech. Amech. B
    STEP43636
    zem
    SEL0626
    SEL12426
    zem
    RD84646
    Zem
    WG104040
    zem
    WD123838
    zem
    TR00144242
    WP164444
    INDX182020
    zem
    DIR283434
    TWO SIDE   261414
    RDY 20*2222
    zem1,3,5,7,9,11   všechny liché   všechny liché

    *) Na dodávané desce FDC-1A pin propojen na zem pro mechaniky CONSUL 7113. Nutno odpojit od země!

    Napájeni :

    Pohled na konektor napájecího napětí ze strany pájení.
    * - Kontakty konektoru
    ===== - Klíč jistící konektor proti otočeni

       -------
    1 | *   * | 2
    3 | *   * | 4
    5 | *   * | 6
    7 | ===== | 8
    9 | *   * | 10
       -------
    
    2,4- napájeni +5V
    6- napájení +24V A (0,5A)
    10- napájení +24V B (1,5A)
    1,3,5,9- zem



  21. Rozpiska součástí FDC-1A

  22. I.O.ekvivalent SSSR   poč. ks   holerit
    74 LS 04K 555 LN136722370
    74 LS 08K 555 LI126722383
    74 LS 14K 555 TL216722392
    MH 74 3836703363
    74 LS 51K 555 LR111
    74 LS 74K 555 TM216722384
    UCY 741451
    UCY 741531
    74 125K 155 LP816722389
    74 LS 175K 555 TM816722385
    MH 74S287   16703372
    MHB 82 8216722163
    MHB 82 8626722165
    82 57KR 580 IK571
    NEC 765ACM 609 (I8272)1
    NE 555BE 55516701800
     
    TranzistorKC 50716701555
     
    OdporTR 191 , 150R76172806
    TR 191 , 1M016172867
    TR 191 , 4K716172814
    TR 191 , 12K106172869
     
    Kondenz.TK 783 , 47n56161037
    TK 783 , 100n16161032
    TE 132 , 10M2
    TE 981 , 1M/6V1
     
    VidliceTY 517 62 1116629859
    TY 513 30 112
     
    PaticeTX 782 217116718360



  23. Rozpiska: součástek FDC-1B

  24. I.O.ekvivalent SSSR   poč. ks   holerit
    74 LS 02K 555 LE11
    74 LS 04K 555 LN126722370
    74 LS 08K 555 LI116722383
    74 LS 14K 555 TL216722392
    74 LS 32K 555 LL116722382
    MH 74 3826703363
    UCY 747316703380
    74 LS 74K 555 TM226722384
    MH 74 93A26703360
    74 S 124K 531 GG11
    74 125K 155 LP816722389
    74 145 PC1
    UCY 74153   3
    74 LS 175K 555 TM836722385
    MHB 45 031
     
    Krystal11 Z 52 , 8MHz16703500
     
    OdporTR 191 , 220R16172815
    TR 191 , 390R16172846
    TR 191 , 470R16172844
    TR 191 , 1K026172811
    TR 191 , 1K226172810
    TR 191 , 3K916172858
    TR 191 , 5K686172827
    TR 191 , 10K16172820
    TR 191 , 100K16172832
    TR 191 , 120K1
     
    TrimrTP 095 , 100R16172358
     
    Kondenz.TE 981 , 20M/6V1
    TK 724 , 1n216161012
    TK 744 , 10n16161663
    TK 783 , 15n136161610
    TK 783 , 100n26161032
    TK 795 , 150p16161085
    TK 725 , 330p16161014
    TE 132 , 10M2
    TK 795 , 100p16161086
     
    Přep. DILTS 501 81811
    TS 501 212116115682



  25. Rozloženi součástek FDC-1A


  26. Výkres osazeni

  27. Rozloženi součástek FDC-1B


  28. Výkres osazeni

  29. Elektrické schéma FDC-1A


  30. Schéma FDC-1A a černobílá verze ZDE.

  31. Elektrické schéma FDC-1B


  32. Schéma FDC-1B a černobílá verze ZDE.

  33. Obsah PROM

  34. Obsah PROM D5B z FDC-1A

    :20000000FFFFFFFFFAFAFAFAFAFAFAFAF9F9F7F7FFFFFFFFFFFFFFFFFFFFFFFFFFFFFFFF44
    :20002000FFFFFFFFFFFFFFFFFFFFFFFFFFFFFFFFFFFFFFFFFFFFFFFFFFFFFFFFFFFFFFFFE0
    :20004000FFFFFFFFFFFFFFFFFFFFFFFFFFFFFFFFFFFFFFFFFFFFFFFFFFFFFFFFFFFFFFFFC0
    :20006000FFFFFFFFFFFFFFFFFFFFFFFFFFFFFFFFFFFFFFFFFFFFFFFFFFFFFFFFFFFFFFFFA0
    :20008000FFFFFFFFFFFFFFFFFFFFFFFFFFFFFFFFFFFFFFFFFFFFFFFFFFFFFFFFFFFFFFFF80
    :2000A000FFFFFFFFFFFFFFFFFFFFFFFFFFFFFFFFFFFFFFFFFFFFFFFFFFFFFFFFFFFFFFFF60
    :2000C000FFFFFFFFFFFFFFFFFFFFFFFFFFFFFFFFFFFFFFFFFFFFFFFFFFFFFFFFFFFFFFFF40
    :2000E000FFFFFFFFFFFFFFFFFFFFFFFFFFFFFFFFFFFFFFFFFFFFFFFFFFFFFFFFFFFFFFFF20
    :00000001FF
    


Obsah:

  1. Úvod
  2. Technické parametry
  3. Instalace
  4. Popis funkce
  5. Programování
  6. Testování
  7. Údržba
  8. Všeobecné údaje
  9. Konfigurace mechanik
  10. Rozdíly v zapojeni
  11. Rozpiska součásti FDC-1A
  12. Rozpiska součásti FDC-1B
  13. Rozloženi součástek FDC-1A
  14. Rozloženi součástek FDC-1B
  15. Elektrické schéma FDC-1A
  16. Elektrické schéma FDC-1B
  17. Obsah PROM




ÚVOD | Novinky | 8 Bitů | Příslušenství | Drobnosti | TTL | Kontakt


SAPI-1 | ONDRA | PMI-80 | PMD-85 | klony PMD-85 | klony SM50/40 | PETR | PLAN-80A | IQ151 | TNS | FK-1 | HVĚZDA | SP 830 | PCS 1-QR6000 | TEMS


ZPS | Technické prostředky | Programové vybavení | Dokumentace


8 bity / SAPI-1 / Technické prostředky / FDC-1



SAPI.cz - web o československých osmibitech, zejména SAPI-1. Provozuje EC1045 od roku 2011
Za korekce češtiny dekuji: MELSOFTovi, Silliconovi, Martinu Lukáškovi a NOSTALCOMPovi

Když začínám blbnout z 8bitů tak se chodím léčit mezi otaku.
Animefest.cz