ÚVOD | Novinky | 8 Bitů | Příslušenství | Drobnosti | TTL | Kontakt
SAPI-1 | ONDRA | PMI-80 | PMD-85 | klony PMD-85 | klony SM50/40 | PETR | PLAN-80A | IQ151 | TNS | FK-1 | HVĚZDA | SP 830 | PCS 1-QR6000 | TEMS
ZPS | Technické prostředky | Programové vybavení | Dokumentace
HRK-1, 6XB00697, 6XB00723, plus další standardní desky jsou součástí systému APS-5.
OCR návodu HRK-1
Deska HRK-1A tvoří mechanickou část membránové klávesnice určené k umístění na čelním panelu APS-5. Deska HRK-1A je používána ve spojení s deskou HRK-1B, zajištující elektronické ošetření tlačítek.
Deska HRK-1A slouží jako kontaktové pole pro membránová tlačítka. Meandrové dotykové plošky realizují spínač typu "1 z n". Spodní řada tří kontaktových plošek má společný kontakt oddělený od společného kontaktu zbylých plošek. Toto oddělení spodní řady tlačítek (R1, R2, R3) umožňuje tlačítka zapojovat do funkce pomocí zámkového spínače vřazeného mezi vývody XT : 1 a XT : 2.
Pozn.: Konektor XC 3 je určen pro připojení k desce HRK-1B a není běžně přístupný. Z tohoto důvodu není uváděno obsazení tohoto konektoru. V případě potřeby lze použít schéma zapojení, kde jsou vývody jednoznačně určeny.
Schéma HRK-1A a černobílá verze ZDE.
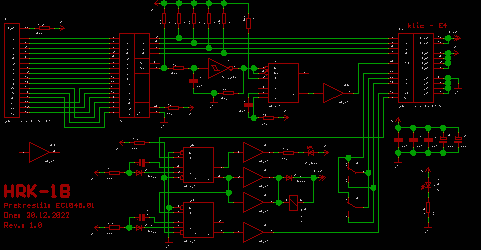
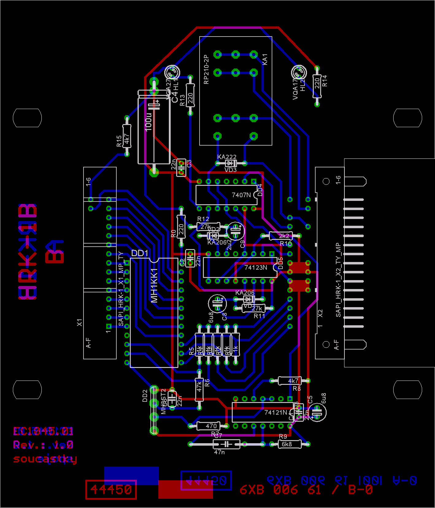
Deska HRK-1B je elektronickou částí membránové klávesnice umístěné na desce HRK-1A a je určena ke spolupráci s touto deskou. Na desce HRK-1B je dále umístěn obvod kontroly výpadku převodníku (tzv. watch dog).
Pro dekódování stisknuté klávesy je použit obvod MH 1KK1, určený pro tuto funkci ve spojení s bezkontaktní klávesnicí. Na výstupech Q1 až Q4 tohoto obvodu se po stisku klávesy objevuje hodnota v přímém binárním kódu odpovídající stisknuté klávese. Tato hodnota zůstává na výstupu až do stisku další klávesy. Během stisku klávesy přechází zároveň výstup W2 z úrovně L do úrovně H, avšak při stisku více kláves současně, zůstává W2 v úrovni L. Signál W2 je veden na obvod MH 3ST2 jímž je ošetřen proti zákmitům a dále veden na obvod UCY 74121N, kde spouští impuls do úrovně L o době trvání cca 200 mikrosekund. Tento impuls je přes oddělovací stupeň (UCY 7407) veden na sběrnici SAPI-1 jako žádost o přerušení. Celý obvod zajišťuje, že žádost o přerušení se objeví až po ustálení hodnoty klávesy.
Obvod kontroly výpadku je tvořen obvodem UCY 74123N, jehož jedna polovina je udržována v nestabilním stavu impulsy úrovně, TTL s frekvencí 50 Hz generovanými mikropočítačem. Pokud se tento MKO udržuje v nestabilním stavu, je sepnuto relé K1 a dioda HL1 (Porucha) zhasnuta. Pokud udržovací impuls nevybudí vstup WD po cca 40 milisekundách, přejde první polovina UCY 74123N do stabilního stavu, relé K1 odpadne a dioda HL1 se rozsvítí. Současně je druhou polovinou obvodu UCY 74123N generován impuls délky cca 15 ms sloužící k resetování mikropočítače.
Zelená dioda LED (HL2) slouží pro indikaci napájení + 5 V.
Pozn.: Konektor XC1 je určen pro spojení s deskou HRK-1A a není běžně přístupný. Z tohoto důvodu není uváděno obsazení tohoto konektoru. V případě potřeby lze použít schéma zapojení, kde jsou vývody jednoznačně určeny.
| Prvek | Typ |
| XC1 | TY 513 20 12 28 |
| XC2 | TY 513 23 11 29 |
| R0, R13, R14 | TR 191 220 RK |
| R7 | TR 191 470 RK |
| R1 - R5 | TR 191 1 KOK |
| R10 | TR 191 2K2J |
| R8, R15 | TR 191 4K7K |
| R9 | TR 191 6K8J |
| R11, R12 | TR 191 27 KOJ |
| R6 | TR 191 47 KOK |
| C1 - C3 | TK 782 22 n |
| C7 | TC 216 47 n |
| C6 | TK 782 100 n |
| C9 | TE 133 2M2S |
| C5, C8 | TE 133 6M8S |
| C4 | TF 007 100M |
| VD1, VD2 | KA 206 |
| VD3 | KS 221 |
| HL2 | VQA 27 |
| HL1 | VQA 17 |
| DD1 | MH 1KK1 |
| DD2 | MH 3ST2 |
| DD3 | UCY 74121N |
| DD4 | UCY 7407N |
| DD5 | UCY 74123N |
| KA1 | RP 210 12V 2P |
SYSTÉM SAPI – 1
| č. | signál | název | typ | Č. | signál | název | typ |
| 1 | 2 | Q4 | bin.kód kl.23 | OUT | |||
| 3 | 4 | Q3 | bin.kód kl.22 | OUT | |||
| 5 | 6 | Q2 | bin.kód kl.21 | OUT | |||
| 7 | 8 | Q1 | bin.kód kl.20 | OUT | |||
| 9 | 0V | zem | NAP | 10 | 0V | zem | NAP |
| 11 | 0V | zem | NAP | 12 | 0V | zem | NAP |
| 13 | +5V | napájení | NAP | 14 | +5V | napájení | NAP |
| 15 | +5V | napájení | NAP | 16 | +5V | napájení | NAP |
| 17 | 18 | WD | per.kont.sig. | INP | |||
| 19 | 20 | RTL | reset | OUT | |||
| 21 | 22 | ||||||
| 23 | +12V | napájení | NAP | 24 | INT | žádost o přer. | OUT |
| 25 | 26 | +12V | napájení | NAP | |||
| 27 | K1 | rozpín.k.relé | OUT | 28 | |||
| 29 | K2 | spin.k.relé | OUT | 30 | K0 | přepín.k.relé | OUT |
| ČISLO KONEKTORU | : XC2 | KONEKTOR: TY 513 30 11 29 | NAP | - napájení |
| DESKA ZAŘIZENÍ | : HRK-1B | OUT | - výstup | |
| KLČOVANÍ | : E4 | INP | - vstup |
Schéma HRK-1B a černobílá verze ZDE.
ÚVOD | Novinky | 8 Bitů | Příslušenství | Drobnosti | TTL | Kontakt
SAPI-1 | ONDRA | PMI-80 | PMD-85 | klony PMD-85 | klony SM50/40 | PETR | PLAN-80A | IQ151 | TNS | FK-1 | HVĚZDA | SP 830 | PCS 1-QR6000 | TEMS
ZPS | Technické prostředky | Programové vybavení | Dokumentace