ÚVOD | Novinky | 8 Bitů | Příslušenství | Drobnosti | TTL | Kontakt


SAPI-1 | ONDRA | PMI-80 | PMD-85 | klony PMD-85 | klony SM50/40 | PETR | PLAN-80A | IQ151 | TNS | FK-1 | HVĚZDA | SP 830 | PCS 1-QR6000 | TEMS


ZPS | Technické prostředky | Programové vybavení | Dokumentace


8 bity / SAPI-1 / Technické prostředky / IOK-1




IOK-1



K desce IOK-1 nemám dokumentaci, schéma získáno metodou zpětného inženýrství.

Struční popis desky.

deska strobovaných obousměrných portu

Deska lze nastavit v deseti rozsazích adres a zabírá 7 adres z daného rozsahu 8 adres a to 6 pro čtení/zápis a jednu pro čtení (dekodér adres úplný) deska se po reset nachází ve výchozím stavu včetně pomocného KO (Klopného Obvodu).

osazeni V/V prostoru
základní nastaveni adresy

80 - 8788 - 8F
90 - 9798 - 9F
A0 - A7A8 - AF
B0 - B7B8 - BF
C0 - C7   C8 - CF

adresy pro zápis a čtení

x0(x8)port 0 zápis a čtení
x1(x9)port 1 zápis a čtení
x2   (xA)   stavové slovo pro oba porty čtení

nastaveni pomocného klopného obvodu (vyveden na uživatelsky konektor)

x4   (xC)resetKO 0 zápis a čtení data neplatná
x5(xD)   resetKO 1 zápis a čtení data neplatná
x6(xE)nastavKO 0 zápis a čtení data neplatná
x7(xF)nastav   KO 1 zápis a čtení data neplatná




Schéma IOK-1 a černobílá verze ZDE.




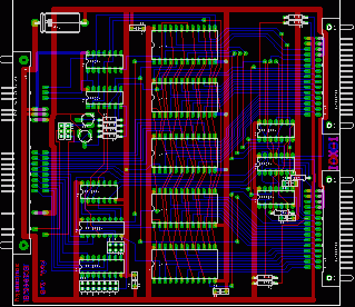
DPS IOK-1





ÚVOD | Novinky | 8 Bitů | Příslušenství | Drobnosti | TTL | Kontakt


SAPI-1 | ONDRA | PMI-80 | PMD-85 | klony PMD-85 | klony SM50/40 | PETR | PLAN-80A | IQ151 | TNS | FK-1 | HVĚZDA | SP 830 | PCS 1-QR6000 | TEMS


ZPS | Technické prostředky | Programové vybavení | Dokumentace


8 bity / SAPI-1 / Technické prostředky / IOK-1



SAPI.cz - web o československých osmibitech, zejména SAPI-1. Provozuje EC1045 od roku 2011
Za korekce češtiny dekuji: MELSOFTovi, Silliconovi, Martinu Lukáškovi a NOSTALCOMPovi

Když začínám blbnout z 8bitů tak se chodím léčit mezi otaku.
Animefest.cz