ÚVOD | Novinky | 8 Bitů | Příslušenství | Drobnosti | TTL | Kontakt


SAPI-1 | ONDRA | PMI-80 | PMD-85 | klony PMD-85 | klony SM50/40 | PETR | PLAN-80A | IQ151 | TNS | FK-1 | HVĚZDA | SP 830 | PCS 1-QR6000 | TEMS


ZPS | Technické prostředky | Programové vybavení | Dokumentace


8 bity / SAPI-1 / Technické prostředky / J002




J002



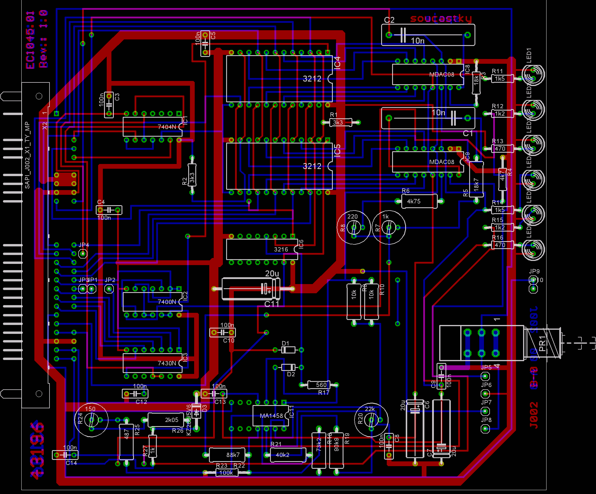
K desce J002 nemám dokumentaci, schéma získáno metodou zpětného inženýrstvý.

Desky J002 a J005 pravděpodobně patřili do jednoho systému.

Stručný popis funkce.

Deska J002 na čelním panelu obsahuje indikační svítivky (LED) pro kontrolu přítomnosti napájecích napětí (+5V, +12V, +15V, -5V, -12V a -15V), tlačítko RESET a napálení konektor WK 462 46, který je shodně zapojen jako u SPN-1. Dále na desce je analogový vyhodnocovací systém, jehož účel mi není znám.

Adresace desky

Dekodér adres je úplný, deska zabírá dvě adresy pro zápis (FAH-FBH nebo F6H-F7H) a jednu adresu pro čtení (FBH nebo F7H).




Schéma J002 a černobílá verze ZDE.




DPS J002





ÚVOD | Novinky | 8 Bitů | Příslušenství | Drobnosti | TTL | Kontakt


SAPI-1 | ONDRA | PMI-80 | PMD-85 | klony PMD-85 | klony SM50/40 | PETR | PLAN-80A | IQ151 | TNS | FK-1 | HVĚZDA | SP 830 | PCS 1-QR6000 | TEMS


ZPS | Technické prostředky | Programové vybavení | Dokumentace


8 bity / SAPI-1 / Technické prostředky / J002



SAPI.cz - web o československých osmibitech, zejména SAPI-1. Provozuje EC1045 od roku 2011
Za korekce češtiny dekuji: MELSOFTovi, Silliconovi, Martinu Lukáškovi a NOSTALCOMPovi

Když začínám blbnout z 8bitů tak se chodím léčit mezi otaku.
Animefest.cz