ÚVOD | Novinky | 8 Bitů | Příslušenství | Drobnosti | TTL | Kontakt
SAPI-1 | ONDRA | PMI-80 | PMD-85 | klony PMD-85 | klony SM50/40 | PETR | PLAN-80A | IQ151 | TNS | FK-1 | HVĚZDA | SP 830 | PCS 1-QR6000 | TEMS
ZPS | Technické prostředky | Programové vybavení | Dokumentace
OCR návodu PKT-1
| Název : | DESKA PKT-1 |
| Výroba : | TESLA LIBEREC s. p. |
| Kateřinská ulice 325 | |
| 461 98 LIBEREC | |
| Prodej : | TESLA LIBEREC s. p. |
| a | |
| TESLA ELTOS s. p. | |
| Dodavatelsko inženýrský závod | |
| pošta 45, schránka 27 | |
| 145 00 PRAHA 4 | |
| Servis : | TESLA ELTOS s. p. |
| Dodavatelsko inženýrský závod | |
| Kocínova 136 | |
| 397 01 PÍSEK | |
| Technické podmínky : | TESLA LIBEREC s. p. |
| TPTE 82-251/89 |
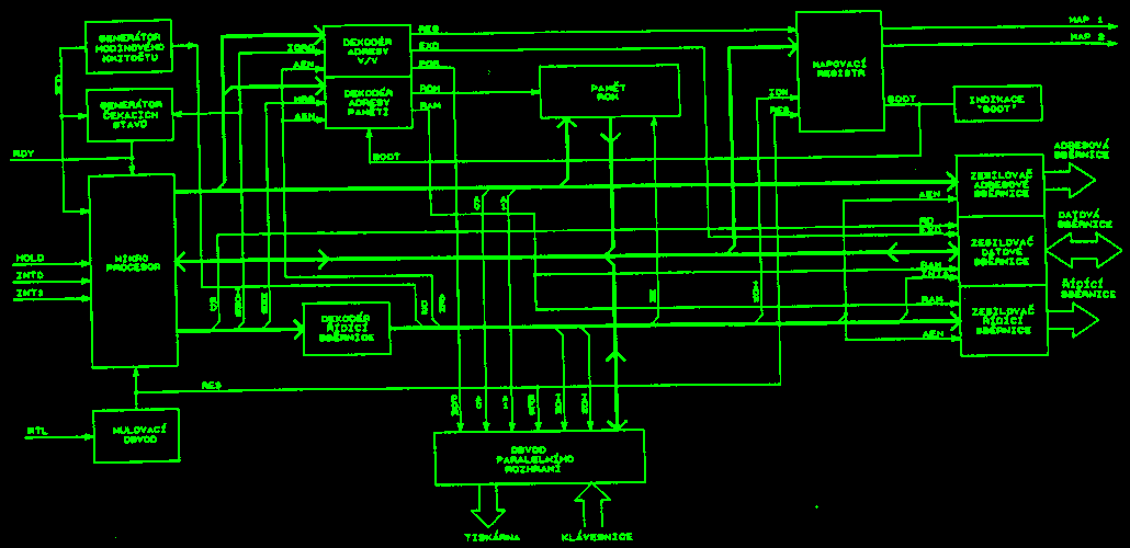
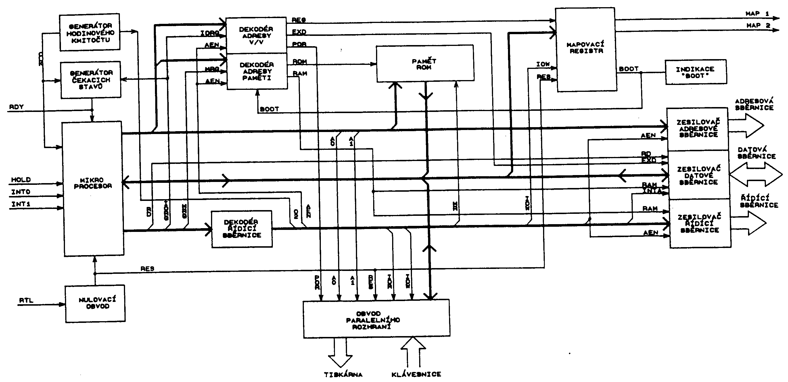
Deska PKT-1 je prvkem mikropočítačového souboru SAPI-1.5. Sdružuje zapojení řídícího mikroprocesoru typu Z80 doplněné paměti ROM a vstup/výstupními porty pro připojení Klávesnice a Tiskárny.
| Napájecí napětí / odběr proudu | +5 V ±5% / max.0,8 A |
| Taktovací kmitočet procesoru | 2/4 MHz |
| Paměť EPROM (objímka 28 vývodů) | 2(2716) až 64(27512) kByte |
| Adresace vnitřních řídících signálů | volitelná ( PROM ) |
| Vstupní rozhraní | paralelní, 8 bitů |
| úroveň | TTL |
| režim | korespondenční |
| určení | klávesnice Consul |
| Výstupní rozhraní | paralelní, 8 bitů |
| úroveň | TTL |
| režim | CENTRONICS |
| určení | tiskárna |
| Počet úrovní přerušení | 2 |
| Režimy obsluhy přerušeni | Z80 (NMI), I8080 |
Maximální přípustné zatížení sběrnicových signálů
| A0 až A15, D0 až D7 | 24 mA úroveň L |
| 2,6 mA úroveň H | |
| MR, MW, IOR, IOW, M1, | 32 mA úroveň L |
| REF, INTA, RES, | 1,6 mA úroveň H |
| HLDA, BOOT, MAP1/2, | 8 mA úroveň L |
| STSB, Φ2 | 0,4 mA úroveň H |
Pracovní podmínky :
Odolnost výrobku vůči vlivu klimatických činitelů je označena skupinou 2 podle ČSN 36 9302 čl. 1.3.1 tj. musí zabezpečit provozuschopnost a vnější vzhled pro:
| Rozsah pracovních teplot | +5 až +40 °C |
| Relativní vlhkost vzduchu | 40 až 80 % při 25 °C |
| Atmosférický tlak | 84 až 107 kPa |
| Prostředí | bez agresivních plynů a par |
Bezpečnostní ustanovení :
Připojená zařízení napájená z rozvodné sítě 220V/50Hz musí splňovat ustanovení ČSN 36 9060 (zejména požadavek na izolační pevnost zkoušenou napětím 3,75 kV).
| Krytí: | IP 00 |
Funkční zkoušky:
Odolnost proti vnějším vlivům je dána ČSN 36 9302 takto :
| mráz | článek 2.4 |
| suché teplo | článek 2.5 |
| vlhké teplo | článek 2.6 |
| chvění | článek 2.10 |
Střední doba mezi poruchami:
| prostředí normální +5 °C až +40 °C | 23 000 hodin |
| prostředí klimatizované +15 °C až +30 °C | 60 000 hodin |
Deska PKT-1 je základní deskou mikropočítačového systému SAPI-1.5. Obsahuje zapojení mikroprocesoru typu Z80 doplněné obvody konverze řídících signálů pro sběrnici SAPI-1, obvody spolupráce s řadičem přerušení typu I8259, programovou pamětí EPROM s možností odpojeni, obvody vytváření signálů pro stránkování operační paměti v rozsahu 256 kB a programovatelným řadičem činnosti vstup/výstupních paralelních portů pracujících v korespondenčním režimu.
Deska PKT-1 je přednostně určena pro použití ve sběrnici typu SBI-1 kde umožňuje spolupráci s deskou řadiče přerušovacího systému , reálného času a zálohované paměti RTI-1 a dále do sběrnic typu SBK-1. Ve všech těchto sestavách je doplňována zejména základními systémovými deskami souboru SAPI-1.5 (RSW-1, MFC-1A, DBS-1A) a ostáními deskami pro styk s vnějším prostředím. Je možné i využití desky PKT-1 v sestavách se sběrnicí ARB-1.
Skupina mikroprocesoru
Mikroprocesor DD15 typu Z80A-CPU (UA880D) je doplněn obvody, zajištujícími generováni hodinového, nulovacího a synchronizačního signálu (CLK, RESET, WAIT), převod řídicí sběrnice Z80 na sběrnici typu 8080 a přizpůsobení přerušovacího systému řadiči přerušení 8259.
Generátor hodinového signálu je tvořen krystalovým oscilátorem s invertory DD20B,C,E a děličem kmitočtu DD17. Kmitočet oscilátoru je 16 MHz. Na výstupech děliče jsou k dispozici kmitočty 4 MHz (DD17/8) a 2 MHz (DD17/11). Hodinový kmitočet pro mikroprocesor je možno volit propojkou, na sběrnici je trvale přiveden kmitočet 2 MHz (CLK2).
Automatické generování signálu RESET po zapnutí napájeni zajišťuje RC člen R8, C3. Vnější nulovací signál RTL je zkrácen monostabilním multivibrátorem DD21A na délku asi 15 us, aby bylo zabezpečeno občerstvování dynamické paměti.
Synchronizace činnosti mikroprocesoru s pamětí a periferiemi je zajišťována klopným obvodem DD16A. Výstup tohoto obvodu je spojen se vstupem WAIT mikroprocesoru. Obvod synchronizuje signál RDY ze sběrnice a umožňuje zapojením propojky zvolit automatické vkládání jednoho čekacího stavu do každého strojového cyklu.
Obvody konverze řídících signálů sběrnice
Signály řídicí sběrnice, generované mikroprocesorem (MRQ, IORQ, RD, WR) jsou převedeny na signály kompatibilní se sběrnicí systému SAPI-1 dekodérem, tvořeným hradly DDl1A,D a DD18B,D. Obvod DD21B vytváří signál STSTB na začátku každého strojového cyklu (při sestupné hrané signálu IORQ nebo MRQ). Délka signálu STSTB je asi 50 ns. Sběrnice SAPI-1 je rozšířena o signál REF pro občerstvení dynamických paměti.
Obvody tvorby řídících signálů pro řadič přerušení
Přerušovací systém mikroprocesoru Z80 obsluhuje 2 úrovně přerušení:
NMI - nemaskovatelné přerušení - na tento vstup je přiveden signál INT1. Je vyhrazeno pro obsluhu havarijních stavů systému (výpadek napájení). Obslužný program musí začínat na adrese 0066H.
INT - maskovatelné přerušení - signál INT0 - slouží k obsluze běžných požadavků na přerušení. V módu IM 0 umožňuje spolupráci s vnějším řadičem přerušení typu 3214 nebo 8259 .
Pro správnou činnost obvodu 8259 je třeba, aby procesor reagoval na požadavek přerušení vysláním 3 impulsů INTA, během nichž řadič přerušení předává operační kód a adresu instrukce CALL. Mikroprocesor Z80 však generuje INTA (kombinaci IORQ a M1) pouze v cyklu výběru operačního kódu a adresu se pokouší číst z paměti. Proto je nutno následující 2 impulsy signálu MR překódovat tak, aby celá instrukce mohla být správně přečtena z 8259.
Hradlo D18C vytváří součtem signálů IORQ a M1 první impuls INTA. Ten způsobí překlopení výstupu XINTA klopného obvodu DD13B,C do úrovně H, čímž se přes hradla DD10A, DD11B zablokuje čtení z paměti. Signál MR potom prochází přes hradla DD10B a DD13A,D jako 2. a 3. impuls INTA na sběrnici. Klopný obvod se překlopí do původního stavu na začátku následujícího cyklu výběru instrukce (hradlo DD10C).
Paměť EPROM
Na desce je osazena objímka pro paměť EPROM typu 2716 až 27512. Typ paměti se volí zapojením propojek. Čtení z paměti EPROM je ovládáno signálem ROMn z dekodéru adresy a může být trvale zakázáno spojením příslušné propojky.
Dekodér adresy
Adresový dekodér je tvořen 2 pamětmi PROM . Obvod DD12 dekóduje spodní polovinu adresové sběrnice a generuje signály výběru pro obvod paralelního rozhraní DD19 a pro mapovací registr DD7. Obvod DD8 dekóduje adresové bity A11 až A15 a v závislosti na stavu signálu BOOT vytváří signály výběru paměti EPROM DD9, popřípadě vnější paměti RAM. To umožňuje "stínovat" paměť EPROM, v niž může být uložen například zaváděcí program pro operační systém CP/M.
Signál BOOT se vytváří zápisem do mapovacího registru (viz Programování) a jeho aktivní stav je indikován svítivou diodou HL1. Mapovací registr dále vytváří signály MAP1 a MAP2. Tyto signály mohou být přivedeny na sběrnici a použity ke stránkování operační paměti.
Paralelní rozhraní
Funkci paralelního rozhraní plní integrovaný obvod DD19. Obvod pracuje v korespondenčním režimu a zajišťuje automatickou obsluhu řídicích signálů pro styk s klávesnicí a tiskárnou. Port B je využit jako vstupní, port A jako výstupní. Výstupy jsou posíleny obvodem DD23.
Zesilovače sběrnic
Signály adresové sběrnice mikroprocesoru jsou na výstupu z desky PKT-1 posíleny obvody DD3 a DD5, signály datové sběrnice jsou obousměrně posíleny obvodem DD4. Směr přenosu dat je řízen signálem DTR (aktivní při čtení).
Signály řídicí sběrnice MR, MW, IOR, IOW, INTA, M1, REF, RES jsou posíleny třístavovými hradly DD1, DD2. Datová a adresová sběrnice a signály MR, MW, IOR, IOW mohou být uvedeny do 3. stavu aktivací signálu AEN, signál MR je navíc blokován při čtení vnitřní ROM.
Poznámky uživatele k funkci desky PKT-1
Instalaci může provádět pracovník poučený podle §5 vyhlášky 50/78 Sbírky .
Při uvádění výrobku do provozu bezprostředné po dopravě je nutné zajistit vyrovnání teploty zabalené desky s teplotou provozního prostředí a zabránit tak vzniku orosení.
Na desce PKT-1 jsou použity elektrostaticky citlivé prvky. Z ochranných důvodů je nutné i při manipulaci s deskami dodržovat zásady práce s těmito součástkami - například podle oborové normy TESLA NT 8551.
Při vlastní instalaci postupovat takto :
Desku vyjmeme z obalu a překontrolujeme, zda nedošlo k poškozeni desky při přepravě. Zejména kontrolujeme kontakty konektorů FRB.
Umístění desky PKT-1 do sběrnice typu SBI-1 je závislé na způsobu provozu přerušovacího systému. Je-li pro jeho řízení využíváno funkce desky RTI-1 (která může být umístěna pouze v pravé krajní pozici sběrnice) je deska PKT-1 zasunuta do sousední pozice. Ve zbývajících případech, kdy je používán základní způsob dvouúrovňového přerušení, je možné desku PKT-1 vložit do libovolné pozice sběrnice - to platí i pro sběrnice typu SBK-1.
Při použití sběrnice SBI-1 je nutné, aby základní systémové desky - zejména operační paměť byly umístěny co nejblíže desky procesoru, nejlépe v sousedních pozicích. Totéž platí i pro desky spolupracující prostřednictvím kanálu DMA. V opačném případě se může projevit vliv délky sběrnice na spolehlivost přenosu příslušných signálů.
Celkové zatížení sběrnicových signálů nesmí překročit povolené výstupní proudy budičů na desce PKT-1 .
Zkontrolujeme, zda adresy portů obsazené deskou PKT-1 nejsou již v systému použity.
Zkontrolujeme, zda souhrn odběrů desky PKT-1 a ostatních desek nezpůsobí překročení maximálního odběru napájecího zdroje .
Ověříme, zda je zajištěno dobré proudění vzduchu okolo desky tak, aby byl dodržen předepsaný teplotní režim. Desku zajistíme v rámu namontováním držáku.
DESKU JE DOVOLENO ZASUNOVAT A VYJÍMAT POUZE U SYSTÉMU VE VYPNUTÉM STAVU !
Připojíme kabely od zkontrolovaných periferních zařízení - ke konektoru XP2 kabel od klávesnice, ke konektoru XP3 kabel od tiskárny . Kryty konektorů zajistíme sponami.
Potom je teprve možné zapnout napájení v pořadí připojená zařízení - mikropočítač.
Poznámky uživatele k instalaci desky PKT-1
Obsazeni adres
Deska PKT-1 obsazuje 5 bajtů v adresovém prostoru V/V mikroprocesoru Z80. Význam jednotlivých adres je uveden v následující tabulce. Zde uvedené adresy odpovídají standardně dodávanému provedení a lze je v případě potřeby změnit výměnou paměti PROM v dekodéru adresy V/V (DD12).
| Adresa | Operace | Význam |
| 00 hex | W | port A 8 255 - výstup na tiskárnu |
| 01 hex | R | port B 8255 - vstup z klávesnice |
| 02 hex | R/W | port C 8255 - řízení tiskárny a klávesnice |
| 03 hex | W | registr řídicího slova 8255 |
| 0E hex | W | mapovací registr |
| Pozn.: | R - čtení, W - zápis, R/W - čtení i zápis |
Paralelní rozhraní
Význam jednotlivých bitů portu C je následující:
| PC0 | PC1 | PC2 | PC3 | PC4 | PC5 | PC6 | PC7 |
| - | -KACK | -KSTB | - | -NUL | -ZVUK | -PACK | -PSTB |
| KSTB | - vzorkování dat z klávesnice | ovládají se |
| KACK | - potvrzení příjmu dat z klávesnice | automaticky |
| PSTB | - vzorkování dat pro tiskárnu | v korespon- |
| PACK | - potvrzení příjmu dat pro tiskárnu | denčním režimu |
| NUL | - reset tiskárny | ovládají se |
| ZVUK | - akustická signalizace na klávesnici | bitovou operací na portu C |
Řídicí slovo módu pro 8255 je A6 hex , zapisuje se na adresu 03 hex.
Mapovací registr ( adresa 0Ehex ).
Význam jednotlivých bitu mapovacího registru je následující:| D7 | D6 | D5 | D4 | D3 | D2 | D1 | D0 |
| XX | XX | XX | XX | XX | MAP1 | MAP2 | BOOT |
| XX | nevyužito | ||
| MAP1 | signál rozšíření adresové sběrnice 1 | ||
| MAP2 | signál rozšíření adresové sběrnice 2 | ||
| BOOT | odpojení paměti EPROM | - | L paměť aktivní |
| H paměť odpojena |
Po inicializaci jsou všechny tyto signály nastaveny do úrovně L .
Dodávaný dekodér adresy při BOOT = L blokuje čtení z vnější paměti v rozsahu adres 0000hex až 07FFhex (lze změnit výměnou PROM DD8).
Poznámka:
Vnitřní ROM lze vyřadit nezávisle na signálu BOOT spojením příslušné propojky .
Instrukční soubor
Deska PKT-1 umožňuje vykonávání instrukcí z instrukčního souboru mikroprocesoru Z80 s těmito omezeními :
1) Systém SAPI-1 neumožňuje využití periferních obvodů stavebnice Z80. Proto nemá smysl použití instrukcí IM 2 a RETI.
2) V instrukcích vstupu/výstupu lze využít pouze osmibitovou adresu (dáno konstrukcí dekodérů adres periferních desek SAPI-1).
XT 1 Signály rozšíření adresové sběrnice
| Propojeno | signály rozšíření |
| 1-2 | MAP2 přiveden na vývod XP1/22 |
| 3-4 | MAP1 přiveden na vývod XP1/21 |
XT 2 Volba typu paměti EPROM
| propojeno | typ EPROM |
| 10 - 12 - 13 | 2716 |
| 8-9 , 12-13 | 2732 |
| 8-9 , 12-13 , 15-16 , 18-19 | 2764 |
| 8-9 , 11-12 , 15-16 , 18-19 | 27128 |
| 8-9 , 11-12 , 14-15 , 18-19 | 27256 |
| 8-9 , 11-12 , 14-15 , 17-18 | 27512 |
XT 3 Blokováni paměti EPROM
| Propojeno | paměť EPROM |
| 5-6 | trvale blokována |
| 6-7 | blokováni řízeno signálem BOOT |
XT 4 Vkládáni čekacích stavů
| Propojeno | čekací stavy |
| 20 - 21 | vkládání se řídí signálem RDY |
| 21 - 22 | do každého strojového cyklu vložen jeden čekací stav |
XT 5 Volba taktovacího kmitočtu CPU
| propojeno | taktovací kmitočet |
| 23-24 | 4 MHz |
| 24-25 | 2 MHz |
Poznámky uživatele o programování desky
Poznámky uživatele o nastavení propojek
Dekodér adres paměti
| Pozice na desce | DD8 |
| Výkresové označení TESLA Liberec | 6XN 902 54 |
| Typ obvodu - paměti PROM | MH 74S 287 |
adresa X=0 1 2 3 4 5 6 7 8 9 A B C D E F
00x 2 2 2 2 1 1 1 1 1 1 1 1 1 1 1 1
01x-0Fx ----------------------1-----------------------
Hodnoty adres a obsahu paměťových míst jsou uvedeny
v hexadecimálním tvaru .
Obsah PROM z desky (INTELHEX)
:20000000F2F2F2F2F1F1F1F1F1F1F1F1F1F1F1F1F1F1F1F1F1F1F1F1F1F1F1F1F1F1F1F1BC
:20002000F1F1F1F1F1F1F1F1F1F1F1F1F1F1F1F1F1F1F1F1F1F1F1F1F1F1F1F1F1F1F1F1A0
:20004000F1F1F1F1F1F1F1F1F1F1F1F1F1F1F1F1F1F1F1F1F1F1F1F1F1F1F1F1F1F1F1F180
:20006000F1F1F1F1F1F1F1F1F1F1F1F1F1F1F1F1F1F1F1F1F1F1F1F1F1F1F1F1F1F1F1F160
:20008000F1F1F1F1F1F1F1F1F1F1F1F1F1F1F1F1F1F1F1F1F1F1F1F1F1F1F1F1F1F1F1F140
:2000A000F1F1F1F1F1F1F1F1F1F1F1F1F1F1F1F1F1F1F1F1F1F1F1F1F1F1F1F1F1F1F1F120
:2000C000F1F1F1F1F1F1F1F1F1F1F1F1F1F1F1F1F1F1F1F1F1F1F1F1F1F1F1F1F1F1F1F100
:2000E000F1F1F1F1F1F1F1F1F1F1F1F1F1F1F1F1F1F1F1F1F1F1F1F1F1F1F1F1F1F1F1F1E0
:00000001FF
Dekodér adres obvodů V/V
| Pozice na desce | DD12 |
| Výkresové označení TESLA Liberec | 6XN 902 56 |
| Typ obvodu - paměti PROM | MH 74S 287 |
adresa X=0 1 2 3 4 5 6 7 8 9 A B C D E F
00x 6 6 6 6 3 3 3 3 3 3 3 3 3 3 3 3
01x-0Fx ----------------------3-----------------------
Hodnoty adres a obsahu paměťových míst jsou uvedeny
v hexadecimálním tvaru.
Obsah PROM z desky (INTELHEX)
:20000000F6F6F6F6F3F3F3F3F3F3F3F3F3F3F5F3F3F3F3F3F3F3F3F3F3F3F3F3F3F3F3F372
:20002000F3F3F3F3F3F3F3F3F3F3F3F3F3F3F3F3F3F3F3F3F3F3F3F3F3F3F3F3F3F3F3F360
:20004000F3F3F3F3F3F3F3F3F3F3F3F3F3F3F3F3F3F3F3F3F3F3F3F3F3F3F3F3F3F3F3F340
:20006000F3F3F3F3F3F3F3F3F3F3F3F3F3F3F3F3F3F3F3F3F3F3F3F3F3F3F3F3F3F3F3F320
:20008000F3F3F3F3F3F3F3F3F3F3F3F3F3F3F3F3F3F3F3F3F3F3F3F3F3F3F3F3F3F3F3F300
:2000A000F3F3F3F3F3F3F3F3F3F3F3F3F3F3F3F3F3F3F3F3F3F3F3F3F3F3F3F3F3F3F3F3E0
:2000C000F3F3F3F3F3F3F3F3F3F3F3F3F3F3F3F3F3F3F3F3F3F3F3F3F3F3F3F3F3F3F3F3C0
:2000E000F3F3F3F3F3F3F3F3F3F3F3F3F3F3F3F3F3F3F3F3F3F3F3F3F3F3F3F3F3F3F3F3A0
:00000001FF
Vývody konektoru připojení ke sběrnici mikropočítače.
| Pozice na desce | XP1 | |
| Klíčování | C6 | |
| Typ konektoru | vidlice | TY 517 6211 62 |
| č. | signál | název | typ | č. | signál | název | typ | |
| 1 | RTLn | tlač. RESET | INP | 2 | HOLDn | žádost o DMA | INP | |
| 3 | RDY | sicjnál READY | INP | 4 | STSTB | vzorek status | OUT | |
| 5 | HLDAn | potvrzení DMA | OUT | 6 | M1n | přízn.cvk.M1 | OUT | |
| 7 | REFn | obn.obs.dRAM | OUT | 8 | RESn | nulování | OUT | |
| 9 | MRn | čtení z MEM | OUT | 10 | IORn | čtení z I/O | OUT | |
| 11 | MWn | zápis do MEM | OUT | 12 | IOWn | zápis do I/O | OUT | |
| 13 | AENn | povol.adresy | OUT | 14 | ||||
| 15 | +5 V | napájení Ucc | NAP | 16 | + 5 V | napájení Ucc | NAP | |
| 17 | +5 V | napájeni Ucc | NAP | 18 | + 5 V | napájení Ucc | NAP | |
| 19 | GND | zem | NAP | 20 | GND | zem | NAP | |
| 21 | MAP1 | rozš.adres 1 | OUT | 22 | MAP 2 | rozš.adres 2 | OUT | |
| 23 | A9 | adresa-bit 9 | OUT | 24 | A15 | adresa-bit 15 | OUT | |
| 25 | A11 | adresa-bit 11 | OUT | 26 | A14 | adresa-bit 14 | OUT | |
| 27 | A13 | adresa-bit 13 | OUT | 28 | A12 | adresa-bit 12 | OUT | |
| 29 | A10 | adresa-bit 10 | OUT | 30 | A8 | adresa-bit 8 | OUT | |
| 31 | D4 | data - bit 4 | BD | 32 | D3 | data - bit 8 | BD | |
| 33 | D6 | data - bit 6 | BD | 34 | D5 | data - bit 5 | BD | |
| 35 | D2 | data - bit 2 | BD | 36 | D7 | data - bit 7 | BD | |
| 37 | D0 | data - bit 0 | BD | 38 | D1 | data - bit 1 | BD | |
| 39 | A1 | adresa-bit 1 | OUT | 40 | A0 | adresa-bít 0 | OUT | |
| 41 | A3 | adresa-bit 3 | OUT | 42 | A2 | adresa-bit 2 | OUT | |
| 43 | A5 | adresa-bit 5 | OUT | 44 | A4 | adresa-bit 4 | OUT | |
| 45 | A7 | adresa-bit 7 | OUT | 46 | A6 | adresa-bit 6 | OUT | |
| 47 | BOOTn | přízn.čt.ROM | OUT | 48 | ||||
| 49 | 50 | |||||||
| 51 | 52 | |||||||
| 53 | 0 V | analog, zem | NAP | 54 | 0 V | analog, zem | NAP | |
| 55 | 56 | |||||||
| 57 | 58 | |||||||
| 59 | INT1n | žád.o přer.1 | INP | 60 | Φ2 | hodiny TTL | OUT | |
| 61 | INTAn | potvrz.přer. | OUT | 62 | INT0n | žád.o přer.0 | INP |
Signály aktivní v úrovní L jsou označeny příponou " n " .
| Typ signálu : | NAP | napájeni |
| INP | vstup | |
| OUT | výstup | |
| BD | obousměrný |
Vývody konektoru vstupního rozhraní pro klávesnici.
| Pozice na desce | XP2 | |
| Klíčování | F3 | |
| Typ konektoru | vidlice | TY 513 3011 30 |
| č. | signál | název | typ | č. | signál | název | typ | |
| 1 | 2 | KD4 | datový bit 4 | INP | ||||
| 3 | KD2 | datový bit 2 | INP | 4 | KD1 | datový bit 1 | INP | |
| 5 | KD3 | datový bit 3 | INP | 6 | KD0 | datový bit 0 | INP | |
| 7 | KD7 | datový bit 7 | INP | 8 | KD5 | datový bit 5 | INP | |
| 9 | KD6 | datový bit 6 | INP | 10 | KSTBn | vzorkov. dat | INP | |
| 11 | GND | zem | NAP | 12 | ||||
| 13 | KACKn | potvrzení dat | OUT | 14 | ZVUKn | akust. siqn. | OUT | |
| 15 | 16 | |||||||
| 17 | 18 | |||||||
| 19 | 20 | |||||||
| 21 | 22 | + 5 V | napáj. kláv. | NAP | ||||
| 23 | 24 | |||||||
| 25 | 26 | |||||||
| 27 | 28 | |||||||
| 29 | 30 | KSTBn | vzorkov. dat | INP |
Signály aktivní v úrovní L jsou označeny příponou " n " .
| Typ signálu : | NAP | napájeni |
| INP | vstup | |
| OUT | výstup |
Poznámky uživatele o použiti vstupního rozhraní
Vývody konektoru výstupního rozhraní pro tiskárnu.
| Pozice na desce | XP3 | |
| Klíčování | C6 | |
| Typ konektoru | vidlice | TY 513 3011 30 |
| č. | signál | název | typ | č. | signál | název | typ | |
| 1 | 2 | PD5 | datový bit 5 | OUT | ||||
| 3 | PD0 | datový bit 0 | OUT | 4 | PD6 | datový bit 6 | OUT | |
| 5 | PD1 | datový bit 1 | OUT | 6 | PD2 | datový bit 2 | OUT | |
| 7 | PD7 | datový bit 7 | OUT | 8 | PD3 | datový bit 3 | OUT | |
| 9 | 10 | PD4 | datový bit 4 | OUT | ||||
| 11 | GND | zem | NAP | 12 | ||||
| 13 | 14 | |||||||
| 15 | BUSYn | potvrzení dat | INP | 16 | ||||
| 17 | 18 | |||||||
| 19 | 20 | |||||||
| 21 | 22 | |||||||
| 23 | 24 | NULn | RESET tisk. | OUT | ||||
| 25 | 26 | PSTBn | vzorkov. dat | OUT | ||||
| 27 | 28 | |||||||
| 29 | 30 |
Signály aktivní v úrovní L jsou označeny příponou " n " .
| Typ signálu : | NAP | napájeni |
| INP | vstup | |
| OUT | výstup |
Poznámky uživatele o použití výstupního rozhraní
Připojení klávesnice CONSUL 262.3 (Zbrojovka Brno)
| Konektor XP2 na desce PKT-1 | Konektor na klávesnici C262 | ||||||||||||||||||||||||||||||||||||||||||||||||||||||||||||||||||
|
|
Připojeni tiskárny s rozhraním CENTRONICS
| Konektor XP3 deska PKT-1 | Konektor CENTRONICS - typ Amphenol 57 - 30360 | ||||||||||||||||||||||||||||||||||||||||||||||||||||||||||||
|
|
| Výkresové číslo kompletní desky | 6XK 199 243 |
| Výkresové číslo desky plošných spojů | 6XB 007 53 |
| Formát desky | 140 x 150 mm |
| Maximální výška součástek nad deskou | 15 mm |
| Maximální hmotnost kompletní desky | 200 g |
| Tloušťka desky plošného spoje | 1,5 mm |
| název | pozice na desce | hodnota | typ |
| vidlice | XP1 | TY 517 6211 62 | |
| vidlice | XP2, XP3 | TY 513 3011 30 | |
| objímka | (DD8, DD12) | TX 782 2161 | |
| objímka | (DD9) | TX 787 5201 | |
| odpor | R1, R3-R6, R8, R10-R13 | 10k | TR 296 |
| odpor | R1-R32, R35 | 10k | TR 296 |
| odpor | R2 | 100R | TR 296 |
| odpor | R7, R9 | 4k7 | TR 296 |
| odpor | R14, R15, R17 | 1k2 | TR 296 |
| odpor | R16 | 1k0 | TR 296 |
| odpor | R18 | 220R | TR 296 |
| odpor | R19 | 22R | TR 296 |
| odpor | R20, R34 | 5k6 | TR 296 |
| odpor | R33 | 270R | TR 296 |
| kondenzátor | C1 | 10µ | TE 132 |
| kondenzátor | C2 | 22µ | TE 132 |
| kondenzátor | C3 | 6µ8 | TE 133 |
| kondenzátor | C4, C5, C6, C11 | 15n | TK 683 |
| kondenzátor | C7, C9 | 12p | TK 754 |
| kondenzátor | C8 | 33p | TK 754 |
| kondenzátor | C10 | 2n2 | TK 744 |
| PKJ | BX1 | 16 000 kHz | |
| dioda | VD1 | KA 206 | |
| dioda svít. | HL1 | LQ 1134 | |
| tranzistor | VT1 | KC 308 | |
| tranzistor | VT2 | KC 237A | |
| obvod int. | DD1, DD2 | MH74 ALS 125 | |
| obvod int. | DD3, DD5, DD23 | MH74 ALS 244 | |
| obvod int. | DD4 | MH74 ALS 245 | |
| obvod int. | DD6 | MH74 ALS 14 | |
| obvod int. | DD7 | MH74 ALS 175 | |
| obvod int. | DD10, DD11, DD18 | MH74 ALS 32 | |
| obvod int. | DD13 | MH74 ALS 00 | |
| obvod int. | DD14 | MH74 ALS 08 | |
| obvod int. | DD15 | UA880D (Z80CPU) | |
| obvod int. | DD16 | MH74 ALS 74 | |
| obvod int. | DD17 | K555IE5 (74LS93) | |
| obvod int. | DD19 | MHB 8255A | |
| obvod int. | DD20 | MH74 ALS 04 | |
| obvod int. | DD21 | K555AG3 (74LS123) | |
| obvod int. | DD22 | UCY74 07 |
Zkoušky u výrobce:
Výrobce provádí typové, kontrolní, informační i dílčí zkoušky pro ověření vlastnosti výrobku v mezních pracovních podmínkách a pro regulaci kvality práce v průběhu výrobního procesu. Metodika a rozsah těchto zkoušek jsou dány interními předpisy, které konkretizují ustanovení státních, oborových a podnikových norem.
Záruka :
Výrobce ručí za jakost výrobku po dobu uvedenou na záručním listě.
Balení :
Při dodávce jednotlivé desky je tato balena do přepravního obalu tvořeného výliskem z pěnového polystyrenu.
Je-li deska dodávána v rámci sestavy, je upevněna do rámu mikropočítače..
Doprava :
Výrobek se přepravuje v dodávaném obalu chráněn před vlivy povětrnosti a agresivních látek všemi druhy krytých přepravních prostředků. Při přepravě nesmí docházet k hrubým otřesům. Klimatické podmínky při dopravě jsou určeny podle ČSN 36 9302 čl.1.8.1 to je :
| rozsah teplot | -40 °C až +50 °C |
| relativní vlhkost vzduchu | 95 % při 30 °C |
Skladování :
Skladovací prostor musí být suchý, dobře větraný, bez mechanických otřesů a chemických vlivů. Skladovací teplota musí být v rozmezí +5 °C až +40 °C a relativní vlhkost maximálně 85 % . Výrobky musí být skladovány v neporušeném obalu (ČSN 36 9302 čl. 1.9.4).
Údržba :
Zařízení neobsahuje žádné nastavovací prvky. Údržba spočívá v občasné kontrole mechanického stavu desky a součástek na ní osazených, případně odstraňování usazeného prachu odsáváním.
Servis :
Záruční a běžné opravy výrobku zajišťuje TESLA ELTOS. Při poruše je nutné zaslat výrobek zabalený v původním obalu na adresu
| TESLA ELTOS DIZ | |
| Kocínova 136 | |
| 397 01 | PÍSEK |
Pro větší odebíraná množství si může odběratel dohodnout s výrobcem jinou formu zajišťování servisní činnosti.
Datum dne uvedení výrobku do provozu : _____________
Údaje o reklamacích : datum, obsah reklamace, opatření
Údaje o provozu : termín od-do, způsob práce, doba práce
Technická obsluha : datum, prováděné práce, technický stav
Závady při provozu : datum, charakteristika závady, příčina
Opravy, konstrukční změny : datum, popis, výsledný stav
Mikropočítačový soubor SAPI-1.5
Deska PKT-1
Výrobce si vyhrazuje v rámci technického rozvoje a dalšího vývoje zařízení provádět změny sloužící ke zlepšení funkce výrobku. Z tohoto důvodu se nemusí všechny údaje v textu a všechna vyobrazení zcela shodovat s dodávaným zařízením.
Uživatelská dokumentace je duševnim majetkem firmy TESLA LIBEREC. Rozmnožování podléhá souhlasu výrobce. Nerespektování uvedené podmínky, případně jiné zneužití dokumentace může být soudně stíháno.
(C) TESLA LIBEREC 1990
Schéma PKT-1 a černobílá verze ZDE.
ÚVOD | Novinky | 8 Bitů | Příslušenství | Drobnosti | TTL | Kontakt
SAPI-1 | ONDRA | PMI-80 | PMD-85 | klony PMD-85 | klony SM50/40 | PETR | PLAN-80A | IQ151 | TNS | FK-1 | HVĚZDA | SP 830 | PCS 1-QR6000 | TEMS
ZPS | Technické prostředky | Programové vybavení | Dokumentace