ÚVOD | Novinky | 8 Bitů | Příslušenství | Drobnosti | TTL | Kontakt


SAPI-1 | ONDRA | PMI-80 | PMD-85 | klony PMD-85 | klony SM50/40 | PETR | PLAN-80A | IQ151 | TNS | FK-1 | HVĚZDA | SP 830 | PCS 1-QR6000 | TEMS


ZPS | Technické prostředky | Programové vybavení | Dokumentace


8 bity / SAPI-1 / Technické prostředky / RMP-1




RMP-1



OCR návodu RMP-1

SAPI-1      RMP-1







ŘADIČ MAGNETICKÉ PÁSKY



Uživatelská dokumentace







6XV 122 14







Obsah:

  1. Úvod
  2. Technické parametry
  3. Popis funkce
  4. Programování
  5. Instalace
  6. Testováni
  7. Údržba a servis
  8. Všeobecné údaje

Přílohy:

  1. Zapojení kabelu pro připojení jednotky IZOT k SAPI-1
  2. Tabulky zapojení vývodů konektorů jednotky IZOT (01PB, 02PB, 03PB)
  3. Tabulky konektorů RMP-1 (X1, X2, X3)
  4. Rozpiska součástí RMP-1
  5. Elektrické schéma RMP-1
  6. Výkres osazení RMP-1


  1. ÚVOD

  2. Řadič magnetické pásky RMP-1 je určen pro připojení magnetické páskové jednotky k souboru SAPI-1. Spolu s vlastním mechanismem páskové paměti a řídicím programem vytváří systém magnetické páskové paměti pro SAPI-1, který rozšiřuje kapacitu paměti souboru SAPI-1.

    Řadič RMP-1 je interface, který umožňuje desce procesoru JPR-1 řídit chod pásky a přenos dat. Záznam dat se provádí na devíti stopou 1/2 palcovou pásku s hustotou záznamu 800 bitů na palec. Použitý druh záznamu splňuje normu ČSN 36 9464 a vytváří předpoklad pro přenositelnost informací mezi systémem SAPI-1 a systémy SMEP, JSEP i jinými systémy mini a mikropočítačů.

    Deska RMP-1 má standardní rozměr 140 x 150 mm a je opatřena třemi konektory. Konektor X1 slouží pro připojení desky na sběrnici ARB-1, konektory X2 a X3 slouží pro připojení magnetické páskové jednotky.



  3. TECHNICKÉ PARAMETRY

  4. Napájení desky+ 5 V ± 0,25 V
    Odběr proudu0,85 A
     
    Rozměry desky140 x 150 mm
    Hmotnost150 g
     
    Zátěže signálů sběrnice (v mA)   
    A0, A10,5
    A2 až A70,25
    D0 až D70,25
    RES, Φ20,25


    Použité adresyC0 až CB HEX
    Způsob záznamu dat na páskupodle CSN 36 9464
    Maximální přenosová rychlost10K byte/s
    šířka zpracovávaných impulsů z pásky2 až 4µs
    šířka generovaných impulsů (WDS, WARS)2,5 ± 0,5µs
    Max. počet zakončovacích odporů na 1 vodič   1 x 220 Ω na +5V
    1 x 390 Ω na zem
    Počet připojitelných páskových jednotek1 až 3
    Doporučený typ páskových jednotekIZOT SM 5300



  5. POPIS FUNKCE

    1. Základní údaje a pojmy o činnosti magnetické páskové paměti
    2. Záznam se provádí na devíti stopou magnetickou pásku hustotou 800bpi (bitů na palec). Metodou záznamu je způsob bez návratu k nule NRZI, při němž se jedničky vyjadřují změnou směru podélné magnetizace a nuly nepřítomností této změny. Při každém zápisu jedničky se překlopí zápisový klopný obvod pro určitou stopu, který je v magnetopáskové jednotce. Na výstup tohoto klopného obvodu je připojen zápisový zesilovač, který změní směr proudu do vinutí zapisovací hlavy. Této vlastnosti se využívá pro zápis podélné parity. Signálem WARS se v okamžiku, kdy má být podélná parita zaznamenána, vynulují zápisové klopné obvody. Tím se vytvoří znak podélné parity, který doplňuje součet všech jedniček v každé stopě na sudé číslo a zároveň se nastaví jednotná polarita mazacích proudů pro meziblokovou mezeru.

      Data se zaznamenávají v 9 stopách, z nichž jedna je paritní. Jelikož se používá liché parity, má znak "samé nuly" (8 nul) paritu jedničkovou, takže v každé řádce záznamu je alespoň jedna jednička. Z toho lze odvodit signál synchronizace čtení (RDS) jako logický součet všech signálů z jednotlivých stop.

      Při hustotě záznamu 800 bpi a rychlosti posuvu pásky (u jednotek IZOT) 12,5 palce/s je přenosová rychlost dat z pásky 10kB/s, Čemuž odpovídá doba přenosu jednoho znaku 100us. Tato rychlost umožňuje mikroprocesoru MHB 8080A zpracovat data přímo bez složitých obvodů běžných řadičů magnetických pásek.

      Pro ovládání magnetické páskové jednotky je třeba generovat povely pro pohyb pásky vpřed, vzad nebo pro rychlé převíjení, signál pro čtení nebo zápis a pokud je použito více jednotek také signál výběru jednotky, která má být připojena ke sběrnici. Magnetická pásková jednotka vydává počítači informaci o stavu paměti a poloze magnetické pásky.

      Zápis dat na pásku se provádí v blocích - blok představuje skupinu řádek (znaků), s níž se zachází jako s celkem. Délka bloku dat se má pohybovat mezi 18 a 2048 znaky. U magnetické pásky se používá často bloků 512 nebo 1024 znaků.


      Základní pojmy:

      zónová značka je řádka, která slouží k oddělování bloků nebo skupin bloků. Za ní následuje řádka podélné kontroly. Zónové značce se také říká mezi souborová značka nebo FILE MARK (FM), případně TAPE MARK (TM).

      Řádka podélné kontroly (LRC nebo podélná parita) je řádka, která se zapisuje na konci každého bloku - umožňuje zjištění chyb na jednotlivých stopách.

      Mezera řádky podélné kontroly je vzdálenost mezi řádkou cyklické kontroly a řádkou podélné kontroly.

      Řádka cyklické kontroly (CRC) je řádka, která se zapisuje na konci každého bloku před řádkou podélné kontroly a umožňuje zjištění chyb na jednotlivých stopách. Znak CRC je tvořen algoritmem daným ČSN 36 9464 a je zcela speciální (nesouvisí se znaky CRC u pružného disku nebo kazetové páskové paměti).

      Mezera řádky cyklické kontroly je vzdálenost mezi poslední řádkou záznamu dat a řádkou cyklické kontroly.

      Mezera mezi bloky (IRG) je vzdálenost mezi řádkou podélné kontroly a první řádkou dalšího bloku.

      Počáteční mezera je vzdálenost mezi značkou BOT (začátek přenosu) a první řádkou záznamu.

      Příčná kontrola (parita) je záznam, který umožňuje zjištění chyby v jednotlivé řádce.


      Řadič magnetické pásky RMP-1 se skládá z těchto funkčních bloků:
      • adresový dekodér
      • obvody pro čtení dat z pásky
      • obvody pro zápis dat na pásku
      • obvody řídicích signálů pro páskovou jednotku
      • obvody stavových signálů z páskové jednotky


    3. Adresový dekodér
    4. Dekodér adresy je tvořen obvodem MH 3205 (D5A), na jehož vstupy A, B, C jsou přivedeny adresové bity A2, A3 a A7, na pozitivní povolovací vstup E3 je připojen adresový bit A6 a na negativní povolovací vstupy E1 a E2 adresové bity A 4 a A5. Pro generaci signálu CS obvodů 8253 a 8255 jsou použity výstupy 4, 5, 6 dekodéru D5A. Z toho vyplývá, že adresace desky RMP-1 nastává při splnění těchto podmínek:

      A7 = 1   A6 = 1   A5 = 0   A4 = 0

      tj. v adresovém prostoru C0H až CBH. Výběr obvodů D2A (8253), D1B (8255) a D2B (8255) je potom proveden podle tab.1:

      Tab.1: Tabulka adresace portů na desce RMP-1

      A4   A3   A2   A1   adresa   
      (HEX)
      obvod   porttyp
      operace
      význam
      0000C0D1BAIOWdata k zápisu na pásku
      0001C1BIORdata přečtená z pásky
      0010C2CIORřídicí a stavový registr pro porty A a B
      0011C3CWR   IOWregistr řídicího slova
      0100C4D2BAIOWregistr řídicích signálů
      0101C5BIORregistr stavových signálů
      0110C6CIOW, IORregistr výběru jednotky registr časování a parity
      0111C7CWRIOWregistr řídicího slova
      1000C8D2AČ0IOW, IORdata čítače Č0
      1001C9Č1IOW, IOR   data čítače Č4
      1010CAČ2IOW, IORdata čítače Č2
      1011CBCWRIOWřídicí registr čítačů

      Aby byla adresace desky využita jen tam, kde je to nutné, jsou výstupy dekodéru D5A logicky sečteny hradlem D6A a jeho výstup pak ovládá povolovací vstupy datových zesilovačů D3A a D4A.

      Směr přenosu dat je potom řízen signálem IOR (IOR = 0 - čtení na sběrnici, IOR = 1 - zápis do portů DIB, D2A, D2B).

      Znamená to tedy, že deska RMP-1 zabírá 12 adres z adresového prostoru přídavných zařízení (IOR a IOW) systému SAPI-1.

      Adresové bity A0 a A1 vybírají v obvodech 8255 a 8253 příslušné porty a jsou pouze zesíleny hradly D1A stejně jako signály IOR a IOW .


    5. Obvody čtení dat z pásky
    6. Z magnetické páskové jednotky přicházejí všechny signály v negativní logice, to znamená, že log. "1" je charakterizována úrovní napětí 0V až 0,8V. Všechny vstupní signály desky jsou povinně zakončeny odporovými děliči 220Ω/390Ω, . Výstupní signály jsou pak zakončeny v magnetické páskové jednotce, kam přicházejí jako vstupní.

      Pro čtení jsou určeny tyto signály:

      • 8 datových signálů RD0RD7
      • (RD0 odpovídá D7 procesoru, neboť dříve se data u počítačů označovala opačně)
      • signál příčné paritní stopy RDP
      • signál platnosti a synchronizace dat RDS
      • (magnetické páskové jednotky IZOT musí být zapojeny pro generaci signálu RDS pomocí propojek v jednotkách).

      Signál RDS je upraven tvarovačem D3D/3 (toto označení znamená označení obvodu podle výkresu sestavení / číslo vývodu) a dále ještě hradlován signálem povolení čtení RE. Je-li povoleno čtení, pak signál RDS spouští monostabilní obvod D4C/9 a jeho výstup D4C/12 generuje krátké negativní signály STB přivedené na vstup PC2 obvodu D1B (8255). Port B tohoto obvodu naprogramovaný tak, aby pracoval jako vstupní port v módu 1 slouží pro čtení dat RD0 až RD7, invertovaných obvody D2C a D3C. Klopný obvod D5C/9 a hradlo D6C/5 počítá současně se vstupem dat do portu podélnou paritu paritní stopy RDP. Generátor a zkoušeč parity 74180 (D1C) společně s hradlem D6C/3 a klopným obvodem D5C/5 počítají příčnou paritu znaku z pásky.


    7. Obvody zápisu dat na pásku
    8. Podobně jako čtení dat z pásky se i data na pásku posílají v negativní logice. Časování dat pro zápis musí obstarat řadič, to znamená deska RMP-1 společně s procesorem a programem, časování dat je dáno hodinami procesoru Φ2 (2MHz) a dělícím poměrem čítače Č0 obvodu 8253 (D2A). Je-li povolena činnost časovače signálem TE (výstup PA5 obvodu D2B = 1) a je-li signál OBF (výstup PC7 obvodu D1B) také "1", spouští se monostabilní klopný obvod D7C/5 a generuje signály WARS nebo WDS podle stavu výstupu PC5 obvodu D1B. Po generaci jednoho z těchto signálů se spustí monostabilní obvod D7C/13 a na jeho výstupu D7C/4 je generován impuls ACK, který oznámí přes vstup PC6 obvodu D1B, že data byla zapsána.

      Data pro zápis jsou vydávána z portu A obvodu D13. Tento port pracuje jako výstupní v módu 1. To znamená, že po naplnění portu A daty se automaticky generuje signál OBF = 0 a proběhne celý zápisový cykl až po shození OBF signálem ACK. Navíc je k datům WD7WD0 přidána parita WDP generovaná z výstupu PC4 obvodu D1B.


    9. Obvody řídicích signálů pro páskovou jednotku
    10. Jako generátor řídicích signálů pracují porty C a A obvodu 8255 (D2B). Bity PC0, PC1 a PC2 umožňují generovat signály S0, S1, S2, které vybírají jednu ze tří připojených magnetopáskových jednotek. PC3 nuluje klopný obvod počátečního zastavení (PON) tvořený obvodem D7A. Tento obvod zajišťuje, aby po signálu RESET nebylo možné generovat řídicí signály pro pohyb pásky v době,kdy výstupy portu nejsou ještě nastaveny programem na správnou hodnotu.

      Význam jednotlivých bitů portu A obvodu D2B:

      PA0- signál VPŘED (SFC)
      PA1- signál VZAD (SRC)
      PA2- signál ZJCPIS (SWS)
      PA3- signál PŘEVÍJENÍ (RWC)
      PA4- signál pro přepnutí pásky do provozu OFF LINE (OFC)
      PA5- povoluje funkci časovače Č0
      PA6- povoluje čtení z pásky do portu B obvodu D13
      PA7- povoluje a blokuje funkci zapisovacích obvodů (D7C), aby mohl pracovat čítač Č0 i když se nezapisuje


    11. Obvody stavových signálů páskové jednotky
    12. Port B obvodu 8255 (D2B) pracuje jako vstupní port v módu 0. Pomocí tohoto portu může zjistit počítač stav magnetické páskové jednotky, která je navolena signály S0, S1, S2. Bit PB6 slouží pro zjištění stavu PON = 1, který nastane po generaci signálu RESET ze strany sběrnice.



  6. PROGRAMOVANÍ

  7. Deska RMP-1 není autonomní řadič, jaké jsou běžné u velkých počítačů. To znamená, že generování řídicích signálů pro páskové jednotky je třeba zajistit programem. Deska obsahuje tři programovatelné obvody (2 x obvod paralelních vstupů/výstupů 8255 a 1 x časovač 8253), které z hlediska programátora představují 7 míst pro čtení a 9 míst pro zápis v poli adres vstupních/výstupních zařízení mikroprocesoru 8080.

    Chceme-li, aby programovatelný obvod plnil požadovanou funkci, je nutné jej naprogramovat pro příslušný funkční režim. Programování se uskutečňuje zápisem 1 byte (tzv. řídicího slova) na adresu, na níž se nachází registr řídicího slova (CWR). Význam jednotlivých bitů řídicího slova se liší podle typu obvodu.


    1. Programování obvodu 8255
    2. U obvodu 8255 rozlišujeme dva typy řídicích slov: řídicí slovo módu - umožňuje zvolit způsob činnosti obvodu řídicí slovo bitů - nastavuje zvolený bit portu C na hodnotu 0 nebo 1

      Obr. 2: Formát řídicího slova módu obvodu 8255



      Obr. 2

      mód 0= jednoduchý vstup/výstup
      mód 1= strobovaný vstup/výstup v korespondenčním režimu
      mód 2= obousměrná datová brána


      Obr. 3: Formát řídicího slova bitů obvodu 8255



      Obr. 3

    3. Programování obvodu 8253
    4. Obvod 8253 obsahuje tři šestnácti bitové čítače, z nichž každý lze použít samostatně.

      Obr. 4: Formát řídicího slova obvodu 8253



      Obr. 4

    5. Port čtení a zápisu dat (obvod D1B - 8255)
    6. Obvod pracuje v módu 1, port A jako výstupní, port B jako vstupní, port C slouží k řízení přenosu. Bity PC4 a PC5 jsou ovládány řídicím slovem bitů.


      1. Registr zápisu dat na pásku (port A)
      2. Zápis instrukcí OUT C0H

        bitPA7PA6PA5PA4PA3PA2PA1PA0
        význam   WD0   WD1   WD2   WD3   WD4   WD5   WD6   WD7   

        WD0 je nejvyšší bit zapisovaného slova
        WD7 je nejnižší bit zapisovaného slova


      3. Registr čtení dat z pásky (port B)
      4. Ctění instrukcí IN C1H

        bitPB7   PB6   PB5   PB4   PB3PB2PB1PB0
        význam   RD0RD1RD2RD3RD4   RD5   RD6   RD7

        RD0 je nejvyšší bit přečteného slova
        RD7 je nejnižší bit přečteného slova


      5. Registr řízení čtení/zápisu (port C)

      6. bitPC7PC6PC5PC4PC3PC2PC1PC0
        význam   OBFA   INTEA   WDSE   WDP   INTRA   INTEB   IBFB   INTRB

        OBFA= 0   registr zápisu dat naplněn
        WDSE= 1povoleno generování signálu WDS
        WDSE= 0povoleno generování signálu WARS
        WDPparita zapisovaných dat
        IBFB= 1registr čtení dat naplněn ostatní bity se nevyužívají


      7. Registr řídicího slova
      8. Řídicí slovo se zapisuje instrukcí OUT C3H

        řídicí slovo (HEX)A   význam
        A6nastavení módu
        08WDP = 0 lichá parita dat WD0 až WD7
        09WDP = 1 lichá parita dat WD0 až WD7
        0Apovoleno generování signálu WARS
        0Bpovoleno generování signálu WDS


    7. Port řídicích a stavových signálů (D2B - 8255)
    8. Obvod pracuje v módu 0, 12 bitů se používá pro výstup signálů ovládání a výběru magnetické páskové jednotky, dalších 12 bitů pro vstup signálů o stavu páskové jednotky a paritě čtených dat.


      1. Registr řídicích signálů (port A)
      2. Zápis instrukcí OUT C4H

        bitPA7   PA6   PA5   PA4PA3PA2PA1PA0
        význam   WERETEOF-LINE   PŘEV   ZÁPIS   VZAD   VPŘED

        WE= 1   zápis povolen
        RE= 1čtení povoleno
        TE= 1činnost časovače (čítače 0) povolena
        OF-LINE= 1generace signálu OFC pro páskovou jednotku (přepnutí do provozu OFF-LINE)
        PŘEV= 1generace signálu pro převíjení (RWG)
        ZÁPIS= 1generace signálu pro zápis (SWS)
        VZAD= 1generace signálu pro pohyb pásky vzad (SRC)
        VPŘED= 1generace signálu pro pohyb pásky vpřed (SFC)


      3. Registr stavových signálů (port B)
      4. čtení instrukcí IN C5H

        bitPB7   PB6PB5PB4PB3PB2PB1PB0
        význam   PON   RDY   WPT   BOT   ONL   RWS   EOT

        PON= 1   klopný obvod počátečního zastavení nastaven
        RDY= 1pásková jednotka připravena
        WPT= 1zápis znemožněn (ochrana dat)
        BOT= 1značka začátku pásky
        ONL= 1pásková jednotka ve stavu ON-LINE
        RWS= 1páska se převíjí vzad
        EOT= 1značka konce pásky


      5. Registr časování a parity (port C - bity PC4 až PC7)
      6. čtení instrukcí IN C6H (platné jen vyšší 4 bity)

        bitPC7PC6PC5   PC4
        význam   OUT 2    OUT 0   LPPPAE

        OUT 2výstup čítače 2
        OUT 0výstup čítače 0
        LPPpodélná parita paritní stopy
        PAE= 1   chyba příčné parity


      7. Registr výběru jednotky (bity PC0 až PC3)
      8. Zápis instrukcí OUT C6H (platné jen nižší 4 bity)

        bitPC3PC2   PC1   PC0
        význam   RPON   S2S1S0

        RPON= 1nulování klopného obvodu PON
        S2= 1   vybrána jednotka č.2
        S1= 1vybrána jednotka č.1
        S0= 1vybrána jednotka č.0


    9. Časovač (obvod D2A - 8253)
    10. Tabulka zapojení vstupů a výstupů čítačů obvodu D2A

      čítač č. n012
      hodinový vstup CKnΦ2 (2 MHz)Φ2 (2 MHz)Φ2 (2 MHz)
      hradlovací vstup Gn   TEhodiny dat (D4C/5)   OUT 1
      výstup OUTnbit PC6 obvodu D2B   G2bit PC7 obvodu D2B



  8. INSTALACE

  9. Desku RMP-1 vyjmeme z obalu a překontrolujeme, zda při přepravě nedošlo k mechanickému poškození desky, zejména kontaktů FRB konektorů.

    Překontrolujeme, zda deska RMP-1 nezpůsobí překročení max. proudového odběru napájecích zdrojů systému nebo překročení povolené zátěže sběrnice.

    Desku RMP-1 zasuneme do. vany souboru SAPI-1. Desky je možné zasouvat a vyjímat pouze při vypnutém systému !

    Připojíme kabely magnetické páskové jednotky.
    Upozornění: Magnetické páskové jednotky IZOT mají zapojeny zakončovací odpory. Výstupní signály z desky RMP-1 smí být zakončeny pouze jednou. V případě připojení více jednotek na sběrnici je nutno v ostatních jednotkách zakončovací odpory zrušit

    Obal desky uložíme pro potřebu zaslání desky do opravy.
    Poznámka: S deskami souboru se doporučuje manipulovat pouze tehdy, je-li to nezbytně nutné. Zapojení kabelů, volba adresy a další rozvahy je vhodné provést a překontrolovat před instalací desky.

    Pokyny pro instalaci a obsluhu ostatních desek souboru SAPI-1 jsou uvedeny v návodech k obsluze a užití jednotlivých desek nebo v návodech k základním počítačovým sestavám souboru SAPI-1.



  10. TESTOVÁNÍ

  11. Funkce řadiče magnetické pásky RMP-1 je ve výrobním podniku testována pomocí testu TSX 10 v konfiguraci SAPI-1 rozšířené o desku RMP-1 a magnetickou páskovou jednotku IZOT SM 5300.00.



  12. ÚDRŽBA A SERVIS

  13. Údržba desky RMP-1 spočívá v udržování kontaktů FRB konektorů. Tyto kontakty je nutno chránit před znečištěním a mechanickým poškozením, aby byla zajištěna spolehlivá činnost systému. Před každým zasunutím desky do sběrnice systému SAPI-1 je nutno zkontrolovat, zda nejsou vývody konektoru ohnuty, aby nedošlo k jejich ulomení.

    Servis desky RMP-1 zajišťuje dodavatel systému SAPI-1 Tesla ELTOS - DIZ prostřednictvím servisních středisek. V případě zaslání desky do opravy je nutno ji zabalit do původního přepravního obalu.



  14. VŠEOBECNÉ ÚDAJE

    1. Pracovní podmínky
    2. Teplota okolí+5°C až +40°C
      Relativní vlhkost40% až 80% při 30°C
      Prostředíneklimatizované, bez agresivních par a plynů
      Atmosférický tlak84 až 107 kPa
      Prašnost prostředímax. 1 mg/m3, velikost částic max. 10 µm
      Odolnost proti vibracím   0,1 mm při 25 Hz


    3. Krytí dle ČSN 33 0330       IP 00

    4. Deska je napájena ze zdroje, který odpovídá CSN 36 9060
    5. Stroje na zpracování dat.


    6. Kvalifikace obsluhy a údržby:
    7. pracovník poučený dle § 4 vyhlášky 50/78 Sb.


    8. Skladování
    9. Skladovací prostor musí být suchý, dobře větraný, bez mechanických otřesů a chemických vlivů. Skladovací teplota musí být v rozmezí -5°C až +35°C a relativní vlhkost vzduchu smí být max. 75%. Výrobky musí být skladovány v neporušeném obalu. Při vybalování výrobku (zvláště v zimním období) je nutné ponechat výrobek v přepravním obalu 4 až 5 hodin v pracovních podmínkách, aby nedošlo k orosení desky.


    10. Záruka
    11. Výrobce ručí za jakost výrobku po dobu 6 měsíců ode dne prodeje za předpokladu, že deska nebyla poškozena hrubým nebo neodborným zásahem.



  1. Příloha : Zapojení kabelu pro připojení jednotky IZOT k SAPI-1



  2. Příloha 1



  3. Příloha : Tabulky zapojení vývodů konektorů jednotky IZOT

  4. JEDNOTKA   IZOTSM 5300.01 - KONEKTOR 01PBDESKARMP-1
    vývodsignálvýznamkonektor   vývod
    ??RD1čtená data z páskyX230
    A1RD3čtená data z páskyX214
    A2RDSvzorkovací signál čtených datX324
    A3RD4čtená data z páskyX226
    A4RD5čtená data z páskyX220
    A5RD6čtená data z páskyX216
    A6RD7čtená data z páskyX224
    A7RDPparita čtených datX322
    A8RD0čtená data z páskyX222
    A10RD2čtená data z páskyX228
    A11 až A13nezapojeno
    B10VzemX213
    B20VzemX323
    B30VzemX225
    B40VzemX219
    B50VzemX215
    B60VzemX223
    B70VzemX321
    B80VzemX221
    B90VzemX229
    B100VzemX227
    B11 až B13nezapojeno
    C1 až C13nezapojeno
     
    JEDNOTKAIZOTSM 5300.01 - KONEKTOR 02PBDESKARMP-1
    vývodsignálvýznamkonektorvývod
    A1 až A13nezapojeno
    B1nezapojeno
    B20VzemX33
    B30VzemX31
    B40VzemX311
    B50VzemX29
    B60VzemX25
    B7 až B10nezapojeno
    B110VzemX27
    B120VzemX211
    B130VzemX217
    C1nezapojeno
    C2WDSvzorkovací signál zapisovaných datX34
    C3WARS   nulování zapisovacích zesilovačů = zápis podélné parityX32
    C4SWSnastavení režimu zápisX312
    C5WD7data zapisovaná do páskyX210
    C6WD6data zapisovaná do páskyX26
    C7WD5data zapisovaná do páskyX24
    C8WD4data zapisovaná do páskyX21
    C9WD3data zapisovaná do páskyX22
    C10WD2data zapisovaná do páskyX23
    C1lWD1data zapisovaná do páskyX28
    C12WD0data zapisovaná do páskyX212
    C13WDPparita zapisovaných datX218
     
    JEDNOTKAIZOTSM 5300.01 - KONEKTOR 03PBDESKARMP-1
    vývodsignálvýznamkonektorvývod
    A1 až A13nezapojeno
    B1S0výběr páskové jednotky 0X320
    B20VzemX315
    B3nezapojeno
    B40VzemX319
    B50VzemX317
    B60VzemX35
    B70VzemX37
    B80VzemX39
    B90VzemX313
    B10 až B13nezapojeno
    C1S1výběr páskové jednotky 1X318
    C2S2výběr páskové jednotky 2X316
    C3nezapojeno
    C4WPThlášení z pásky, že je založen kotouč s ochranou proti zápisu   X325
    C5RDYhlášení z pásky, že je páska připravenaX328
    C6RWCimpuls pro start převíjeníX314
    C7SRCpovel pro pohyb vzadX36
    C8SFCpovel pro pohyb vpředX38
    C9OFCimpuls pro přepnutí pásky do provozu OFF-LINEX310
    C10ONLhlášení z pásky, že páska je ve stavu ON-LINEX329
    C11RWShlášení z pásky, že se mg. páska převíjíX330
    C12EOThlášení z pásky, že je mg. páska na konciX327
    C13BOThlášení z pásky, že je mg. páska na začátkuX326



  5. Příloha : Tabulky konektorů RMP-1

  6. Deska RMP-1   Konektor: X1    Klíč: C6    Typ: TY 517 6211
    Protikus: Sběrnice ARB-1 Konektor X2 až X8

    č.signál   význam   typ   č.signál   význam   typ
    12
    34
    56
    78RESnulováníINP
    910IORčtení z portuINP
    1112IOWzápis do portuINP
    1314
    15+5Vnapájení   NAP16+5VnapájeníNAP
    17+5VnapájeníNAP18+5VnapájeníNAP
    190VzemNAP200VzemNAP
    2122
    2324
    2526
    2728
    2930
    31D4dataI/O32D3dataI/O
    33D6dataI/O34D5dataI/O
    35D2dataI/O36D7dataI/O
    37D0dataI/O38D1dataI/O
    39A1adresaINP40A0adresaINP
    41A3adresaINP42A2adresaINP
    43A5adresaINP44A4adresaINP
    45A7adresaINP46A6adresaINP
    4748
    4950
    5152
    53   0VzemNAP54   0VzemNAP
    5556
    5758
    5960Φ2hodiny Φ2 - TTL   INP
    6162
    Typ signálu:   INPvstupní
    OUTvýstupní
    I/Oobousměrný
    NAP   napájeni


    Deska RMP-1   Konektor: X2    Klíč: F1    Typ: TY 513 3011
    Protikus: FRB 30-pólová zásuvka - kabel k mg. páskové jednotce

    č.signál   význam   typ   č.signál   význam   typ
    1WD4zapisovaná data   OUT2WD3zapisovaná dataOUT
    3WD2zapisovaná dataOUT4WD5zapisovaná dataOUT
    50VzemNAP6WD6zapisovaná dataOUT
    70VzemNAP8WD1zapisovaná dataOUT
    90VzemNAP10WD7zapisovaná dataOUT
    110VzemNAP12WD0zapisovaná dataOUT
    130VzemNAP14RD3čtená dataINP
    150VzemNAP16RD6čtená dataINP
    170VzemNAP18WDPparita zapisovaných dat   OUT
    190VzemNAP20RD5čtená dataINP
    210VzemNAP22RD0čtená dataINP
    230VzemNAP24RD7čtená dataINP
    250VzemNAP26RD4čtená dataINP
    270VzemNAP28   RD2čtená dataINP
    29   0VzemNAP30RD1čtená dataINP
    Typ signálu:   INPvstupní
    OUTvýstupní
    NAP   napájeni


    Deska RMP-1   Konektor: X3    Klíč: F2    Typ: TY 513 3011
    Protikus: FRB 30-pólová zásuvka - kabel k mg. páskové jednotce

    č.signál   význam   typ   č.signál   význam   typ
    10VzemNAP2WARS   zápis podélné parityOUT
    30VzemNAP4WDSvzork. signál zapisovaných dat   OUT
    50VzemNAP6SRCpovel pro pohyb vzadOUT
    70VzemNAP8SFCpovel pro pohyb vpředOUT
    90VzemNAP10OFCpřepnutí pásky do 0F-LINEOUT
    110VzemNAP12SWSnastavení režimu zápisOUT
    130VzemNAP14RWCimpuls pro start převíjeníOUT
    150VzemNAP16S2výběr jednotky 2OUT
    170VzemNAP18S1výběr jednotky 1OUT
    190VzemNAP20S0výběr jednotky 0OUT
    210VzemNAP22RDPparita čtených datINP
    230VzemNAP24RDSvzork. signál čtených datINP
    hlášení z páskyhlášení z pásky
    25WPTkotouč s ochranou proti zápisu   INP26BOTpáska na začátkuINP
    27EOTpáska na konciINP28   RDYpáska připravenaINP
    29   ONLpáska ve stavu ON-LINEINP30RWSpáska se převíjíINP
    Typ signálu:   INPvstupní
    OUTvýstupní
    NAP   napájeni



  7. Příloha : Rozpiska součástí RMP-1

  8. ks   označení součásti   označení polohynázev
     
    konstrukční. Materiál
    16XB 005 26deska PS oboustranná
    1TY 517 6211X1vidlice FRB 62-pólová, upravená
    2TY 513 3011X2,X3vidlice FRB 30-pólová
     
    odpory 0,25W tolerance 10%
    16TR 191 220RKR7,R9,R11,R13,R15,R17,R20,R22,
    R24,R26, R28,R30,R32,R34,R35,R37   
    16TR 191 390RKR8,R10,R12,R14,R16,R18,R19,R21,
    R23,R25,R27,R29,R31,R33,R36,R38
    3TR 191 1K0KR1,R39,R40
    2TR 191 4K7KR3,R6
    2TR 191 10KKR2,R4
    1TR 191 15KKR5
     
    kondenzátory
    2TE 131 6µ8C5,C14tantalový kapkový
    2TK 795 180pC1 ,C2keramický
    1TK 794 820pC3keramický
    1TK 783 100nC10keramický
    9TK 783 15nC4,C6,C7,C8,C9,C11,C12,C13,C15keramický
     
    integrované obvody
    3MH 7404D2D,D2C,D3B
    3UCY 7406D1D,D3C,D4D
    1MH 7410D6A
    1MH 7438D5D
    1MH 7474D5C
    1MH 7486D6C
    2UCY 74123D4C,D7C
    1UCY 74132D3D
    1UCY 74180D1C
    1MH 3205D5A
    2MH 3216D3A,D4A
    2MHB 8255AD1B,D2B
    1K 555 LI 1D1A(74LS08)
    1K 555 LE 1D7A(74LS02)
    1K 580 VI 53D2A(8253)



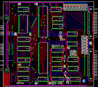
  9. Příloha : Rozmístění součástek


  10. Výkres osazeni



  11. Příloha : Schéma zapojení


  12. Schéma RMP-1 a černobílá verze ZDE.



Obsah:

  1. Úvod
  2. Technické parametry
  3. Popis funkce
  4. Programování
  5. Instalace
  6. Testováni
  7. Údržba a servis
  8. Všeobecné údaje

Přílohy:

  1. Zapojení kabelu pro připojení jednotky IZOT k SAPI-1
  2. Tabulky zapojení vývodů konektorů jednotky IZOT (01PB, 02PB, 03PB)
  3. Tabulky konektorů RMP-1 (X1, X2, X3)
  4. Rozpiska součástí RMP-1
  5. Elektrické schéma RMP-1
  6. Výkres osazení RMP-1


ÚVOD | Novinky | 8 Bitů | Příslušenství | Drobnosti | TTL | Kontakt


SAPI-1 | ONDRA | PMI-80 | PMD-85 | klony PMD-85 | klony SM50/40 | PETR | PLAN-80A | IQ151 | TNS | FK-1 | HVĚZDA | SP 830 | PCS 1-QR6000 | TEMS


ZPS | Technické prostředky | Programové vybavení | Dokumentace


8 bity / SAPI-1 / Technické prostředky / RMP-1



SAPI.cz - web o československých osmibitech, zejména SAPI-1. Provozuje EC1045 od roku 2011
Za korekce češtiny dekuji: MELSOFTovi, Silliconovi, Martinu Lukáškovi a NOSTALCOMPovi

Když začínám blbnout z 8bitů tak se chodím léčit mezi otaku.
Animefest.cz