ÚVOD | Novinky | 8 Bitů | Příslušenství | Drobnosti | TTL | Kontakt
SAPI-1 | ONDRA | PMI-80 | PMD-85 | klony PMD-85 | klony SM50/40 | PETR | PLAN-80A | IQ151 | TNS | FK-1 | HVĚZDA | SP 830 | PCS 1-QR6000 | TEMS
ZPS | Technické prostředky | Programové vybavení | Dokumentace
OCR návodu RPD-1 z dokumentace pro ZPS-3
Řadič RPD-1 /6XN 280 71/ umožňuje připojit k systému SAPI-1 dvě mechaniky pružných disků o průměru 8" nebo 5,25". Použité diskety musí mít formát IBM.
Kapacita paměti při použití jedné mechaniky s 8" disketou je pro jednoduchý záznam po jedné straně diskety 256 kbyte /77 stop po26 sektorech po 128 bytech/. Při použití dvou mechanik disků 8" /např. CONSUL 7212, 7213/ je kapacita paměti 512 kbyte a rychlost přenosu dat je 32 usec/byte.
Při použití dvou mechanik disků o průměru 5,25" /např. ROBOTRON K 5600/ je celková kapacita paměti 104 kbyte /2 krát 40 stop po 10 sektorech po 256 bytech/ a rychlost přenosu dat je 64 usec/byte.
V rámci systému SAPI-1 je řadič pružného disku RPD-1 určen pro připojení jednotek pružného disku JPD-1 /8"/ nebo JMD-1 /5,25"/, avšak lze jej využít i pro připojení jiných diskových jednotek.
Řadič RPD-1 se skládá ze dvou desek umístěných vedle sebe ve vaně SAPI-1 :
RPD-1A ... datový interface
RPD-1B ... řízení mechaniky pružného disku, separátor dat a hodin.
Deska RPD-1B sloužící k řízení základních funkcí mechaniky se skládá ze tří částí
- dekodéru adresyDekodér adresy slouží k výběru adres 3CH, 3DH, 3EH a 3FH a ke generování zápisových impulsů. Výstup hradla D5B/8 povoluje čtení stavu disku. Obsazení adres je na obr.2.
Blok řízení mechaniky zajišťuje přiklopení hlavy a její automatické odklopení po osmi otáčkách /ochrana proti opotřebení diskety při chybě programu/, krokování motoru a sestavování informací pro registr stavu mechaniky.
Průběh jednotlivých činností je následovný :
Je-li zasunut pružný disk do mechaniky, přichází z diskové jednotky při každé otáčce disku signál INDX /Index/. Časové intervaly mezi opakovanými příchody tohoto signálu jsou vyhodnocovány obvody D3C a D3B. Pokud se disk otáčí generují tyto obvody signál RDY, který vzniká po třetí otáčce od zasunutí disku a zaniká po jeho vyjmutí.
Je-li proveden zápis do registru přiklopení hlavy /obr.2/ je aktivován čítač D6B a současně je na výstupu D7D/6 generován signál HL=0 zajištující přiklopení hlavy. Zároveň je spuštěna časová kontrola vytvářející časovou prodlevu nezbytnou k ustálení hlavy /obvody D4B/14, D6C, D5B/6, D7A/12, D7D/10, C7, R16, D7A/10, D6A/6/.
Po uplynutí této doby je generován signál HLR /HEAD READY/. Čítač D6B načítá od své aktivace signály INDX a po dosažení osmi otáček způsobí odklopení hlavy. Pokud je, před načtením osmi signálů Index, proveden nový zápis do registrů přiklopení hlavy, je čítač D6B nulován a začíná pracovat opět od počátku.
Obdobným způsobem je po zápisu do registru krok motoru nejprve generován impuls STEP způsobující jeden krok krokového motoru v diskové jednotce /obvod D4C/5, D7D/4/ a zároveň spouštějící monostabilní obvod D4C/4 nastavený na povolenou periodu krokování motoru. Teprve po uplynutí této doby vznikne signál STR /STEP READY/ informující o možnosti provést další krok motoru.
Blok řízení mechaniky může žádat o přerušení po ukončení kroku motoru /STR/ nebo po přiklopení hlavy /HLR/. Žádost o přerušení lze do systému začlenit propojením spojky 6-7 a nastavením bitu INTE /registr řízení mechaniky/ na úroveň H. Nulování přerušení se provádí nastavením INTE na úroveň L.
Stav disku a obvodů řízení mechaniky lze zajistit čtením stavového registru mechaniky /obr.2/.
Z jednotky pružného disku je datový a hodinový signál předáván po společním vodiči /obr.3/. Z důvodu rozlišení dat od řídících znaků trvale zapsaných na disk /začátek adresové části, začátek datové části, Index/ jsou řídící znaky označeny vynecháním některých hodinových impulsů /tab.2/. Separátor dat a hodin slouží k rozdělení informací přicházejících z diskové jednotky na informace nesené daty a informace nesené hodinami.
Sériový signál přicházející z diskové jednotky překlápí klopný obvod D3D/9 zapojený jako dělič dvěmi. Zároveň tento signál zaznamenává do obvodu D3D/5 informaci přivedenou na vstup D tohoto obvodu. Pokud má tato informace hodnotu H dojde opět k nulování tohoto obvodu a tím ke vzniku krátkého impulsu, jímž je nulován posuvný registr D2A. Tento registr je trvale posouván referenčním kmitočtem /4MHz pro 8" disk a 2MHz pro 5,25" disk/. Na výstup registru D2A je připojen tvarovač, na jehož výstupu vzniká tzv. čas T3 a jeho inverze tzv. čas T1. Při správné synchronizaci separátoru je posuvný registr D2A nulován pouze hodinovými impulsy z disku /obr.5/.
Vyhodnocení informace přicházející z disku pak vychází z impulsů T1 a T3. Separátor porovnává stav výstupu D3D/9 v okamžiku náběhu T1 se stavem tohoto výstupu v předchozím náběhu T3. Pokud jsou tyto stavy rozdílné, musel přijít hodinový impuls, který způsobil změnu signálu DATA. Vyhodnocení hodin je prováděno obvodem D2B/11, D2C/9, D2C/5. Princip vyhodnocení hodin je na obr.5. Vyhodnocení dat je prováděno obdobně, avšak je zaměněna funkce časů T1 a T3 /obvod D1C/9, D2B/3, D2B/1, D1B/5/.
Pro další zpracování slouží signál T1 jako synchronizační hodiny CLK, signál DSAT nese datovou a signál CDAT hodinovou složku původního signálu RDD.
Synchronizace separátoru vychází z omezeného počtu chybějících hodinových impulsů v signálu RDD. Chybí-li větší počet impulsů, jedná se o data a separátor vyčká příchodu 48 nulových bitů /6 nulových byte/ před značkou. V této oblasti se posuvný registr začne nulovat pouze hodinami a tím dojde k synchronizaci separátoru /obvod C8, D2D/3, D2C/5, R20/.
Pozn.: Zapojení separátoru je předmětem přihlášky PV v TESLA Elstroj.
Deska RPD-1A tvoří datový interface mezi sériovou informací přicházející z disku a paralelní sběrnicí počítače. Rovněž tato deska je rozdělena do několika částí
- čtení dat z disku
- zápisu na disk
- stavového registru řadiče
- časových obvodů řadiče
- dekodéru adres.
Obvody čtení dat z disku získávají z desky RPD-1/3 sériovou informaci o hodinách disku a data již odděleně a synchronizované s hodinovým signálem CLK. Datová informace je posuvným registrem D1C převedena do paralelního tvaru a současně je zpracovávána šestnáctistavovým logickým automatem naprogramovaným do funkce sériového komparátoru /obvod D2D, D2C, D3C/3, D3D/6, D1D/8, D1D/11/. Tento komparátor se synchronizuje na synchronizační značku /na začátku každé adresové a datové části - bloku/ a zajišťuje přepsání údaje ze sériově paralelního převodníku do registrů D1A a D1B vždy, když v tomto převodníku je právě jeden celý byte dat. Zároveň je do stavového registru řadiče předána informace o připravených datech.
V případě, kdy počítač požaduje adresovou značku /signály RDM a RAM registru řízení řadiče - obr.2/ je její zpracování zajištěno rovněž výše popsaným logickým automatem a tato značka je opět předána v registrech D1A a D1B.
Obvody zápisu na disk převádějí pomocí posuvných registrů D6A a D6B paralelní informaci obsaženou v registrech D4A a D4B na informaci sériovou, vysílanou směrem do mechaniky disku. Pro zápis hodinových impulsů na disk /zejména hodin označujících datovou značku/ slouží opět logický automat /obvody D8C, D7A, D7B, D8B/, který odpočítává zapisované bity, vysílá synchronizační signál po zápisu jednoho byte a zajišťuje vynechání tří hodinových impulsů pro označení datové značky a rovněž vytváří pro stavový registr řadiče signál žádosti o vyslání dalšího znaku
Obvody stavového registru řadiče slouží k sestavení obsahu tohoto registru ve tvaru vhodném pro programovou obsluhu instrukcí PCHL /viz PROGRAMOVÁNÍ/.
Časové obvody řadiče zajišťují počítání množství přenesených znaků a pro kontrolu časových limitů při provádění různých operací. Tyto časové obvody jsou realizovány obvodem 8253, jehož čítač 0 pracuje v modu 0 a jeho hodiny mají stejnou periodu jako doba přenosu jednoho znaku. Čítač 1 pracuje v modu 5 s periodou hodin /0,5 nebo 1µs/ a je spouštěn signálem SYC oznamujícím nalezení adresové značky. Při zápisu dat tento čítač povoluje zápis, při čtení indikuje trvání signálu RDM /čtení datové značky/, čítač 2 pracuje v modu 0 s hodinami tvořenými signálem DR. Tento čítač přeteče po přenesení zavolaného počtu znaků, nesení zavolaného počtu znaků.
Adresy a řídící slova pro čítače jsou v tab.3. Při programování čítačů je nutno brát ohled na záměnu datových vodičů /provedenou z konstrukčních důvodů/, kde D0 je přivedeno na D7, D1 na D6, atd.
Obvody adresace pracují s adresami A7 až A0 a jsou tvořeny obvody 3205 /D5A, D5B/. Čtecí a zapisovací signály jsou vytvářeny hradly D6C.
Práce se stavovým registrem řadiče
Stavový registr je navržen tak, aby umožnil snadné odskoky pomocí instrukce PCHL. Pro potřebné odskoky v programu stačí naplnit registr H počítače konstantou, přečíst obsah stavového registru, vložit jej do registru L počítače a instrukcí PCHL odskočit na příslušnou adresu, kde může být uložena např. instrukce JMP nebo CALL. Pro zjednodušení lze bity D7, D6 a D5 stavového registru nastavit řídícím registrem, bity D4, D3 a D2 přenášejí stavovou informaci a bity D1 a D0 musí být rovny nule /vytvoření prostoru pro JMP nebo CALL/. Nastavením bitů D7, D6 až D5 lze volit např. tabulku skoků pro čtení a tabulku pro zápis.
Při zápisu musí být programově zajištěno vyslání pěti nulových znaků před datovou značkou a vyslání znaku FF po posledním znaku dat.
viz instalace v kapitole ZPS-3
Všeobecné
| Teplota okolí | +5°C až +40°C |
| Relativní vlhkost | 40 % až 80 % při 30°C |
| Prostředí | neklimatizované, bez agresivních plynů a par |
| Atm. tlak | 84 až 107 kPa |
| Prašnost | max. 1 mg/m3, velikost částic max. 10 µm. |
| Odolnost proti vibracím | 0,1 mm při 25 Hz |
| Krytí dle ČSN 330330 | IP 00 |
| Deska je napájena ze zdroje, který odpovídá ČSN 369060 | Stroje na zpracování dat |
| Kvalifikace obsluhy a údržby : | Pracovník poučený dle § 4 vyhlášky 50/78 Sb. |
Parametry
| Způsob adresace | jako periferie /IOR, IOW/ | |
| Použité adresy | 20H, 21H, 22H, 23H, 24H, | |
| 25H, 3CH, 3DH, 3EH, 3FH | ||
| Připojitelné diskové jednotky | CONSUL 7212 | ČSSR |
| CONSUL 7213 | ČSSR | |
| MOMFLEX 3200 | MLR | |
| MOMFLEX 6400 | MLR | |
| ROBOTRON K 5600 5,25" | NDR | |
| a další |
| Disk 8" | formát IBM | |
| počet stop | 77 | |
| sektorů na stopě | 26 | |
| kapacita sektoru | 128 byte | |
| hustota záznamu | jednoduchá FM | |
| rychlost přenosu | 32 µs 1 byte | |
| Disk 5,25" | formát IBM | |
| počet stop | 40 | |
| sektorů na stopě | 10 | |
| kapacita sektoru | 256 byte | |
| hustota záznamu | jednoduchá FM | |
| rychlost přenosu | 64 µs/byte |
| Počet připojených disků k řadiči | 2 |
| Napájení RPD-1A | 5V/1,3A max. |
| Napájení RPD-1B | 5V/1,1A max. |
| Použité značky | |
| ID adresová značka | FE hodiny C7 |
| datová značka | FB hodiny C7 |
| datová značka | |
| neplatných dat | F8 hodiny C7 |
viz kapitolu ZPS-3
Registr řízení mechaniky
ADRESA : 3CH IOW
Registr je nulován signálem RESET.
Registr přiklopení hlavy
ADRESA : 3DH IOW
Zápis do registru je bez argumentu.
Registr kroku motoru
ADRESA : 3EH IOW
Zápis do registru je bez argumentu.
Pomocí adresy 3FH je při zápisu možnost nasimulovat přerušení a pro běžnou činnost řadiče se tato instrukce nepoužívá.
Registr stavu mechaniky
ADRESA : 3CH IOR
Stavový registr řadiče
ADRESA : 25H IOR
Pozn. 1 :
Způsob použití stavového registru není nikterak svázán s instrukcí PCHL. U pomalejšího přenosu
/disk 5,25"/ je možno tento registr použít zcela libovolně.
Pozn. 2 :
Bit D4 se nuluje znovu nastavením čítače 2 obvodu 8253.
Bit D3 se nuluje znovu nastavením čítačů 0 a 1 obvodu 8253 a zrušením povolení čtení /bit D0 - RE řídícího registru/.
Bit D2 - DR se nastavuje do "1" bud přečtením dat do počítače při funkci čtení /RE=1/ nebo zápisem nových dat z počítače
při zápisu /WE=1/.
Registr řízení řadiče
ADRESA : 25H instrukce : IOW
Pozn. 1 :
V bitech D3 a D2 smí být pouze jedna jednička !
V bitech D1 a D0 smí být pouze jedna jednička !
Pozn. 2 :
Tento registr je automaticky vynulován po RESET a přechodu signálu OVFL do "1". Před zapsáním do
tohoto registru je nutné obnovit stavy čítačů 0, 1 a 2.
a) záznam (čtení) '1' a '0'
| DISK | T(µs) |
| 8" | 4 |
| 5.25" | 8 |
b) kombinace dat a hodin (značka DDAM)
PROPOJENÍ RPD-1B A CONSUL 7212
a) Princip vyhodnocení
b) Časování separátoru
| 8" | 5,25" | 7213 CONSUL | označení | význam signálu |
| 18 | Pozn.1 | 33 | HL | Head Load-přiklopení hlavy |
| 20 | 8 | 37 | INDEX | Index-impuls indikující otáčku disku |
| 34 | 18 | 45 | DIR | Direction Select-směr vystavení hlavy |
| 36 | 20 | 43 | STEP | Step-krok motoru pro výsta-ven< hlavy |
| 40 | 24 | 35 | WG | Write Gate-zápis; povolení zápisu |
| 26 | 10 | 47 | SEL0 | Select-výběr jednotky 0 |
| 28 | 12 | Pozn.2 | SEL1 | Select-výběr jednotky 1 |
| 30 | 14 | Pozn.2 | SEL2 | Select-výběr jednotky 2 |
| 32 | 6 | Pozn.2 | SEL3 | Select-výběr jednotky 3 |
| 38 | 22 | 41 | WD | Write Data-data zápisu |
| 44 | 28 | Pozn.3 | WP | Write protected-indikace ochrany zápisu |
| 42 | 26 | 31 | T00 | Track 00-hlava je na nulté stopě |
| 46 | 30 | 7 | RD | Read Data-čtená data |
| 22 | Pozn.4 | Pozn.4 | DRDY | Drive Ready |
| Pozn.5 | 16 | MOT | Motor on | |
| 2 | Pozn.6 | 25 | T43 | signál pro změnu zápisového proudu |
| Pozn.7 | 11 | WF | chyba zápisu /Write Fault/ | |
| Pozn.7 | 13 | RF | nulování chyby zápisu /Write Faul Reset/ |
Pozn. 1 :
Minidisky /5,25"/ mají obvykle přítlak hlavy řízený signálem o zapnutí motoru.
Pozn. 2 :
Disky ZJŠ Brno nemají v kabelu místo na další signály výběru a je nutné přivést tento signál ke
každému disku samostatným vodičem.
Pozn. 3 :
Disky ZJŠ Brno nemají snímač značky chránící disketu proti přepsání.
Pozn. 4 :
Minidisky nemají obvykle hlášení o připravenosti. Tento signál chybí i u 8" disků ZJŠ Brno.
Pozn. 5 :
Disky 8" mají sítové motory a ty jsou zapnuty neustále, ale hlava je odklopena.
Disky 5,25" mají vypínání motoru na dobu, kdy se disk nepoužívá, ale nemívají ovládání hlavy.
Pozn. 6 :
Minidisky nemění zápisový proud s ohledem na číslo stopy.
Pozn. 7 :
Signály nulování a hlášení chyby zápisu nejsou u disků 5,25" a nejsou ani v normě pro 8" disk.
Pozn. 8 :
Interface na disky 5,25" je definován na přímém konektoru 2x 17 kontaktů s roztečí 2,54 mm. Je
definován normou ANSI Standard. Navíc jsou v této normě ještě další signály :
| 4 | I Use Control | |
| 32 | Side One Select | |
| 34 | Disk Change |
Všechny liché špičky konektoru jsou země.
Pozn. 9 :
Interface na disky 8" je definován normou ANSI Standard na přímém konektoru 2x 25 kontaktů s
roztečí 2,54 mm. Všechny liché špičky jsou země. Navíc jsou v normě ještě další signály :
| 8 | zařízení pracuje | |
| 10 | volba hlavy | |
| 12 | výměna disku | |
| 14 | volba strany disku | |
| 16 | disk je používán | |
| 48 | separovaná data | |
| 50 | separované hodiny |
Pozn.10 :
Všechny signály jsou aktivní v nule.
Pozn.12 :
Disky 5,25" mají pro napájení specielní konektor / +5V, +12V /.
Disky 8" mají někdy napájení na signálovém konektoru /ZJŠ/ a nebo maji specielní konektor /ANSI Standard/.
| Typ značek | Hodiny | Data |
| IAM | D7H | FCH |
| IDAM | C7H | FEH |
| DAM | C7H | FBH |
| DDAM | C7H | F8H |
| normální data | FF | 00H až FFH |
Index Address Mark
označuje místo, u něhož je v disku otvor tzv. Index. Tento otvor značí fyzický začátek
jedné otáčky disku. Je důležitý hlavně pro zápis formátu. U disket 8" je Indexová značka na disku zaznamenána, u disket
5,25" již byla tato značka vypuštěna jako nepotřebná. Ani u disků 8" se tato značka pro čtení a záznam nepoužívá.
ID Address Mark
označuje začátek identifikačního pole, které je zapsáno u každého sektoru.
Data Address Mark
označuje začátek datového pole každého sektoru v případě, že jsou data považována za
platná .
Deleted Data Address Mark
označuje začátek datového pole toho sektoru, u kterého nejsou data považována za
platná.
| Čítač | Adresa | Mod | Řídící slovo |
| 0 | 23H | 0 | 0CH |
| 1 | 23H | 5 | 5EH |
| 2 | 23H | 0 | 0DH |
| DISK | DISK | ||
| PROPOJKY | 5,25" | 8" | |
| RPD-1B | 5-4 | spojit | rozpojit |
| 7-6 | rozpojit | rozpojit | |
| 1-3 | rozpojit | spojit | |
| 1-2 | spojit | rozpojit | |
| RPD-1A | 1-2 | rozpojit | spojit |
| 2-3 | spojit | rozpojit |
| TYP JEDNOTKY | PERIODA KROKOVÁNÍ /ms/ |
| MOMFLEX | 3 |
| CONSUL 7213 | 8 |
| CONSUL 7212 | 12 |
| ROBOTRON | 10 |
Obsazení konektoru X1 /RPD-1A/
| č. | signál | název | typ | č. | signál | název | typ | |
| 1 | 2 | |||||||
| 3 | 4 | STSTB | vzorek statutu | INP | ||||
| 5 | 6 | |||||||
| 7 | 8 | RES | nulování | INP | ||||
| 9 | 10 | IOR | čtení z portu | INP | ||||
| 11 | 12 | IOW | zápis do portu | INP | ||||
| 13 | 14 | |||||||
| 15 | +5V | napájení | NAP | 16 | +5V | napájení | NAP | |
| 17 | +5V | napájení | NAP | 18 | +5V | napájení | NAP | |
| 19 | 0V | zem | NAP | 20 | 0V | zem | NAP | |
| 21 | 22 | |||||||
| 23 | 24 | |||||||
| 25 | 26 | |||||||
| 27 | 28 | |||||||
| 29 | 30 | |||||||
| 31 | D4 | data | I/O | 32 | D3 | data | I/O | |
| 33 | D6 | data | I/O | 34 | D5 | data | I/O | |
| 35 | D2 | data | I/O | 36 | D7 | data | I/O | |
| 37 | D0 | data | I/O | 38 | D1 | data | I/O | |
| 39 | A1 | adresy | INP | 40 | A0 | adresy | INP | |
| 41 | A3 | adresy | INP | 42 | A2 | adresy | INP | |
| 43 | A5 | adresy | INP | 44 | A4 | adresy | INP | |
| 45 | A7 | adresy | INP | 46 | A6 | adresy | INP | |
| 47 | 48 | |||||||
| 49 | 50 | |||||||
| 51 | 52 | |||||||
| 53 | 54 | |||||||
| 55 | 56 | |||||||
| 57 | 58 | |||||||
| 59 | 60 | Φ2 | hodiny Φ2-TTL | INP | ||||
| 61 | 62 |
| KLÍČOVANÍ : | C6 |
| KONEKTOR : | TY 517 3511 58 |
Obsazení konektoru X1 /RPD-1B/
| č. | signál | název | typ | č. | signál | název | typ | |
| 1 | 2 | |||||||
| 3 | 4 | |||||||
| 5 | 6 | |||||||
| 7 | 8 | RES | nulování | INP | ||||
| 9 | 10 | IOR | čtení z portu | INP | ||||
| 11 | 12 | IOW | zápis do portu | INP | ||||
| 13 | 14 | |||||||
| 15 | +5V | napájení | NAP | 16 | +5V | napájení | NAP | |
| 17 | +5V | napájení | NAP | 18 | +5V | napájení | NAP | |
| 19 | 0V | zem | NAP | 20 | 0V | zem | NAP | |
| 21 | 22 | |||||||
| 23 | 24 | |||||||
| 25 | 26 | |||||||
| 27 | 28 | |||||||
| 29 | 30 | |||||||
| 31 | D4 | data | I/O | 32 | D3 | data | I/O | |
| 33 | D6 | data | I/O | 34 | D5 | data | I/O | |
| 35 | D2 | data | I/O | 36 | D7 | data | I/O | |
| 37 | D0 | data | I/O | 38 | D1 | data | I/O | |
| 39 | A1 | adresy | INP | 40 | A0 | adresy | INP | |
| 41 | A3 | adresy | INP | 42 | A2 | adresy | INP | |
| 43 | A5 | adresy | INP | 44 | A4 | adresy | INP | |
| 45 | A7 | adresy | INP | 46 | A6 | adresy | INP | |
| 47 | 48 | |||||||
| 49 | 50 | |||||||
| 51 | 52 | |||||||
| 53 | 0V | zem | NAP | 54 | 0V | zem | NAP | |
| 55 | 56 | |||||||
| 57 | 58 | |||||||
| 59 | 60 | Φ2 | hodiny Φ2-TTL | INP | ||||
| 61 | 62 |
| KLÍČOVANÍ : | C6 |
| KONEKTOR : | TY 517 3511 58 |
Obsazení konektoru X2 /RPD-1A/
| č. | signál | název | typ | č. | signál | název | typ | |
| 1 | 0V | zem | NAP | 2 | WR | OUT | ||
| 3 | 0V | zem | NAP | 4 | WD | OUT | ||
| 5 | 6 | |||||||
| 7 | 8 | |||||||
| 9 | 10 | |||||||
| 11 | 12 | |||||||
| 13 | 14 | |||||||
| 15 | 16 | |||||||
| 17 | 18 | |||||||
| 19 | 20 | |||||||
| 21 | 22 | |||||||
| 23 | 24 | |||||||
| 25 | 0V | zem | NAP | 26 | D DAT | INP | ||
| 27 | 0V | zem | NAP | 28 | C DAT | INP | ||
| 29 | 0V | zem | NAP | 30 | CLK | INP |
| KLÍČOVANÍ : | A1 |
| KONEKTOR : | TY 513 1211 25 |
Obsazení konektoru X2 /RPD-1B/
| č. | signál | název | typ | č. | signál | název | typ | |
| 1 | 0V | zem | NAP | 2 | WR | INP | ||
| 3 | 0V | zem | NAP | 4 | WD | INP | ||
| 5 | 6 | |||||||
| 7 | 8 | |||||||
| 9 | 10 | |||||||
| 11 | 12 | |||||||
| 13 | 14 | |||||||
| 15 | 16 | |||||||
| 17 | 18 | |||||||
| 19 | 20 | |||||||
| 21 | 22 | |||||||
| 23 | 24 | |||||||
| 25 | 0V | zem | NAP | 26 | D DAT | OUT | ||
| 27 | 0V | zem | NAP | 28 | C DAT | OUT | ||
| 29 | 0V | zem | NAP | 30 | CLK | OUT |
| KLÍČOVANÍ : | A1 |
| KONEKTOR : | TY 513 1211 25 |
Obsazení konektoru X3 /RPD-1B/
| č. | signál | název | typ | č. | signál | název | typ | |
| 1 | 0V | Zem | NAP | 2 | HL | OUT | ||
| 3 | 0V | Zem | NAP | 4 | STEP | OUT | ||
| 5 | 0V | Zem | NAP | 6 | S0 | OUT | ||
| 7 | 0V | Zem | NAP | 8 | RDD | INP | ||
| 9 | 0V | Zem | NAP | 10 | WR | OUT | ||
| 11 | 0V | Zem | NAP | 12 | WD | OUT | ||
| 13 | 0V | Zem | NAP | 14 | T00 | INP | ||
| 15 | 0V | Zem | NAP | 16 | WP | INP | ||
| 17 | 0V | Zem | NAP | 18 | INDX | INP | ||
| 19 | 0V | Zem | NAP | 20 | WF | INP | ||
| 21 | 0V | Zem | NAP | 22 | T43 | OUT | ||
| 23 | 0V | Zem | NAP | 24 | ST | OUT | ||
| 25 | 0V | Zem | NAP | 26 | FR | OUT | ||
| 27 | 0V | Zem | NAP | 28 | DIR | OUT | ||
| 29 | 0V | Zem | NAP | 30 | RES | OUT |
| KLÍČOVANÍ : | A5 |
| KONEKTOR : | TY 513 3011 30 |
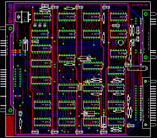
Rozložení součástek RPD-1A
Rozložení součástek RPD-1A dle dokumentace ZPS-3
Rozložení součástek RPD-1A dle zadrátované verze (pravděpodobně standardní úprava)
| ODPDRY | |||
| R3 | TR 191 150RK | R4 | TR 191 1K0K |
| R1 | TR 191 1K0K | R2 | TR 191 4K7K |
| KONDENZÁTORY | |||
| C1 | TK 795 470p | C6 | TK 783 100n |
| C3 | TK 783 100n | C7 | TK 783 100n |
| C4 | TK 783 100n | C2 | TF 010 22µ |
| C5 | TK 783 100n | ||
| POLOVODIČE | |||
| D3C | MH 7400 | D8C | MH 74S287 |
| D4D | MH 7400 | D2D | 74 174 PC |
| D7C | MH 7404 | D4A | 74 175 PC |
| D3D | MH 7420 | D4B | 74 175 PC |
| D5D | MH 7438 | D5C | 74 175 PC |
| D7D | MH 7474 | D8D | 74 175 PC |
| D4C | MH 7474 | D6A | D 195 D (7495) |
| D7A | MH 7493A | D6B | D 195 D (7495) |
| D7B | MH 7493A | D1B | K 155 IR15 (74173) |
| D5A | MH 3205 | D2B | K 155 IR15 (74173) |
| D5B | MH 3205 | D6C | K 555 LL1 (74LS32) |
| D1C | MH 74 164 | D6D | K 555 LI1 (74LS08) |
| D1D | UCY 74 132 | D3A | KR 580 VI53 (8253) |
| D2C | MH 74S287 |
Rozložení součástek RPD-1B
Rozložení součástek RPD-1B (opraveno a upraveno dle DPS)
Rozpiska součástek RPD-1B
| ODPDRY | |||
| R17 | TR 191 100RK | R11 | TR 191 1K0K |
| R13 | TR 191 150RK | R20 | TR 191 1K5K |
| R14 | TR 191 150RK | R21 | TR 191 1K0K |
| R15 | TR 191 150RK | R23 | TR 191 1K0K |
| R22 | TR 191 150RK | R24 | TR 191 1K0K |
| R18 | TR 191 220RK | R12 | TR 191 4K7K |
| R19 | TR 191 390RK | R10 | TR 191 5K6K |
| R1 | TR 191 1K0K | R16 | TR 191 10KK |
| R2 | TR 191 1K0K | R8 | TR 191 15KK |
| R3 | TR 191 1K0K | R4 | TR 191 47KK |
| R6 | TR 191 1K0K | R7 | TR 191 47KK |
| R9 | TR 191 1K0K | odpor regulační | |
| RP1 | WK 679 12 47K | ||
| KONDENZÁTORY | |||
| C12 | TK 783 47n | C22 | TK 783 47n |
| C13 | TK 783 47n | C23 | TK 783 47n |
| C14 | TK 783 47n | C8 | TK 783 68n |
| C15 | TK 783 47n | C9 | TK 783 68n |
| C16 | TK 783 47n | C3 | TK 745 2n2 |
| C17 | TK 783 47n | C6 | TK 755 100pM |
| C18 | TK 783 47n | C2 | TE 981 20µ |
| C19 | TK 783 47n | C7 | TE 981 20µ |
| C20 | TK 783 47n | C10 | TE 981 20µ |
| C21 | TK 783 47n | C4 | TE 988 1µ0 |
| POLOVODIČE | |||
| VT1 | KC 508 | D1B | MH 7474 |
| D1A | MH 7404 | D3B | MH 7474 |
| D1D | MH 7404 | D1C | MH 7474 |
| D4D | UCY 7406 | D2C | MH 7474 |
| D7D | UCY 7406 | D5C | MH 7474 |
| D5B | MH 7420 | D3D | MH 7474 |
| D6D | MH 7474 | D4C | UCY 74 123 |
| D2B | UCY 7486 | D6C | UCY 74 132 |
| D2A | MH 74 164 | D2D | UCY 74 132 |
| D6B | MH 7493A | D5D | UCY 74 132 |
| D4B | MH 3205 | D3A | 74 174 PC |
| D4A | MH 3216 | D6A | K555 LI1 (74LS08) |
| D5A | MH 3216 | D7A | K555 LN1 (74LS04) |
| D3C | UCY 74 123 | BX1 | 8 MHZ |
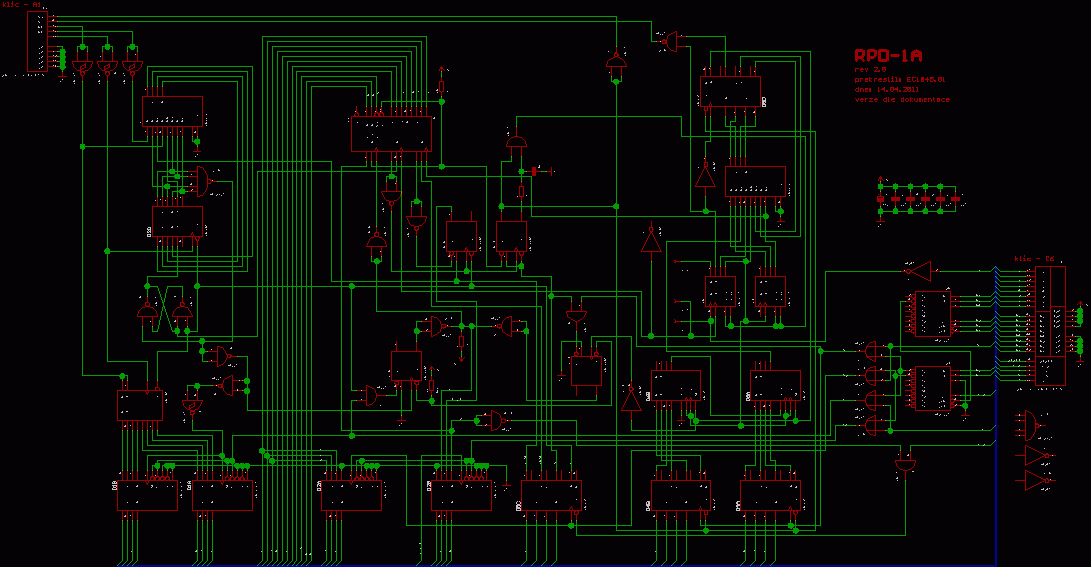
Schéma zapojení RPD-1A
Schéma zapojení RPD-1A dle dokumentace ZPS-3 a černobílá verze ZDE.
Schéma zapojení RPD-1A dle zadrátované verze (pravděpodobně standardní úprava) a černobílá verze ZDE.
Schéma zapojení RPD-1B
Schéma zapojení RPD-1B (opraveno a upraveno dle DPS) a černobílá verze ZDE.
Obsahy PROM z RPD-1A
PROM MH74S87 D2C, formát dat INTELHEX
:20000000F0F2F0F0F0F2F0F0F0F0F0FAF0F0F0FAF0F0F0F0F0F0F0F0F0F0F0F0F0F0F0F0C8 :20002000F0F2F0F0F0F2F0F0F0F8F4F0F0F8F4F0F0F0F0F0F0F0F0F0F0F0F0F0F0F0F0F0A4 :20004000F0F0F0F0F0F0F0F3F6F0F0FEF6F0F0F0F0F0F0F0F0F0F0F0F0F0F0F0F0F0F0F083 :20006000F0F0F0F0F0F0F0F0FCF0F0F1FCF0F0F0F0F0F0F0F0F0F0F0F0F0F0F0F0F0F0F067 :20008000F0FFF0F0F0F0F0F0F0F0F0F0F0F0F0FFF3F3FBFBF3F3FBFBF3F3FBFBF3F3FBFBD2 :2000A000F0F0F0F0F0FBF0FFF0F0F0F0F0F9F0F0F9F9F5F5F9F9F5F5FDF9F5F5F9F9F5F5A9 :2000C000F0F0F0F0F0F0F0F0F0F0F0F0F0F0F0F0F7F7FFFFF7F7FFFFF7F7FFFFF7F7FFFF70 :2000E000F0F0F1F1F0F0F1F1F0F0F1F1F0F0F1F1FDFDF1F1FDFDF1F1FDFDF1F1FDFDF1F188 :00000001FF
PROM MH74S87 D8C, formát dat INTELHEX
:20000000F0F0F0F0F0F0F0F0F1F1F1F1F9F1F1F1F0F0F0F0F0F0F0F0F0F0F0F0F0F0F0F0D0 :20002000F4F4F4F4F4F4F4F4F5F5F5F5F5F5F5F5F4F4F4F4F4F4F4F4F4F4F4F4F5F5F5F534 :20004000F8F8F8F8F8F8F8F8F9F8F9F8F9F8F9F8F8F8F8F8F8F8F8F8F8F9F8F9F9F9F9F996 :20006000F0F0F0F0F0F0F0F0F0F0F0F0F0F0F0F0F0F0F0F0F0F0F0F0F0F0F0F0F0F0F0F080 :20008000F0F0F0F2F0F0F0F2F1F1F1F3F1F1F1F3F0F0F0F2F0F0F0F2F0F0F0F2F0F0F0F248 :2000A000F4F4F4F6F4F4F4F6F5F5F5F7F5F5F5F7F4F4F4F6F4F4F4F6F4F4F4F6F5F5F5F7A4 :2000C000F8F8F8FAF8F8F8FAF8F9F9FBF8F9F9FBF8F8F8FAF8F8F8FAF9F8F8F6F9F9F9F70D :2000E000F0F0F0F0F0F0F0F0F0F0F0F0F0F0F0F0F0F0F0F0F0F0F0F0F0F0F0F0F0F0F0F1FF :00000001FF
ÚVOD | Novinky | 8 Bitů | Příslušenství | Drobnosti | TTL | Kontakt
SAPI-1 | ONDRA | PMI-80 | PMD-85 | klony PMD-85 | klony SM50/40 | PETR | PLAN-80A | IQ151 | TNS | FK-1 | HVĚZDA | SP 830 | PCS 1-QR6000 | TEMS
ZPS | Technické prostředky | Programové vybavení | Dokumentace