ÚVOD | Novinky | 8 Bitů | Příslušenství | Drobnosti | TTL | Kontakt
SAPI-1 | ONDRA | PMI-80 | PMD-85 | klony PMD-85 | klony SM50/40 | PETR | PLAN-80A | IQ151 | TNS | FK-1 | HVĚZDA | SP 830 | PCS 1-QR6000 | TEMS
ZPS | Technické prostředky | Programové vybavení | Dokumentace
OCR návodu RTC-1
Deska RTC slouží především pro práci v systémech reálného času. Obsahuje dvacetibitový zálohovaný čítač reálného času s rozlišením 2 s, obvod pro generováni přerušeni po předvolených intervalech, kontrolní obvod typu "watch dog" a jeden obvod 8253 daný uživateli zcela k dispozici.
| Napájecí napětí | + 5 V ± 0,25 V |
| + 12 V ± 0,5 V | |
| Zálohovací napětí | + 3 V ... + 5,25 V (přes XC 1) |
| + 3,3 V.. + 5,5 V (přes XC 2) |
Doporučený zdroj zálohovacího napětí na desce
| burelový článek 5105 Bateria Slaný | 3 ks | |
| stříbrozinkový článek SR 45 TESLA Lanškroun | 3 ks | |
| NiCd akumulátor DK 60 Varta | 3 ks |
| Odběr ze zdroje | + 5 V | 400 - 700 mA |
| +12 V | 0 (dobíjecí proud článků) | |
| zálohovací napětí | 100 - 400 µA |
| čítač reálného času | |
| Rozlišení | 2 s |
| Maximální čas | 1048574 s (12d 3h 16min 14s) |
| 2097150 s (24d 6h 32min 30s) | |
| (není-li využito přerušení přes 8255) | |
| Přesnost | 30s za 30 dní |
| Obvod generování přerušení | |
| Vnitřní hodinový kmitočet CLK | Φ2/65 535 ... Φ2 |
| (programově nastavitelný) | |
| Perioda generování přerušení | 1/CLK ... 65 535/CLK |
| (programově nastavitelná) | |
| Obvod "watch dog" | |
| Prodleva před RTL | 1/CLK ... 65 535/CLK |
| (programově nastavitelná) |
| Zátěže sběrnice | ||
| vývod | v L | v H |
| D0 - D7 vstup | 0,2 mA | 0,05 mA |
| D0 - D7 výstup | 16 mA | 1 mA |
| IOR | 0,23 mA | 0,08 mA |
| IOW | 0,03 mA | 0,03 mA |
| A0, A1 | 0,03 mA | 0,03 mA |
| A2 - A7 | 0,25 mA | 0,01 mA |
| RES | 0 | 0,1 mA |
| Φ2 | 0,6 mA | 0+odběr přes XC2 |
| RTL výstup | 48 mA | 0 + |
| + Otevřený kolektor | ||
| Zátěže XC2 | ||
| vývod v L v H | ||
| C0, C1, C2 | 0,01 mA | 0,01 mA |
| Q0-Q2, Q0-Q2 | 15 mA | 0,28 mA + |
| INTW | 47 mA | 0,28 mA + |
| PC 3, PC 5 výstup | 1 mA | 1 mA |
| Φ2 | dle sběrnice SAPI-1 | |
| Hmotnost desky | 126, 5 g | |
| Rozměry desky | 140 x 150 mm |
Deska RTC-1 se skládá z týdenních hodin reálného času včetně stykového obvodu 8255, dvojice obvodů 8253, dekodéru adresy a pomocných obvodů. Jeden obvod 8253 je plně k dispozici uživateli, druhý slouží jako generátor časových přerušeni a časovač pro "watch dog". Deska je určena zejména pro řídící systémy pracující pod operačními systémy s exekutivou reálného času.
Dekodér adresy je řešen jako dvoustupňový, ze dvou obvodů 3205. Celá jednotka RTC-1 je adresována jako vstupně výstupní zařízení (IOW/IOR). Počáteční adresa je v rozsahu 00H - F0H určena propojkami na prvém stupni dekodéru DD3, kde je prováděn výběr podle významnějších čtyř bitů adresy. Druhý stupeň, dekodér DD4, pak zajišťuje výběr konkrétní adresy na desce podle čtveřice méně významných bitů adresy.
Týdenní hodiny jsou řízeny přesným kmitočtem 0,5 Hz získaným vydělením z kmitočtu 4 194 304 Hz. Základní kmitočet je generován pomocí krystalu a dělen obvodem U 114 D (DD8). Transistor VT 4 slouží ke snížení napájecího napětí pro obvod U 114 D a transistor VT 5 zvyšuje úroveň výstupního signálu tohoto obvodu pro další zpracování v pěti čítačích typu 4029 (OD9-DD13). V těchto čítačích je uložena binární hodnota reálného času ve dvousekundách. čítače jsou zapojeny pro asynchronní čítání vpřed do teoretického maximálního stavu 219 - 1 nebo 220 - 1 bitů. Zápis i čtení stavu čítačů se provádí prostřednictvím obvodu 8255 (DD2) , konkrétně branami A a B a bity 0,1,2, případně i 3 brány C (pokud není využíván ke generování požadavků o časové přerušení).
Vzhledem k vysokým vstupním impedancím obvodů 4029 i 8255 je možno propojit vstupy a výstupy těchto obvodů pouze přes odpory. Možnost zápisu do čítačů je využívána nejen pro zápis nového času, ale též pro ukončení cyklu čítačů např. po týdnu, deseti dnech apod. Zápis nového stavu čítačů je několikanásobně blokován na hradle 4012 /DD14/ a tím je prakticky vyloučené přepsání čítačů při náhodném zabloudění programu. Zápis je možný pouze v případě kdy napájecí napětí neklesá, nekleslo ani nestoupá, PC6 = H a je proveden zápis (viz Programování). Kontrolu, stavu napájecího napětí zajišťuje obvod reagující na pokles napájecího napětí i jeho prudký nárůst (VT 6 VT 7). Pokles napájecího napětí pod 1 V blokuje automaticky hradlo DD 14.
Napájení obvodů DD8 až DD14 je zálohováno rezervním zdrojem přímo na desce.
Obvod 8253 (DD5) je plně k dispozici uživateli. Vstupy i výstupy všech čítačů jsou vyvedeny na vnější konektor desky. Výstupy jsou zesíleny invertory s otevřeným kolektorovým výstupem (DD15). Hradlovací vstupy čítačů jsou ošetřeny odpory a proto je není nutno připojovat, pokud nebudou využity.
Styk s hodinami reálného času je uskutečňován přes obvod 8255 /PA0 až PC2, resp. PC3). Bit PC4 slouží ke generování časových přerušení, resp. lze jej po propojení použít jako výstup zesílený hradlem DD7. Bit PC5 je k dispozici uživateli, případně jej lze použít též k žádosti o přerušení. Bit PC6 hradluje zápis nového reálného času a bit PC7 slouží k uvolnění "watch dog". Sběrnice je zesílena obvodem 8286 (DD1).
Na desce RTC-1 lze nastavovat pouze přesný kmitočet hodin reálného času. Ten je sice z výroby přesně nastaven, může se však během dopravy změnit (vliv vibrací, klimatických podmínek). Kmitočet se nastavuje trimrem C1 tak, aby na kolektoru transistoru VT5 byly impulsy o periodě přesně 2 s. Chybě 1 s/den odpovídá odchylka přibližně 23 µs.
Vyjměte desku z obalu, překontrolujte zda nedošlo při přepravě k jejímu poškození. Překontrolujte kontakty FRB konektorů.
Ověřte si zda připojením desky RTC-1 nedojde k překročení maximálního odběru napájecích zdrojů nebo k překročení povolené zátěže sběrnice.
Překontrolujte, zda adresy použité deskou RTC-1 nejsou obsazené. Pokud ano, změňte adresaci RTC-1 pomocí propojek.
Prověřte správnost zapojení propojek.
Sejměte ochrannou hliníkovou fólii zkratující vývody konektorů.
Budete-li používat záložní zdroj na desce, osaďte do držáku galvanické články dle technických parametrů.
Zasuňte desku do vany systému SAPI-1.
Připojte žádané signály přes konektor XC2.
Obal desky a kryty konektorů uložte pro případné zaslání desky do opravy.
Deska RTC-1 vyžaduje programovou inicializaci a následnou programovou podporu. Příklady programu jsou v následujících statích.
Inicializaci lze provádět kdykoli. Obvyklé je provedení inicializace po RESET.
. . . ADR ... ; POCATECNI ADRESA RTC-1 . . . MVI A, 0B3H ; RIDICI SLOVO 8255, MOD-1 OUT ADR + 3 MVI A, 0B7H ; RIDICI SLOVO 8253 - CITACE 2 , MOD3 , BCD OUT ADR + 11 XRA A ; LSB CITACE 2 OUT ADR + 10 MVI A, 20H ; MSB CITACE 2 OUT ADR +10 ; DELENI 2000 MVI A, 75H ; RIDICI SLOVO 8253 - CITACE 1 , MOD2 , BCD OUT ADR + 11 XRA A ; LSB CITACE 1 OUT ADR + 3 MVI A, 1 ; MSB CITACE 1 OUT ADR + 9 ; DELENI 100 MVI A, 9 ; NASTAVENI PC4 OUT ADR + 3 ; UVOLNENI PRERUSENI INTRA MVI A, 30H ; RIDICI SLOVO 8253 - CITAC 0, MOD0, BIN OUT ADR + 11 ; ZAKL. NAST. WATCH DOG . . .
Protože proces čteni z desky RTC-1 je vůči chodu čítačů asynchronní, je nutno číst opakovaně až do dosažení dvou shodných čtení za sebou. Výsledek čtení je v binárním tvaru (ve dvousekundách) uložen na adrese RTB.
RTB: EQU ; ADRESA ULOZENI REALNEHO CASU
.
.
.
.
RTR: IN ADR ; CTENI NIZSIHO BYTU
MOV E, A
IN ADR + 1 ; CTENI STREDNIHO BYTU
MOV D, A
IN ADR + 2 ; CTENI VYSSIHO BYTU
ANI 7 ; MASKOVANI PC3 - PC7
MOV B, A
RTR 1: IN ADR ; DRUHE CTENI
MOV L, A
IN ADR +1
MOV H, A
ANI 7
MOV C, A
CMP B ; KOMPARACE OBOU CTENI
JNZ RTR2
MOV A, H
CMP D
JNZ RTR2
MOV A, L
CMP E
JZ RTR3
RTR 2: XCHG ; DRUHÉ CTĚNI DD B, D, E
MOV B, C
JMP RTR1 ; NOVY CYKLUS CTENI
RTR 3: SHLD RTB ; ULOŽENI VYSLEDKU NA RTB, RTB + 1
MOV A, B ; RTB + 2
STA RTB + 2
Je-li zapotřebí provádět převod na dny, hodiny, atd., musí si uživatel vytvořit příslušnou rutinu sám.
Zápis reálného Času se provádí při ukončení cyklu nebo výměně baterií. V následujícím příkladu je uvedená rutina vycházející z předpokladu, že aktualizovaná hodnota reálného času je uložena v binárním tvaru (ve dvousekundách) opět na adrese RTB - RTB + 2.
MVI A, 80H ; RIDICI SLOVO 8255 - VSE VYSTUP OUT ADR + 3 LDA RTB ; NIZSI BYTE OUT ADR LDA RTB + 1 ; STŘEDNÍ BYTE OUT ADR + 1 LDA RTB + 2 ; VYSSI BYTE OUT ADR + 2 MVI A, 0DH OUT ADR + 3 ; PC6 = H - UVOLNENI ZAPISU OUT ADR + 12 ; ZAPIS DI CITACE MVI A, 0B3H ; RIDICI SLOVO 8255, PORTA - MOD 1 OUT ADR + 3 . . .
Dále je potřebné nastavit bit PC 4, jestliže před zápisem bylo uvolněno přerušeni a bit PC7, jestliže byl uvolněn "watch dog".
. . . MVI A, 09H OUT ADR + 3 ; PC4 - H - UVOLNENI PRERUSENI . . . MVI A, 0FH OUT ADR +3 ; PC7 = H - UVOLNENI WATCH DOG
Následující příklad popisuje proceduru spuštění a restartování při níž je nastavován maximální čas (65 s).
. . . MVI A, 30H ; RIDICI SLOVO 8253 - CITAC 0, MOD0 OUT ADR + 11 MVI A, 0FFH OUT ADR + 8 ; NASTAVENI CITACE - LSB OUT ADR + 8 ; NASTAVENI CITACE – MSB MVI A, 0F1H OUT ADR +3 ; PC7 = H - UVOLNENI WATCH DOG
Další příklad uvádí zablokování "watch dog". To je nutno provést v případě, že nelze zajistit v programu opakovaná startování tohoto obvodu (např. při opuštění operačního systému).
. . . MVI A, 0EH OUT ADR + 3 ; PC7 – L MVI A, 30H OUT ADR +11 ; RIDICI SLOVO 8253
Deska RTC-1 je ve výrobním podniku kontrolována testem TSX-23.
Údržba desky RTC-1 se omezuje na čištění kontaktů konektorů FRB, případně na seřízení přesného kmitočtu trimrem C1.
Servis zajišťuje TESLA ELTOS - DIZ prostřednictvím svých servisních středisek. Pro odeslání desky do opravy použijte originální obal!
| Spínač sepnut | A6 | A5 | A4 |
| SA 1 | 0 | 0 | 0 |
| SA 2 | 0 | 0 | 1 |
| SA 3 | 0 | 1 | 0 |
| SA 4 | 0 | 1 | 1 |
| SA 5 | 1 | 0 | 0 |
| SA 6 | 1 | 0 | 1 |
| SA 7 | 1 | 1 | 0 |
| SA 8 | 1 | 1 | 1 |
Pozn.: Současně smí být sepnut pouze jeden spínač
| Adresa | Význam | ||
| ADR + 0 | Brána A | LSB | rel.čas |
| ADR + 1 | Brána B | rel.čas | |
| ADR + 2 | Brána C | MSB | rel.čas |
| ADR + 3 | Řídící slovo 8255 | ||
| ADR + 4 | Čítač 0 | ||
| ADR + 5 | Čítač 1 | ||
| ADR + 6 | Čítač 2 | ||
| ADR + 7 | Řídící slovo 8253 DD5 | ||
| ADR + 8 | Čítač 0 | ||
| ADR + 9 | Čítač 1 | ||
| ADR + 10 | Čítač 2 | ||
| ADR + 11 | Řídící slovo 8253 DD6 | ||
| ADR + 12 | |||
| ADR + 13 | Zápis do čítače reálného času | ||
| ADR + 14 | |||
| ADR + 15 |
Volba nejvyššího bitu adresy desky
| 2-3 | A7 - 0 |
| 1-2 3-4 | A7 - 1 + |
Volba režimu činnosti
| 5-5 9-11 | asynchronní generování přerušení + |
| 5-7 6-8 10-11 | pro práci v systému reálného času |
Zálohování
| 13-15 | připojení zálohov.napětí přes XC1 + |
| 14-15 | přerušit zkrat VD4, R47, VD5 |
| a osadit VD4 a R47 - dobíjení akumulátoru GB1 | |
| VD4 - KA 261 | |
| R47 - dle akumulátoru |
+ Zapojeno od výrobce
| Prvek | Typ |
| R5 | TR 191 100RK |
| R24, 25, 26, 7 | TR 191 5K6K |
| R8-15, R1 | TR 191 8K2K |
| R4, 6, 16, 17, 18, 23 | TR 191 18KK |
| R2, 3 | TR 191 39KK |
| R19 | TR 191 75KJ |
| R20-22, R27-48 | TR 191 100KK |
| C1 | N 750 BT 7,5 5/20 |
| C2, C3 | TK 754 15pK |
| C6 | TK 724 1n0S |
| C8, 7, C 10-13 | TK 782 68nZ |
| C5 | TE 131 47µS |
| C4 | TE 003 100µ |
| VD1, 2, 5 | KAS 21/40 |
| VD3, 6 | KA 263 |
| VT1, 5 | KSY 71 |
| VT2, 4, 7 | KC 239 B |
| VT3, 6 | KC 309 B |
| DD7 | MH 7438 |
| DD15 | MH 7405 |
| DD3, 4 | MH 3205 |
| DD14 | MHB 4012 |
| DD9-13 | MHB 4029 |
| DD2 | MHB 8255 A |
| DD1 | MHB 8286 |
| DD8 | U 114 D |
| DD5, 6 | KR 580 VI 53 |
| ZF1 | KD 2/13 4194, 304 kHz |
| C9 | TE 132 22µS |
| č. | signál | název | typ | č. | signál | název | typ | |
| 1 | RTL | reset | OUT | 2 | ||||
| 3 | 4 | |||||||
| 5 | 6 | |||||||
| 7 | 8 | RES | nulování | INP | ||||
| 9 | 10 | IOR | čtení z portu | INP | ||||
| 11 | 12 | IOW | zápis do portu | INP | ||||
| 13 | 14 | |||||||
| 15 | +5V | napájení | NAP | 16 | +5V | napájení | NAP | |
| 17 | +5V | napájení | NAP | 18 | +5V | napájení | NAP | |
| 19 | 0V | zem | NAP | 20 | 0V | zem | NAP | |
| 21 | 22 | |||||||
| 23 | 24 | |||||||
| 25 | 26 | |||||||
| 27 | 28 | |||||||
| 29 | 30 | |||||||
| 31 | D4 | data | BD | 32 | D3 | data | BD | |
| 33 | D6 | data | BD | 34 | D5 | data | BD | |
| 35 | D2 | data | BD | 36 | D7 | data | BD | |
| 37 | D0 | data | BD | 38 | D1 | data | BD | |
| 39 | A1 | adresa | INP | 40 | A0 | adresa | INP | |
| 41 | A3 | adresa | INP | 42 | A2 | adresa | INP | |
| 43 | A5 | adresa | INP | 44 | A4 | adresa | INP | |
| 45 | A7 | adresa | INP | 46 | A6 | adresa | INP | |
| 47 | 48 | UZ | záloh.napětí | NAP | ||||
| 49 | 50 | |||||||
| 51 | + 12V | napájení | NAP | 52 | + 12V | napájení | NAP | |
| 53 | 0V | zem | NAP | 54 | 0V | zem | NAP | |
| 55 | 56 | |||||||
| 57 | 58 | |||||||
| 59 | 60 | Φ2 | hodiny Φ2-TTL | INP | ||||
| 61 | 62 |
| CLSLO KONEKTORU : | XC1 | KONEKTOR TY 517 31 11/57 | INP - vstup |
| DESKA ZAŘÍZENÍ : | RTC-1 | NAP - napájení | |
| KLÍČOVANÍ : | C6 | OUT - výstup | |
| BD - obousměrný |
| č. | signál | název | typ | č. | signál | název | typ | |
| 1 | CLK2 | DD5-čít.2-hodin | INP | 2 | CLK0 | DD5-čít.0-hodin | INP | |
| 2 | GATE0 | DD5-čít.0-hradlo | INP | 4 | CLK1 | DD5-čít.1-hodin | INP | |
| 5 | GATE1 | DD5-čít.1-hradlo | INP | 6 | OUT1 | DD5-čít.1-výst. | OUT | |
| 7 | OUT1 | DD5-čít.1-výst. | OUT | 8 | OUT0 | DD5-čít.0-výst. | OUT | |
| 9 | GATE2 | DD5-čít.2-hradlo | INP | 10 | OUT0 | DD5-čít.0-výst. | OUT | |
| 11 | OUT2 | DD5-čít.2'-výst. | OUT | 12 | OUT2 | DD5-čít.2-výst. | OUT | |
| 13 | 14 | INT | žádost o přer.5 | OUT | ||||
| 15 | 16 | |||||||
| 17 | 18 | |||||||
| 19 | 20 | PC3 | DD3-port C/3 | BD | ||||
| 21 | 22 | Φ2 | hodiny S2-TTL | OUT | ||||
| 23 | 24 | |||||||
| 25 | UBAT | napětí baterie | NAP | 26 | UBAT | napětí baterie | NAP | |
| 27 | 0V | zem | NAP | 28 | 0V | zem | NAP | |
| 29 | CLK | DD6-čít.0-hodin | INP | 30 | PC5 | DD3-port C/5 | BD |
| CLSLO KONEKTORU : | XC2 | KONEKTOR TY 513 23 11/29 | INP - vstup |
| DESKA ZAŘÍZENÍ : | RTC-1 | OUT - výstup | |
| KLÍČOVANÍ : | C1 | BD - obousměrný | |
| NAP - napájení |
| Teplota okolí | + 5°C - + 40°C |
| Relativní vlhkost | 40 - 80 % při 30°C |
| Prostředí | neklimatizované, bez |
| agresivních plynů a par | |
| Atmosférický tlak | 84 - 107 kPa |
| Prašnost prostředí | max. 1 mg/m3, velikost |
| částic max. 10 µm | |
| Odolnost proti vibracím | 0,1 mm při 25 Hz |
| Krytí dle CSN 33 0330 | IP 00 |
| Napájení zdroj odpovídající | CSN 36 9060 |
| Stroje pro zpracování dat | |
| Kvalifikace obsluhy a údržby | pracovník poučený dle § 4 vyhlášky 50/1978 Sb. |
Suchý, dobře větraný prostor bez otřesů a chemických vlivů. Skladovací teplota musí být v rozmezí + 5 - + 35°C při relativní vlhkosti nejvýše 75 %. Výrobky musí být skladovány v neporušeném obalu a před vybalováním ponechány v tomto obalu v pracovních podmínkách 4 až 5 hodin, aby nedošlo k orosení desek.
Výrobce ručí za jakost po dobu 9 měsíců ode dne uvedení do provozu, nejdéle však 18 měsíců ode dne splnění dodávky. To vše za předpokladu nepoškození desky hrubým nebo neodborným zásahem.
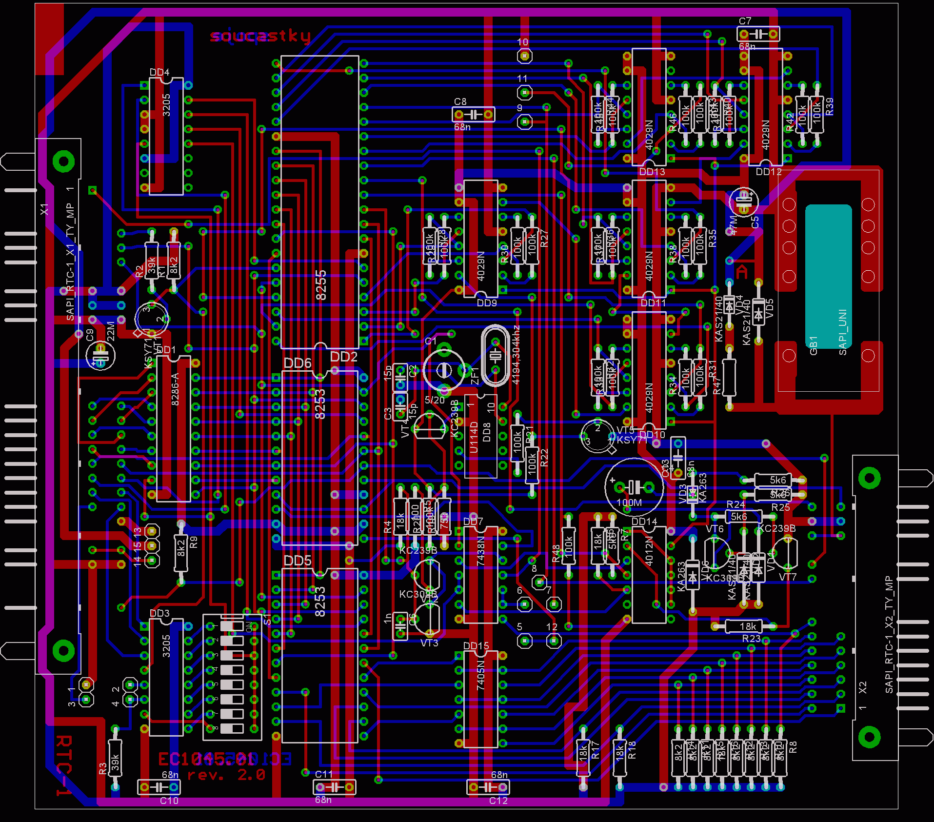
Schéma RTC-1 a černobílá verze ZDE.
ÚVOD | Novinky | 8 Bitů | Příslušenství | Drobnosti | TTL | Kontakt
SAPI-1 | ONDRA | PMI-80 | PMD-85 | klony PMD-85 | klony SM50/40 | PETR | PLAN-80A | IQ151 | TNS | FK-1 | HVĚZDA | SP 830 | PCS 1-QR6000 | TEMS
ZPS | Technické prostředky | Programové vybavení | Dokumentace