ÚVOD | Novinky | 8 Bitů | Příslušenství | Drobnosti | TTL | Kontakt


SAPI-1 | ONDRA | PMI-80 | PMD-85 | klony PMD-85 | klony SM50/40 | PETR | PLAN-80A | IQ151 | TNS | FK-1 | HVĚZDA | SP 830 | PCS 1-QR6000 | TEMS


ZPS | Technické prostředky | Programové vybavení | Dokumentace


8 bity / SAPI-1 / Technické prostředky / RUB-1



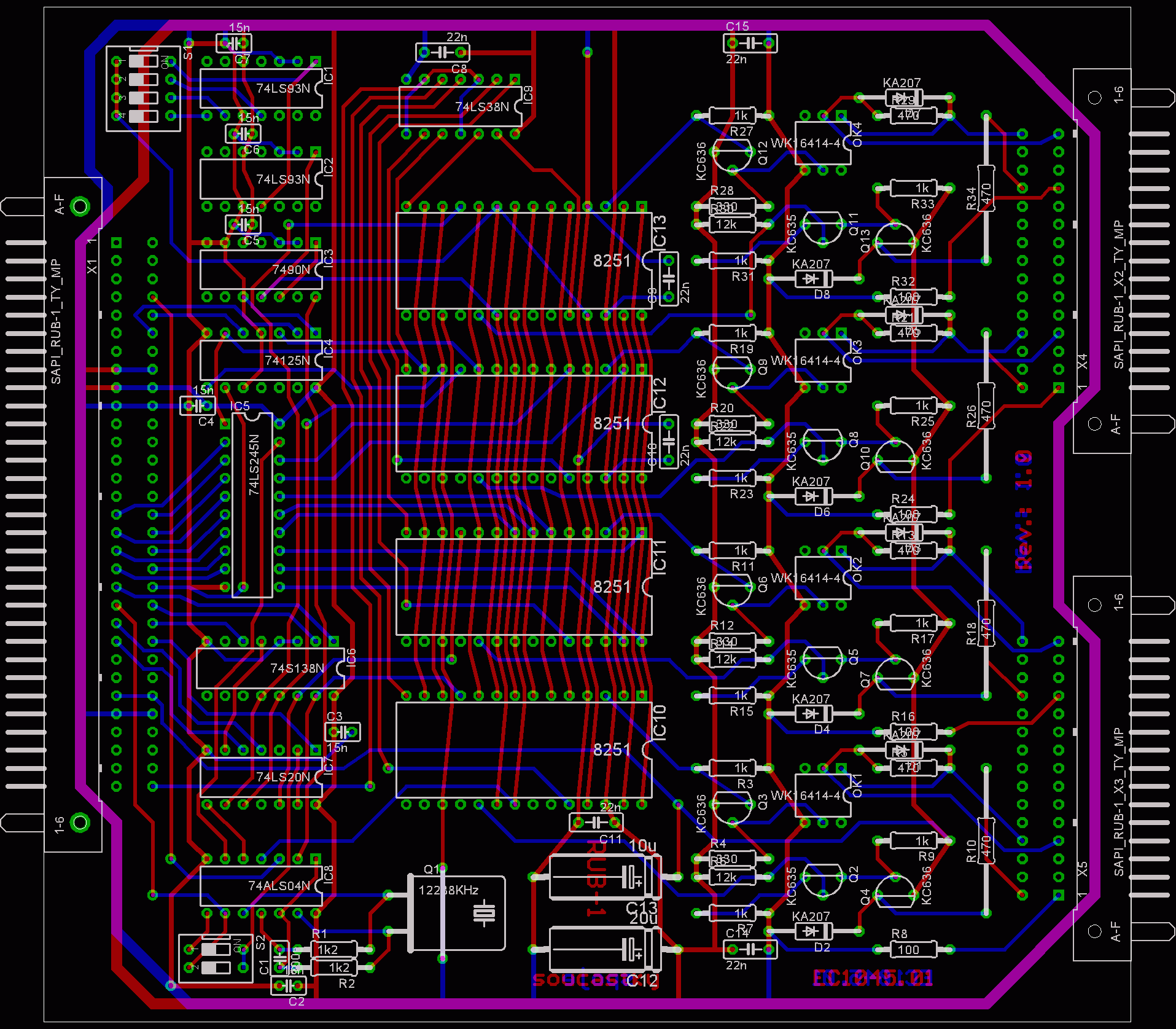
RUB-1



K desce nemám dokumentaci, schéma získáno metodou zpětného inženýrství.

Deska existuje ve dvou verzích a to RUB-1 a RUB-1A kdy rozdíl je v adresovém dekodéru a možnostem přerušeni.

Deska obsahuje 4x sériový port 8251 se společnými hodinami. Sériový přenos je řešen bez řídících signálů pomoci proudové smyčky oddělené optočleny. Pomocí přepínače S1 lze nastavit 4(8) přenosové rychlostí:

CLK x16CLK x64
S1-1   9600 baud   2400 baud
S1-24800 baud1200 baud
S1-32400 baud600 baud
S1-41200 baud300 baud


Deska zabírá 8 po sobě jdoucích adres a lze vybrat jeden ze dvou rozsahů adres.

12
S2   sepnutrozepnut   F0-F7
S2rozepnut   sepnutF8-FF


Přerušení lze vyvolat pouze od přijatého znaku.




Schéma RUB-1 a černobílá verze ZDE.




DPS RUB-1





ÚVOD | Novinky | 8 Bitů | Příslušenství | Drobnosti | TTL | Kontakt


SAPI-1 | ONDRA | PMI-80 | PMD-85 | klony PMD-85 | klony SM50/40 | PETR | PLAN-80A | IQ151 | TNS | FK-1 | HVĚZDA | SP 830 | PCS 1-QR6000 | TEMS


ZPS | Technické prostředky | Programové vybavení | Dokumentace


8 bity / SAPI-1 / Technické prostředky / RUB-1



SAPI.cz - web o československých osmibitech, zejména SAPI-1. Provozuje EC1045 od roku 2011
Za korekce češtiny dekuji: MELSOFTovi, Silliconovi, Martinu Lukáškovi a NOSTALCOMPovi

Když začínám blbnout z 8bitů tak se chodím léčit mezi otaku.
Animefest.cz