ÚVOD | Novinky | 8 Bitů | Příslušenství | Drobnosti | TTL | Kontakt


SAPI-1 | ONDRA | PMI-80 | PMD-85 | klony PMD-85 | klony SM50/40 | PETR | PLAN-80A | IQ151 | TNS | FK-1 | HVĚZDA | SP 830 | PCS 1-QR6000 | TEMS


ZPS | Technické prostředky | Programové vybavení | Dokumentace


8 bity / SAPI-1 / Technické prostředky / SIMUL




SIMUL



K desce SIMUL nemám dokumentaci, schéma získáno metodou zpětného inženýrstvý.

Stručný popis funkce.

Deska SIMUL obsahuje tři sériové kanály řešené pomocí obvodů 8251 a každý z kanálů má možnost nezávisle programově nastavit přenosovou rychlost pomocí obvodu 8253. Sériový přenos je možno uskutečnit pomocí RS232C nebo proudové smyčky. Přepínání vstupních signálů mezi RS232C nebo proudové smyčky je řešeno externě pomocí signálu DSRL0. Dle názvu desky a zapojení usuzuji, že jde o desku určenou k testu přenosových linek pro RS232C nebo proudové smyčky. Deska vypadá, že jde o vývojový kus a byla vytvořena pomoci AUTOROUTRu.

Adresace desky

Dekodér adres je řešen pomocí PROM a deska lze adresovat v celém adresném rozsahu, celkem zabírá 4 x 4 adresy pro zápis a čtení. Dekodér adres je neúplný, obvody 8251 se zrcadlí.




Schéma SIMUL a černobílá verze ZDE.




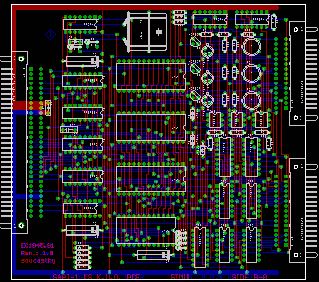
DPS SIMUL





ÚVOD | Novinky | 8 Bitů | Příslušenství | Drobnosti | TTL | Kontakt


SAPI-1 | ONDRA | PMI-80 | PMD-85 | klony PMD-85 | klony SM50/40 | PETR | PLAN-80A | IQ151 | TNS | FK-1 | HVĚZDA | SP 830 | PCS 1-QR6000 | TEMS


ZPS | Technické prostředky | Programové vybavení | Dokumentace


8 bity / SAPI-1 / Technické prostředky / SIMUL



SAPI.cz - web o československých osmibitech, zejména SAPI-1. Provozuje EC1045 od roku 2011
Za korekce češtiny dekuji: MELSOFTovi, Silliconovi, Martinu Lukáškovi a NOSTALCOMPovi

Když začínám blbnout z 8bitů tak se chodím léčit mezi otaku.
Animefest.cz