ÚVOD | Novinky | 8 Bitů | Příslušenství | Drobnosti | TTL | Kontakt


SAPI-1 | ONDRA | PMI-80 | PMD-85 | klony PMD-85 | klony SM50/40 | PETR | PLAN-80A | IQ151 | TNS | FK-1 | HVĚZDA | SP 830 | PCS 1-QR6000 | TEMS


ZPS | Technické prostředky | Programové vybavení | Dokumentace


8 bity / SAPI-1 / Technické prostředky / TRC




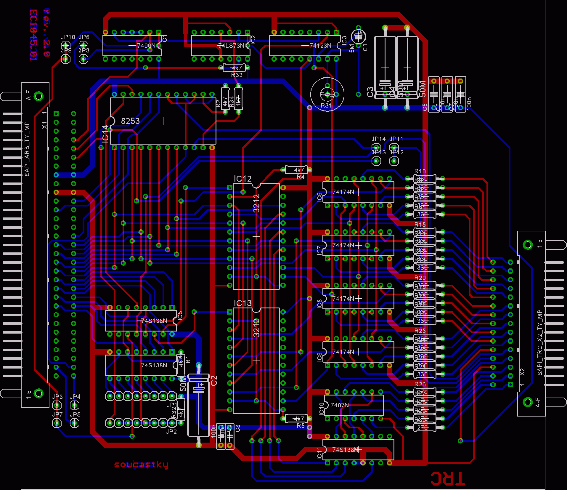
TRC



K desce nemám dokumentaci, schéma získáno metodou zpětného inženýrství.

absolutně netušim k čemu sloužila

osazena 8253, 4x6 bitové registry a dekodér 1 z 5

U 8253 je datová sběrnice připojena obráceně.

osazeni V/V prostoru
základní nastaveni adres
00 - 07, 08 - 0F
10 - 17, 18 - 1F
20 - 27, 28 - 2F
30 - 37, 38 - 3F

8253 zabírá 8 adres v daném rozsahu adres pro zápis i čtení, vlivem neúplného dekodéru dochází k zrcadlení.

Ostatní obvody zabírají 8 adres v daném rozsahu adres pouze pro zápis z čehož vlivem neúplného dekodéru využívají jen 5 nižších adres.

Deska používá pro adresaci portů adresné signály A0 až A9 což u procesoru 8080A nečiní žádné potíže protože 8080A posílá adresu portu jak na spodní (A0 - A7) tak horní (A8 - A15) adresné vodiče. Přičemž procesor Z80 má jiné chování instrukcí pro periferie takže program z procesoru 8080A na Z80 a naopak jsou nepřenositelné

DVT, MAS, SMJ, TRC, plus další standardní desky byly součástí jednoho systému. Netuším k čemu daný systém sloužil. Získáno jako torzo.




Schéma TRC a černobílá verze ZDE.




DPS TRC





ÚVOD | Novinky | 8 Bitů | Příslušenství | Drobnosti | TTL | Kontakt


SAPI-1 | ONDRA | PMI-80 | PMD-85 | klony PMD-85 | klony SM50/40 | PETR | PLAN-80A | IQ151 | TNS | FK-1 | HVĚZDA | SP 830 | PCS 1-QR6000 | TEMS


ZPS | Technické prostředky | Programové vybavení | Dokumentace


8 bity / SAPI-1 / Technické prostředky / TRC



SAPI.cz - web o československých osmibitech, zejména SAPI-1. Provozuje EC1045 od roku 2011
Za korekce češtiny dekuji: MELSOFTovi, Silliconovi, Martinu Lukáškovi a NOSTALCOMPovi

Když začínám blbnout z 8bitů tak se chodím léčit mezi otaku.
Animefest.cz