ÚVOD | Novinky | 8 Bitů | Příslušenství | Drobnosti | TTL | Kontakt


SAPI-1 | ONDRA | PMI-80 | PMD-85 | klony PMD-85 | klony SM50/40 | PETR | PLAN-80A | IQ151 | TNS | FK-1 | HVĚZDA | SP 830 | PCS 1-QR6000 | TEMS


ZPS | Technické prostředky | Programové vybavení | Dokumentace


8 bity / SAPI-1 / Technické prostředky / UDR-1




UDR-1



OCR návodu UDR-1

SAPI-1     6XV 122 56     UDR-1



UNIVERZÁLNÍ DESKA ŘÍZENÍ

6XK 199 74











TESLA ELSTROJ    *    TESLA LIBEREC    *    TESLA ELTOS-DIZ







Obsah:

  1. Úvod
  2. Technické parametry
  3. Popis funkce
  4. Programováni
  5. Instalace
  6. Testováni
  7. Údržba a servis
  8. Všeobecné údaje

Přílohy:

  1. Tabulka konektoru X1
  2. Tabulka konektoru X2
  3. Rozpiska součásti
  4. Výkres osazeni
  5. Elektrické schéma

Závady:

  1. Závada na nepoužité desce


  1. Úvod

  2. Univerzální deska řízení UDR-1 je vhodná pro malé aplikace systému SAPI-1 Je adresovaná jako vstup/výstupní zařízeni. Obsahuje tyto funkční bloky:

    1. obvod 8255, kterým prochází 8 vstupů s úrovněmi TTL. Čtyři z těchto vstupů jsou zapojeny do systému přerušeni.

    2. tento obvod 8255 zajišťuje 8 výstupů /max. 24V/100mA/ pro spínáni žárovek, relé nebo různých akčních členů /ventily, krokové motorky atd./

    3. obvod 8253, který lze zapojit jako hodiny reálného času /ve spolupráci s přerušovacím systémem/ nebo jako čítač, generátor frekvence apod.

    4. druhý obvod 8253, pomoci něhož jsou realizovány dva D/A převodníky pracující na principu šířkové modulace a následné integrace. Převodníky maji přesnost 8 bit a jsou vhodné pro regulaci nebo pro liniové zapisovače apod.

    5. přerušovací systém je plně ovladatelný /povolení přerušeni, identifikace zdroje přerušeni, nulováni žádosti o přerušení/

    Desku UDR-1 tvoř osazoná deska plodného spoje o rozborech 140 x 150 mm. Pomoci 62-pólového FRB konektoru se deska UDR-1 připojuje na sběrnici ARB-1 /jednotka JZS-1, JZS-1A/ nebo na sběrnici IOB-1 /jednotka JPN-1/, 30-pólový FRB konektor je určen pro připojeni periférií.



  3. TECKICKÉ PARAMETRY

  4. Napájecí napětí+ 5 V ± 0,25 V
    + 12 V ± 0,5 V
    - 12 V ± 0,5 V
     
    Odběr prouduze zdroje +5Vtyp. 0,7 A max. 1 A
    ze zdroje +12Vtyp. 7 mA max. 15 mA
    ze zdroje -12Vtyp. 5 mA max. 10 mA
     
    Vstupy I0 až I7úroveň TTL
     
    Výstupy V0 až V7zatižitelné do 24 V/100 mA max.
     
    Vstup IN PC3úroveň TTL
     
    Vstup IN CLKúroveň TTL
     
    Výstup OUT2úroveň TTL
     
    Převodník D/A- rozsah výstupních napětí0,02 V až 5 V v 255 krocích
    - chyba převodumax. 50 mV
    - dobo ustáleni převodníkumax. 0,1 s
    - výstupní odpor převodníku   cca 100 Ω
     
    Deska je adresovatelná jako I/O zařízeni – zabírá 12 adres
     
    Rozměry desky PS140 x 150 mm
     
    Hmotnostcca 130 g



  5. POPIS FUNKCE

    1. Dekodér adresy

    2. Dekodér adresy umožňuje zvolit jednu ze 16 adres pomoci čtyřbitového přepínače S2. Adresy A7, A6, A5 a A4 ze sběrnice jsou porovnávány v komparátoru D7A /7485/ se stavem nastaveným pomoci přepínače volby adresy S2 - viz tab. 1.

      Bity A1 a A0 slouží pro adresaci vnitřních registrů obvodu 8255 a obou obvodů 8253.

      Bity A3 a A2 volí, zda je adresován obvod 8255 /A3 = A2 = 0/ nebo obvod 8253 /D2B/ pracující jako D/A převodník /A3 = 0, A2 =1/ a nebo obvod 8253 /D3B/ pracující jako čítač a časovač /A3 = 1 / A2 = 0 /. Bitová kombinace A3 = 1 a A2 = 1 není na desce využita, a proto jsou blokovány výběry /CS obvodů D4A a D5A hradlem D2A/1 připojeným na D6A/12.

      Výstup komparátoru D7A/6 oznámí úrovni log. "1" na výstupu A ≡ B, že na sběrnici je adresa navolená na desce UDR-1. Tento signál povolí vstup dekodéru adresových bitů A2, A3 /obvod 3205 D6A - vstup E3/ a současně přes hradlo 74132 D2A/3 povolí /CS zesilovačů dat - 3216 D4A a D5A.

      PORTY 8255 D3C
      00102030405060708090A0B0C0D0E0F0   R/- port A
      01112131415161718191A1B1C1D1E1F1-/W port B
      02122232425262728292A2B2C2D2E2F2R/W port C
      03132333435363738393A3B3C3D3E3F3-/W řídicí slovo
      ČÍTAČE PRO ŘÍZENÍ D/A PŘEVODNÍKU 8253 D2B
      04142434445464748494A4B4C4D4E4F4R/W čítač 0
      05152535455565758595A5B5C5D5E5F5R/W čítač 1 (převodník AN1)
      06162636465666768696A6B6C6D6E6F6R/W čítač 2 (převodník AN2)
      07172737475767778797A7B7C7D7E7F7-/W řídicí slovo
      ČÍTAČE PRO OBECNÉ UŽITÍ 8253 D3B
      08182838485868788898A8B8C8D8E8F8R/W čítač 0
      09192939495969798999A9B9C9D9E9F9R/W čítač 1
      0A1A2A3A4A5A6A7A8A9AAABACADAEAFAR/W čítač 2
      0B1B2B3B4B5B6B7B8B9BABBBCBDBEBFB-/W řídicí slovo
      XXXXXXXXnastavení spínače S2/1 [ X ] spínač sepnut
      XXXXXXXXnastavení spínače S2/2 [     ] spínač rozepnut
      XXXXXXXXnastavení spínače S2/3
      XXXXXXXXnastavení spínače S2/4

      Tab. 1.: Adresace desky UDR-1


    3. Zesilovače

    4. Obvod D3A pracuje jako zesilovač a oddělovač pro signály A0 , A1 , IOR a IOW

      Obvody D4A a D5A /3216/ pracuji jako obousměrné zesilovače dat. Směr přenosu je řízen signálem IOR.

      Hradlo D2A/8 zesiluje signál Φ2 - hodiny.

      Hradlo D1A - 7406 /výstup s otevřeným kolektorem/ zesiluje signál INT0 - žádost o přerušeni.


    5. Digitální vstupy

    6. Vstupní signály I0 až I7 přicházejí z konektoru X2 přes filtrační obvody a tvarovače D4C a D5C /74132/ na vstupy PA0 až PA7 obvodu 8255. Port PA tohoto obvodu pracuje v módu 0 ve vstupním režimu. Vstupy jsou přizpůsobeny pro spínací kontakt proti zemi /tlačítko, koncový mikrospínač, kontakt relé atd./ nebo pro úroveň 0V / + 5V. Sepnutý kontakt nebo log."0" na vstupech In se přečte do mikropočítače jako "1". Vstupy tedy platí v negativní logice. Vstupní filtr na každém vstupu zabraňuje pronikáni rušeni do vstupních obvodů, není však určen pro filtraci zakmitáváni kontaktů, neboť má malou časovou konstantu. Čtyři vstupy I4 až I7 jdou paralelně přes "detektor změny", který reaguje na jakoukoliv změnu /1 → 0 nebo 0 → 1/ kteréhokoliv z těchto signálů. V případě, že je povoleno přerušení /výstup PC4 = 1/ nastaví se klopný obvod do stavu D3D/5 = 0 při změně na vstupech I4 až I7 do jedničky a vznikne žádost o přerušeni //INT0 = 0/. Stav klopného obvodu žádosti o přerušení je možno přečíst v bitu PC0.


    7. Digitální výstupy

    8. Port PB obvodu 8255 pracuje jako výstupní v módu 0. Výstupy PB0 až PB7 jsou zesíleny přes zesilovače 75450 PC. Tyto zesilovače na rozdíl od vstupů desky UDR-1 neinvertuji. Úrovni 0 na výstupu 8255 odpovídá sepnutý výstupní tranzistor v obvodu 75450 PC a to odpovídá log. "0" na výstupu.

      Výstupy jsou zatížitelné až do 24V / 100mA, ale je nutné dbát na to, aby země výstupů X2/23, 25, 27, 29 byty zapojeny tak, aby se zemnící proud neuzavíral přes logické země systému. Výstupy je nutné při indukční zátěži chránit diodou:

      obrázek
    9. Časovač a čítač /obvod 8253 - D3B/

    10. Obvod 8253 obsahuje 3 samostatné 16 bitové čítače. Každý čítač má vstup hodin, hradlovací vstup G a výstup. Každý čítač může pracovat v jednom z šesti druhů provozu.

      Čítač 0 je na desce UDR-1 /D3B/ zapojen jako dělič vstupní frekvence 2 MHz /Φ2/, Jeho výstup je veden do vstupu čítače 1. Čítač 1 pracuje jako prostý čítač /v modu 0/ nebo dělič /mód 2 a 3/ a jeho výstup je zapojen na přerušovací systém desky, Změní-li se výstup čítače 1 z "0" na "1" nastaví se klopný obvod přerušení D3B/8 = 1 /pouze je-li přerušeni povoleno PC5 = 1/. Pomoci čítače 0 a 1 je tedy možné realizovat hodiny reálného času - to znamená periodické přerušování.

      Čítač 2 má vstup hodin vyveden na přepínač S1, Při sepnuti S1/1 a rozepnuti S1/2 jsou hodiny 2 MHz a čítač 2 je v tomto případe možno použit jako generátor frekvence /výstup OUT2 na X2/10/. Při sepnutí S1/2 a rozepnuti S1/1 je vstup hodin externí /vstup IN CLK X2/12/ a je nožné použít jako čítač impulsů, řízený dělič frekvence atd. Hradlovací vstup čítače 2 je ovládán výstupem PC6 obvodu 8255.


      hodiny čítače 2   
      obvodu D3B
      S1/1S1/2
      2 MHzsepnutorozepnuto
      externírozepnuto   sepnuto

      Tab. 2.: Nastavení přepínače S1

      Pozn.: Přepínač S1 nesmi být nastaven na jinou kombinaci než je uvedena v tabulce


    11. Port PC obvodu 8255

    12. Port PC pracuje v modu 0 - spodní čtyři bity PC3, PC2, PC1 a PC0 pracuji jako vstupy a horní bity PC7, PC6, PC5, PC4 jako výstupy.

      Význam bitů.portu PC /obvod D3C/:

      PC0\přerušeni od změny vstupů I4 až I7
      PC1 |přerušeni od čítače 1 - hodiny reálného času
      PC2 } vstupyčteni výstupu čítače 2 /obvod D3B/
      PC3/externí vstup IN PC3 - X2/14
      PC4\ povolení přerušeni od vstupů I4 až I7
      PC5 |povoleni přerušeni od čít. 1 - hod. reál. času
      PC6 } vstupy   hradlovací vstup čítače 2
      PC7/hradlovací vstup čítače D/A převodníků



    13. D/A převodníky

    14. Dva D/A převodníky pracují na principu šířkové modulace konstantní frekvence. Konstantní frekvenci vyrábí čítač 0 obvodu 8253/D2B/ pracující v módu 2 a jeho výstup spoušti dva monostabilní obvody /čítače 1 a 2 pracující v módu 1/. Volbou šířky výstupního impulsu danou naplněním čítačů 1 a 2 se na výstupech OUT1 a OUT2 dostane průběh s konstantní frekvenci a šířkou impulsu odpovídající zadaným číslům do čítaje 1 a 2. Tyto impulsy se vedou na přesné úrovňové spínače /CMOS obvod MHB 4049 - D4B/ a na integrační členy R29/C11 a R32/C20 a na zesilovače D6D/7 a D6B/1.

      Referenční zdroj MAA 723 CN /D5B/ umožňuje nastavit výstupní úroveň napětí na + 5V při plné hodnotě vstupních čísel do čítače 1 a 2.



  6. PROGRAMOVÁNÍ

    1. Příklad programu pro řízení D/A převodníků

    2. Inicializace D/A převodníku

      MVI A, 91H  ; řídící slovo pro 8255 do A
      OUT F3H     ; zápis řídícího slova do 8255
      MVI A,34H   ; řídící slovo pro 8253 čítač 0 do A
      OUT F7H     ; zápis řídícího slova 8253
      MVI A,52H   ; řídící slovo pro 8253 čítač 1 do A
      OUT F7H     ; zápis řídícího slova do 8253
      MVI A,92H   ; řídící slovo pro 8253 čítač 2 do A
      OUT F7H     ; zápis řídícího slova do 8253
      MI A,0H     ; nižší slabika pro čítač 0 do A
      OUT F4H     ; zápis nižší slabiky do čítače 0
      MVI A, 1H   ; vyšší slabika pro čítač 0 do A
      OUT F4H     ; zápis vyšší slabiky do čítače 0
      MVI A,0FH   ; spouštěcí slovo pro čítače do A
      OUT F3H     ; zápis spouštěcího slova pro čítače do 8255
      

      Start převodníku

      CALL ARG1   ; získání argumentu ARG1 pro převodník AN1 do A
      OUT F5H     ; spuštění převodníku AN1
      CALI ARG2   ; získání argumentu ARG2 pro převodník AN2 do A
      OUT F6H     ; spuštění převodníku AU2
      

      Výstupní napětí D/A převodníků je určeno následující rovnici:

              ARG
      Uvýst = ----- , kde
              51
      

      UvýstPožadované výstupní napětí převodníku
      ARGje konstanta /argument/ nabývající hodnoty od 1 do 255


    3. Programováni portů 8255

    4. Obvod 8255 je zapojen tak, že pro jeho funkční režim připadá v úvahu pouze mód 0 - port PA vstup, port PB výstup, bity PC0 až PC3 vstup a bity PC4 až PC7 výstup. Tím je jednoznačné dáno řídicí slovo 91H.


    5. Programováni čítače D3B 8253

    6. Čítač D3B 8253 má univerzální použití, proto zde neuvádíme příklad programování.



  7. INSTALACE

    1. Desku UDR-1 vyjmeme z obalu a překontrolujeme, zda při přepravě nedošlo k mechanickému poškozeni desky, zejména k poškozeni kontaktů FRB konektorů a přepínačů DIL.

    2. Pomoci přepínače S2 nastavíme adresový prostor desky /viz tab. 1/.

    3. Pomoci přepínače S1 nastavíme hodiny čítače 2 obvodu D3B /viz tab. 2/.

    4. Překontrolujeme, zda deska UDR-1 nezpůsobí překročeni max. proudového odběru napájecích zdrojů systému nebo překročeni povolené zátěže sběrnice.

    5. Desku UDR-1 zasuneme do jednotky JZS-1 /JZS-1A/ nebo do jednotky JPN-1 souboru SAPI-1. Desku je možné zasouvat nebo vysouvat jen při vypnutém systému!

    6. Připojeni periférii na vstupy In / výstupy Vn - konektor X2
      • - zkontrolovat, zda není překročena zatížitelnost výstupů V0 až V7 /max. 24 V / 100 mA/.
        - zkontrolovat, zda signály přivedené na vstupy I0 až I7 jsou v úrovních TTL.

    7. Zkontrolujeme, zda připojená zařízení splňuji požadavek ochrany zvýšenou izolaci min. 2,5 kV dle ČSN 36 9060.

    8. Obal desky uložíme pro potřebu zaslání desky do opravy.



  8. TESTOVÁNÍ

  9. Univerzální deska řízení UDR-1 je ve výrobním podniku testována testem TSX 18 v konfiguraci SAPI-1M



  10. ÚDRŽBA A SERVIS

  11. Údržba desky spočívá v udržováni kontaktů FRB konektorů. Tyto kontakty je nutno chránit před znečištěním a mechanickým poškozením, aby byla zajištěna spolehlivá činnost systému. Před každým zasunutím desky do sběrnice systému je nutno zkontrolovat, zda nejsou kontakty konektorů ohnuty, aby nedošlo k jejich ulomeni. Zvláštní pozornost je rovněž třeba věnovat přepínačům DIL, je nutno chránit je před znečištěním a mechanickým poškozením.

    Servis desky UDR-1 zajišťuje dodavatel systému Tesla DIZ prostřednictvím svých servisních středisek, v případě odeslání desky do opravy je nutno ji zahalit do původního přepravního obalu.



  12. VŠEOBECNÉ ÚDAJE


    1. Pracovní podmínky

    2. Teplota okolí+ 5°C až + 40°C
      Relativní vlhkost40% až 80% při 30°C
      Prostředíneklimatizované, bez agresivních plynů a par
      Atmosférický tlak84 až 107 kPa
      Prašnost prostředímax. 1 mg/m3
      velikost částic max. 10 µm
      Odolnost proti vibracím   0,1 mm při 25 Hz


    3. Krytí dle ČSN 33 0330 IP 00

    4. Deska je napájena ze zdroje, který odpovídá ČSN 36 9060

    5. Kvalifikace obsluhy a údržby: pracovník poučený dle §4 vyhlášky 50/78 Sb.

    6. Skladování
    7. Skladovací prostor musí být suchý, dobře větraný, bez mechanických otřesů a chemických vlivů. Skladovací teplota musí být v rozmezí - 5°C až + 35°C a relativní vlhkost vzduchu smí být max. 75%. Výrobky musí být skladovaný v neporušeném obalu. Při vybalováni desky /zvláště v zimním období/ je nutné ponechat výrobek v přepravním obalu 4 až 5 hodin v pracovních podmínkách, aby se zabránilo oroseni desky.


    8. Záruka
    9. Výrobce ručí za jakost výrobku po dobu 6 měsíců ode dne splněni dodávky za předpokladu, že deska nebyla poškozena hrubým nebo neodborným zásahem.



  1. Příloha: Tabulka konektoru X1

  2. Deska: UDR-1    Konektor: X1    Klíč: C6    Typ: TY 517 6211
    Protikus:Sběrnice ARB-1 /jednotka JZS-1, JZS-1A/ poz. X2 až X8
    Sběrnice IOB-1 /jednotka JPN-1/ pozice X1 až X8

    č.signál   význam   typ   č.signál   význam   typ
    12
    34
    56
    78RESRESETINP
    910IORčtení z portuINP
    1112IOWzápis do portuINP
    1314
    15+5 VnapájeníNAP16+5 VnapájeníNAP
    17+5 VnapájeníNAP18+5 VnapájeníNAP
    190 VzemNAP200 VzemNAP
    2122
    2324
    2526
    2728
    29   30
    31D4dataI/O32D3dataI/O
    33D6dataI/O34D5dataI/O
    35D2dataI/O36D7dataI/O
    37D0dataI/O38D1dataI/O
    39A1adresaINP40A0adresaINP
    41A3adresaINP42A2adresaINP
    43A5adresaINP44A4adresaINP
    45A7adresaINP46A6adresaINP
    4748
    4950
    51+12 VnapájeníNAP52+12 VnapájeníNAP
    530 VzemNAP540 VzemNAP
    5556
    57-12 VnapájeníNAP58-12 VnapájeníNAP
    5960   Φ2hodiny Φ2INP
    6162INT0žádost o přeruš.   OUT

    Typ signálu:   INPvstupní
    OUTvýstupní
    I/Oobousměrný
    NAP   napájeni


  3. Příloha: Tabulka konektoru X2

  4. Deska: UDR-1    konektor: X2    Klíč: D5   Typ: TY 513 3011
    Protikus: FRB zasuvka - 30-pólováTyp: TX 514 3013

    č.signál   význam   typ   č.signál   význam   typ
    1I4vstupní signálINP2I6vstupní signálINP
    3I2vstupní signálINP4I0vstupní signálINP
    5I1vstupní signálINP6I5vstupní signálINP
    7I7vstupní signálINP8I3vstupní signálINP
    9A zem   analogová zemNAP10OUT2výstup čítače 2OUT
    11AN1výstup D/A 1OUT12IN CLKvstup ext. hodin   INP
    13AN2výstup D/A 2OUT14IN PC3   vstup portu PCINP
    15A zemanalogová zemNAP16V0výstupní signálOUT
    170Vzem výst. signálůNAP18V3výstupní signálOUT
    190Vzem výst. signálůNAP20V1výstupní signálOUT
    210Vzem výst. signálůNAP22V4výstupní signálOUT
    230Vzem výst. signálůNAP24V2výstupní signálOUT
    250Vzem výst. signálůNAP26V6výstupní signálOUT
    270Vzem výst. signálů   NAP28   V7výstupní signálOUT
    29   0Vzem výst. signálůNAP30V5výstupní signálOUT

    Typ signálu:   INPvstupní
    OUTvýstupní
    NAP   napájeni


  5. Příloha: Rozpiska součastí

  6. ksoznačení součásti   označení polohynázev
     
    Konstrukční materiál
    16XB 005 73deska PS dvoustranná
    1TY 517 6211X1vidlice FRB 62-pólová
    1TY 513 3011X2vidlice FRB 30-pólová
    1TS 501 2121S1přepínač DIL /2 přepínače/
    1TS 501 4141S2přepínač DIL /4 přepínače/
     
    Pasivní prvky
    22   TP 191 100RKR2,R3,R5,R6,R8,R9,R11,R12,R14,   
    R15,R17,R18,R20,R21,R23,R24,
    R27,R30,R36,R37,R39,R40
    1TR 191 680RKR50
    19TR 191 1K0KR1,R4,R7,R10,R13,R16,R19,R22,odpor 0.25 W
    R25,R26,R35,R38,R4l,R42,R44,tolerance 10%
    R45,R46,R47,R48
    1TR 191 2K2KR49
    2TR 191 4K7KR33,R34
    1TR 191 47KKR43
    4TR 191 100KKR28,R29,R31,R32
    1TP 095 680RNRP1odpor regulační
    1TE 981 20µ-PVCC22kondenzátor elektrolytický
    7TK 783 15nC12-C18kondenzátor keramický
    12TK 783 22nC1-C8,C10,C19,kondenzátor keramický
    C21,C23
    2TK 783 100nC11,C20kondenzátor keramický
    1TK 794 560pMC9kondenzátor keramický
     
    polovodičové prvky
    integrované obvody
    1MH 3205D6Adekodér 1 z 8
    2MH 3216D4A,D5Abudič/přijímač
    1UCY 7406D1A6 x invertor
    1MH 7474D3D2 x klopný obvod D
    1UCY 7485D7A4 bitový komparátor
    4UCY 74 132ND2A,D1B,D4C,D5C4 x dvouvst. NAND
    174 180 PCD4Dparitní generátor 8 bit
    475 450 PCD1C,D2C,D1D,D2D2 x mezi obvodový budič
    1MHB 8255AD3Cprogr. paralelní I/O
    2KR 580 VI 53D2B,D3Bprogr. časovaci obvod
    1K 555 LI 1D3A4 x AND
    1MHB 4049D4B6 x invertující budič
    1MAA 723CND5Bstabilizátor napětí
    1MA 1458D6B2 x operační zesilovač


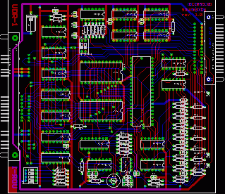
  7. Příloha: Výkres osazeni UDR-1




  8. DPS UDR-1



  9. Příloha: Elektrické schéma




  10. Schéma UDR-1 a černobílá verze ZDE.



  1. Závada na nepoužité desce

  2. Při kontrole originál schématu vůči mnou zpětným inženýrstvím získanému schématu jsem objevil na ještě nepoužité desce zásadní závadu. Závada spočívá v tom že deska nejde adresovat. Na desce je drátový spoj odpovídací schématu, na překreslené desce je spoj již integrován do DPS. Drátový spoj se dodělával pravděpodobně až na hotové desce, kdy někdo odflákl svou práci a propojil výstup dekodéru 3205 D6A/12 (Y3) s jeho vstupem 6 (G1) a to na hradle 74132 D2A/1,2. Náprava spočívá v tom ze drátová propojka zakončená na hradle 74132 D2A se přepojí z vývodu 2 na vývod 1 pokut tam již není umístěna a spoj mezi vývody 1 a 2 ze strany pájení proškrábnout čímž se docílí stav odpovídající schématu a dokumentaci. U desek co jsem měl možnost zkontrolovat byla závada zjištěna u výrobních čísel 0402 a 0345, u výrobních čísel 0043, 0057, 0053 a 0176 je úprava provedena správně.

    Technické porno

    Stav před opravou

    Stav po opravě



Obsah:

  1. Úvod
  2. Technické parametry
  3. Popis funkce
  4. Programováni
  5. Instalace
  6. Testováni
  7. Údržba a servis
  8. Všeobecné údaje

Přílohy:

  1. Tabulka konektoru X1
  2. Tabulka konektoru X2
  3. Rozpiska součásti
  4. Výkres osazeni
  5. Elektrické schéma

Závady:

  1. Závada na nepoužité desce


ÚVOD | Novinky | 8 Bitů | Příslušenství | Drobnosti | TTL | Kontakt


SAPI-1 | ONDRA | PMI-80 | PMD-85 | klony PMD-85 | klony SM50/40 | PETR | PLAN-80A | IQ151 | TNS | FK-1 | HVĚZDA | SP 830 | PCS 1-QR6000 | TEMS


ZPS | Technické prostředky | Programové vybavení | Dokumentace


8 bity / SAPI-1 / Technické prostředky / UDR-1



SAPI.cz - web o československých osmibitech, zejména SAPI-1. Provozuje EC1045 od roku 2011
Za korekce češtiny dekuji: MELSOFTovi, Silliconovi, Martinu Lukáškovi a NOSTALCOMPovi

Když začínám blbnout z 8bitů tak se chodím léčit mezi otaku.
Animefest.cz