ÚVOD | Novinky | 8 Bitů | Příslušenství | Drobnosti | TTL | Kontakt


SAPI-1 | ONDRA | PMI-80 | PMD-85 | klony PMD-85 | klony SM50/40 | PETR | PLAN-80A | IQ151 | TNS | FK-1 | HVĚZDA | SP 830 | PCS 1-QR6000 | TEMS


ZPS | Technické prostředky | Programové vybavení | Dokumentace


8 bity / SAPI-1 / Technické prostředky / X-52




X-52



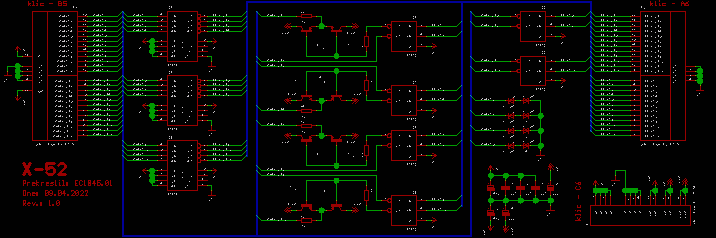
K desce X-52 nemám dokumentaci, schéma získáno metodou zpětného inženýrstvý.

Stručný popis funkce.

X-52 je převodník úrovní mezi TTL a RS232C pro desku Z-154. Deska X-52 obsahuje 12 linek převodníků z RS232C na TTL řešené třemi obvody 75154. Kdy u 4 linek jsou navíc ještě antiparalelně zapojené 15V zenerové diody. Deska obsahuje taktéž 12 linek převodníků z TTL na RS232C řešené šesti obvody 75150. Kdy u 4 linek jsou navíc ještě tranzistorové budiče s ochranným odporem 1K8.

Adresace desky

Deska nezabírá v adresném prostoru žádné adresy, je pouze napájená ze sběrnice.




Schéma X-52 a černobílá verze ZDE.




DPS X-52





ÚVOD | Novinky | 8 Bitů | Příslušenství | Drobnosti | TTL | Kontakt


SAPI-1 | ONDRA | PMI-80 | PMD-85 | klony PMD-85 | klony SM50/40 | PETR | PLAN-80A | IQ151 | TNS | FK-1 | HVĚZDA | SP 830 | PCS 1-QR6000 | TEMS


ZPS | Technické prostředky | Programové vybavení | Dokumentace


8 bity / SAPI-1 / Technické prostředky / X-52



SAPI.cz - web o československých osmibitech, zejména SAPI-1. Provozuje EC1045 od roku 2011
Za korekce češtiny dekuji: MELSOFTovi, Silliconovi, Martinu Lukáškovi a NOSTALCOMPovi

Když začínám blbnout z 8bitů tak se chodím léčit mezi otaku.
Animefest.cz