ÚVOD | Novinky | 8 Bitů | Příslušenství | Drobnosti | TTL | Kontakt


SAPI-1 | ONDRA | PMI-80 | PMD-85 | klony PMD-85 | klony SM50/40 | PETR | PLAN-80A | IQ151 | TNS | FK-1 | HVĚZDA | SP 830 | PCS 1-QR6000 | TEMS


ZPS | Technické prostředky | Programové vybavení | Dokumentace


8 bity / SAPI-1 / Technické prostředky / DAC-8




DAC-8_XJ4508



OCR návodu DAC-8

TESLA
ELTOS
STÁTNÍ
PODNIK
DIZ

SAPI-1


APLIKAČNÍ PŘÍRUČKA











DAC-8







Obsah:

  1. Úvod
  2. Technické parametry
  3. Instalace
  4. Popis funkce
  5. Programování
  6. Testování
  7. Údržba
  8. Všeobecné údaje
  9. DAC-8 zapojeni X1
  10. DAC-8 zapojení X2
  11. Rozpiska součástí DAC-8
  12. Rozložení součástek DAC-8

Přílohy:

  1. Schéma DAC-8


  1. Úvod
  2. Deska číslicově analogových převodníků DAC-8 převádí osmibitový výstupní číslicový údaj (číslo 0 - 255) na analogové napětí či proud.

    Převod se provádí instrukcí OUT X, kde X je zvolená adresa jednoho ze tří výstupních kanálů. Paměť řídícího slova každého výstupního kanálu je tvořena obvodem MH 3212 Tyto obvody mají nulovací vstup, jenž je připojen na sběrnicový signál RESET, který je směrován při každém zapnutí mikropočítače nebo při stisknutí tlačítka RESET. V obou těchto případech se v režimu jednopolaritniho výstupu nastaví výstupní analogové napětí či proud na hodnotu 0, v případě oboupolaritního výstupního režimu na maximální zápornou hodnotu -5V.



  3. Technické parametry
  4. Napájení desky:   U(CC)+5V +-0,25V
    U(DD)+12V(od +11,8V do +15,2V)
    U(GG)   -12V(od -11,8V do +15,2V)

    Poznámka: U zařízení, kde je k dispozici zdroj napájecího napětí +-15V je výhodný přechod na toto napájecí napětí. Změna se provede pomoci propojek L-K při +15V a O-N při -15V. Propojky jsou vyznačeny na el. schématu.

    Upozornění: Nedoporučuje se použití napájecích zdrojů typu ZDR-1A do výrobního čísla 1474 pro nevhodné vlastnosti těchto zdrojů.

    Odběr proudu desky DAC-8:   a)max.b)
    U(CC) ( +5V)I(CC)620mA   420mA
    U(DD) (+12V)   I(DD)100mA20mA
    U(GG) (-12V)I(GG)100mA22mA
    event.   U(DD) (+15V)I(DD)100mA20mA
    U(GG) (-15V)I(GG)   100mA22mA

    ad a) Orientační hodnoty stanovené dle katalogových údajů a osazení desky.
    ad b) Naměřené hodnoty - informativní údaje.


    Rozměry desky:140 x 150 x 15 mm
     
    hmotnost:max. 145 g
     
    Počet bitů datového slova:8
     
    Rychlost převodu:max. 20 mikroS - informativní údaj
     
    Chyba převodníku:+-1/2 LSB . . .(+-0,2%.)
     
    Vstupní signály desky DAC-8:   A0 až A7, D0 až D7, /IOW, /RES
     
    Napěťové úrovně TTL:0 =< L =< 0,8 (V)
    2,0 -< H =< 5,5 (V)

    Výstupní signály desky DAC-8:
    Převodník má tři na sobě nezávislé výstupy, každý výstup lze provozovat ve třech napěťových (0 až +5, 0 až -5, -5 až +5 /V/) a jednom proudovém (0-20 /mA/) režimu.Výstupní signály jsou vyvedeny na konektor X2 (14 - 18, 4 - 8, 24 - 28).

    Zatěžovací odpor:   a) >= 250 při napájení +-12V
    b) >= 150 při napájení +-15V



  5. Instalace
  6. Desku vyjmeme z obalu a překontrolujeme, zda nedošlo k poškození desky pří přepravě. Dále zkontrolujeme kontakty konektorů FRB, zda nedošlo k mechanickému poškození.

    Překontrolujeme zapojení propojek na desce, případně předěláme propojky podle potřeby. Význam a zapojení propojek je uveden v popisech.

    Překontrolujeme, zda deska nezpůsobí překročení max. odběru napájecích zdrojů nebo zda nebudou překročeny povolené zátěže sběrnice desky.



  7. Popis funkce
  8. Obvod DD4 podle zapojení propojek 21 až 25 na vstupní straně určuje rozdělení 16 adresových bloků adresového prostoru I/O do dvou skupin podle adresového bitu A4 - A7. Propojky 22-25 až 23-24 určují začátek adresy na 0 až 7H, propojení 21-22 a 24-25 posune začátek adresy na 8 až FH.

    Propojení bodu H s jedním z výstupů obvodu DD4 určuje výběr jednoho z 8 adresových bloků podle adresových bitů A4 - A7.

    Zapojení propojek na vstupu obvodu DD5, tj. propojky 32-35, 33 - 34 nebo 31 - 32, 34 - 35 určuji rozdělení adres bloku do dvou skupin podle adresového bitu A0 - A3, propojky bodů K1, K2 a K3 s body 10 až 17 určuje přiřazení adres podbloku jednotlivým výstupním kanálům.

    Zapojení obvodu NL7 je podle doporučeného zapojeni výrobce a neskrývá žádné záludnosti.

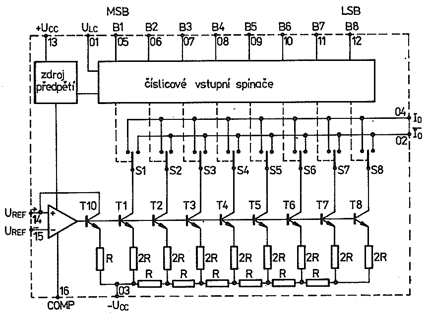
    K pochopení zapojení obvodu MDAC08 poslouží připojené funkční blokové zapojení:



    Funkční blokové zapojení obvodu MDAC08.


    Činnost obvodu NL4 (MAA 741) je zřejmá z funkčního schématu. Nastavení kompenzace napěťové nesymetrie vstupů je provedena podle doporučení výrobce tohoto obvodu.



    MAA741, 471C


    Obrázek MAA741, 471C

    Jednotlivé převodníky D/A jsou součástkově i funkčně naprosto totožné.



  9. Progmování
    1. Adresace desky převodníku
    2. Převodník je zapojen jako výstupní periférie mikropočítače, přičemž horní bity adresy A4 - A7 určuji 16 adresových bloků, rozdělených podle volby propojek u DD4 do dvou skupin (0 - 7 nebo 8 - F). Výběr jednoho ze 16 bloků se provádí propojením jedné ze špiček 0 - 7 se špičkou H.

      Každý blok obsahuje 16 adres určených dolními bity adresy A0 - A3 a rozdělených podle volby propojek u DD5 do dvou skupin (0 - 7 nebo 8 - F), čímž vznikne 32 podbloků po 8 adresách.

      Každému ze tří výstupních kanálů lze pak v rámci daného podbloků přiřadit libovolnou z jeho 8 adres propojením špiček 10 - 17 se špičkami K1 až K3. Zapojení propojek je uvedena v odd. 5.3.


    3. Základní nastavení adres z výrobního závodu

    4. kanál č.:   adresace (HEX)
      130
      231
      332


    5. Zapojení drátových propojek u desky DAC-8

    6. ----------------------------------------------------------
              Propojení propojek               Význam
      ----------------------------------------------------------
      
      u DD 4                  A4 - A7    Rozdělení 16 adresových
      22 - 25, 23 - 24         0 -  7    bloků do dvou skupin
      21 - 22, 24-25           8 -  F    (0 - 7, 8 - F)
      ----------------------------------------------------------
      
      u DD 5
               oH
      
      o  o  o  o  o  o  o  o        výběr jednoho z 8 adresových
      0  1  2  3  4  5  6  7        bloků
      ----------------------------------------------------------
      
      u DD5
                          A0 - A3
      32 - 35, 33 - 34     0 - 7      Rozdělení adres bloku do
      31 - 32, 34 - 35     8 - F      dvou skupin (0 - 7, 8 - F)
      ----------------------------------------------------------
      
      u DD5
                 K1   K2   K3
                 o    o    o                  Přiřazení adres
                                              podbloku jednotli-
       o    o    o    o    o    o    o    o   vým výst. kanálům
      10   11   12   13   14   15   16   17
      ----------------------------------------------------------
      

    7. Programová obsluha převodníku
    8. Č/A převodník převádí osmibitový výstupní číslicový údaj (číslo 0-255) na analogové napětí či proud. Převod se provádí instrukcí OUT X, kde X je zvolená adresa jednoho ze tři výstupních kanálů. Paměť řídícího slova je tvořena obvodem 3212. Tyto obvody mají nulovací vstup,jenž je připojen na sběrnicový signál RESET, který je směrován při každém zapnutí mikropočítače nebo při stisknutí tlačítka RESET. V obou těchto případech se v režimu jednopolaritního výstupu nastaví výstupní analogové napětí či proud na hodnotu 0, v případě oboupolaritního výstupního režimu na maximální zápornou hodnotu -5V.


    9. Volba výstupního rozsahu
    10. U každého dílčího převodníku je možno přiřadit vstupním datům (číslo 0-255) čtyři výstupní režimy (3 napěťové a 1 proudový), a to pomocí přepínačů S1, S4 (S2, S5, S3, S6).


    11. Volba pracovního režimu

    12. Pracovní režim   VýstupZapnuty sekce   
      S1(S2,S3)S4(S5,S6)
      V10 až +5 (V)1,4-
      V20 až -5 (V)1,3-
      V3-5 až +5 (V)2,4-
      V40 až 20 (mA)   1,41,2



  10. Testování
  11. Desky jsou ve výrobním závodě testovány pomocí speciálních testů.

    Deska DAC-8 vyhovuje zkoušce vibracemi (chvěním) metodou 1031 dle ČSN 34 5750 v pásmu kmitočtů 10 až 55 (Hz) s amplitudou výchylky kmitání 0,35mm a dobou zkoušky 25 min (odpovídá 5 cyklům průchodu pásmem).

    Deska DAC-8 vyhovuje:
    - zkoušce vlivu nízké teploty na vzorky uvolňující teplo při pozvolné změně teploty - metoda 2012 dle ČSN 34 5710 Zkušební teplota +5, +-3 (stC), doba expozice 16h.
    - zkoušce vlivu zvýšené teploty na vzorky uvolňující teplo při náhlé změně teploty - metoda 2022.1 dle ČSN 34 5702 Zkušební teplota +10, +-2 (stC), doba expozice 16h.



  12. Údržba
  13. Údržba desek spočívá v udržování kontaktů FRB konektorů. Tyto kontakty je nutno chránit před znečištěním a mechanickým poškozením, aby byla zajištěna spolehlivá funkce systému. Před každým zasunutím desky do sběrnice je nutno zkontrolovat, zda nejsou špičky konektoru ohnuty, aby nedošlo k jejich ulomení. Servis desky zajišťuje dodavatel systému TESLA DIZ prostřednictvím servisních středisek. V případě odeslání desky do opravy je nutno ji zabalit do původního přepravního obalu.



  14. Všeobecné údaje
  15. Pracovní podmínky:teplota okolí...+5 stC až +40 stC
    relat. vlhkost...40 - 80%. při 30 stC
    prostředí...neklimatizované,
    bez agresivních plynů a par
    atmosfér.tlak...84 - 107 kPa
    prašnost...max. 1mg/m3
    částice max. 10 um
    vibrace-odolnost0.1 mm při 25 Hz

    Krytí dle ČSN 33 0330 je IP 00.

    Deska DAC-8 je elektrickým předmětem třídy III. podle ČSN 34 1010.

    Deska DAC-8 není odrušena. Uživatel musí zabezpečit, aby celek zařízení, do kterého je deska DAC-8 použita, vyhovoval stupni odrušení RO 3 podle ČSN 34 2860 a ČSN 33 4200.

    Deska je napájena ze zdroje, který odpovídá ČSN 36 9060.

    Kvalifikace obsluhy a údržby - pracovník poučený podle par. 4 vyhlášky 50/78 Sb.

    Doprava a skladování: Při dopravě se vyžaduje zacházení předepsané příslušnými předpisy podle označení použitého na obalech. Desky musí být uloženy v poloze vyznačené na obalu.Při dopravě musí být obaly se zabalenými deskami chráněny před atmosférickými srážkami. Teplota vzduchu musí být v rozmezí od -30 stC do +40 stC. Desky se musí skladovat v uzavřených suchých a větraných místnostech s neagresivním prostředím.
    - nezabalené v prostředí s teplotou v rozmezí od +5 stC do +35 stC s relativní vlhkostí v hodnotách vyplývajících z připojeného grafu.
    - zabalené v prostředí s teplotou v rozmezí od -5 stC do +35 stC s relativní vlhkostí přesahující hodnoty vyplývající z grafu nejvýše o 5%.



    Graf relativní, vlhkosti prostředí pro skladování.


    Záruka: dodavatel ručí za jakost výrobku po dobu 12 měsíců ode dne splnění dodávky za předpokladu, že deska nebyla mechanicky poškozena hrubým, nebo neodborným zásahem.



  16. DAC-8 zapojení X1
  17. číslo konektoru:X1konektor:TY 517 6211
    deska:DAC-8   klíčování:C6
    číslosignál   názevtyp
    (PIN)   
    1
    2
    3
    4
    5
    6
    7
    8/RESnulování systémuINP
    9
    10
    11
    12/IOWzápis do adresovaného výstupu   INP
    13
    14
    15+5VnapájeníNAP
    16+5VnapájeníNAP
    17+5VnapájeníNAP
    18+5VnapájeníNAP
    190Vpřístrojová zemNAP
    200Vpřístrojová zemNAP
    21
    23
    24
    25
    26
    27
    28
    29
    30
    31D4dataBD
    32D3dataBD
    33D6dataBD
    34D5dataBD
    35D2dataBD
    36D7dataBD
    37D0dataBD
    38D1dataBD
    39A1adresaINP
    40A0adresaINP
    41A3adresaINP
    42A2adresaINP
    43A5adresaINP
    44A4adresaINP
    45A7adresaINP
    46A6adresaINP
    47-15VnapájeníNAP
    48
    49
    50+15VnapájeníNAP
    51+12VnapájeníNAP
    52+12VnapájeníNAP
    530Vpřístrojová zemNAP
    540Vpřístrojová zemNAP
    55
    56
    57-12VnapájeníNAP
    58-12VnapájeníNAP
    59
    60fi2hodiny fi2 TTLINP
    61
    62

    INPvstupní
    BDobousměrný
    OUT   výstupní
    NAPnapájení



  18. DAC-8 zapojení X2
  19. číslo konektoru:X2konektor:TY 513 3011
    deska:DAC-8   klíčování:C6
    číslosignál   názevtyp
    (PIN)   
    1
    2
    30Vspolečná zemNAP
    4-napěťový výstup kanálu č. 2   SP
    5
    6
    70Vspolečná zemNAP
    8-proudový výstup kanálu č. 2SP
    9
    10
    11
    12
    130Vspolečná zemNAP
    14-napěťový výstup kanálu č. 1SP
    15
    16
    170Vspolečná zemNAP
    18-proudový výstup kanálu č. 1SP
    19
    20
    21
    22
    230Vspolečná zemNAP
    24-napěťový výstup kanálu č. 3SP
    25
    26
    270Vspolečná zemNAP
    28-proudový výstup kanálu č. 3SP
    29
    30

    INPvstupní
    OUT   výstupní
    NAPnapájení
    SPanalogový



  20. Rozpiska součástí DAC-8
  21. SoučástkaPozice
    OdporTR 1911K5JR1-R2
    47RJR4-R9
    150RJR10-R12
    10K0JR13-R16
    20K0JR17-R19
    5K1JR20-R28
    4K7JR29-R31
    252RR32-R34
     
    TrimrTP 0953K5RP1
    3K3RP2,RP3
    22KRP4-RP6
    10KRP7
     
    Kondensátor   TK 775220PC1-C3
    TK 783100NZ   C4-C7
    TE 1344u7C7,C8
    TE 13222uC9
     
    I.O.MH 3212DD1-DD3
    MH 3205DD4,DD5
    MH 7404DD6
    MH 7400DD7
    MDAC 08NL1-NL3
    MAA 741NL4-NL6
    MAB 01H   NL7
     
    TranzistorKFY 18VT1-VT3
    KFY 46VT4-VT6
     
    SpínačeDIL 2/2S1-S3
    DIL 2/0S4-S6



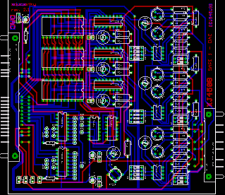
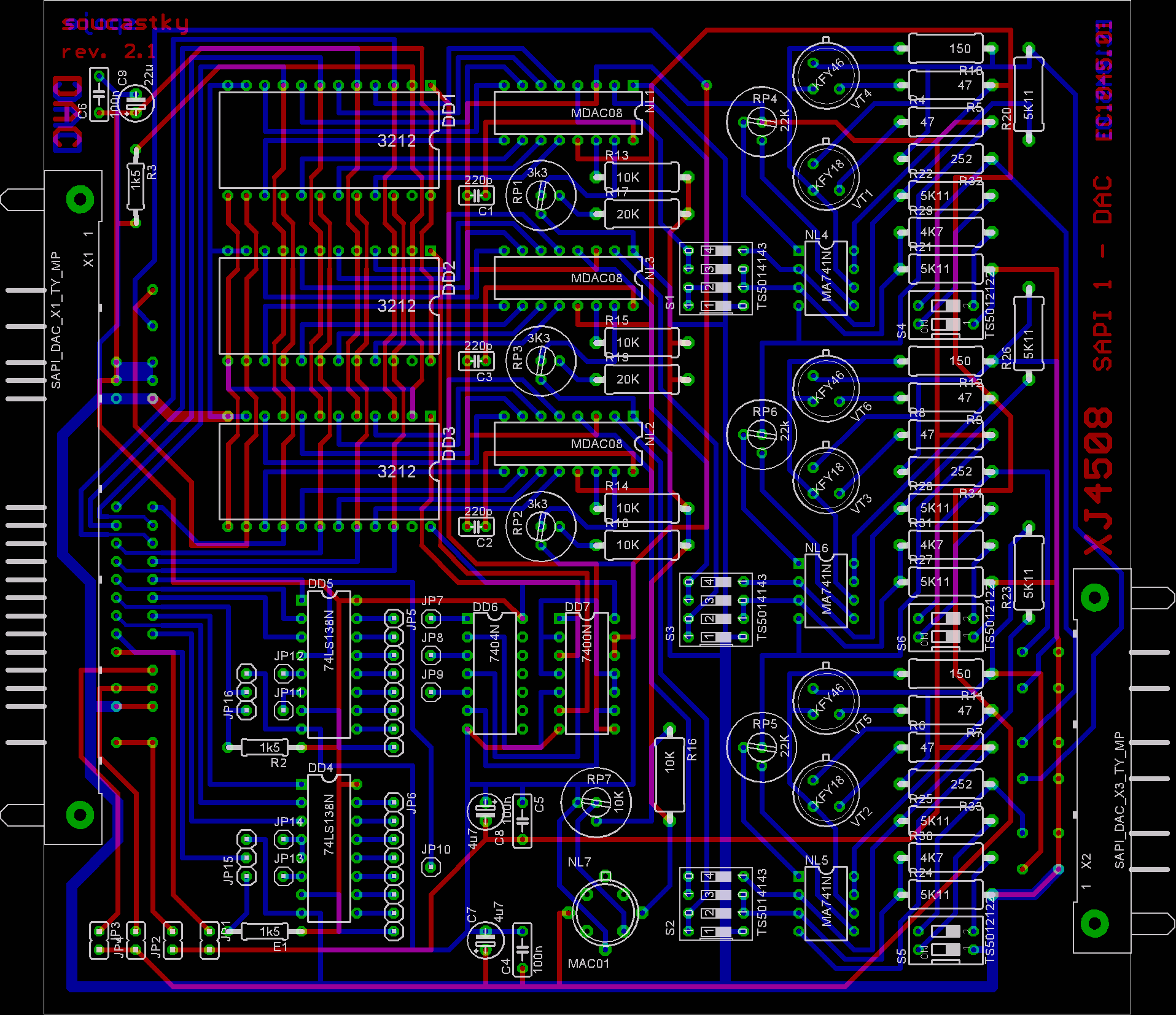
  22. Rozložení součástek DAC-8



  23. DPS DAC-8_XJ4508



Popis a vyobrazeni v této příručce jsou nezávazné a výrobní závod si vyhrazuje právo v duchu technického rozvoje a v zájmu uživatelů přístrojů provádět změny sloužící zlepšení funkce a spolehlivosti přístrojů. Z toho důvodu se nemusí všechny údaje v textu a všechna vyobrazení shodovat s dodaným přístrojem.



Vývoj:

VÚSE BĚCHOVICE


Výroba:

TESLA TŘINEC


Dodavatel:

TESLA-ELTOS-DIZ

poštovní schránka 27

pošta 45

145 00 Praha 4



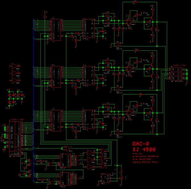
Přílohy:



  1. Schéma DAC-8

  2. Schéma DAC-8_XJ4508 a černobílá verze ZDE.





    Obsah:

    1. Úvod
    2. Technické parametry
    3. Instalace
    4. Popis funkce
    5. Programování
    6. Testování
    7. Údržba
    8. Všeobecné údaje
    9. DAC-8 zapojeni X1
    10. DAC-8 zapojení X2
    11. Rozpiska součástí DAC-8
    12. Rozložení součástek DAC-8

    Přílohy:

    1. Schéma DAC-8


ÚVOD | Novinky | 8 Bitů | Příslušenství | Drobnosti | TTL | Kontakt


SAPI-1 | ONDRA | PMI-80 | PMD-85 | klony PMD-85 | klony SM50/40 | PETR | PLAN-80A | IQ151 | TNS | FK-1 | HVĚZDA | SP 830 | PCS 1-QR6000 | TEMS


ZPS | Technické prostředky | Programové vybavení | Dokumentace


8 bity / SAPI-1 / Technické prostředky / DAC-8



SAPI.cz - web o československých osmibitech, zejména SAPI-1. Provozuje EC1045 od roku 2011
Za korekce češtiny dekuji: MELSOFTovi, Silliconovi, Martinu Lukáškovi a NOSTALCOMPovi

Když začínám blbnout z 8bitů tak se chodím léčit mezi otaku.
Animefest.cz