ÚVOD | Novinky | 8 Bitů | Příslušenství | Drobnosti | TTL | Kontakt


SAPI-1 | ONDRA | PMI-80 | PMD-85 | klony PMD-85 | klony SM50/40 | PETR | PLAN-80A | IQ151 | TNS | FK-1 | HVĚZDA | SP 830 | PCS 1-QR6000


ZPS | Technické prostředky | Programové vybavení | Dokumentace


8 bity / SAPI-1 / Technické prostředky / ADC-8



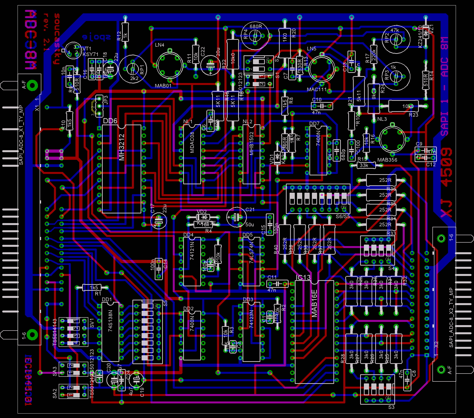
ADC-8_XJ4509

OCR návodu ADC-8

TESLA
ELTOS
STÁTNÍ
PODNIK
DIZ

SAPI-1


APLIKAČNÍ PŘÍRUČKA











ADC-8







Obsah:

  1. Úvod
  2. Technické parametry
  3. Instalace
  4. Popis funkce
  5. Programování
  6. Testování
  7. Údržba
  8. Všeobecné údaje
  9. ADC-8 zapojeni X1
  10. ADC-8 zapojení X2
  11. Rozpiska součástí ADC-8
  12. Rozložení součástek ADC-8

Přílohy:

  1. Schéma ADC-8


  1. Úvod
  2. Analogově číslicový převodník provádí postupnou aproximaci vstupního analogového napětí na osmibitový číslicový údaj.

    Číslicový údaj se čte pomocí instrukce IN (XY), kde hexadecimální adresa určuje: X - adresu desky, Y - vstupní kanál.

    Po naadresovaní desky ADC-8 z mikropočítače přechází signál READY do úrovně L a mikropočítač vstoupí do stavu WAIT. V tomto stavu je až do ukončení převodu. Po ukončení převodu přechází signál READY do úrovně H a dokončí se vstupní instrukce. Datový údaj přenesený na sběrnici mikropočítače odpovídá hodnotě vstupního analogového signálu. Doba převodu je rovna asi době 4 nejkratších instrukcí mikroprocesoru.



  3. Technické parametry
  4. Napájení desky:   U(CC)+5V +-0,25V
    U(DD)+12V(od +11,8V do +15,2V)
    U(GG)   -12V(od -11,8V do +15,2V)

    Poznámka: U zařízení, kde je k dispozici zdroj napájecího napětí +-15V je výhodný přechod na toto napájecí napětí. Změna se provede pomoci propojek L-M při +15V a 0-P při -15V. Propojky jsou vyznačeny na el. schématu.


    Odběr proudu desky ADC-8:   a)max.b)
    U(CC) ( +5V)I(CC)500mA   300mA
    U(DD) (+12V)   I(DD)50mA35mA
    U(GG) (-12V)I(GG)   40mA30mA
    event.   U(DD) (+15V)I(DD)50mA35mA
    U(GG) (-15V)I(GG)40mA30mA

    ad a) Orientační hodnoty stanovené dle katalogových údajů a osazení desky.
    ad b) Naměřené hodnoty - informativní údaje.


    Rozměry desky:140 x 150 x 15 mm
     
    hmotnost:max. 143 g
     
    Vstupní signály desky ADC-8:A0 až A7, D0 až D7, /IOR, a analogové vstupy převodníků I(1) až I(16).
     
    Počet vstupních kanálů:16
     
    Jmenovité rozsahy jednopolaritní:   
    napěťové:0-10 resp. 8+ (V)
    0-5 (V)
    proudové:0-20 (mA)

    Poznámka: Při napětí vyšším jak 8,5V může dojít k sepnutí vypnutých kanálů analogového multiplexeru.


    Jmenovité rozsahy dvoupolaritní:   
    napěťové:-5 až +5 (V)
    -2,5 až +2,5 (V)
     
    Vstupní odpor
    - dílčího kanálu:30 kOHM
    - pro napěťový vstup:3 kOHM
     
    Snímací odpor:
    - pro proudový vstup:250 OHM
     
    Výstupní signály desky ADC-8:D0 až D7, RDY

    U jednopolaritních vstupních signálů je výstupní údaj převodníku v přirozeném binárním kódu - označení SBN. U dvoupolaritnich vstupních signálů je kód výstupního datového údaje dvojí a volí se přepínačem:
    - doplňkový binární kód (označeni TSC)
    - posunutý binární kód (označení OBN)


    Napěťové úrovně TTL:0 =< L =< 0,8 (V)
    2,0 =< H =< 0,5 (V)
     
    Rozlišeni:8 bitů
     
    Doba převodu po naadresovaní desky:   max. 12 µS
     
    Chyba plného rozsahu:max. 0,5%R (R značí jmenovité rozpětí rozsahu)
     
    Chyba nuly pro vstup:
    - jednopolaritnímax. 0,25%R
    - dvoupolaritnimax. 0,50%R
     
    Diferenciální nelinearita:max. 1B (B značí jmenovitou váhu nejbližšího bitu)



  5. Instalace
  6. Desku vyjmeme z obalu a překontrolujeme, zda nedošlo k poškození desky při přepravě. Dále zkontrolujeme kontakty konektorů FRB, zda nedošlo k mechanickému poškození.

    Překontrolujeme zapojeni propojek na desce, případně předěláme propojky podle potřeby. Význam a zapojeni propojek je uveden v popisech.

    Překontrolujeme, zda deska nezpůsobí překročení max. odběru napájecích zdrojů nebo zda nebudou překročeny povolené zátěže sběrnice desky.



  7. Popis funkce
  8. Obvody adresace desky jsou soustředěny kolem obvodu DD1. Podle zapojení propojek na vstupech obvodu E1 až E3 se volí umístění v adresovém prostoru I/0 s adresou 0x – 7x, nebo 8x. - Fx.

    Propojkou na výstupu obvodu se volí umístění ve svoleném poli. Propojka smí být použita pouze jedna.

    Spodní část adresy 0 - F ovládá adresování spínačů jednotlivých analogových vstupů, obvod NL6 - MAB 16 E.

    Přepínače S1 a S2 určují zvolené rozpětí rozsahu. Přepínače S3 až S6 připojují ke vstupům zatěžovací odpory proudových vstupů.

    Tranzistor VT1 udržuje mikroprocesor ve stavu WAIT po dobu aproximace.



  9. Programování
  10. Adresace desky převodníku

    Převodník je zapojen jako vstupní periférie mikropočítače, přičemž horní bity adresy A4 - A7 určují desku převodníku, dolní bity A0 - A3 určuji příslušný vstupní analogový kanál. Adresace desky se nastavuje pomocí propojek.


    Rozsah adresy HEXA

    Rozsah adresy   Propojky   Adresace vstupního kanálu x:
    0x - 7xT - G0 - F (0 – 15 DEC)
    W - J
    8x - FxU - H0 - F (0 – 15 DEC)
    V - I


    Volba vstupního rozsahu

    Převodník ADC-8 má napěťové nebo proudové vstupy. Vstupní rozsahy se volí pomocí přepínačů DIL.


    Volba rozpětí rozsahu R

    Rozpětí rozsahu

    R2S1   1S2   2S2   S3 – S6
    0 až 10 (V)1000
    0 až 5 (V)1100
    0 až 20 (mA)1101
    -5 až +5 (V)*010
    -2,5 až +2,5 (V)   *110

    Kde * značí volitelný výstupní kód následovně:

    Výstupní kód   Stav spínače 2S1
    DBN1
    TSC0



  11. Testování
  12. Desky jsou ve výrobním závadě testovány pomocí speciálních testů.

    Deska ADC-8 vyhovuje zkoušce vibracemi (chvěním) metodou 1031 dle ČSN 34 5750 v pásmu kmitočtů 10 až 55 (Hz) s amplitudou výchylky kmitáni 0,3Smm a dobou zkoušky 25 min (odpovídá 5 cyklům průchodu pásmem).

    Deska ADC-8 vyhovuje:
    - zkoušce vlivu nízké teploty na vzorky uvolňující teplo při pozvolné změně teploty - metoda 2012 dle ČSN 34 5710 Zkušební teplota +5, +-3 (stC), doba expozice 16h.
    - zkoušce vlivu zvýšené teploty na vzorky uvolňující teplo při náhlé změně teploty - metoda 2022.1 dle ČSN 34 5702 Zkušební teplota +10, +-2 (stC), doba expozice 16h.



  13. Údržba
  14. Údržba desek spočívá v udržování kontaktů FRB konektorů. Tyto kontakty je nutno chránit před znečištěním a mechanickým poškozením, aby byla zajištěna spolehlivá funkce systému. Před každým zasunutím desky do sběrnice je nutno zkontrolovat, zda nejsou špičky konektoru ohnuty, aby nedošlo k jejich ulomení. Servis desky zajišťuje dodavatel systému TESLA DIZ prostřednictvím servisních středisek. V případě odeslání desky do opravy je nutno ji zabalit do původního přepravního obalu.



  15. Všeobecné údaje
  16. Pracovní podmínky:teplota okolí...+5 stC až +40 stC
    relat. vlhkost...40 - 80%. při 30 stC
    prostředí...neklimatizované,
    bez agresivních plynů a par
    atmosfér.tlak...84 - 107 kPa
    prašnost...max. 1mg/m3
    částice max. 10 um
    vibrace-odolnost0.1 mm při 25 Hz

    Krytí dle ČSN 33 0330 je IP 00.

    Deska ADC-8 je elektrickým předmětem třídy III. podle ČSN 34 1010.

    Deska ADC-8 není odrušena. Uživatel musí zabezpečit, aby celek zařízení, do kterého je deska ADC-8 použita, vyhovoval stupni odrušení RO 3 podle ČSN 34 2860 a ČSN 33 4200.

    Deska je napájena ze zdroje, který odpovídá ČSN 36 9060.

    Kvalifikace obsluhy a údržby - pracovník poučený podle par. 4 vyhlášky 50/78 Sb.

    Doprava a skladování: Při dopravě se vyžaduje zacházení předepsané příslušnými předpisy podle označení použitého na obalech. Desky musí být uloženy v poloze vyznačené na obalu.Při dopravě musí být obaly se zabalenými deskami chráněny před atmosférickými srážkami. Teplota vzduchu musí být v rozmezí od -30 stC do +40 stC. Desky se musí skladovat v uzavřených suchých a větraných místnostech s neagresivním prostředím.
    - nezabalené v prostředí s teplotou v rozmezí od +5 stC do +35 stC s relativní vlhkostí v hodnotách vyplývajících z připojeného grafu.
    - zabalené v prostředí s teplotou v rozmezí od -5 stC do +35 stC s relativní vlhkostí přesahující hodnoty vyplývající z grafu nejvýše o 5%.



    Graf relativní, vlhkosti prostředí pro skladování.


    Záruka: dodavatel ručí za jakost výrobku po dobu 12 měsíců ode dne splnění dodávky za předpokladu, že deska nebyla mechanicky poškozena hrubým, nebo neodborným zásahem.



  17. ADC-8 zapojení X1
  18. číslo konektoru:X1konektor:TY 517 6211
    deska:ADC-8   klíčování:C6
    číslosignál   názevtyp
    (PIN)   
    1
    2
    3RDYsignál READYOUT
    4
    5
    6
    7
    8
    9
    10/IORčtení dat z adresovaného vstupu   INP
    11
    12
    13
    14
    15+5VnapájeníNAP
    16+5VnapájeníNAP
    17+5VnapájeníNAP
    18+5VnapájeníNAP
    190Vpřístrojová zemNAP
    200Vpřístrojová zemNAP
    21
    22
    23
    24
    25
    26
    27
    28
    29
    30
    31D4dataBD
    32D3dataBD
    33D6dataBD
    34D5dataBD
    35D2dataBD
    36D7dataBD
    37D0dataBD
    38D1dataBD
    39A1adresaINP
    40A0adresaINP
    41A3adresaINP
    42A2adresaINP
    43A5adresaINP
    44A4adresaINP
    45A7adresaINP
    46A6adresaINP
    47-15VnapájeníNAP
    48
    49
    50+15VnapájeníNAP
    51+12VnapájeníNAP
    52+12VnapájeníNAP
    530Vpřístrojová zemNAP
    540Vpřístrojová zemNAP
    55
    56
    57-12VnapájeníNAP
    58-12VnapájeníNAP
    59
    60fi2hodiny fi2 TTLINP
    61
    62

    INPvstupní
    BDobousměrný
    OUT   výstupní
    NAPnapájení



  19. ADC-8 - zapojení X2
  20. číslo konektoru:X2konektor:TY 513 3011
    deska:ADC-8   klíčování:C3
    číslosignál   názevtyp
    (PIN)   
    10Vspolečná zemNAP
    20Vspolečná zemNAP
    30Vspolečná zemNAP
    4I 1analogový vstup 1SP
    50Vspolečná zemNAP
    6I 2analogový vstup 2SP
    70Vspolečná zemNAP
    8I 3analogový vstup 3SP
    90Vspolečná zemNAP
    10I 4analogový vstup 4SP
    110Vspolečná zemNAP
    12I 5analogový vstup 5SP
    130Vspolečná zemNAP
    14I 6analogový vstup 6SP
    150Vspolečná zemNAP
    16I 7analogový vstup 7SP
    170Vspolečná zemNAP
    18I 8analogový vstup 8SP
    190Vspolečná zemNAP
    20I 13analogový vstup 13SP
    210Vspolečná zemNAP
    22I 14analogový vstup 14SP
    230Vspolečná zemNAP
    24I 15analogový vstup 15SP
    250Vspolečná zemNAP
    26I 16analogový vstup 16   SP
    27I 17analogový vstup 11SP
    28I 9analogový vstup 9SP
    29I 12analogový vstup 12SP
    30I 10analogový vstup 10SP

    INPvstupní
    OUT   výstupní
    NAPnapájení
    SPanalogový



  21. Rozpiska součástí ADC-8
  22. SoučástkaPozice
    OdporTR 1911K5R1,R8,R10
    10KR2-R5,R11,R16
    390RR6
    1K0R7,R12
    510RR9,R14
    330RR13
    33KR15
    220KR17
    TR 1925K11R18,R19,R21
    1K0R20
    10K0R22,R23
    9K09R24
    3K0R25-R32
    252RR33-R40
     
    Trimr TR 0952K2RP1
    47KRP2
    1K0RP3
     
    KondenzátorTK 7441n5C1
    TK 774100PC2,C3
    TK 794680pC4,C6
    TK 794470pC5
    TK 78347nC7-C13
    TK 783100nC14-C16
    TE 13222uC17,C18
    TE 1344u7C19,C20
    TE 00250uC21
    TE 00420uC22
     
    I.O.MH 3205DD1
    MH 7400DD2
    UCY 74123DD3
    UCY 74121DD4
    MH 7474DD5
    MH 3212 (K 589 IR 12)   DD6
    MDAC 08NL1
    MHB 1502NL2
    MAB 356NL3
    MAB 01NL4
    MAC 111NL5
    MAB 16 ENL6
     
    TranzistorKSY 72VT1
     
    DiodaKA 221VD1,VD2
    KZ 241/10VZ1
     
    SpínačeDIL 1/1S1
    DIL 2/0S2
    DIL 4/0S3-S6



  23. Rozložení součástek ADC-8

  24. DPS ADC-8_XJ4509
    * R100 A C100 JSOU OSAZENÉ PŘI POUŽITÍ NL3 IO MAB 357



Popis a vyobrazeni v této příručce jsou nezávazné a výrobní závod si vyhrazuje právo v duchu technického rozvoje a v zájmu uživatelů přístrojů provádět změny sloužící zlepšení funkce a spolehlivosti přístrojů. Z toho důvodu se nemusí všechny údaje v textu a všechna vyobrazení shodovat s dodaným přístrojem.



Vývoj:

VÚSE BĚCHOVICE


Výroba:

TESLA TŘINEC


Dodavatel:

TESLA-ELTOS-DIZ

poštovní schránka 27

pošta 45

145 00 Praha 4



Přílohy:



  1. Schéma ADC-8

  2. Schéma ADC-8_XJ4509 a černobílá verze ZDE.





Obsah:

  1. Úvod
  2. Technické parametry
  3. Instalace
  4. Popis funkce
  5. Programování
  6. Testování
  7. Údržba
  8. Všeobecné údaje
  9. ADC-8 zapojeni X1
  10. ADC-8 zapojení X2
  11. Rozpiska součástí ADC-8
  12. Rozložení součástek ADC-8

Přílohy:

  1. Schéma ADC-8


ÚVOD | Novinky | 8 Bitů | Příslušenství | Drobnosti | TTL | Kontakt


SAPI-1 | ONDRA | PMI-80 | PMD-85 | klony PMD-85 | klony SM50/40 | PETR | PLAN-80A | IQ151 | TNS | FK-1 | HVĚZDA | SP 830 | PCS 1-QR6000


ZPS | Technické prostředky | Programové vybavení | Dokumentace


8 bity / SAPI-1 / Technické prostředky / ADC-8



SAPI.cz - web o československých osmibitech, zejména SAPI-1. Provozuje EC1045 od roku 2011
Za korekce češtiny dekuji: MELSOFTovi, Silliconovi, Martinu Lukáškovi a NOSTALCOMPovi

Když začínám blbnout z 8bitů tak se chodím léčit mezi otaku.
Animefest.cz