ÚVOD | Novinky | 8 Bitů | Příslušenství | Drobnosti | TTL | Kontakt


SAPI-1 | ONDRA | PMI-80 | PMD-85 | klony PMD-85 | klony SM50/40 | PETR | PLAN-80A | IQ151 | TNS | FK-1 | HVĚZDA | SP 830 | PCS 1-QR6000 | TEMS


ZPS | Technické prostředky | Programové vybavení | Dokumentace


8 bity / SAPI-1 / Technické prostředky / Z-140




Z-140



K desce Z-140 nemám dokumentaci, schéma získáno metodou zpětného inženýrstvý.

Stručný popis funkce.

Deska Z-140 obsahuje 8x osmi bitový číslicově analogový převodník pracující v kladném bipolárním zapojení. Převodníky jsou bez nastavovacích prvků, u každého z převodníků je vyhodnocovací obvod. Na desce jsou dva zdroje referenčního napětí, s možností nastavení výstupního napětí .Každý zdroje referenčního napětí je společný pro čtyři převodníky. Řízení převodníků je řešeno přes obvody 8255A, kdy dvě 8255A mají využité brány A, B, C a třetí 8255A má požité brány A a B.

Adresace desky

Deska jde adresovat v celém adresném prostoru, kdy zabírá 12 adres s krokem 4 adres v jednom z osmi 32 bitových segmentech.




Schéma Z-140 a černobílá verze ZDE.




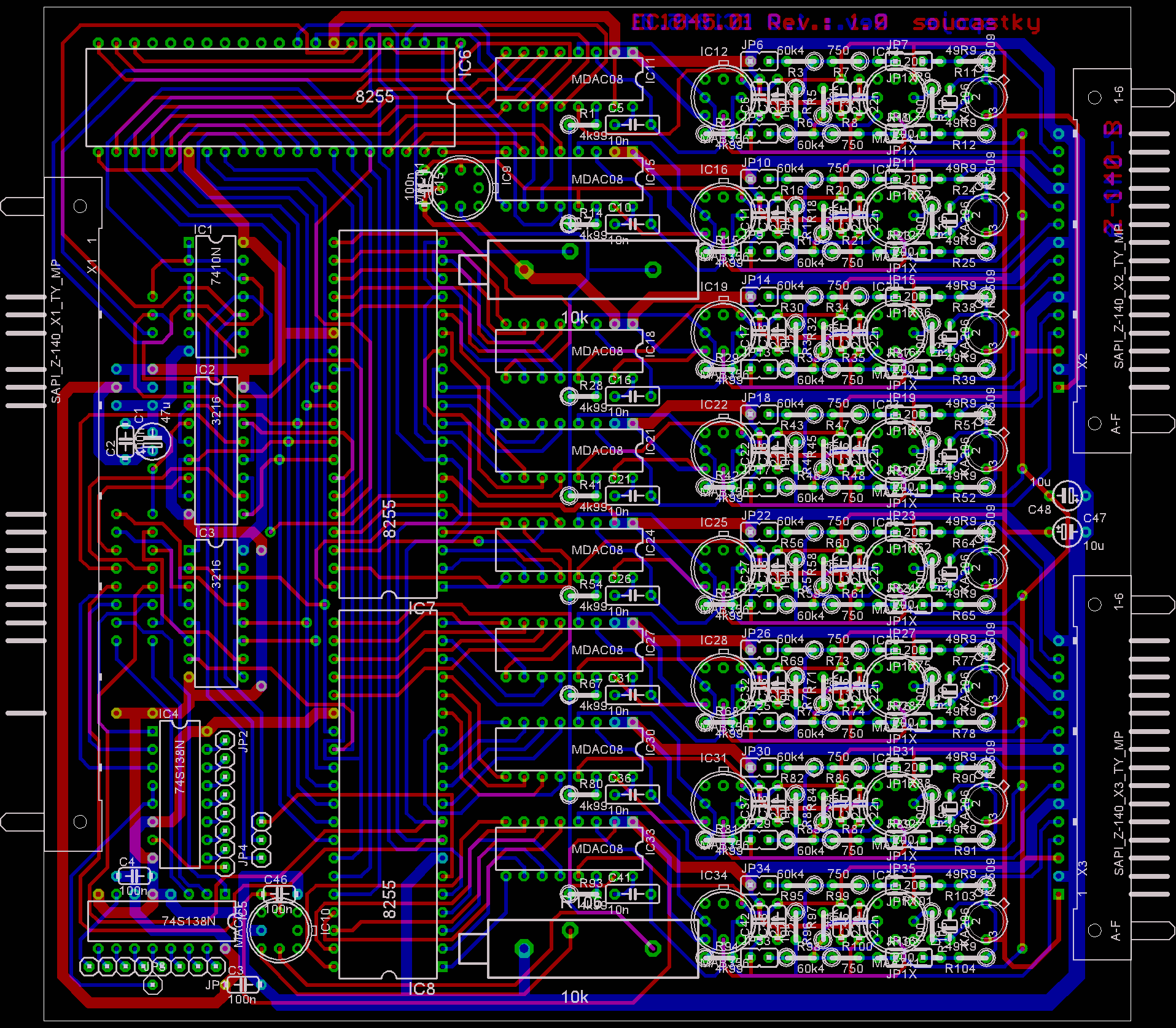
DPS Z-140





ÚVOD | Novinky | 8 Bitů | Příslušenství | Drobnosti | TTL | Kontakt


SAPI-1 | ONDRA | PMI-80 | PMD-85 | klony PMD-85 | klony SM50/40 | PETR | PLAN-80A | IQ151 | TNS | FK-1 | HVĚZDA | SP 830 | PCS 1-QR6000 | TEMS


ZPS | Technické prostředky | Programové vybavení | Dokumentace


8 bity / SAPI-1 / Technické prostředky / Z-140



SAPI.cz - web o československých osmibitech, zejména SAPI-1. Provozuje EC1045 od roku 2011
Za korekce češtiny dekuji: MELSOFTovi, Silliconovi, Martinu Lukáškovi a NOSTALCOMPovi

Když začínám blbnout z 8bitů tak se chodím léčit mezi otaku.
Animefest.cz