ÚVOD | Novinky | 8 Bitů | Příslušenství | Drobnosti | TTL | Kontakt


SAPI-1 | ONDRA | PMI-80 | PMD-85 | klony PMD-85 | klony SM50/40 | PETR | PLAN-80A | IQ151 | TNS | FK-1 | HVĚZDA | SP 830 | PCS 1-QR6000 | TEMS


ZPS | Technické prostředky | Programové vybavení | Dokumentace


8 bity / SAPI-1 / Technické prostředky / Z-150




Z-150



OCR návodu Z-150

TESLA
ELTOS
STÁTNÍ
PODNIK
DIZ

SAPI-1


APLIKAČNÍ PŘÍRUČKA











Z-150







Obsah:

  1. Úvod
  2. Technické parametry
  3. Instalace
  4. Popis funkce
  5. Programování
  6. Testování
  7. Údržba
  8. Všeobecné údaje
  9. Bezpečnostní požadavek
  10. Z-150 zapojení X1
  11. Z-150 zapojení X2
  12. Z-150 zapojení X3
  13. Adresní pole jednotky Z-150
  14. Adresní propojky Z-150
  15. Rozpiska součástí Z-150
  16. Rozložení součástek Z-150

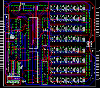
Přílohy:

  1. Schéma Z-150


  1. Úvod
  2. Jednotka digitálních výstupů Z-150 umožňuje připojení a ovládání až 48 digitálních výstupů k systému SAPI-1.

    Výstupy jsou rozděleny do dvou skupin po 24. Každá z těchto skupin může být zapojena tak, aby plnila jednu ze tří možných funkcí:

    1. 24 spínačů 24V/100mA (výstupy osazeny tranzistory KC 635)
    2. 24 dvouhodnotových výstupů úrovně TTL
    3. 24 dvouhodnotových výstupů pro vysokoúrovňovou logiku 0-24V (tranzistory KC 635 vypuštěny a nahrazeny drátovými propojkami).

    Základem jednotky Z-150 jsou obvody 8255. Jednotku je možno adresovat v celém adresním prostoru.

    Adresace se volí drátovými propojkami (samostatně pro každý MHB 8255). Brány PA a PB obvodů 8255 se ovládají po bytech a brána PC po bitech.

    Mikropočítačový systém CHP 3000 byl vyvinut v Chemoprojektu, odštěpném závadě Praha 9 - Satalice.

    Účelem aplikační příručky je poskytnout uživateli základní informace pro instalaci a použití jednotky Z-150.



  3. Technické parametry
  4. Napájení jednotky:+5V +-0,25V
    +24V +-1,0V
    Odběr proudu při plném osazení:   +5V/1A
    +24V/max.240mA
    Rozměr desky:140 x 150 x 15 mm
    Hmotnost:170 g
    Počet integrovaných obvodů:15
    Počet modulů:1



  5. Instilace
  6. Před instalací jednotku Z-150 zkontrolujeme, zda nedošlo během přepravy nebo skladováni k mechanickému poškozeni desky nebo konektorů.

    Jednotku číslicových výstupů Z-150 je možno připojit na sběrnici typu ARB-1 nebo IOB-1 systému CHP 3000.

    Pomocí propojek I, IIa, IIb nastavíme zvolené adresy a pomocí propojek S - H napájení pracovních odporů IO 7406 (v případě nevyhovujícího standardního propojení, tj. adres 60 - 63, 64 - 67).

    Po zasunutí jednotky Z-150 do vany a připojení na sběrnici kontrolujeme, zda nedošlo k nedovolenému zatížení sběrnice.



  7. Popis funkce
  8. Jednotka číslicových výstupů Z-150 je jednou z interface jednotek systému SAPI-1 a CHP 3000. Je možno ji připojit na sběrnici typu ARB-1 i IOB-1. Je adresovatelná v celém adresním prostoru.

    Adresa z adresní části sběrnice je dekódována integrovanými obvody IO1 a IO2 typu MH 3205. Výstupy 0-7 IO1 a 0-7 IO2 jsou vyvedeny na přepojovací pole, na kterém lze propojkami I, IIa, IIb zvolit adresy podle tabulky adresace jednotky.

    Poznámka: Jednotky Z-150 samostatně dodávané výrobcem mají propojkami I, IIa, IIb vymezeny standardní čtveřice adres 60H - 63H pro IO6 a 64H - 67H pro IO7.

    Datová část sběrnice je impedančně oddělena budiči obousměrné sběrnice IO3 a IO4 (MH 3216).

    Jako paměti dvouhodnotových signálů jsou zde užity dva integrované obvody IO6 a IO7 (MHB 8255) pracující ve výstupním módu. Jejich výstupní signály (port A, B, C) jsou impedančně odděleny integrovanými obvody typu UCY 7406.

    Výstupy těchto obvodů mohou být vyvedeny buď přímo na výstupy jednotky (konektory X2, X3) nebo mohou budit výkonové spínače (tranzistory KC 635).

    Jednotka číslicových vstupů Z-150 je řešena tak, že může plnit několik funkcí.

    Při úplném osazení obsahuje jednotka 48 výkonových spínačů (tranzistory KC 635) schopných spínat proud 200mA při max. napětí 24V.

    V případě potřeby je možno tranzistory vypustit a jednotku používat jako generátor logických úrovní TTL nebo 24V vhodných pro logiku vyšších úrovní. Vypuštěné tranzistory se nahradí na pozici tranzistoru drátovou spojkou báze - kolektor.

    Úrovně TTL nebo 24V jsou volitelné drátovými spojkami Ha, Hb a Sa, Sb na jednotce.

    Způsob připojení je zřejmý na schématu zapojení jednotky Z-150.

    Poznámka: Na jednotkách dodávaných výrobcem jsou pracovní odpory obvodů UCY 7406 obou skupin propojkami Hs, Hb připojeny na interních +5V.

    Jednotka je navržena tak, že je možné ji použít v těchto alternativách:

    Z-150/I48 výkonových spínačů
    Z-150/IIa48 číslicových výstupů o úrovni 24V
    Z-150/IIb48 číslicových výstupů o úrovni TTL
    Z-150/IIIa24 výkonových spínačů a 24 číslicových výstupů o úrovni 24V
    Z-150/IIIb24 výkonových spínačů a 24 číslicových výstupů o úrovni TTL

    Tyto kombinace jsou umožněny tím, že pracovní odpory obvodů UCY 7406 jsou rozděleny do dvou skupin po 24 a vyvedeny na přepojovací pole, na kterém je možno drátovými propojkami Ha, Hb připojit napětí +5V interních nebo spojkami Sa, Sb +24V či jiné napětí (max.24V) z externího zdroje připojeného na piny 19 konektorů X2, X3.



  9. Programování
  10. Funkční vlastnosti desky jsou určeny vlastnostmi obvodu 8255. Obvod 8255 je programovatelný víceúčelový obvod pro připojení vstupů/výstupů k mikroprocesoru 8080A.

    Obsahuje 24 vstupů/výstupů,které jsou rozděleny do tří osmibitových portů PA, PB, PC.

    Obvod může pracovat ve třech režimech (módech). Funkce každého jednotlivého portu se naprogramuji vysláním řídícího slova pro ovládání módu a směru přenosu dat.

    Význam jednotlivých bitů řídicího olova udává následující tabulka:

    D7D6D5D4   D3D2D1D0
    MSF   MSA1   MSA0   PAPCA   MSB   PB   PCB

    MSF1v tomto bitu umožňuje volbu režimu
    PA1 -vstup, 0 - výstup
    PCA (PC4-PC7)   1 -vstup, 0 - výstup
    MSB1 -režim 1, 0 - režim 0
    PB1 -vstup, 0 - výstup
    PCB (PC0-PC3)1 -vstup, 0 - výstup
    MSA1
    MSA0volba módu - vždy 0


    Do jednotlivých bitů portů PC lze zadávat požadované logické stavy (setováním, resetováním) individuálně a to pomocí řídícího slova pro ovládání bitů portu PC.

    D7D6   D5   D4   D3D2D1D0
    S/RF   BS2   BS1   BS0   S/R

    S/RF ... 0 - umožňuje práci s bity podle následující tabulky:


    BS2   BS1   BS0   Vybraný bit
    0000
    0011
    0102
    0113
    1004
    1015
    1106
    1117

    S/R ... 1 - výstup nastaven na úroveň H
    0 - výstup nastaven na úroveň L


    Poznámka: Řídící slovo pro funkci výstupů všech tři portů PA, PB, PC má hodnotu 80H.


    Vzhledem ke koncepci jednotky Z-150 lze tuto programovat pouze do funkce výstupů (oddělovače 7406 na výstupu z 8255 neumožňují zpětné čtení).

    Řídicí slovo se vysílá na nejvyšší adresu ze čtyř adres zvolených drátovými propojkami pro jeden ze dvou obvodů 8255 (viz adresace jednotky).

    Propojkou I se volí jedno z osmi základních polí adresní ho prostoru (00H - 1FH, 20H - 3FH, 40H - 5FH, 60H -7FH, 80H - 9FH, A0H - BFH, C0H - DFH, E0H - FFH).

    Propojkou IIa se zvolí čtveřice adres pro IO6 (MHB 8255), propojkou IIb se zvolí čtveřice adres pro IO7 (MHB 8255).

    Adresa Z (nejnižší ze čtveřice adres)   přísluší portu A
    adresa Z+1přísluší portu B
    adresa Z+2přísluší portu C
    adresa Z+3je adresou řídicího slova


    Poznámka: U jednotek samostatně dodávaných jsou z výroby standardně nastaveny adresy 60H - 63H pro IO6 a 64H - 67H pro IO7.



  11. Testování
  12. Jednotka Z-150 je ve výrobním závodě testována pomocí testovacího programu TES150.



  13. Údržba
  14. Údržba desky spočívá v udržování kontaktů FRB konektorů. Tyto kontakty je nutno chránit před znečištěním a mechanickým poškozením, aby byla zajištěna spolehlivá funkce systému. Před každým zasunutím desky do sběrnice je nutno zkontrolovat, zda nejsou špičky konektoru ohnuty, aby nedošlo k jejich ulomení. Servis desky zajišťuje dodavatel systému TESLA DlZ prostřednictvím servisních středisek. V případě odeslání desky do opravy je nutno ji zabalit do původního přepravního obalu.



  15. Všeobecné údaje
  16. Pracovní podmínky:teplota okolí...+5°C až +40°C
    relat. vlhkost...40 – 80%. při 30°C
    prostředí...neklimatizované,
    bez agresivních plynů a par
    atmosfér.tlak...84 - 107 kPa
    prašnost...max. 1mg/m3
    částice max. 10 µm
    vibrace-odolnost..0.1 mm při 25 Hz

    Krytí dle ČSN 33 0330 je IP 00.

    Deska je napájena ze zdroje, který odpovídá ČSN 36 9060.

    Kvalifikace obsluhy a údržby - pracovník poučený dle § 4 vyhlášky 50/78Sb.



  17. Bezpečnostní požadavek
  18. Všechna zařízení a přístroje připojené na vstupy a výstupy jednotky Z-143 musí splňovat požadavek ochrany zvýšenou isolací podle normy ČSN 36 9060 na min. 2,5 kV.



  19. Z-150 zapojení X1
  20. číslo konektoru:X1konektor:TY 517 6211
    deska:Z-150   klíčování:C6
    číslosignál   názevtyp
    (PIN)   
    1
    2
    3
    4
    5
    6
    7
    8/RESnulování systému   INP
    9
    10/IORčtení z portuINP
    11
    12/IOWzápis do portuINP
    13
    14
    15+5VnapájeníNAP
    16+5VnapájeníNAP
    17+5VnapájeníNAP
    18+5VnapájeníNAP
    190VzemNAP
    200VzemNAP
    21
    22
    23
    24
    25
    26
    27
    28
    29
    30
    31D4dataBD
    32D3dataBD
    33D6dataBD
    34D5dataBD
    35D2dataBD
    36D7dataBD
    37D0dataBD
    38D1dataBD
    39A1adresaINP
    40A0adresaINP
    41A3adresaINP
    42A2adresaINP
    43A5adresaINP
    44A4adresaINP
    45A7adresaINP
    46A6adresaINP
    47
    48
    49
    50
    51
    52
    530VzemNAP
    540VzemNAP
    55
    56
    57
    58
    59
    60
    61
    62

    INPvstupní
    BDobousměrný
    OUT   výstupní
    NAPnapájení



  21. Z-150 zapojení X2
  22. číslo konektoru:X2konektor:TY 513 3011
    deska:Z-150   klíčování:C5
    číslosignál   názevtyp
    (PIN)   
    1A7logický výstup IO7   OUT
    2B6logický výstup IO7OUT
    3B3logický výstup IO7OUT
    4B7logický výstup IO7OUT
    5B4logický výstup IO7OUT
    6B1logický výstup IO7OUT
    7B5logický výstup IO7OUT
    8B2logický výstup IO7OUT
    9C3logický výstup IO7OUT
    10B0logický výstup IO7OUT
    11A6logický výstup IO7OUT
    12C2logický výstup IO7OUT
    13A1logický výstup IO7OUT
    14C1logický výstup IO7OUT
    15A2logický výstup IO7OUT
    16A5logický výstup IO7OUT
    17A0logický výstup IO7OUT
    18A4logický výstup IO7OUT
    19+24 VnapájeníNAP
    20A3logický výstup IO7OUT
    210VsilzemNAP
    22C4logický výstup IO7OUT
    230VsilzemNAP
    24C0logický výstup IO7OUT
    250VsilzemNAP
    26C6logický výstup IO7OUT
    270VsilzemNAP
    28C5logický výstup IO7OUT
    290V TTL   zemNAP
    30C7logický výstup IO7OUT

    INPvstupní
    BDobousměrný
    OUT   výstupní
    NAPnapájení



  23. Z-150 zapojení X3
  24. číslo konektoru:X3konektor:TY 513 3011
    deska:Z-150   klíčování:C4
    číslosignál   názevtyp
    (PIN)   
    1A7logický výstup IO6   OUT
    2A6logický výstup IO6OUT
    3A5logický výstup IO6OUT
    4A2logický výstup IO6OUT
    5A3logický výstup IO6OUT
    6A4logický výstup IO6OUT
    7C1logický výstup IO6OUT
    8C7logický výstup IO6OUT
    9C4logický výstup IO6OUT
    10C0logický výstup IO6OUT
    11B7logický výstup IO6OUT
    12C6logický výstup IO6OUT
    13B5logický výstup IO6OUT
    14B4logický výstup IO6OUT
    15C3logický výstup IO6OUT
    16C5logický výstup IO6OUT
    17B0logický výstup IO6OUT
    1SB6logický výstup IO6OUT
    19+24VnapájeniNAP
    20A0logický výstup IO6OUT
    210VsilzemNAP
    22A1logický výstup IO6OUT
    230VsilzemNAP
    24C2logický výstup IO6OUT
    250VsilzemNAP
    26B1logický výstup IO6OUT
    270VsilzemNAP
    28B3logický výstup IO6OUT
    290VTTL   zemNAP
    30B2logický výstup IO6OUT

    INPvstupní
    BDobousměrný
    OUT   výstupní
    NAPnapájení



  25. Adresní propojky jednotky Z-150
  26. I.II.
    01234567
    000-0304-0708-0B0C-0F10-1314-1718-1B1C-1F
    120-2324-2728-2B20-2F30-3334-3738-3B3C-3F
    240-4344-4748-4B4C-4F50-5354-5758-5B5C-5F
    360-6364-6768-6B6C-6F70-7374-7778-7B7C-7F
    480-8384-8788-8B8C-8F90-9394-9798-9B9C-9F
    5   A0-A3A4-A7A8-ABAC-AFB0-B3B4-B7B8-BBBC-BF
    6C0-C3   C4-C7   C8-CB   CC-CF   D0-D3   D4-D7   D8-DB   DC-DF
    7E0-E3E4-E7E8-EBEC-EFF0-F3F4-F7F8-FBFC-FF



  27. Adresní pole Z-150
  28. Poznámka: Znázorněno je standardní zapojeni propojek I a II a,b dodávané výrobním závodem. Propojky vymezují čtveřice adres 60H - 63H pro IO6 a 64H - 67H pro IO7.



  29. Rozpiska součástí Z-150
  30. SoučástkaPozice
    OdporTR 191330RR1-R48
     
    KondenzátorTE 13147M/6V   C1Tantal
    TK 782M1C2-C6
     
    I.O.MH 3205IO1,IO2
    MH 3216IO3,IO4
    MH 7400IO5
    MHB 8255IO6,IO7
    UCY 7406IO8-IO15   
     
    Konektor FRB    TY 517 6211X1
    TY 513 3041X2,X3
     
    SpojkaWA 692 06X2,X3



  31. Rozložení součástek Z-150

  32. DPS Z-150



Popis a vyobrazení v této příručce jsou nezávazné a výrobní závod si vyhrazuje právo v duchu technického rozvoje a v zájmu uživatelů přístrojů provádět změny sloužící zlepšeni funkce a spolehlivosti přístrojů. Z toho důvodu se nemusí všechny údaje v textu a všechna vyobrazení shodovat s dodaným přístrojem.



Vývoj:

CHEMOPROJEKT O.Z. PRAHA 9 - SATALICE


Výroba:

JZD BUDOUCNOST Blatnice


Dodavatel:

TESLA-ELTOS-DIZ

poštovní schránka 27

pošta 45

145 00 Praha 4



Přílohy:



  1. Schéma Z-150

  2. Schéma Z-150 a černobílá verze ZDE.





    Obsah:

    1. Úvod
    2. Technické parametry
    3. Instalace
    4. Popis funkce
    5. Programování
    6. Testování
    7. Údržba
    8. Všeobecné údaje
    9. Bezpečnostní požadavek
    10. Z-150 zapojení X1
    11. Z-150 zapojení X2
    12. Z-150 zapojení X3
    13. Adresní pole jednotky Z-150
    14. Adresní propojky Z-150
    15. Rozpiska součástí Z-150
    16. Rozložení součástek Z-150

    Přílohy:

    1. Schéma Z-150




ÚVOD | Novinky | 8 Bitů | Příslušenství | Drobnosti | TTL | Kontakt


SAPI-1 | ONDRA | PMI-80 | PMD-85 | klony PMD-85 | klony SM50/40 | PETR | PLAN-80A | IQ151 | TNS | FK-1 | HVĚZDA | SP 830 | PCS 1-QR6000 | TEMS


ZPS | Technické prostředky | Programové vybavení | Dokumentace


8 bity / SAPI-1 / Technické prostředky / Z-150



SAPI.cz - web o československých osmibitech, zejména SAPI-1. Provozuje EC1045 od roku 2011
Za korekce češtiny dekuji: MELSOFTovi, Silliconovi, Martinu Lukáškovi a NOSTALCOMPovi

Když začínám blbnout z 8bitů tak se chodím léčit mezi otaku.
Animefest.cz