ÚVOD | Novinky | 8 Bitů | Příslušenství | Drobnosti | TTL | Kontakt


SAPI-1 | ONDRA | PMI-80 | PMD-85 | klony PMD-85 | klony SM50/40 | PETR | PLAN-80A | IQ151 | TNS | FK-1 | HVĚZDA | SP 830 | PCS 1-QR6000 | TEMS


ZPS | Technické prostředky | Programové vybavení | Dokumentace


8 bity / SAPI-1 / Technické prostředky / Z-152




Z-152





Z-152



OCR návodu Z-152











TESLA
ELTOS
STÁTNÍ
PODNIK
DIZ
SAPI 1


APLIKAČNÍ PŘÍRUČKA







Z-152





Obsah:

  1. Úvod
  2. Technické parametry
  3. Instalace
  4. Popis funkce
  5. Programování
  6. Testování
  7. Údržba
  8. Všeobecné údaje
  9. Bezpečnostní požadavek
  10. Údaje pro objednávku.
  11. Z-152 zapojení X1
  12. Z-152 zapojení X2
  13. Z-152 zapojení X3
  14. Adresní pole Z-152
  15. Adresní propojky jednotky Z-152
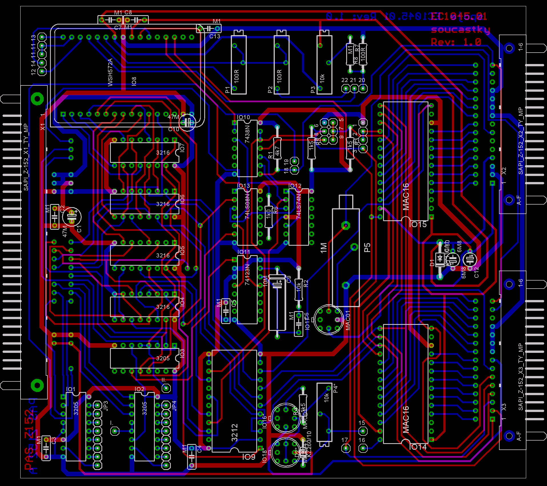
  16. Rozpiska součástí Z-152
  17. Rozložení součástek Z-152
  18. Převodník WSH 572 (XSH 572)

Přílohy:

  1. Elektrické schéma


  1. Úvod

  2. Jednotka Z-152 "A/D převodník s multiplexorem - 12bit" je v systému CHP 3000 využívána jako jednotka, která umožňuje převod vstupního analogového signálu 0 - 10V na digitální .

    Při použití polovodičových multiplexorů je počet měřeni cca 1000/sec, s reléovými multiplexory cca 20/sec.

    Mikropočítačový systém CHP 3000 byl vyvinut v Chemoprojektu, odštěpném závodě Praha 9 - Satalice.

    Účelem aplikační příručky je poskytnout uživateli základní informace pro instalaci a použití jednotky Z-152.



  3. Technické parametry

  4. Napájení jednotky:+5V +-0.25V
    + 15V +-0,50V
    -15V +-0,50V
    +24 V +-1.00V
     
    Odběr proudu:+5V/0,95A
    +15V/50mA
    -15V/50mA
    +24V/max 10mA
     
    Maximální výstupní proud multiplexoru5mA
     
    Rozměr desky:140 x 150 x 15 mm
     
    Hmotnost:150 g
     
    Počet integrovaných obvodů:17
     
    Počet modulů1
     
    Počet vstupů32.max
     
    Základní rozsah vstupních napětí0 - 10V (rozsah lze
    upravit drátovými
    propojkami)
     
    Počet výstupů (adresní vodiče pro X-42)5
     
    Kalibrační zdroj10V/10mA
     
    Počet měření:
       s polovodičovými multiplexorycca 1000/sec
       s reléovými multiplexorycca 20/sec




  5. Instalace

  6. Před instalaci jednotku Z-152 zkontrolujeme, zda nedošlo během přepravy nebo skladování k mechanickému poškození desky nebo konektorů.

    Jednotka Z-152 se připojuje na sběrnici typu ARB-1 nebo IOB-1 systému CHP 3000 konektorem X1.

    Po zasunutí jednotky Z-152 do vany a připojení na sběrnici kontrolujeme, zda nedošlo k nedovolenému zatížení sběrnice.



  7. Popis funkce

  8. Jednotka Z-152 obsahuje 32 kanálový analogový multiplexor (2x MAC 16A), který propojuje měřené místo se vstupem A/D převodníku (WSH 572).

    Jednotku lze připojit na sběrnici ARB-1 nebo IOB-1. Integrované obvody IO1 a IO2 (MH 3205) dekódují adresu jednotky.Vývody 0-7 integrovaného obvodu IO1 jsou vyvedeny na přepínací pole I a vývody 0-7 integrovaného obvodu IO2 jsou vyvedeny na přepínací pole II. Pomocí propojek I a II lze zvolit podle tabulky "Adresní propojky" libovolnou čtveřici adres z celého IO adresního prostoru.

    Poznámka:

    Jednotky samostatně dodávané maji z výroby zapojenou standardní čtveřici adres 0B8H - 0BBH.

    Datová část sběrnice (ARB-1, IOB-1) je impedančně oddělena integrovanými obvody IO4 až IO7 (MH 3216).Signály /IOR, /IOW a A0 jsou odděleny a vyhodnocovány obvodem IO3 (MH 3205).

    Jednotka dále obsahuje obvod IO9 (MH 3212), který slouží jako paměť 5ti bitové adresy měřeného místa a informace o povolení či maskování přerušení.

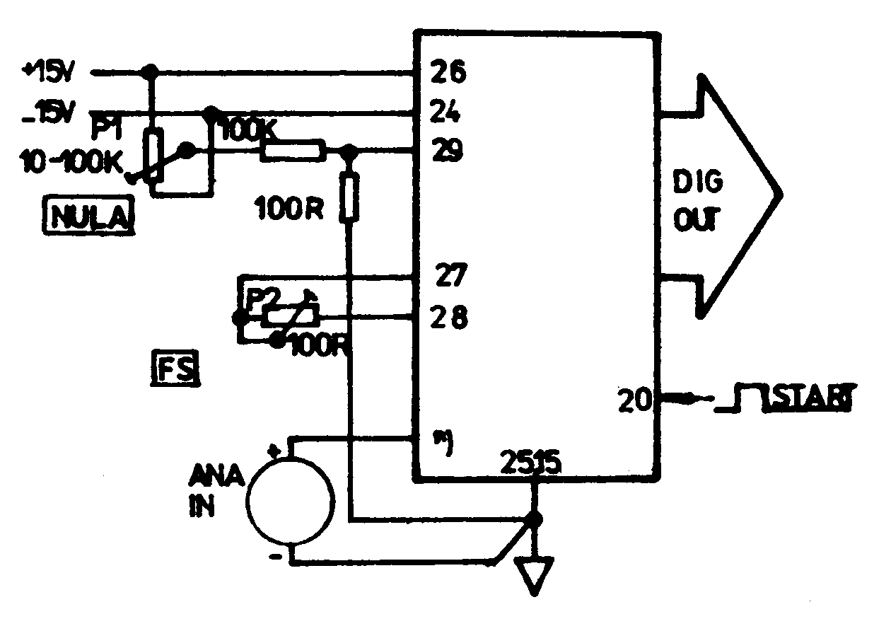
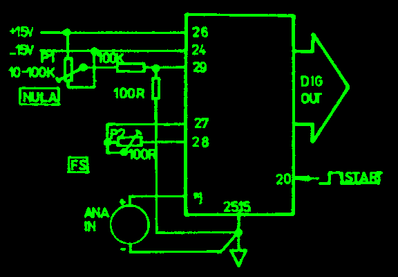
    32 kanálový analogový multiplexor je osazen dvěma integrovanými obvody IO14 a IO15 typu MAC 16A. Každý z těchto obvodů je 16ti kanálový multiplexor. Na vstupní svorky S1-S16 těchto integrovaných obvodů jsou přivedeny vstupní měřené veličiny. Rozsah měřeného napětí lze upravit drátěnými spojkami umístěnými poblíž integrovaného obvodu WSH 572 (IO8). Volba rozsahu těmito propojkami a kalibrace převodů pomocí nastavovacích potenciometrů P1 až P3 je zřejmá z katalogového listu hybridního integrovaného obvodu WSH 572, který je také součástí Aplikační příručky.

    Každý z těchto multiplexorů MAC 16A je adresován 4 bitovou adresou. Pátý bit adresy měřeného místa je zapojen na vybavovací vstup EN a /EN. Adresa měřeného místa je vyvedena na kontakty č. 1, 3, 7, 9, 11 konektoru X3 a analogová sběrnice (vstup WSH 572) je vyvedena na kontakt č.5 konektoru X3. To umožňuje použití jednotky X-42 (reléový galvanicky oddělený 16ti kanálový multiplexor), která rozšiřuje funkční možnosti jednotky Z-152.

    Jedna jednotka X-42 může být použita místo jednoho z mutiplexorů IO4 nebo IO5, dvě jednotky X-42 mohou nahrazovat oba analogové multiplexory. Jednotka Z-152 bude pak pracovat jako A/D převodník s 32 kanálovým galvanicky odděleným multiplexorem.

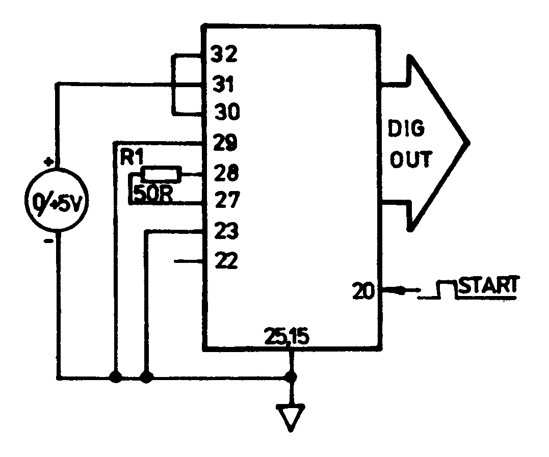
    Jako A/D převodník je užit integrovaný obvod IO8 (WSH 572), který převádí vstupní napětí na binární číslicovou veličinu s přesností 0-4095 bit. Výstupní data tohoto převodníku jsou v paralelní formě k dispozici na jeho svorkách B1 - B12, kde B1 je bit s nejvyšší váhou (211) a B12 s nejnižší váhou (20). V této formě jsou data odečítána procesorem ve dvou slovech po sobě jdoucích.

    Pro zajištění doby ustálení měřeného vstupního napětí je na jednotce Z-152 osazen monostabilní klopný obvod IO11 (UCY 74123), který zpožďuje signál START oproti adrese měřeného místa o dobu nezbytně nutnou na ustálení vstupního napětí připojovaného multiplexorem. Při použiti multiplexoru MAC 16A je doba zpoždění cca 0,5msec, při použití releového multiplexoru X-42 cca 50msec.

    Tato doba je volena velikosti kondenzátorů C6 a C9 v obvodu časové konstanty IO11 (UCY 74123). Pro zpoždění 0,5 msec je jednotka osazena pouze kondenzátorem C6, který má hodnotu M1. Varianta Z-152 pro použiti jednotek X-42 má přidán kondenzátor C9, který má hodnotu 10M a nemá osazeny IO14, IO15 (MAC 16A).

    Na jednotce Z-152 jsou umístěny 2 referenční zdroje osazené integrovanými obvody IO16, IO17 typu MAC 01. Obvod IO16 je zapojen jako proudový zdroj 1-5mA tak, že je multiplexorem IO14 připojován jako výstupní proud na vstupní svorky S1 - S16, které jsou v tomto případě užity jako výstupní. Tohoto zapojení se užívá pro měření teplot pomocí odporových teploměrů Pt-100. Mutiplexory IO14, IO15 fungují v tomto případě paralelně, kde IO14 připojuje výstupní proud na max. 16 platinových teploměrů. Prostřednictvím integrovaného obvodu IO15 je pak jejich výstupní napětí připojováno na vstup A/D převodníku. V tomto případě pracuje jednotka jako 16ti kanálový multiplexor pro měření teploty.

    Obvod IO17 (MAC 01) je zapojen jako zdroj kalibračního napětí 0 - 10V a může být využit pro oživení a kontrolu jednotky.



  9. Programování

  10. Adresa jednotky Z-152 je volitelná v celém I/O adresním prostoru po čtveřicích (viz popis funkce).

    Pro řídící slovo může být užita pouze první adresa ze zvolené čtveřice.


    Řidící slovo - /IOW ... OUT adr + 0

    Tvar řídícího slova:

    -----------------------------------------
    | D7 | D6 | D5 | D4 | D3 | D2 | D1 | D0 |
    -----------------------------------------
      |            \-----------v------------/
      |                        +- Adresa měřeného místa 00H-1FH
      |
      +-------------------------- D7 = H přerušení povoleno
      +-------------------------- D7 = L přerušení zakázáno
    

    Pro stavová slova mohou být užity pouze první dvě adresy ze zvolené čtveřice.


    Stavové slovo - IN ... adr + 0

    -----------------------------------------
    | D7 | D6 | D5 | D4 | D3 | D2 | D1 | D0 |
    -----------------------------------------
      27   26    25   24   23   22    21   20
    \-------------------v-------------------/
                       data
    

    Stavové slovo - IN .. . adr + 1

    -----------------------------------------
    | D7 | D6 | D5 | D4 | D3 | D2 | D1 | D0 |
    -----------------------------------------
      |                   211  210   29   28
      |                   \--------v--------/
      |                           data
      |
      +-------------------------- D7 = H DATA READY
    

    Jednotka Z-152 přerušuje na individuálním vodiči. Přerušení je mazáno stavovým slovem.



  11. Testování

  12. Jednotka Z-152 je ve výrobním závodě testována pomoci speciálních testů.

    Při dodávce s reléovými multiplexory, je testováni prováděno v dodávané konfiguraci .



  13. Údržba

  14. Údržba desky spočívá v udržováni kontaktů FRB konektorů. Tyto kontakty je nutno chránit před znečištěním a mechanickým poškozením, aby byla zajištěna spolehlivá funkce systému. Před každým zasunutím desky do sběrnice je nutno zkontrolovat, zda nejsou špičky konektoru ohnuty, aby nedošlo k jejich ulomení. Servis desky zajišťuje dodavatel systému TESLA DIZ prostřednictvím servisních středisek. V případě odeslání desky do opravy je nutno ji zabalit do původního přepravního obalu.



  15. Všeobecné údaje

  16. Pracovní podmínky:   teplota okolí...+5°C až +40°C
    relat. vlhkost...40 – 80%. při 30°C
    prostředí...   neklimatizované,
    bez agresivních
    plynů a par
    atmosfér.tlak...84 - 107 kPa
    prašnost...max. 1mg/m3
    částice max. 10 µm
    vibrace-odolnost   ...0,1 mm při 25 Hz

    Krytí dle ČSN 33 0330 je IP 00.

    Deska je napájena ze zdroje, který odpovídá CSN 36 9060.

    Kvalifikace obsluhy a údržby - pracovník poučený podle § 4 vyhlášky 50/78 Sb.

    Skladováni: skladovací prostor musí být suchý, dobře větraný bez mechanických otřesů a chemických vlivů, skladovací teplota musí být v rozmezí . -5 až +35*C a relativní vlhkost max. 75%, výrobky musí být skladovány v neporušeném obalu, při vybalování systému (zvláště v zimním období) je nutné ponechat výrobek v přepravním obalu 4-5 hodin v pracovních podmínkách, aby nedošlo k orosení desek.

    Záruka: dodavatel ručí za jakost výrobku po dobu 6 měsíců ode dne splnění dodávky za předpokladu, že deska nebyla mechanicky poškozena hrubým, nebo neodborným zásahem.



  17. Bezpečnostní požadavek

  18. Všechna zařízení a přístroje připojené na vstupy a výstupy jednotky Z-152 musí splňovat požadavek ochrany zvýšenou isolací podle normy ČSN 36 9060 na min. 2,5 kV.



  19. Údaje pro objednávku

  20. Jednotka Z-152 má dvě výrobní varianty:

    Z-152/I...   A/D převodník propojený s 32 kanálovým multiplexorem
    Z-152/II   ...A/D převodník s 32 kanálovým galvanicky odděleným multiplexorem

    Pokud se jednotka Z-152 objednává samostatně, musí objednávka obsahovat úplnou specifikaci:

    Poznámka: Výrobní varianta Z-152/II pracuje pouze ve spojení s 2-ma jednotkami X-44.



  21. Z-152 - zapojení X1

  22. ---------------------------------------------------------
    číslo konektoru: X1                 konektor: TY 517 6211
    deska: Z-152                        klíčování: C6
    ---------------------------------------------------------
    číslo   signál  název                           typ
    (PIN)
    ---------------------------------------------------------
    1
    2
    3
    4
    5
    6
    7
    8       /RES    nulováni systému                INP
    9
    10      /IOR    čtení z portu                   INP
    11
    12      /IOW    zápis do portu                  INP
    13
    14
    15      +5V     napájení                        NAP
    16      +5V     napájení                        NAP
    17      +5V     napájení                        NAP
    18      +5V     napájení                        NAP
    19      0V      zem                             NAP
    20      0V      zem                             NAP
    21
    22
    23
    24
    25
    26
    27
    28
    29
    30
    31      D4      data                            BD
    32      D3      data                            BD
    33      D6      data                            BD
    34      D5      data                            BD
    35      D2      data                            BD
    36      D7      data                            BD
    37      D0      data                            BD
    38      D1      data                            BD
    39      A1      adresa                          INP
    40      A0      adresa                          INP
    41      A3      adresa                          INP
    42      A2      adresa                          INP
    43      A5      adresa                          INP
    44      A4      adresa                          INP
    45      A7      adresa                          INP
    46      A6      adresa                          INP
    47
    48
    49
    50
    51
    52
    53      0V      zem                             NAP
    54      0V      zem                             NAP
    55
    56
    57
    58
    59
    60
    61
    62      /INT0   žádost o přerušení              OUT
    ---------------------------------------------------------
    
    
                           INP     vstupní
                           BD      obousměrný
                           OUT     výstupní
                           NAP     napájení
    


  23. Z-152 - zapojení X2

  24. ---------------------------------------------------------
    číslo konektoru: X2                 konektor: TY 517 6211
    deska: Z-152                        klíčování: C3
    ---------------------------------------------------------
    číslo   signál  název                           typ
    (PIN)
    ---------------------------------------------------------
    1       +15V    napájení                        NAP
    2       1FH     měřené místo                    INP
    3       0V      zem                             NAP
    4       1EH     měřené místo                    INP
    5       0V      zem                             NAP
    6       1DH     měřené místo                    INP
    7       -15V    napájení                        NAP
    8       1CH     měřené místo                    INP
    9
    10      1BH     měřené místo                    INP
    11
    12      1AH     měřené místo                    INP
    13      10H     měřené místo                    INP
    14      19H     měřené místo                    INP
    15
    16      18H     měřené místo                    INP
    17      0V      měrná zem                       NAP
    18      17H     měřené místo                    INP
    19      0V      měrná zem                       NAP
    20      16H     měřené místo                    INP
    21      0V      měrná zem                       NAP
    22      15H     měřené místo                    INP
    23      0V      měrná zem                       NAP
    24      14H     měřené místo                    INP
    25
    26      13H     měřené místo                    INP
    27      +10V    kalibrační napětí               NAP
    28      12H     měřené místo                    INP
    29      /INT    žádost o přerušení              OUT
    30      11H     měřené místo                    INP
    ---------------------------------------------------------
    
    
                           INP     vstupní
                           BD      obousměrný
                           OUT     výstupní
                           NAP     napájení
    


  25. Z-152 - zapojení X3

  26. ---------------------------------------------------------
    číslo konektoru: X3                 konektor: TY 517 6211
    deska: Z-152                        klíčování: D3
    ---------------------------------------------------------
    číslo   signál  název                           typ
    (PIN)
    ---------------------------------------------------------
    1       A       adresa měřeného místa           OUT
    2       0FH     měřené místo                    BD
    3       B       adresa měřeného místa           OUT
    4       0EH     měřené místo                    BD
    5       SB      analogová sběrnice              BD
    6       0DH     měřené místo                    BD
    7       B       adresa měřeného místa           OUT
    8       0CH     měřené místo                    BD
    9       C       adresa měřeného místa           OUT
    10      0BH     měřené místo                    BD
    11      D       adresa měřeného místa           OUT
    12      0AH     měřené místo                    BD
    13      00H     měřené místo                    BD
    14      09H     měřené místo                    BD
    15      +24V    napájení                        NAP
    16      08H     měřené místo                    BD
    17      0V      měrná zem                       NAP
    18      07H     měřené místo                    BD
    19      0V      měrná zem                       NAP
    20      06H     měřené místo                    BD
    21      0V      měrná zem                       NAP
    22      05H     měřené místo                    BD
    23      0V      měrná zem                       NAP
    24      04H     měřené místo                    BD
    25
    26      03H     měřené místo                    BD
    27      +10V    kalibrační napětí               NAP
    28      02H     měřené místo                    BD
    29      /INT    žádost o přerušení              OUT
    30      01H     měřené místo                    BD
    ---------------------------------------------------------
    
    
                           INP     vstupní
                           BD      obousměrný
                           OUT     výstupní
                           NAP     napájení
    


  27. Adresní pole Z-152



  28. Poznámka: Znázorněno je standardní zapojení propojek I a II dodávané výrobním závodem. Propojky vymezují čtveřici adres 0B8H až 0BBH.



  29. Adresní propojky jednotky Z-152

  30. +---+-----------------------------------------------+
    |   |                     II .                      |
    |I. +-----+-----+-----+-----+-----+-----+-----+-----+
    |   |  0  |  1  |  2  |  3  |  4  |  5  |  6  |  7  |
    +---+-----+-----+-----+-----+-----+-----+-----+-----+
    |   | 00- | 04- | 08- | 0C- | 10- | 14- | 18- | 1C- |
    |0  | 03  | 07  | 0B  | 0F  | 13  | 17  | 1B  | 1F  |
    +---+-----+-----+-----+-----+-----+-----+-----+-----+
    |   | 20- | 24- | 28- | 2C- | 30- | 34- | 38- | 3C- |
    |1  | 23  | 27  | 2B  | 2F  | 33  | 37  | 3B  | 3F  |
    +---+-----+-----+-----+-----+-----+-----+-----+-----+
    |   | 40- | 44- | 48- | 4C- | 50- | 54- | 58- | 5C- |
    |2  | 43  | 47  | 4B  | 4F  | 53  | 57  | 5B  | 5F  |
    +---+-----+-----+-----+-----+-----+-----+-----+-----+
    |   | 60- | 64- | 68- | 6C- | 70- | 74- | 78- | 7C- |
    |3  | 63  | 67  | 6B  | 6F  | 73  | 77  | 7B  | 7F  |
    +---+-----+-----+-----+-----+-----+-----+-----+-----+
    |   | 80- | 84- | 88- | 8C- | 90- | 94- | 98- | 9C- |
    |4  | 83  | 87  | 8B  | 8F  | 93  | 97  | 9B  | 9F  |
    +---+-----+-----+-----+-----+-----+-----+-----+-----+
    |   | A0- | A4- | A8- | AC- | B0- | B4- | B8- | BC- |
    |5  | A3  | A7  | AB  | AF  | B3  | B7  | BB  | BF  |
    +---+-----+-----+-----+-----+-----+-----+-----+-----+
    |   | C0- | C4- | C8- | CC- | D0- | D4- | D8- | DC- |
    |6  | C3  | C7  | CB  | CF  | D3  | D7  | DB  | DF  |
    +---+-----+-----+-----+-----+-----+-----+-----+-----+
    |   | E0- | E4- | E8- | EC- | F0- | F4- | F8- | FC- |
    |7  | E3  | E7  | EB  | EF  | F3  | F7  | FB  | FF  |
    +---+-----+-----+-----+-----+-----+-----+-----+-----+
    


  31. Rozpiska součásti Z-152

  32. ---------------------------------------------------------
     Součástka                      Pozice
    ---------------------------------------------------------
    Odpor TR 191 4K7                R1
                 10K                R2
                 1K5                R3,R5,R6
                 1K0                R4
                 M1                 R7
                 100R               R8
    
    Potenciometr WK67912 100R       P1,P2
                         10K        P3,P4
                 WK67911 M1         P5 
    
    Kondensátor TE 131 47M/6V       C1,C10 TANTAL
                TK 782 M1           C2-C8,C13
                TE 981 10M/6V       C9
                TE 133 6M8/18V      C11,C12 TANTAL
    
    I.O. MH 3205                    IO1-IO3
         MH 3216                    IO4-IO7
         WSH 572                    IO8
         MH 3212                    IO9
         MH 7438                    IO10
         UCY 74123                  IO11
         MH 7474                    IO12
         MH 7408                    IO13
         MAC 16A                    IO14,IO15
         MAC 01                     IO16,IO17
    
    Dioda KY 130/80                 D1
          K2 260/10                 D2
    
    Konektor FRB TY 517 62 11       X1
                 TY 513 30 41       X2,X3
    
    ---------------------------------------------------------
    


  33. Rozložení součástek Z-152



  34. Převodní k WSH 572A,B / XSH 572A,B

  35. Převodník WSH 572 (XSH 572) je určen pro multiplexované vstupní analogové jednotky počítačů a pro obecné přístrojové aplikace.


    1. Popis
    2. WSH 572 je 12bitový aproximační analogově číslicový převodník s unipolárním nebo bipolárním vstupem a paralelním nebo sériovým výstupem.Obsahuje referenci, D/A převodník, komparátor, aproximační registr, hodiny a vstupní sledovač. Číselný kód je volitelný přirozený binární, posunutý binární nebo doplňkový binární. Analogový vstup je volitelný přímý nebo impedančně oddělený. Jmenovité vstupní rozsahy jsou volitelné propojením vývodů. Chyba nuly a chyba rozsahu mohou být vynulovány. Napájecí vývody musí být blokovány blízko převodníku proti zemi. Obě země, analogová a číslicová, musí být spojeny.


    3. Obsazení vývodů (pohled shora se strany pouzdra)
    4.                     +----------------\
      (LSB)   B12       1 |                | 32          COMP IN
              B11       2 |                | 31           10V IN
              B10       3 |                | 30           20V IN
              B9        4 |                | 29          BIP OFF
              B8        5 |                | 28           REF IN
              B7        6 |                | 27          REF OUT
              B6        7 |                | 26              +VS
              B5        8 |                | 25          ANA GND
              B4        9 |                | 24              -VS
              B3       10 |                | 23           BUF IN
              B2       11 |                | 22          BUF OUT
      (MSB)   B1       12 |                | 21         CLK RATE
             /B1       13 |                | 20       START CONV
      SHORT CYCLE      14 |                | 19           STATUS
      DIG GND          15 |                | 18          SER OUT
      VL               16 |                | 17          CLK OUT
                          \----------------/
      
      WSH 572A,B-hermetické kovové pouzdro DIL 2x16; délka 45mm šířka 29mm, Lmax je 6mm
      Vývod 25 (ANA GND) je elektricky spojen s pouzdrem.
      XSH 572A,B-keramické pouzdro


    5. Funkce
    6. Převodník WSH 572 kóduje vstupní napětí jeho postupnou aproximací dvanácti odstupňovanými váhami. Převod se spouští sestupnou hranou spouštěcího pulsu. Během převodu, signalizovaného vysokou úrovní stavového výstupu, vyšle převodník třináct hodinových pulsů a synchronně s nimi vyšle dvanáct datových bitů sériového výstupu. Paralelní výstup je během převodu neplatný. Ukončení převodu a uvolnění platnosti paralelního výstupu je signalizováno návratem stavového výstupu na nízkou úroveň. Datové bity paralelního výstupu jsou drženy až do dalšího převodu. Pro zkrácení doby převodu v méně přesných úlohách je možné zkrátit aproximační cyklus a zrychlit vnitřní hodiny.


    7. Volba rozsahu

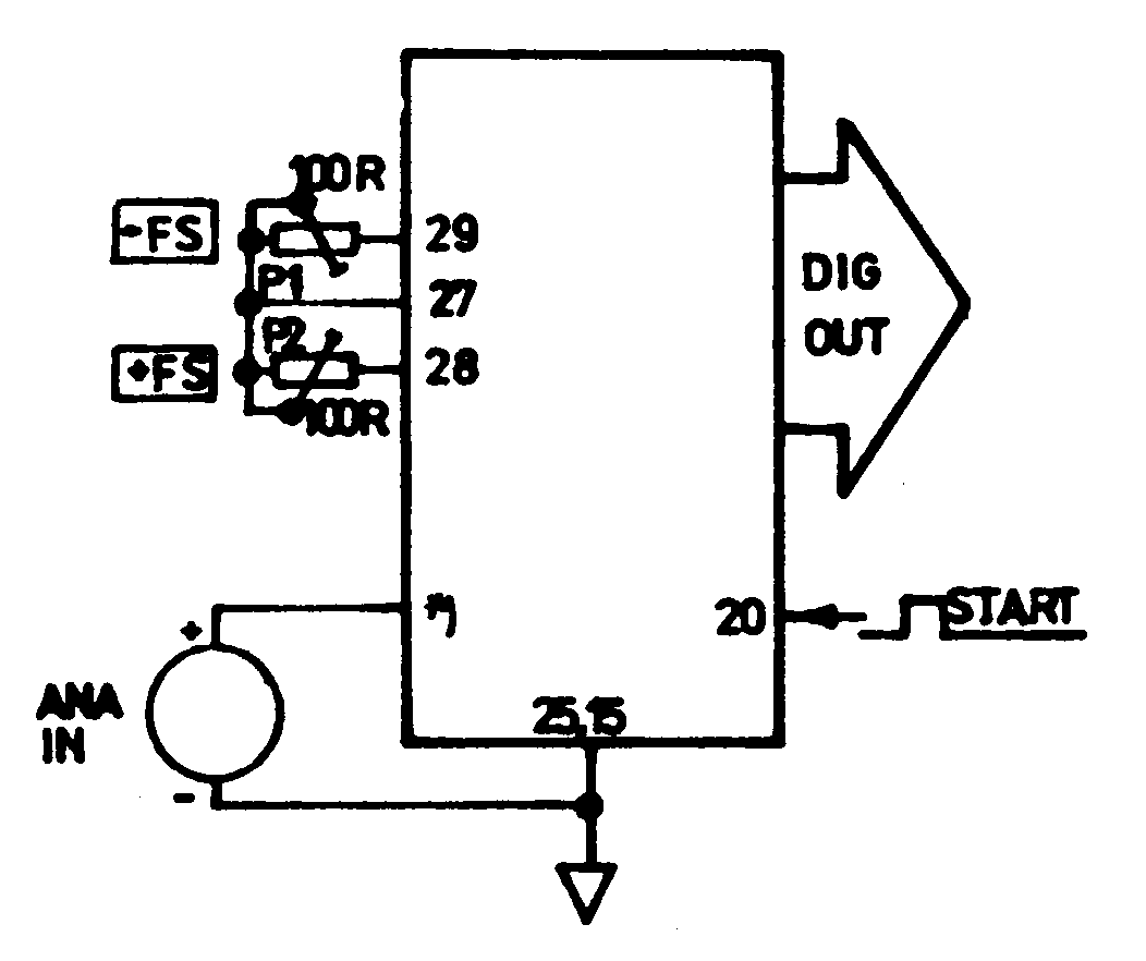
      1. Přímý vstup
      2. +----------------------------------------------------+
        |Rozsah  Spojky (R1,R2=50Ω)                    Vstup |
        +----------------------------------------------------+
        |0/+5V   28-R1-27,29-25   23-25,30-32        31      |
        |0/+10V  28-R1-27,29-25   23-25              31      |
        |0/+20V  28-R1-27,29-25   23-25              30      |
        |                                                    |
        |+-2,5V  28-R1-27,29-R2-27,23-25,30-32       31      |
        |+-5V    28-R1-27,29-R2-27,23-25             31      |
        |+-10V   28-R1-27,29-R2-27,23-25             30      |
        +----------------------------------------------------+
        

      3. Impedančně oddělený vstup
      4. +----------------------------------------------------+
        |Rozsah  Spojky (R1,R2=50Ω)                    Vstup |
        +----------------------------------------------------+
        |0/+5V   28-R1-27,29-25   22-31,30-32        23      |
        |0/+10V  28-R1-27,29-25   22-31              23      |
        |                                                    |
        |+-2,5V  28-R1-27,29-R2-25,22-31,30-32       23      |
        |+-5V    28-R1-27,29-R2-27,22-31             23      |
        |+-10V   28-R1-27,29-R2-27,22-30             23      |
        +----------------------------------------------------+
        

      5. Volba převodu - schéma


      6. S pevnými rezistory R1,R2 = 50Ω jsou krajní body převodní charakteristiky definovány s chybou typ. 0,1%., která se zahrne do celkové chyby nuly a chyby zesíleni a vynuluje se při kalibraci systému. Použité rezistory musí být stabilní, slučitelné s přesností 12bitového převodníku; vhodný typ je TR 161 (47R nebo 56R).


      7. Volba rozsahu - příklady
      8. Přímý vstup na rozsahu 0/+5V



        Impedančně oddělený vstup na rozsahu +-5V



      9. Kalibrace

        1. Unipolární rozsah


        2. +----------------------------------------------------+
          | Rozsah    Kalibrace                       Vstup    |
          +----------------------------------------------------+
          | 0/+5V     Nula (P1)                       +0,0006V |
          |           Plný rozsah (P2)                +4,9982V |
          +----------------------------------------------------+
          | 0/+10V    Nula (P1)                       +0,0012V |
          |           Plný rozsah (P2)                +9,9963V |
          +----------------------------------------------------+
          | 0/+20V    Nula (P1)                       +0,0024V |
          |           Plný rozsah (P2)               +19,9927V |
          +----------------------------------------------------+
          

        3. Bipolární rozsah


        4. +----------------------------------------------------+
          | Rozsah    Kalibrace                       Vstup    |
          +----------------------------------------------------+
          | +-2,5V    -Plný rozsah (P1)               -2,4994V |
          |           +Plný rozsah (P2)               +2,4982V |
          +----------------------------------------------------+
          | +-5V      -Plný rozsah (P1)               -4,9988V |
          |           +Plný rozsah (P2)               +4,9963V |
          +----------------------------------------------------+
          | +-10V     -Plný rozsah (P1)               -9,9976V |
          |           +Plný rozsah (P2)               +9,9927V |
          +----------------------------------------------------+
          

        5. Vlastní kalibrace
        6. Kalibrace převodníku se provádí dvěma potenciometry P1, P2 po každé volbě rozsahu. K příslušnému vstupu (viz Volba rozsahu) se připojí přesný nastavitelný zdroj stejnosměrného napětí s malým šumem a zvlněním. V prvním kroku se zdroj nastaví podle příslušného prvního řádku tabulky a potenciometr P1 se nastaví tak,že výstup přeskakuje stejně mezi kódy 0000 0000 0000 a 0000 0000 0001. Ve druhém kroku se zdroj nastaví podle příslušného druhého řádku tabulky a potenciometr P2 se nastaví tak,že výstup přeskakuje stejně mezi kódy 1111 1111 1110 a 1111 1111 1111.

          Použité rezistory a potenciometry musí být stabilní, slučitelné s přesností 12 bitového převodníku. Vhodný typ rezistoru je TR 161, vhodný typ potenciometru je mnohootáčkový WK 697 12. Stabilita kalibrace unipolární nuly je přímo ovlivněna kolísáním napájecího napětí +-15V.


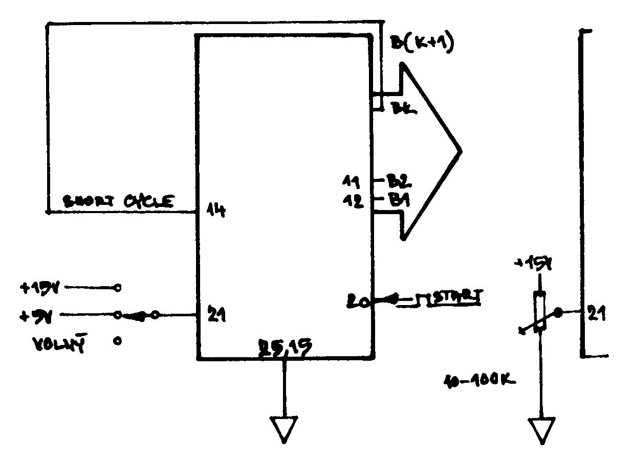
      10. Zkrácení aproximačního cyklu a zrychlení hodin
      11. Nevyžaduje-li úloha rozlišení 12 bitů, může být aproximační cyklus podle potřeby zkrácen a vnitřní hodiny zrychleny. Oba zákroky přispívají ke zkrácení doby převodu a zvětšení rychlosti vzorkováni vstupního napětí.

        Při plném rozlišení 12 bitů zůstávají vývody SHORT CYCLE a CLK RATE volné.

        Pro zkráceni aproximačního cyklu na K kroků se vývod SHORT CYCLE spojí s bitem B(K+1) paralelního datového výstupu. Po spuštění vyšle převodník K+1 hodinových pulsů, vymezujících K aproximačních kroků. Poslední (K+1) hodinový puls způsobí návrat stavového výstupu na nízkou úroveň a ukončení převodu. Potlačené datové bity B(K+1) až B12 jsou trvale na vysoké úrovni.

        Menší rozlišeni, odpovídající zkrácenému aproximačnímu cyklu, připouští přiměřené zrychlení vnitřních hodin bez nebezpečí absence některých kódů. Kmitočet hodin se nastavuje připojením vhodného napětí k vývodu CLK RATE. Tabulka ukazuje doporučené zapojení vývodu CLK RATE pro rozlišení 12, 10 a 8 bitů.

        V případě potřeby je možné dostavit kmitočet hodin spojitě potenciometrem.

        +----------------------------------------------------+
        | Rozlišení  Spojky               Kmitočet   Doba    |
        |                                 hodin      převodu |
        +----------------------------------------------------+
        | 12 bitů    14 volný, 21 volný   0,6 MHz   20 uS    |
        | 10 bitů    14-2, 21-16          0,8 MHz   12 uS    |
        |  8 bitů    14-4, 21-26          1,3 MHz    6 uS    |
        +----------------------------------------------------+
        




      12. Volba kódu


        1. Unipolární kód
        2. +----------------------------------------------------+
          |      Vstupní napětí V               Výstupní kód   |
          |0/+5V      0/+10V     0/+20V              SBN       |
          +----------------------------------------------------+
          |+4,9888    +9,9976    +19,9951       1111 1111 1111 |
          |+4,9976    +9,9951    +19,9902       1111 1111 1110 |
          |+2,5012    +5,0024    +10,0049       1000 0000 0001 |
          |+2,500     +5,0000    +10,0000       1000 0000 0000 |
          |+2,4988    +4,9976    + 9,9951       0111 1111 1111 |
          |+0,0012    +0,0024    + 0,0049       0000 0000 0001 |
          | 0,0000     0,0000      0,0000       0000 0000 0000 |
          +----------------------------------------------------+
          

        3. Bipolární kód
        4. +---------------------------------------------------------+
          |   Vstupní napětí V                Výstupní kód          |
          |+-2,5V  +-5V    +-10V          OBN              TSC      |
          +---------------------------------------------------------+
          |+2,4988 +4,9976 +4,9951   1111 1111 1111   0111 1111 1111|
          |+2,4976 +4,9951 +9,9902   1111 1111 1110   0111 1111 1110|
          |...     ...     ...       ...              ...           |
          |+0,0012 +0,0024 +0,0049   1000 0000 0001   0000 0000 0001|
          | 0,0000  0,0000  0,0000   1000 0000 0000   0000 0000 0000|
          |-0,0012 -0,0024 -0,0049   0111 1111 1111   1111 1111 1111|
          |...     ...     ...       ...              ...           |
          |-2,4988 -4,9976 -9,9951   0000 0000 0001   1000 0000 0001|
          |-2,5000 -5,0000 -10,0000  0000 0000 0000   1000 0000 0000|
          +---------------------------------------------------------+
          

          Přirozený binární kód SBN je použitelný pro unipolární rozsahy na paralelním výstupu B1...B12 a na sériovém výstupu SER OUT. Posunutý binární kód OBN je použitelný pro bipolární rozsahy na paralelním výstupu B1...B12 a na sériovém výstupu SER OUT. Doplňkový binární kód TSC je použitelný na paralelním výstupu /B1,B2...B12. Připojené tabulky udávají napětí středů kódů.

          Paralelní výstup je neplatný během převodu, signalizovaného vysokou úrovní na stavovém výstupu STATUS. Platnost paralelního výstupu se uvolňuje sestupnou hranou stavového výstupu. Po ukončení převodu jsou paralelní datové bity drženy na svých úrovních až do dalšího převodu.

          Sériový výstup je vysílán během převodu synchronně s hodinovými pulsy.Nejvyšší datový bit B1 je vyslán s náběžnou hranou druhého hodinového pulsu, nejnižší datový bit B12 je vyslán s náběžnou hranou třináctého hodinového pulsu. Mezi prvním a druhým hodinovým pulsem je sériový výstup v neurčitém stavu. Po třináctém hodinovém pulsu je sériový výstup držen ve stavu B12 až do dalšího převodu.

    Popis a vyobrazení v této příručce jsou nezávazné a výrobní závod si vyhrazuje právo v duchu technického rozvoje a v zájmu uživatelů přístrojů provádět změny sloužící zlepšení funkce a spolehlivosti přístrojů. Z toho důvodu se nemusí všechny údaje v textu a všechna vyobrazení shodovat s dodaným přístrojem.



    1. Příloha: Schéma zapojení


    2. Schéma Z-152 a černobílá verze ZDE.









    Vývoj:
    CHEMOPROJEKT O.Z. PRAHA 9 - SATALICE

    Výrobce:
    JZD BUDOUCNOST Blatnice

    Dodavatel:
    TESLA ELTOS DIZ
    poštovní schránka 27
    pošta 45
    145 00 PRAHA 4





    Obsah:

    1. Úvod
    2. Technické parametry
    3. Instalace
    4. Popis funkce
    5. Programování
    6. Testování
    7. Údržba
    8. Všeobecné údaje
    9. Bezpečnostní požadavek
    10. Údaje pro objednávku.
    11. Z-152 zapojení X1
    12. Z-152 zapojení X2
    13. Z-152 zapojení X3
    14. Adresní pole Z-152
    15. Adresní propojky jednotky Z-152
    16. Rozpiska součástí Z-152
    17. Rozložení součástek Z-152
    18. Převodník WSH 572 (XSH 572)

    Přílohy:

    1. Elektrické schéma


ÚVOD | Novinky | 8 Bitů | Příslušenství | Drobnosti | TTL | Kontakt


SAPI-1 | ONDRA | PMI-80 | PMD-85 | klony PMD-85 | klony SM50/40 | PETR | PLAN-80A | IQ151 | TNS | FK-1 | HVĚZDA | SP 830 | PCS 1-QR6000 | TEMS


ZPS | Technické prostředky | Programové vybavení | Dokumentace


8 bity / SAPI-1 / Technické prostředky / Z-152



SAPI.cz - web o československých osmibitech, zejména SAPI-1. Provozuje EC1045 od roku 2011
Za korekce češtiny dekuji: MELSOFTovi, Silliconovi, Martinu Lukáškovi a NOSTALCOMPovi

Když začínám blbnout z 8bitů tak se chodím léčit mezi otaku.
Animefest.cz